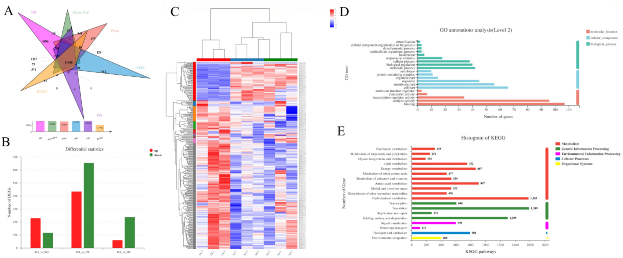
Fig. 4
From: Transcriptome analysis of differentially expressed genes in lily leaves under selenite application

Transcriptome analysis of lily under 0, 2.0 mmol/L, and 4.0 mmol/L Se treatments. (A) Unigenes obtained from six databases. (B) Statistics of the DEGs. (C) Hierarchical clustering analysis of DEGs. (D) Statistical analysis of the enriched GO terms. (E) KEGG pathway enrichment of the DEGs.