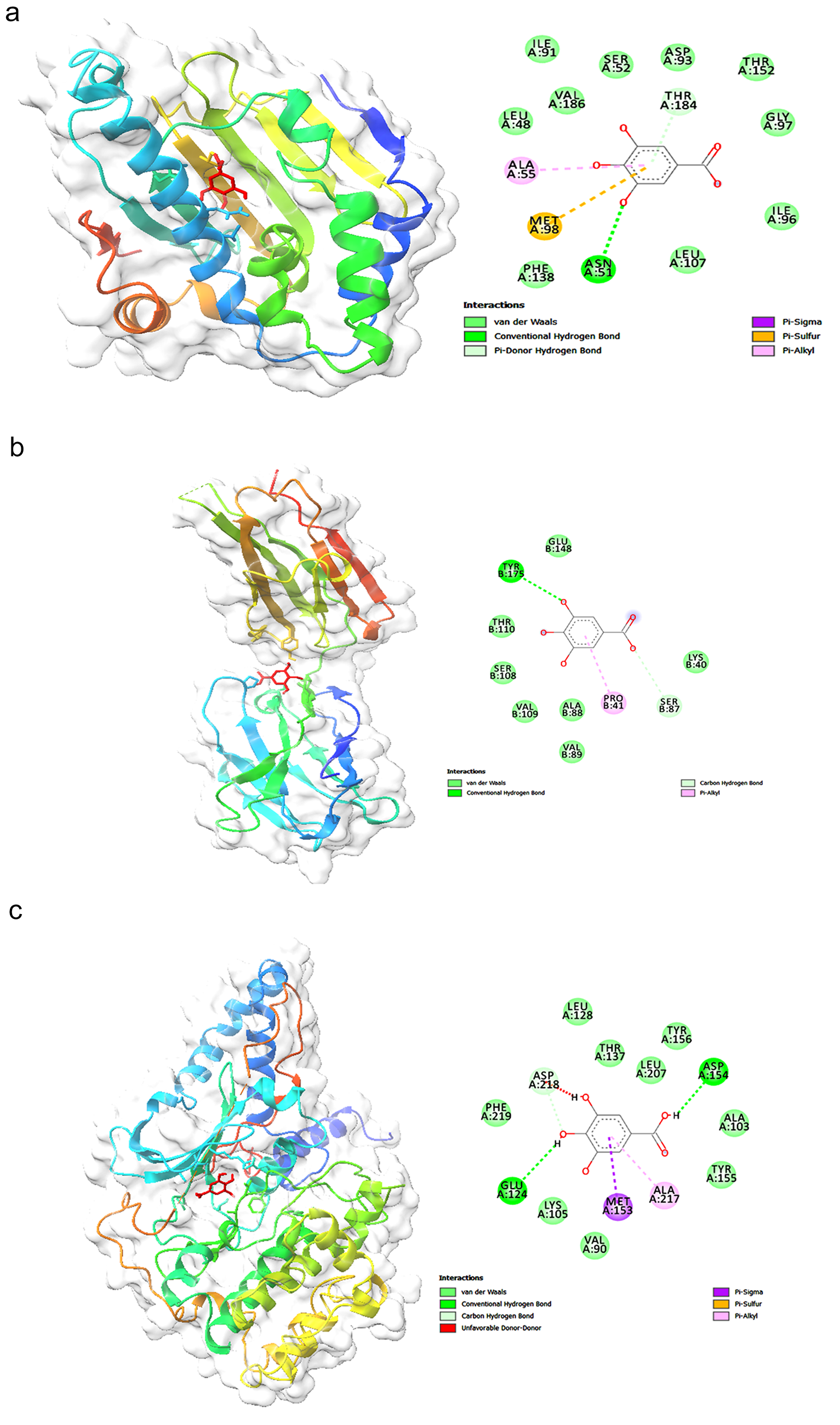
Fig. 2

(A) Molecular docking analysis of gallic acid with the protein 2VCJ-Heat shock protein HSP90-alpha. (Left panel) The 3D structure of 2VCJ is shown in a ribbon representation, with beta-sheets in yellow, alpha-helices in blue, and loops in green. The protein surface is displayed in a semi-transparent white overlay, highlighting the binding pocket. Gallic acid, the docked ligand, is represented in red, positioned within the active site. (Right panel) A 2D interaction diagram of gallic acid with key amino acid residues of 2VCJ. (B) The image represents a molecular docking result, depicting the interaction between a ligand and a protein. The left panel shows the 3D structure of a protein in a ribbon format with a surface representation, where the ligand is bound within the active site, highlighted in red. The protein structure is colored in a rainbow gradient, suggesting secondary structural elements such as beta-sheets (arrows) and alpha-helices (coils). The right panel presents a 2D interaction diagram of the ligand, illustrating its interactions with specific amino acid residues.(C) Molecular docking interaction analysis of gallic acid with 5OTE-Serine/threonine-protein kinase MRCK beta. The left panel displays the 3D representation of the protein-ligand complex, where 5OTE-Serine/threonine-protein kinase MRCK beta is shown as a ribbon model with secondary structures colored (blue, green, yellow, and orange), and the molecular surface in white. Gallic acid is represented as a red stick model within the binding pocket. The right panel provides a 2D schematic of ligand interactions with surrounding residues.