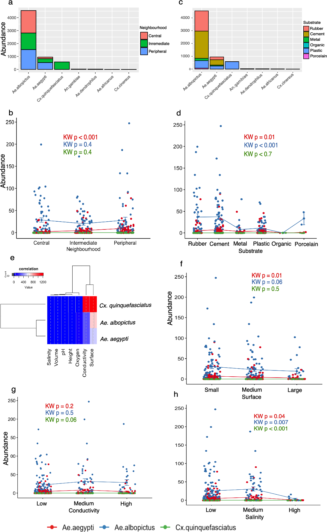
Fig. 4

Species abundance across neighbourhoods (a-b), substrate (c-d), and Physicochemical parameters (e–h). KW: Kruskal–Wallis p-value.

Species abundance across neighbourhoods (a-b), substrate (c-d), and Physicochemical parameters (e–h). KW: Kruskal–Wallis p-value.