Fig. 3
From: Clinical significance and potential molecular mechanisms of SYT15 expression in lung adenocarcinoma

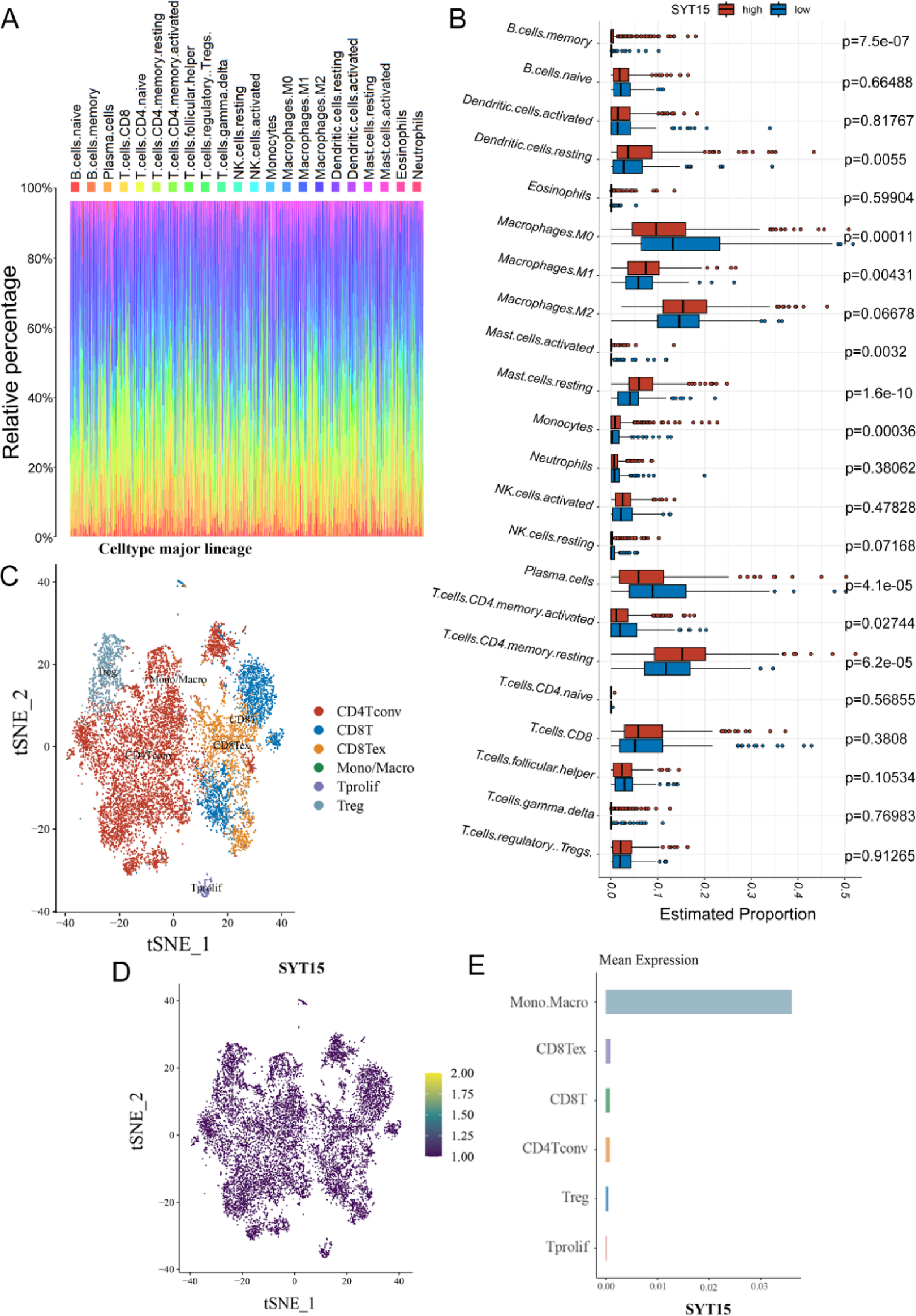
Correlation between SYT15 expression and immune cell infiltration in the TME of LUAD. (A) Immune cell proportions in the TCGA cohort. (B) Correlation between SYT15 expression and immune cell proportions. (C–E) Findings from single-cell analysis.