Fig. 4
From: Clinical significance and potential molecular mechanisms of SYT15 expression in lung adenocarcinoma

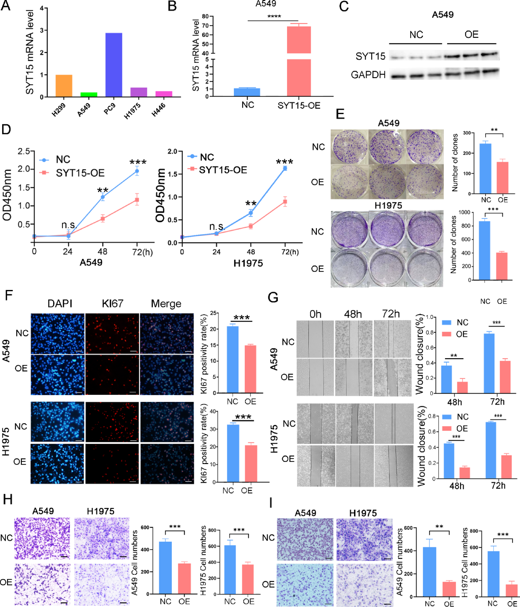
Effect of SYT15 overexpression on proliferation, migration and invasion of A549 and H1975 cells (A) SYT15 mRNA levels in different lung cancer cell lines. (B–C) Efficiency of SYT15 overexpression in A549 cells. (D–F) Results of CCK8, colony formation and immunofluorescence assays. Scale bar = 50 µm. (G–I) Results and statistical analysis of wound healing, migration, and invasion assays. Scale bar = 50 µm. n.s. p > 0.05, * p < 0.05, ** p < 0.01, *** p < 0.001, **** p < 0.0001.