Abstract
This study proposes a digital twin (DT) and machine learning (ML) framework to predict nonlinear pushover responses of reinforced concrete (RC) shear walls using analytically derived data. Two hundred SAP2000 layered shell models were analyzed, and monotonic lateral capacity curves were processed via SPO2FRAG for bilinear parameter extraction. Key response features—initial stiffness (K0), yield displacement (\(\delta ^{y}\)), and post-yield stiffness ratio (\(\alpha\))were identified. Ten input variables including wall geometry, material properties, reinforcement ratios, axial load, and opening ratio were used to train Random Forest regressors for predicting the pushover curve descriptors. Model accuracy was validated using nested cross-validation, yielding mean test R2 values of 0.996 for \({K}_{0}\), 0.995 for \(\delta ^{y}\), and 0.925 for \(\alpha\), while uncertainty measures (Mean Absolute Error (MAE), Root Mean Squared Error (RMSE), 95% confidence intervals) supported robustness. The DT surrogate reconstructs pushover curves in under 2 seconds per specimen, supporting rapid parametric analysis and seismic scenario assessments without the need for repetitive finite element simulations. The study also documents model limitations and outlines guidance for extending the approach to shear-dominated walls and experimental validation.
Similar content being viewed by others
Introduction
The advent of digital twin technology has fundamentally transformed assessment and management strategies in civil infrastructure1. This allows a seamless integration between physical assets and their high-fidelity digital replicas throughout the lifecycle of a structure2.In the context of structural engineering, digital twins have become essential for enabling real-time monitoring, predictive modeling, and adaptive decision-making by incorporating sensor data and numerical simulation results into continuously updated virtual models3,4. This convergence of physical and digital environments underpins more effective structural health management and operational resilience in response to both routine stresses and extreme events5.
For seismic evaluation, pushover analysis remains a cornerstone nonlinear technique vital for understanding the inelastic behavior of reinforced concrete (RC) shear walls subjected to lateral loading6. Despite its effectiveness, traditional pushover analysis methods can be computationally intensive and require extensive analytical and numerical skills for each unique case, creating bottlenecks for rapid scenario assessments or large-scale structure inventories7. The coupling of digital twin frameworks with machine learning solutions presents a potent alternative, as these twins can be calibrated through a blend of analytical, simulated, or field monitoring data to enable rapid prediction for new or evolving configurations8,9,10.
Recent advances in surrogate modeling and ensemble machine learning have exhibited high accuracy in modeling structural responses11. Methods such as Random Forest regression have proven effective at capturing and extrapolating nonlinear behaviors from high-dimensional datasets, making them well-suited for digital twin-driven tasks12,13. The digital twin paradigm supports iterative improvement of these models by absorbing data from finite element analyses, parametric studies, and yield detection tools such as SP02FRAG, and incorporating real-time monitoring results12,14.
This study presents a digital twin-enabled machine learning framework for predicting the nonlinear pushover curves of RC shear walls, based on two hundred analytical models developed in SAP20002. Recent and past studies on composite steel-concrete walls with central openings highlight the need for precise assessment of their seismic response, motivating the development of digital-driven pushover analysis to enhance structural safety15,16. Yield points are detected using SP02FRAG, ensuring precise identification of key nonlinear structural characteristics. These yield data, alongside wall geometry, material parameters and loading descriptors—including height, length, thickness, concrete compressive strength, steel yield strength, reinforcement ratios, axial load, and aspect ratio—created a comprehensive feature matrix for model training.
A Random Forest regression model was developed and trained using the feature matrix comprising the geometric, material, and loading descriptors of each RC shear wall specimen. Specifically, the model input included wall height H, length \(L_w\), thickness t, concrete compressive strength \(f_c\), steel yield strength \(f_y\), vertical and horizontal reinforcement ratios \(\rho _v\) and \(\rho _h\), applied axial load, aspect ratio \(H/L_w\), and opening ratio. The yield displacement \(\delta _y\) and yield force \(V_y\) were extracted via SPO2FRAG and used as target response descriptors in the bilinear model. Embedding this within a digital twin framework enables fast, reliable seismic response predictions, reduces dependence on experimental testing, and supports optimized, data-driven seismic design and assessment in earthquake engineering17.
Background and literature review
Overview of digital twin networks in civil infrastructure
Twin digital networks have become integral to the modernization of civil engineering, enabling real-time integration, simulation, and monitoring of physical infrastructure through their virtual counterparts18. These networks support informed decision making throughout the asset lifecycle, from design to maintenance and resilience planning19. The adoption of digital twins allows engineers to combine data from sensors, simulations, and historical records, thus optimizing structural performance and lifespan. Recent advances emphasize their usefulness in integrating distributed sensing, facilitating the assessment and management of large structures such as bridges and buildings1.
Machine learning and data-driven methodologies in seismic modeling
The application of machine learning (ML) in structural engineering has surged, with algorithms such as Random Forests, Support Vector Machines, and Neural Networks now widely used for capacity prediction, damage assessment, and seismic vulnerability modeling20. ML models can efficiently map structural and material parameters to nonlinear response metrics, reducing the need for extensive experimental campaigns. Recent studies demonstrate that integrating ML-driven prediction with digital twin frameworks enhances accuracy and supports rapid scenario-based seismic assessment19.
Review of non-linear pushover analysis for RC walls
Nonlinear pushover analysis remains a cornerstone for evaluating seismic performance and capacity of reinforced concrete (RC) structural walls6. This static, incrementally-monotonic loading method approximates the structure’s failure mechanisms and provides the basis for performance-based design21. Modern approaches often apply bilinear or multi-linear idealizations to capture the nonlinear stiffness degradation, yielding, and post-peak behavior typical of RC walls. The limitations of pushover analysis, including its handling of shear failures and local plasticity under complex loading, are also well documented in the literature22.
Introduction to SAP2000 and its layered shell capabilities
SAP2000 is a widely adopted finite element analysis platform in civil and earthquake engineering, recognized for its versatile implementation of shell elements, including nonlinear, layered modeling. Layered shell elements in SAP2000 allow the simulation of composite behavior in RC walls, capturing material nonlinearity for both concrete and reinforcing steel. Through layered modeling, the program can represent the effects of cracking, crushing, yielding, and strain compatibility across wall sections23. While SAP2000’s shell model is robust for flexural and axial analysis, limitations exist regarding the direct modeling of certain shear and local failure modes.
Materials and methods
Description of the walls studied
Six representative wall samples were selected as case studies to illustrate the methodology, using updated notation distinct from previous studies. These configurations are presented in Figure 1.
The dimensions of the walls used as representative models are presented in Table 1, while the physical and mechanical properties of the concrete and the reinforcement considered are listed in Table 2, including the percentage of reinforcement used.
Where.
-
Height, Length, and Thickness were defined in geometry and measurement standards.
-
Aspect Ratio (H/L): Ratio of wall height to length.
-
fc (MPa): Concrete compressive strength.
-
fy (MPa): Steel yield strength.
-
Vertical \(\rho\), Horizontal \(\rho\): ratios of reinforcement.
-
Axial Load: Applied a constant vertical pre-load to simulate different possible scenarios.
-
Concrete Type: these are defined in the case of confined (core), for the boundary elements and unconfined for the web elements according to the shear wall considered.
-
Reinforcement Steel Type: Considered according to the Grade and specification.
Modeling assumptions: material constitutive laws and numerical implementation
Reinforcing steel
The reinforcing steel was modeled with a symmetric, bilinear elasto-plastic stress–strain curve. This idealization assumes equal yield strength in tension and compression, linear elastic behavior up to the yield point, and a perfectly plastic response with no strain hardening beyond yielding. Such a model provides computational efficiency and reliable performance for standard RC analysis, accurately representing steel behavior under monotonic and cyclic loading, Figure 2
Confined concrete
Confined concrete was modeled assuming enhanced strength and ductility due to the presence of transverse reinforcement in the boundary elements. The stress–strain curve in Figure 3 was implemented in SAP2000 using the user-defined multilinear option, based on the well-known Mander–Priestley–Park model for confined concrete24. The underlying unconfined cylinder strength was taken as \(f'_c = 30~\textrm{MPa}\). A volumetric transverse reinforcement ratio of \(\rho _s = 3\%\) of the core concrete was adopted, which is representative of heavily confined ductile boundary elements in seismic design25,26. For this level of confinement the model predicts both an increase in peak confined strength (to about 1.2–\(1.3\,f'_c\)) and a substantial increase in ultimate compressive strain (here taken as \(\varepsilon _{cu} \approx -0.008\)), followed by gradual post-peak softening that idealises strength degradation under increasing compression. The curve is based on an unconfined concrete strength \(f'_c = 30~\textrm{MPa}\) and a volumetric ratio of transverse reinforcement \(\rho _s = 3\%\) of the core concrete. This high level of confinement is consistent with heavily detailed boundary elements in seismic regions and lies within the range reported for ductile test specimens in experimental studies of confined concrete24,25. The corresponding material parameters (confined peak strength and ultimate strain) were introduced as user values in SAP2000, which then automatically generated the multilinear backbone shown in Figure 3.
Unconfined concrete
Unconfined concrete in the wall web and cover regions was modelled using a user-defined multilinear stress–strain law in SAP2000. For the concrete used in this study the characteristic cylinder strength was taken as \(f_{ck} = 27.6~\textrm{MPa}\), which lies within the normal-strength range covered by Eurocode 2 classes C25/30–C30/37. In accordance with Eurocode 2 recommendations for such concretes, the reference peak compressive strain was taken as \(\varepsilon _{c2} = 0.002\) and the reference ultimate compressive strain as \(\varepsilon _{cu2} = 0.0035\) for short-term loading27. These strain values were used as target values when defining the unconfined concrete material in SAP2000, and the corresponding points of the stress–strain law were introduced as user-defined input. It should be noted that SAP2000 does not impose a fixed concrete stress–strain relationship; instead, the analyst can specify custom stress–strain points, so the material response adopted here directly reflects the chosen Eurocode-consistent parameters rather than a built-in default model.
The ascending branch of the curve is assumed approximately linear up to \(\varepsilon _{c2}\), followed by a descending branch that idealises the rapid loss of load-carrying capacity once crushing of the unconfined concrete occurs. In the SAP2000 implementation, the user specifies a finite set of stress–strain points and the software automatically interpolates them to generate the multilinear backbone. For numerical robustness in monotonic pushover analysis, the last point of the descending branch was placed at a strain slightly below the Eurocode limit (i.e. \(\varepsilon _{c,u} \lesssim 0.0035\)) with essentially zero residual stress, so that the post-peak tail of the curve is truncated once the concrete has practically lost its compressive capacity. As a result, the maximum strain visible in Figure 4 appears slightly lower than 0.0035, even though the adopted envelope is still fully consistent with the ultimate strain range reported for unconfined normal-strength concrete in Eurocode 2 and classical experimental studies by Hognestad and Kent–Park26,28,28. The corresponding stress–strain points were entered as user values and SAP2000 automatically generated the multilinear backbone shown in Figure 4.
Layered shell element
The nonlinear response of RC wall sections was simulated using SAP2000’s layered shell elements, which divide the wall thickness into several independently defined layers of concrete and steel (see Figure 5). Each layer can have unique material, orientation, thickness, and nonlinearity settings, closely mirroring the physical structure and reinforcement detailing.
Kinematic coupling of the layers follows the Reissner–Mindlin plate theory, ensuring the normal to the mid-surface maintains its direction during deformation29.Membrane displacements within each layer use a strain-projection method allowing quadratic interpolation without artificial ”drilling” freedoms. For each layer, nonlinearity is assigned directionally, with concrete and steel layers axis-aligned and stress components (normal or shear) activated as needed for their role30. This setup enables both membrane and plate (bending) effects and supports realistic, flexible simulation of RC wall behavior.
Numerical analysis based on pushover analysis
Monotonic loading
The pushover analysis for the six shear wall specimens included careful definition of material and section properties, application of code-compliant load combinations (\(1.0{D}_{L}+0.25{L}_{L}\)), and boundary constraints to simulate realistic conditions. For each wall, nonlinear static analysis was performed incrementally to develop capacity curves.
To calibrate the yield points of the test specimens, the SPO2FRAG software was utilized19. This tool allowed for the estimation of yield and control points from a set of two hundred analytically generated wall samples serving as the database for the digital twin calibration and prediction workflow. The pushover curves generated provided clear identification of initial stiffness, yield displacement, and post-yield slope. Figures illustrating the pushover responses for the six considered specimens are presented in Figure 6, supporting transparent assessment of their nonlinear seismic behavior.
Yield displacement for each wall was extracted as the control point per the bilinear idealization, as shown in equation (1):
where K0 is the initial elastic stiffness, \(\delta ^{y}\) the yield displacement, and \(\alpha\) the post-yield stiffness ratio. Parameter values were obtained through nonlinear curve fitting using the Levenberg–Marquardt algorithm, providing the target outputs for machine learning prediction.
This hybrid analysis—merging SAP2000 pushover simulation, SPO2FRAG-based identification of yield points, and digital twin evaluation—ensured accurate, data-driven modeling across the test and digital copy specimens.
Wall stress patterns
In nonlinear pushover analysis, the distribution of stresses within wall cross sections is a critical indicator of local demand and global behavior. As lateral loads increase, stresses typically concentrate at wall bases and along critical boundary regions, with redistribution influenced by reinforcement layout, openings, and specimen geometry. To illustrate these patterns, Figure 7 presents the principal stress contours for all six wall specimens at a selected post-elastic loading stage. Compressive stresses localize at the bottom and near edges or openings, consistent with the expected development of yielding and inelastic action as observed in experimental and simulation studies.
While other response metrics (such as drift ratios, moment-rotation curves, and cyclic loading effects) provide further insight into wall deformation and ductility, the present study focuses on monotonic pushover performance for clarity and direct comparison among specimens.
Digital twin framework for pushover curve prediction
Framework architecture and implementation
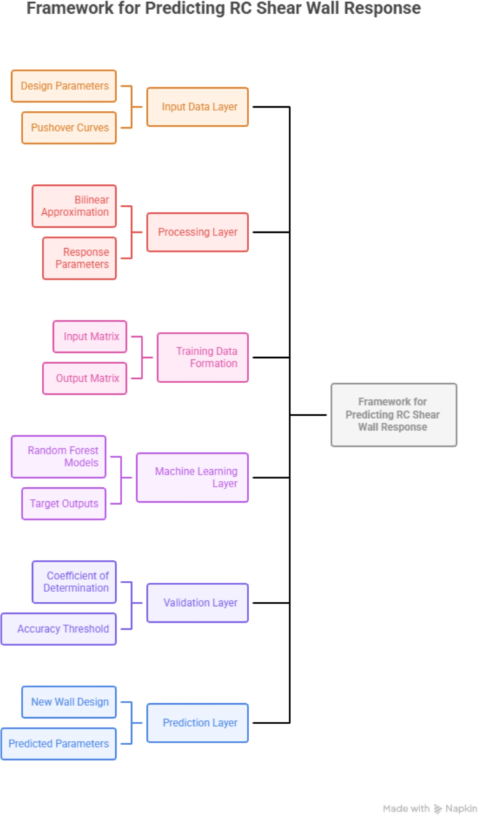
Building on the bilinear capacity model introduced in Section 2.1, a machine learning–based digital twin framework was developed to predict pushover curves for reinforced concrete (RC) walls with varying geometric and material properties, as shown in Figure 8. The framework draws analytical data from 200 parametrically generated wall specimens to establish predictive relationships between design variables and key structural response characteristics.
This digital twin approach overcomes the computational cost of detailed nonlinear finite element analysis (FEA), while retaining the accuracy required for performance-based seismic assessment. The methodology integrates three interconnected components:
-
Analytical data parameterization
-
Machine learning model training
-
Predictive generation of pushover curves for new wall designs
Input parameter selection and data preprocessing
The framework employs ten fundamental design parameters known to govern the nonlinear seismic response of RC walls. These include:
Geometric parameters: wall height (H), length (Lw), thickness (t), aspect ratio (H/Lw), and opening ratio
-
Material properties: concrete compressive strength (fc), steel yield strength (fy)
-
Reinforcement characteristics: vertical reinforcement ratio (\(_{\textit{Pv}}\)), horizontal reinforcement ratio ( p \(_{h}\))
-
Loading conditions: axial load magnitude
The selection is supported by prior experimental and analytical research6,16,31, ensuring a balanced representation of parameters that drive seismic capacity. Figure 9 illustrates the distribution of the RC wall specimens in the parametric database in terms of aspect ratio \((H/L_w)\) and concrete compressive strength \(f_c\). Each point represents one wall configuration, with the colour scale indicating the corresponding \(f_c\) level. The dataset, Figure 9, encompasses practical design ranges to maximize generalizability. The parametric walls were generated using Latin hypercube sampling (LHS)32, which provides a space-filling design in the multidimensional parameter space (geometry, material strengths, axial load and reinforcement ratios). This reduces clustering and improves coverage of interaction effects between the key variables, as shown in Figure 9.
A correlation matrix was constructed to evaluate the statistical interdependencies among all input features and target bilinear response parameters considered in the modeling process. Figure 10 summarizes these relationships, highlighting which design, material, and loading variables exhibit the strongest associations with the output parameters. This visualization aids in diagnosing potential multicollinearity and refining model input selection.
Bilinear model parameter extraction
For each specimen, the pushover response was idealized using the three-parameter bilinear model, this is represented in equation (1) above. This bilinear formulation reduces data dimensionality while preserving core characteristics critical for seismic evaluation, namely yield capacity, stiffness, and ductility.
Machine learning model development
Three Random Forest regression models were trained to predict K0, \(\delta ^{y}\), and \(\alpha\). The Random Forest algorithm was chosen for its ability to capture nonlinear dependencies, mitigate overfitting, and generate stable predictions via ensemble averaging.
-
Training configuration:
-
100 decision trees per model
-
Maximum depth: 10 levels
-
Features considered per split: \(\sqrt{n}\) (with n = 10 input parameters)
-
Bootstrap sampling: enabled
-
Cross-validation: 5-fold procedure for hyperparameter optimization The resulting 200-wall dataset was randomly divided into 80% training–validation and 20% held-out test data. Nested cross-validation was applied on the training–validation subset for hyperparameter tuning and unbiased performance estimation, while the test set was used only for final evaluation of the selected models.
Model performance and validation
The predictive accuracy of the three models was evaluated using the coefficient of determination (\(R^2\)), as summarized in Figure 11:
-
Initial stiffness \(K_{0}\): \(R^2 = 0.996\)
-
Yield displacement \(\delta _{y}\): \(R^2 = 0.995\)
-
Post-yield stiffness ratio \(\alpha\): \(R^2 = 0.925\)
Table 3 reports the full set of performance metrics for the Random Forest surrogate, including \(R^2\), Mean Absolute Error (MAE), Root Mean Squared Error (RMSE), and 95% confidence intervals for all three bilinear descriptors.
These results confirm the framework’s ability to replicate parameter trends across diverse wall configurations accurately.
Pushover curve generation and validation
For each wall specimen, three curves were compared, Figure 12 shows a sample of representative walls chosen:
-
Analytical (F.E. - Based) curve (smoothed using cubic spline interpolation)
-
Fitted bilinear model derived from the analytical curve.
-
Digital twin prediction (using ML-predicted billinear parameters)
Comprehensive response validation
To verify the robustness and generalizability of the digital twin framework, a comprehensive validation was performed by comparing analytical (FE-based), bilinear-fitted, and predicted pushover curves for all 200 RC wall specimens. An overlay plot summarizing these results is presented in Figure 13, which visually illustrates the close correspondence between measured data and model predictions across the full parameter range. The mean predicted curve, highlighted in bold within the figure, serves to characterize the typical structural response exhibited by the wall population and reinforces the reliability of the machine learning framework.
Predictive capability for new wall designs
The trained framework allows for rapid evaluation of pushover response for previously unseen wall configurations. As an illustration, a new wall, Figure 14 with the following properties was analyzed: The results of the predicted curve are shown in Figure 15.
-
Height: 2.6 m
-
Length: 1.25 m
-
Thickness: 0.20 m
-
Concrete strength: 35 MPa
-
Steel yield strength: 235 MPa
-
Reinforcement ratios: v = h = 0.3%
-
Axial load: 50 kN
-
Opening ratio: 8.7%
-
Wall Area: 3.25 m2
-
Opening area: 0.28 m2
-
Aspect Ratio (H/Lw): 2.08
The bilinear curve offers compatibility with simplified methodologies, while the polynomial curve provides finer response resolution.
Implementation and computational efficiency
Compared to nonlinear FEA, the digital twin produces pushover curves in less than 2 seconds per wall on standard computational hardware–3 to 4 orders of magnitude faster. This enables:
-
High-volume parametric studies for optimization
-
Rapid iteration in early-stage design
-
Monte Carlo simulations for uncertainty quantification
-
Seamless integration into automated design workflows
Framework limitations and applicability range
Model Limitations and Applicability The developed framework for RC wall analysis is validated within specific parameter bounds: - Aspect ratio: \(1.5 \le H/L_w \le 4.0\) - Concrete strength: \(25 \le f_c \le 50\) MPa - Reinforcement ratio: \(0.2\% \le \rho \le 0.8\%\) - Axial load ratio: \(0.05 \le \frac{P}{f_c \cdot A_g} \le 0.25\)
Key limitations include: - Data dependency: Prediction accuracy depends on the quality and representativeness of the input data. Outliers or missing data can affect results. - Parameter range: The model should not be extrapolated beyond the validated bounds above without further experimental or numerical validation. - Physical coverage: The framework primarily addresses flexural behavior; shear-dominated or complex failure modes are not captured. - Numerical fitting: Bilinear model parameters (\(K_0\), \(\delta _y\), \(\alpha\)) are extracted via curve fitting, which may be sensitive to data quality and initial guesses. - User input: The GUI does not restrict physically unrealistic values, so users must ensure input parameters are within reasonable ranges. Future work will focus on expanding the parameter space, improving generalizability, and extending the model to cover additional wall behaviors and mechanisms. In particular, integration of real-time structural health monitoring (SHM) data and dynamic model updating (e.g., via Kalman filtering or Bayesian approaches) is identified as a key direction for further development to realize full digital twin capabilities.
Visualization of results from the digital twin GUI
To facilitate efficient data analysis and visualisation, a dedicated Digital Twin Pushover Analysis GUI has been developed. This user-friendly interface enables streamlined management and exploration of reinforced concrete wall data. The application is organized into several key tabs, including Data & Training, New Wall Prediction, Results & Visualization, and Model Performance, allowing users to navigate seamlessly through different stages of analysis.
GUI workflow overview
The typical workflow begins with data loading, where users select and import an Excel dataset containing wall parameters and analytical derived response results. The GUI displays summary information and enables model training with a single click, providing progress feedback and status updates. Once the models are trained, users can proceed to the prediction and visualization tabs to explore results, compare wall behaviours, and assess model performance. This structured flow ensures reproducibility and efficiency in digital twin analysis.
A flowchart illustrating the main steps of the GUI workflow is provided in Figure 16. This diagram visually summarizes the process from data loading, through model training, to results visualization and performance assessment.
GUI interface illustration
Figure 17 shows a screenshot of the Digital Twin GUI, highlighting its organized layout and intuitive controls. The interface supports efficient data management and analysis, making it accessible to both researchers and practitioners.
Discussion
This study successfully integrates digital twin technology with machine learning techniques to predict the nonlinear seismic response of reinforced concrete (RC) shear walls. The proposed digital twin framework, powered by Random Forest regression models trained on analytically derived pushover data, demonstrates rapid and reliable prediction of key bilinear response parameters governing wall behavior. The excellent agreement between predicted and analytically derived pushover curves across 200 diverse wall specimens validates the framework’s generalizability and robustness.
The high coefficients of determination (R2 values) for initial stiffness, yield displacement, and post-yield stiffness ratio underscore the model’s capacity to capture the influence of geometric, material, reinforcement, and loading variables on seismic performance. By reducing complex nonlinear pushover behavior into a set of predictive parameters, the framework offers a computationally efficient surrogate that retains accuracy while enabling rapid parametric studies.
This accelerated prediction capability, requiring less than two seconds per wall, unlocks valuable applications including real-time seismic scenario evaluation, probabilistic fragility assessments through Monte Carlo simulations, and integration into automated structural design and optimization workflows. Additionally, the framework’s adaptability to new wall designs without extensive recalibration highlights its practical utility for design engineers.
Despite these strengths, the current model has limitations rooted in the scope of the training dataset and underlying assumptions. The framework is validated within specific parameter bounds related to wall aspect ratio, concrete strength, reinforcement ratio, and axial loading. Caution is advised when extrapolating beyond these ranges, where additional data or high-fidelity numerical models may be needed to maintain accuracy. Furthermore, the model primarily addresses flexural-dominated behavior and does not directly capture shear failure modes or localized damage mechanisms, which remain important areas for future extension.
Future research directions include broadening the dataset to encompass a wider range of structural configurations and damage mechanisms, enhancing model generalisability. Integrating real-time structural health monitoring data with dynamic model updating techniques such as Kalman filtering or Bayesian inference is a promising avenue to realise full digital twin potential in seismic resilience applications. Overall, this study lays a solid foundation for leveraging digital twin and machine learning technologies to transform seismic performance assessment and design of RC structures into a data-driven, efficient, and flexible process.
Conclusions
This study establishes a digital twin-enabled machine learning framework for predicting nonlinear pushover responses of reinforced concrete shear walls using analytically generated data. Performance validation on 200 wall specimens confirms the method’s accuracy and generalizability, with rapid prediction times superior to traditional finite element analysis.
The main contributions of this study are:
-
Development of a random forest regression surrogate, trained on a comprehensive feature matrix comprising geometric, material, reinforcement, and loading parameters.
-
Demonstration of reliable prediction for key bilinear response parameters, with high \(R^2\) scores across diverse wall configurations.
-
Case-based illustration of practical applications for rapid seismic scenario assessment, design optimization, and fragility analysis.
-
Assessment of the framework’s computational efficiency and identification of its limitations, providing guidance for future model updates and applicability expansion.
The results underscore the potential of digital twin and data-driven methods as foundational tools for resilient, rapid, and flexible seismic design of reinforced concrete structures. Future work will:
-
Seek to broaden the training data,
-
Model additional failure mechanisms,
-
Extend the digital twin paradigm to other critical components of the built environment.
Data availability
All data generated or analyzed during this study are included in this manuscript and its supplementary information files, and are also publicly available on GitHub at this repository.
References
Sivori, D., Ierimonti, L., Venanzi, I., Ubertini, F. & Cattari, S. An equivalent frame digital twin for the seismic monitoring of historic structures: A case study on the consoli palace in gubbio, italy. Buildings 13, 1840. https://doi.org/10.3390/buildings13071840 (2023).
Lauria, M. & Azzalin, M. Digital transformation in the construction sector: A digital twin for seismic safety in the lifecycle of buildings. Sustainability 16, 8245. https://doi.org/10.3390/su16188245 (2024).
Zahedi, F., Alavi, H., Sardroud, J. M. & Dang, H. Digital twins in the sustainable construction industry. Buildings 14, 3613. https://doi.org/10.3390/buildings14113613 (2024).
Ghafouripour, A. et al. A digital-twin-driven physics-informed machine-learning approach for the seismic assessment of steel-concrete composite walls. Scientific Reports 14, 8567. https://doi.org/10.1038/s41598-024-81705-3 (2024).
Wang, Y. et al. Digital twin approach for enhancing urban resilience: A cycle between virtual space and the real world. Resilient Cities and Structures 3, 34–45. https://doi.org/10.1016/j.rcns.2024.06.002 (2024).
Mosoarca, M. Failure analysis of rc shear walls with staggered openings under seismic loads. Engineering Failure Analysis 41, 48–64. https://doi.org/10.1016/j.engfailanal.2013.07.037 (2014).
Guettala, S., Abdesselam, I., Rahmani, A. Y., Khelaifia, A. & Guettala, S. Advancements in pushover analysis for improved seismic performance evaluation. Archives of Computational Methods in Engineering https://doi.org/10.1007/s11831-025-10278-9 (2025).
Mendoza, J., Nielsen, J. S., Sørensen, J. D. & Köhler, J. Structural reliability analysis of offshore jackets for system-level fatigue design. Structural Safety 97, 102220. https://doi.org/10.1016/j.strusafe.2022.102220 (2022).
Li, L. et al. Digital twin structural health monitoring driven by multi-fidelity time-series surrogate models. Journal of Industrial Information Integration 47, 100918. https://doi.org/10.1016/j.jii.2025.100918 (2025).
Angarita, C., Montes, C. & Arroyo, O. Machine learning - based approach for predicting pushover curves of low-rise reinforced concrete frame buildings. Structures 70, 107694. https://doi.org/10.1016/j.istruc.2024.107694 (2024).
Bárkányi, Á., Chován, T., Németh, S. & Abonyi, J. Modelling for digital twins–potential role of surrogate models. Processes 9, 476. https://doi.org/10.3390/pr9030476 (2021).
Baltzopoulos, G., Baraschino, R., Iervolino, I. & Vamvatsikos, D. Spo2frag: software for seismic fragility assessment based on static pushover. Bulletin of Earthquake Engineering 15, 4399–4425. https://doi.org/10.1007/s10518-017-0145-3 (2017).
Lazaridis, P. C., Kavvadias, I. E., Demertzis, K., Iliadis, L. & Vasiliadis, L. K. Structural damage prediction of a reinforced concrete frame under single and multiple seismic events using machine learning algorithms. Applied Sciences 12, 3845. https://doi.org/10.3390/app12083845 (2022).
Tao, D. et al. Support vector regression model for the prediction of buildings’ maximum seismic response based on real monitoring data. Scientific Reports 14, 29874. https://doi.org/10.1038/s41598-024-81705-3 (2024).
Solorzano, G. & Plevris, V. Dnn-mlvem: A data-driven macromodel for rc shear walls based on deep neural networks. Mathematics 11, 2347. https://doi.org/10.3390/math11102347 (2023).
Todea, V. Seismic Performance of Hybrid Composite Shear-Walls with central openings. Ph.D. thesis, The Polytechnic University of Timisoara (2021). Doctoral thesis.
Plumier, A. & Degée, H. (eds.) Design of Hybrid Structures: Where Steel Profiles Meet Concrete (CRC Press, Abingdon, Oxon; Boca Raton, FL, 2023), 1st edn.
Mokhtari, F., Imanpour, A., Fahid, A. & Saif, W. A digital twin-based framework for multi-element seismic hybrid simulation of structures. Mechanical Systems and Signal Processing 186, 109909. https://doi.org/10.1016/j.ymssp.2022.109909 (2023).
Shi, Q. & Qasim, Z. Exploring the impact of digital twin technology in infrastructure management: a comprehensive review. ResearchGate https://doi.org/10.3846/jcem.2025.23718 (2025).
Luk, S. H. Machine learning-based methods for the seismic damage classification of rc buildings. Buildings 15, 2395. https://doi.org/10.3390/buildings15142395 (2025).
Popescu et al. Theoretical and experimental study of hybrid steel. Scientific Bulletin of the Politehnica University of Timisoara (2024). PDF document.
Krawinkler, H. & Seneviratna, G. D. P. K. Pros and cons of a pushover analysis of seismic performance evaluation. Engineering Structures 20, 452–464. https://doi.org/10.1016/S0141-0296(97)00092-8 (1998).
Computers & Inc., S. Sap2000 version 18. www.csiamerica.com (2016).
Mander, J. B., Priestley, M. J. N. & Park, R. Theoretical stress-strain model for confined concrete. Journal of Structural Engineering 114, 1804–1826. https://doi.org/10.1061/(ASCE)0733-9445(1988)114:8(1804) (1988).
Scott, B. D., Park, R. & Priestley, M. J. N. Stress-strain behavior of concrete confined by overlapping hoops at low and high strain rates. ACI Journal 79, 13–27 (1982).
Kent, D. C. & Park, R. Flexural members with confined concrete. Journal of the Structural Division, ASCE 97, 1969–1990 (1971).
CEN. Eurocode 2: Design of Concrete Structures – Part 1-1: General Rules and Rules for Buildings (European Committee for Standardization, Brussels, 2004).
Hognestad, E. A study of combined bending and axial load in reinforced concrete members. University of Illinois Engineering Experiment Station Bulletin 399 (1951).
Le van, A. 4 - reissner-mindlin plate theory. In Le van, A. (ed.) Nonlinear Theory of Elastic Plates, 67–82, https://doi.org/10.1016/B978-1-78548-227-4.50004-6 (Elsevier, 2017).
Vatanshenas, A. Nonlinear analysis of reinforced concrete shear walls using nonlinear layered shell approach. Nordic Concrete Research 65, 63–79. https://doi.org/10.2478/ncr-2021-0014 (2021).
Shear wall with staggered openings (2025). Accessed: Sept. 22, 2025.
McKay, M. D., Beckman, R. J. & Conover, W. J. A comparison of three methods for selecting values of input variables in the analysis of output from a computer code. Technometrics 21, 239–245. https://doi.org/10.1080/00401706.1979.10489755 (1979).
Acknowledgements
The authors would like to acknowledge the use of GenAI tools–GitHub Copilot (for code debugging) and Perplexity AI (for text editing)–while confirming that all outputs were reviewed and the final content is their responsibility.
Funding
The APC was funded by Szechenyi Istvan University.
Author information
Authors and Affiliations
Contributions
Conceptualization, K.K.K. and O.K.B.; methodology, K.K.K.; software, K.K.K.; validation, K.K.K, and O.K.B.; formal analysis, K.K.K.; data curation, K.K.K.; writing–original draft preparation, K.K.K.; writing–review and editing, K.K.K., and O.K.B.; visualization, K.K.K.; supervision, O.K.B; funding acquisition, K.K.K. All authors have read and agreed to the published version of the manuscript. All authors reviewed the manuscript.
Corresponding author
Ethics declarations
Competing interests
The authors declare no competing interests.
Additional information
Publisher’s note
Springer Nature remains neutral with regard to jurisdictional claims in published maps and institutional affiliations.
Rights and permissions
Open Access This article is licensed under a Creative Commons Attribution-NonCommercial-NoDerivatives 4.0 International License, which permits any non-commercial use, sharing, distribution and reproduction in any medium or format, as long as you give appropriate credit to the original author(s) and the source, provide a link to the Creative Commons licence, and indicate if you modified the licensed material. You do not have permission under this licence to share adapted material derived from this article or parts of it. The images or other third party material in this article are included in the article’s Creative Commons licence, unless indicated otherwise in a credit line to the material. If material is not included in the article’s Creative Commons licence and your intended use is not permitted by statutory regulation or exceeds the permitted use, you will need to obtain permission directly from the copyright holder. To view a copy of this licence, visit http://creativecommons.org/licenses/by-nc-nd/4.0/.
About this article
Cite this article
Kuria, K.K., Kegyes-Brassai, O. Digital twin-based machine learning framework for predicting nonlinear seismic response of reinforced concrete shear walls using analytical data. Sci Rep 16, 3081 (2026). https://doi.org/10.1038/s41598-025-32626-2
Received:
Accepted:
Published:
Version of record:
DOI: https://doi.org/10.1038/s41598-025-32626-2



















