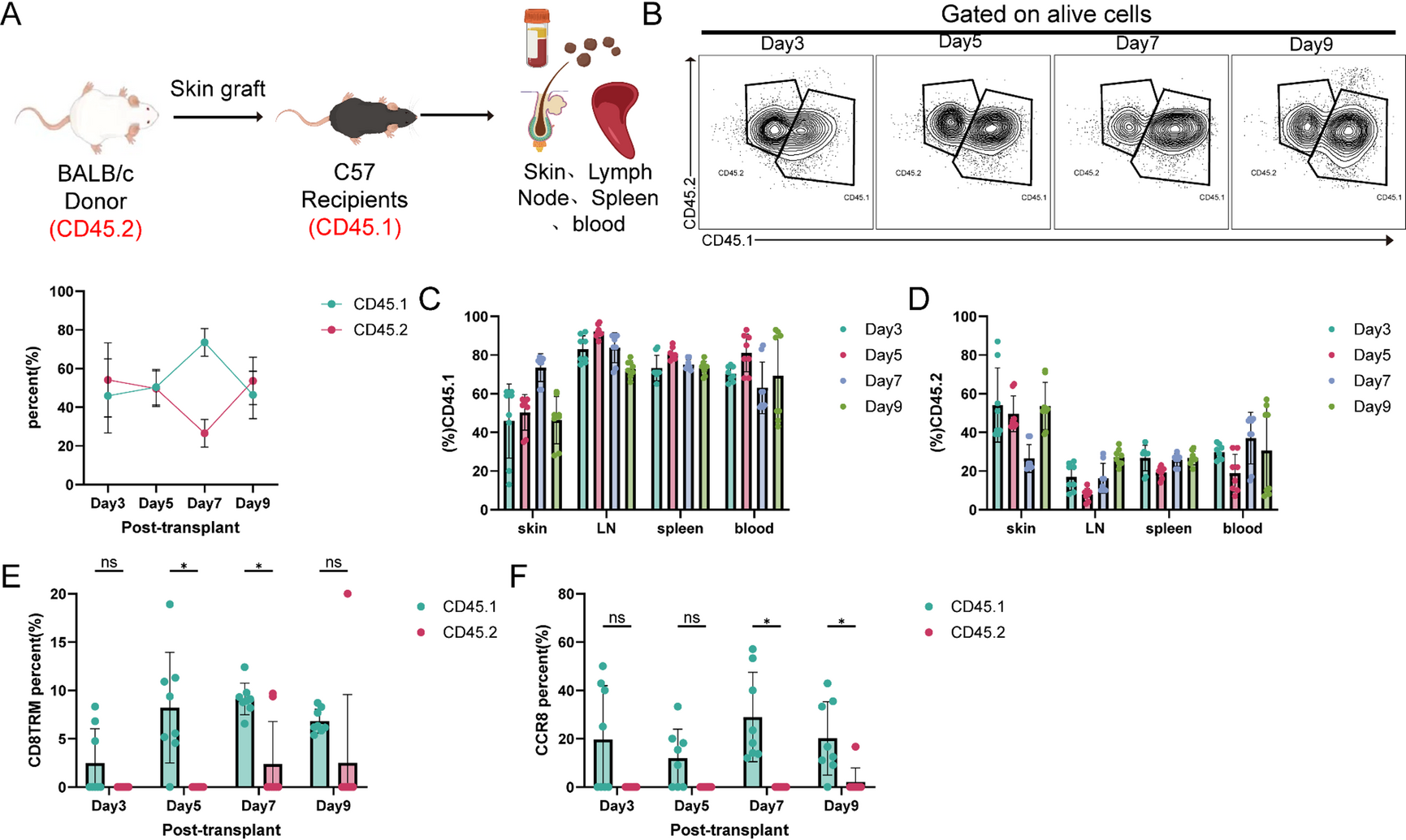
Fig. 3

Recipient-derived CD8⁺ TRM cells accumulate in allografts and express CCR8. (A) BALB/c mice (CD45.2) serve as skin donors for C57BL/6 mice (CD45.1) recipients. Grafts, lymph nodes, and spleen were collected on days 3, 5, 7, and 9 post-transplant. (B) Representative flow cytometry plots showing the distribution of CD45.1 and CD45.2 cells in grafts on days 3, 5, 7, and 9 post-transplant, gated on live cells. (C) Quantification of the percentage of CD45.1 and CD45.2 (D) cells in the skin, lymph nodes, spleen, and blood at the indicated time points. (E) Quantification of CD8⁺ TRM cell percentages (CD45.1⁺CD8⁺CD69⁺CD103⁺) in skin over time post-transplant. (F) Quantification of CCR8 expression on CD45.1⁺CD8⁺CD69⁺CD103⁺ cells in the skin at different time points post-transplant. Statistical analysis was performed using the t-test to compare the differences between groups. Bars represent mean ± SD from 8 independent experiments. Statistical significance is indicated by *p < 0.05, **p < 0.01, ***p < 0.001, ****p < 0.0001; “ns” denotes no significant difference.