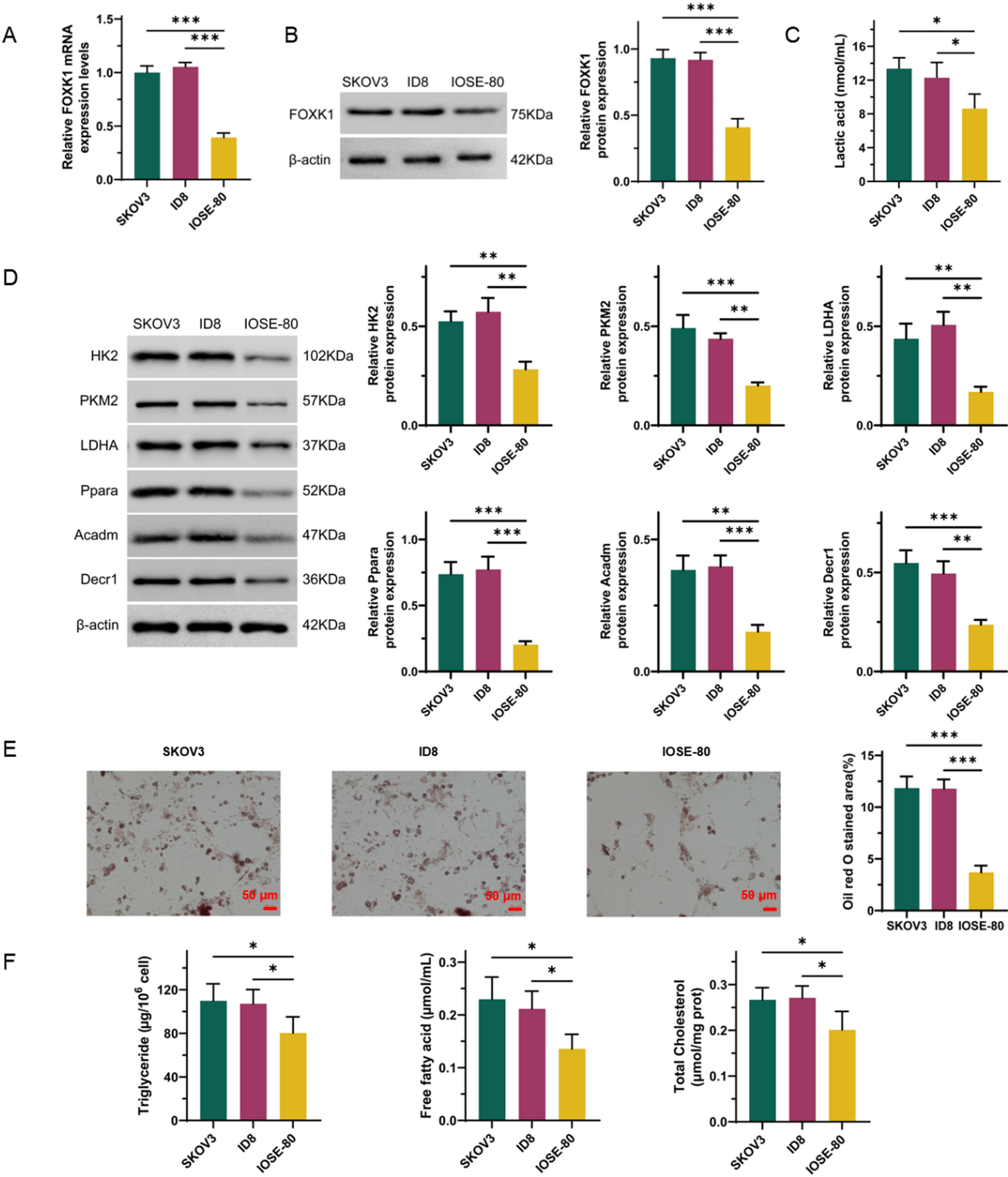
Fig. 1

The effect of FOXK1 on intracellular lactate, aerobic glycolysis-related proteins, lipid metabolism regulatory factors, and lipid levels in three cells, including Human epithelial ovarian cancer cell line SKOV3, murine epithelial ovarian cancer cell line ID8 and normal ovarian epithelial cell line IOSE-80. (A) RT-qPCR analysis was performed to measure the mRNA expression levels of FOXK1. (B) Western blot analysis was conducted to detect the protein expression levels of FOXK1 in HGSOC cells, with β-actin used as a loading control. Original blots/gels are presented in Supplementary Fig. 1. (C) Lactic acid concentration in the culture supernatants was quantified using a lactic acid (LA) colorimetric assay kit to assess the level of lactate production. (D) The expression levels of aerobic glycolysis-related proteins—Hexokinase 2 (HK2), Pyruvate Kinase M2 (PKM2), Lactate Dehydrogenase A (LDHA), Peroxisome Proliferator-Activated Receptor Alpha (PPARα), Acyl-CoA Acyltransferase (ACADM), and Dienoyl-CoA Reductase 1 (DECR1)—were determined by Western blot. Original blots/gels are presented in Supplementary Fig. 2. (E) Intracellular lipid accumulation was visualized by Oil Red O staining to detect lipid droplets (Scar bar: 50 µM). (F) The levels of intracellular triglycerides, free fatty acids, and total cholesterol were measured using colorimetric assays to evaluate lipid metabolism. Data are presented as mean ± SD (n = 3). Statistical significance was determined using one-way ANOVA followed by post-hoc Tukey’s test: *P < 0.05, **P < 0.01, **P < 0.001.