Abstract
To determine whether FOXK1 induces CD8⁺ T cell exhaustion via histone lactylation in high-grade serous ovarian cancer (HGSOC). Cellular studies utilized qRT-PCR and Western blotting to compare FOXK1 expression in normal ovarian vs. cancer cells. Western blot assessed proteins linked to aerobic glycolysis, lipid metabolism, histone ubiquitination, and epithelial-mesenchymal transition (EMT). Cell migration/invasion were evaluated via scratch and Transwell assays. In vivo, a mouse ovarian cancer model was established. Lactate and lipid levels in supernatants/tissues were measured using Oil Red O and detection kits. TOX and glucose and lipid metabolism regulatory factors were analyzed by H&E staining and immunohistochemistry. The expression levels of immune related factors and the proportion of positive immune detection points in the supernatant of CD8+ T cell culture and tumor tissue were detected by ELISA kits and flow cytometry. Ovarian cancer cells showed elevated FOXK1, glycolysis proteins, lipid regulators, histone ubiquitination, EMT markers, lactate, and lipids compared to normal cells. Tumor tissues exhibited higher glycolysis proteins, lipid regulators, ubiquitination, and lipids than non-cancerous tissue. FOXK1 knockdown in SKOV3 cells reduced lactate, lipids, glucose uptake, glycolysis/lipid proteins, and inhibited proliferation/migration/invasion, while enhancing CD8 + T cell proliferation, immune checkpoint positivity, and immune factors, with decreased apoptosis. In mice, FOXK1 knockdown reduced tumor volume, TOX, glycolipid regulators, ubiquitination, and lipids, but increased immune factors and checkpoint-positive cells in tissues. FOXK1 regulates glycolipid metabolism and TOX histone lactylation, driving CD8 + T cell exhaustion, suggesting novel immunotherapy targets.
Introduction
High-grade serous ovarian cancer (HGSOC) is the most common and aggressive subtype of ovarian cancer, with persistently high incidence and mortality rates1. According to reporting, HGSOC accounts for 70% of ovarian cancer and is responsible for over 80% of all OC-related deaths2,3. Although the current standard treatment for HGSOC, which combines surgery and chemotherapy, has improved patient survival to some extent, the high recurrence rate of the tumor and the rapid development of drug resistance still pose a significant disease burden for patients with HGSOC4,5,6. In recent years, the rise of immunotherapy has brought new hope for the treatment of HGSOC7. However, the response rate of HGSOC to immunotherapy is relatively low, which may be limited by the tumor’s immune evasion mechanisms8,9. Therefore, it is necessary to investigate the potential immune evasion mechanisms of HGSOC further to help develop more effective therapeutic strategies.
CD8⁺ T cells are the key effector cells in antitumor immune responses, and their functional status directly impacts the immune clearance of tumors10,11. Evidence indicates that the exhaustion of CD8⁺ T cells within the tumor microenvironment is a pivotal factor contributing to tumor immune evasion12. Additionally, the exhaustion of CD8⁺ T cells is not attributable to a single factor; rather, it is likely influenced by a diverse array of factors13. Numerous studies have demonstrated a close correlation between the metabolic status of tumor cells and the exhaustion of immune cells14. Researchers have emphasized that alterations in glucose and lipid metabolism are closely associated with tumor growth, cell migration, and immune evasion15,16.
The forkhead box class K (FOXK) family comprises two members in mammals, FOXK1 and FOXK2, which participate in diverse biological processes, including cell metabolism, proliferation, signaling, and carcinogenesis17. FOXK1 has been shown to be markedly upregulated in various malignancies—such as melanoma, breast, pancreatic, osteosarcoma, glioblastoma, ovarian, esophageal, prostate, and gastric cancers—and exerts oncogenic effects by promoting cell proliferation and inhibiting apoptosis18,19,20. Beyond its role in tumor growth, FOXK1 also regulates cellular metabolism, starvation-induced autophagy, and aerobic glycolysis. Mechanistically, FOXK1 and FOXK2 can induce glycolytic reprogramming through the transcriptional activation of key enzymes, including hexokinase-2, phosphofructokinase, pyruvate kinase, and lactate dehydrogenase, thus enhancing lactate production and metabolic flexibility21.
While previous studies have mainly focused on the metabolic and proliferative roles of FOXK1, the immunometabolic consequences of FOXK1-driven glycolysis remain largely unexplored. Tumor-derived fatty acids and lactate have been implicated in shaping the tumor immune microenvironment. For instance, tumor cell–derived palmitic acid promotes CD8⁺ T cell exhaustion via STAT3 palmitoylation22,, whereas lactate has been reported to increase the stemness of CD8⁺ T cells and modulate anti-tumor immunity23. However, whether FOXK1 directly regulates lactate accumulation through metabolic enzyme induction and thereby influences epigenetic remodeling of immune-related genes remains unclear.
Histone lactylation, a recently identified epigenetic modification derived from lactate metabolism, plays a critical role in transcriptional regulation and disease pathogenesis24,25. Transcription factor TOX, a master regulator of CD8⁺ T cell exhaustion, mediates the transition to an epigenetically fixed exhausted state under chronic stimulation26,27. However, whether histone lactylation of TOX is involved in the regulation of CD8⁺ T cell exhaustion and whether this modification is regulated by FOXK1 and glycolipid metabolism remain to be further investigated.
Based on the aforementioned background, the present study aimed to investigate the specific functions of FOXK1 in HGSOC. We hypothesized that FOXK1 regulated glycolipid metabolism, thereby influencing the expression and function of TOX, which in turn induced CD8⁺ T cell exhaustion via histone lactylation, ultimately promoting immune evasion in HGSOC. By elucidating this mechanism, this study anticipated providing novel insights and strategies for the immunotherapy of HGSOC, thereby improving patient prognosis and quality of life.
Methods
Cell culture
Human epithelial ovarian cancer cell line SKOV3 (Wuhan Procell Biotechnology Co., Ltd.), murine epithelial ovarian cancer cell line ID8 and normal ovarian epithelial cell line IOSE-80 (Xiamen Yimo Biotechnology Co., Ltd.) were cultured in McCoy’s 5 A (cat no. 16600082, Gibco, China), DMEM high glucose medium (cat no. 11965118, Gibco, China) and RPMI 1640 (cat no. 11875093, Gibco, China), which contained 10% fetal bovine serum (cat no. FSD500, Excell Bio, China) and 100 µg/mL penicillin (cat no. C0222, Beyotime, China), respectively. Cells were maintained in a humidified incubator with 95% air/5% CO2 at 37 °C.
C57BL/6J mice xenograft assay
All animal experiments were conducted in accordance with the National Institutes of Health Guide for the Care and Use of Laboratory Animals and the ARRIVE guidelines. The protocol was approved by the Institutional Animal Care and Use Committee of Guangdong Laidi Biomedical Research Institute Co., LTD. SPF grade 8-week-old C57BL/6J female mice were purchased from Beijing Weitonglihua Experimental Animal Co., Ltd. and housed in a specific pathogen-free (SPF) facility under a 12-hour light/dark cycle. Mice were randomly allocated into four experimental groups (n = 3 per group): Control (Ctrl), ID8, ID8-sh-NC, and ID8-sh-FOXK1. Tumors were established by subcutaneous injection of 1 × 107 ID8 cells (Ctrl group received saline). Mice were sacrificed after 30 days, and subcutaneous tumors were harvested for analysis. Tumor volume was measured using the formula: tumor volume = π/6 × length × width².
Cell experimental grouping
In order to validate the roles of FOXK1 and TOX in HGSOC, three distinct cell types—SKOV3 cells, ID8 cells, and IOSE-80 cells—were assigned to three separate groups: the SKOV3 group, the ID8 group, and the IOSE-80 group. All three groups of cells were cultured under standard conditions.
In order to elucidate the mechanism by which FOXK1 regulates glycolipid metabolism to mediate TOX-induced histone lactylation, which in turn induces CD8⁺ T cell exhaustion and promotes immune evasion in HGSOC at the cellular level. SKOV3 cells cultured under normal conditions were used as the Ctrl group. SKOV3 cells transfected with sh-NC plasmid were designated as the sh-NC group. SKOV3 cells transfected with sh-FOXK1 plasmid were assigned to the sh-FOXK1 group. SKOV3 cells treated with 10 µg/mL insulin for 24 h were defined as the insulin group. Finally, SKOV3 cells simultaneously transfected with sh-FOXK1 plasmid and treated with insulin were designated as the sh-FOXK1 + insulin group. In addition, for CD8⁺ T cells, the following groups were set up: the Ctrl group (co-cultured with SKOV3 cells), the sh-FOXK1 group (co-cultured with SKOV3 cells transfected with sh-FOXK1 plasmid), the NaL group (co-cultured with SKOV3 cells treated with 20 mmol/L sodium lactate), and the sh-FOXK1 + NaL group (co-cultured with SKOV3 cells transfected with sh-FOXK1 plasmid and treated with 20 mmol/L sodium lactate).
Lentivirus infection and cell transfection
The lentivirus infection was conducted to construct a stable knock-down expression of FOXK1 in SKOV3 cell lines or ID8 cell lines. Briefly, the plasmid was cloned into the lentivirus vector (synthesized by Suzhou Jima Gene Co., Ltd.), which was further transfected into the HEK-293T cells. Then, the virus was used to infect the SKOV3 cells or ID8 cell lines. After 8 h, remove all transfection reagents and replace with complete culture medium for cultivation. After 48 h, collect the virus solution and filter it through a 0.45 μm microporous membrane to determine the virus titer. Store at −80℃. For cell transfection, 6 × 105 SKOV3 cells/well were seeded into the 6-well plates while the ID8 cell lines were seeded in cell culture dishes. Then, lipofectamine 3000 (Invitrogen) was used to transfect the shRNA plasmids into the cells according to the kit’s instructions. The transfection efficiency was determined using the western blotting and qPCR techniques. ID8 cell lines with the knock down of FOXK1 were used for the mice xenograft assay.
Western blot and co-IP
Cells were inoculated in 6-well plates (Corning) at a density of 6 × 105 cells/well. After 24 h of incubation, the cells were washed with PBS and then lysed by adding RIPA buffer (cat no. P0013B, Beyotime, China) containing PMSF (cat no. ST506, Beyotime, China) and subjected to total protein extraction and concentration determination after 15 min on ice. Samples with the same total protein content were separated by SDS-PAGE gel and transferred to PVDF membrane and blocked with 5% BSA-containing blocking buffer (5% BSA in TBST) at room temperature for 2 h. The cells were incubated with the following primary antibody overnight at 4 °C: FOXK1 Antibody (cat no. DF3231, Affinity Biosciences, China, 1:1000), Recombinant Anti-Hexokinase II Antibody [EPR20839] (cat no. ab209847, Abcam, UK, 1:1000), Anti-PKM2 Antibody (cat no. AF5234, Affinity Biosciences, China, 1:1000), LDHA Antibody (cat no. 2012, Cell Signaling Technology, USA, 1:2000), PPAR alpha Antibody (cat no. AF5301, Affinity Biosciences, China, 1:1000), Anti-ACADM/MCAD Antibody [3B7BH7] (cat no. ab110296, Abcam, UK, 1:1000), Anti-DECR1 Antibody (cat no. DF16078, Affinity Biosciences, China, 1:1000), Recombinant Anti-E-Cadherin Antibody [BLR088G]-BSA free (cat no. ab314063, Abcam, UK, 1:1000), Recombinant Anti-N-Cadherin Antibody [EPR1791-4] (cat no. ab76011, Abcam, UK, 1:5000), Anti-Vimentin Antibody [RV202]-Cytoskeleton Marker (cat no. ab8978, Abcam, UK, 1:1000) and Anti-beta Actin Antibody [AC-15] (cat no. ab6276, Abcam, UK, 1:5000). After three-time-wash with TBST, incubation was performed by adding secondary antibodies Goat Anti-Rabbit IgG H&L/HRP (cat no. bs-0295G-HRP, Bioss, 1:20000) or Goat Anti-Mouse IgG H&L/HRP (cat no. bs-0296G-HRP, Bioss, 1:20000). After three-time-wash with TBST, the membranes were imaged with the LI-COR Odyssey imaging system.
For co-IP, lysates of 6 × 105 cells were immunoprecipitated with IP buffer containing IP antibody-coupled agarose beads, and protein-protein complexes were later subjected to Western blot. The labeled protein membranes were observed using the the JP-K6000 chemiluminescence imaging system. Protein expression levels were analyzed using ImageJ software v.1.52 (NIH Image, Bethesda, MD, https://imagej.nih.gov/ij/) to measure optical density values, with relative protein expression calculated as the ratio of the target protein grayscale value to that of the internal reference protein. The dilution ratio of antibodies is as follows: Lactyl-Lysine (cat no. NBP3-33149, Bio-techne, USA, WB: 1:2000); HA-Tag (cat no. 3724, Cell Signaling Technology, USA, WB: 1:1000; IP: 1:50); Anti-TOX antibody (cat no. ab314043, Abcam, UK, WB: 1:1000); Western Antibody GAPDH-Loading Control (cat no. bsm-33033 M, Bioss, China, WB: 1:10000); Goat Anti-Rabbit IgG H&L(HRP) (WB: 1:20000); Goat Anti-Mouse IgG H&L(HRP) (WB: 1:20000).
RNA isolation and qRT-PCR
In this part of the experiment, total RNA was extracted from cells using the Cell/Tissue Total RNA Isolation Kit V2 (cat no. RC112, Vazyme, China). The concentration and purity of the RNA were subsequently measured using the Nano600. The HiScript III 1 st Strand cDNA Synthesis Kit (cat no. R312, Vazyme, China) was used to reverse transcribe the total RNA into cDNA. Real-time fluorescent quantitative PCR was performed using the CFX96 Touch detection system (Model No. 1855195, Bio-Rad, USA), and the results were calculated using the 2^−ΔΔCt method. The primer sequences used were as follows: Mouse-FOXK1: CAGGGAGAAGCCGTGAATGT (forward) and GTGACTTGGAGACCGCTTCA (reverse); Human-FOXK1: CCCGTGTCCCGTTGTTTTTC (forward) and GCAACAGGTACGGACTTCCA (reverse); Mouse-GAPDH: GCCTCCTCCAATTCAACCCTT (forward) and CCAAATCCGTTCACACCGAC (reverse); Human-GAPDH: GAAAGCCTGCCGGTGACTAA (forward) and GCATCACCCGGAGGAGAAAT (reverse).
Hematoxylin and Eosin (H&E)
Tissue samples were collected and immediately fixed in 10% neutral buffered formalin for 24 h at room temperature. After fixation, the samples were dehydrated through a graded ethanol series (70%, 80%, 95%, and 100%), followed by clearing in xylene. The tissues were then infiltrated with paraffin and embedded in paraffin blocks. Serial sections of 4 μm thickness were cut using a rotary microtome, mounted onto glass slides, and dried at 37 °C for 24 h. The sections were subsequently stained with hematoxylin for 5 min, rinsed with running water, and differentiated in 1% acid alcohol. After bluing in ammonia water, the sections were stained with eosin for 2 min. The slides were then dehydrated through a graded ethanol series, cleared in xylene, and mounted with a cover slip. Microscopic examination was performed using a microscope (ZEISS, Germany).
Oil red O staining
For Oil red O staining, carefully and gently discard the culture medium from the treated cells. Alternatively, freeze the tissue and prepare frozen sections for later use. Gently wash the cells or tissue sections with PBS. Fix the samples with 10% neutral buffered formalin for 30 min. Prepare the Oil Red O staining solution by diluting the Oil Red O stock solution (cat no. PH1227, PHYGENE, China) with deionized water at a ratio of 3:2 (Oil Red O: deionized water), filter the solution through filter paper, and let it stand at room temperature for 10 min. Stain the samples for approximately 10 min, adding a volume of the staining solution sufficient to cover the bottom of the plate. Subsequently, perform destaining by washing with 75% ethanol to remove excess dye. Finally, counterstain with light hematoxylin for 115 min, wash with PBS, and observe under a microscope (ZEISS, Germany).
10 immunohistochemical (IHC) analysis
After tissue embedding, sections of 3–5 μm were cut. The sections were placed on poly-L-lysine–coated slides for softening, followed by a deparaffinization and rehydration procedure using Histoclear II and graded ethanol. Subsequently, heat-induced antigen retrieval was performed. The sections were blocked with an immunofluorescence universal blocking solution and then washed with PBS. The primary and secondary antibodies were diluted according to the manufacturer’s recommended concentrations and applied for overnight incubation. Nuclei were counterstained with DAPI, and the sections were finally observed under a fluorescence microscope (ZEISS, Germany).
11 cell counting kit-8 (CCK-8) assay
Logarithmically growing cells were seeded at a density of 2000 cells per well in a 96-well plate and incubated at 37 °C with 5% CO₂ for 6 h. Cells were then treated according to the experimental groups, with six replicates per group. After 24 h of incubation, 10 µL of CCK8 solution (cat no. 40203ES60, Yeasen, China) was added to each well 2 h before the end of the incubation period. Following incubation, the optical density (OD) at 450 nm was measured using a Multiskan FC microplate reader (Thermo Fisher Scientific, USA).
12 flow cytometry
Logarithmically growing cells were seeded at a density of 1 × 10⁶ cells per well in a 6-well plate and treated according to the experimental groups. The supernatant was aspirated, and the cells were digested, centrifuged to remove the supernatant, washed once with PBS, and then centrifuged again. The supernatant was discarded, and the cells were resuspended in 500 µL of PBS for counting. The cell suspension was diluted, and 50 µL of single-cell suspension (1 × 10⁶) was mixed with 10 µL of antibodies labeled with different fluorophores. The mixture was incubated at room temperature in the dark for 60 min. After incubation, the cells were washed twice with PBS by centrifugation and finally resuspended in 300 µL of PBS for flow cytometry analysis.
For cell apoptosis, the Annexin V-FITC Apoptosis Detection Kit (cat no. C1062L, Beyotime, China) were using to detect it. Cells were prepared as a suspension, centrifuged to remove the supernatant, and washed twice with PBS buffer. A cell suspension with a concentration of 1 × 10⁶ cells/mL was prepared by adding 1X Annexin V Binding Solution. Subsequently, 5 µL of Annexin V-FITC conjugate was added to the cell suspension, followed by the addition of 5 µL of PI Solution, and the mixture was incubated in the dark for 15 min. Finally, 400 µL of 1X Annexin V Binding Solution was added, and the samples were analyzed within 1 h by Attune NxT Flow Cytometer (Thermo Fisher Scientific, USA).
13 ELISA assays
Cells and tissues were prepared into supernatants for subsequent detection, respectively. Standard solutions were diluted in 96-well plates according to the instructions of Human Tumor Necrosis Factor α (TNF-α) ELISA Kit (cat no. PT518, Beyotime, China), Human Interferon γ (IFN-γ) ELISA Kit (cat no. PI511, Beyotime, China), Mouse TNF-α ELISA Kit (cat no. PT512, Beyotime, China), Mouse IFN-γ ELISA Kit (High-sensitive) (cat no. PI507, Beyotime, China); Human Perforin 1 (PRF1) ELISA Kit (cat no. D711501-0048, Sangon, China), Mouse Perforin 1 (PRF1) ELISA Kit (cat no. D721128-0048, Sangon, China), Mouse Granzyme B (GzmB) ELISA Kit (cat no. D721076-0048, Sangon, China), Human Granzyme B (Gzms-B) ELISA Kit (cat no. D711226-0048, Sangon, China), Glucose Detection Kit (cat no. S0201S, Beyotime, China), lactate (LA) content detection kit (cat no. BL868B, Biosharp, China), The detection instructions of the triglyceride (TG) content detection kit (cat no. AKFA003M, Boxbio, China) and free fatty acid (FFA) content detection kit (cat no. AKFA008M, Boxbio, China). Subsequently, 50 µL of standard solution and 50 µL of sample were added to the enzyme-coated plate, which was then sealed and incubated at 37 °C for 30 min. After washing five times with the washing solution, 50 µL of Chromogen A was added to each well, followed by 50 µL of Chromogen B. The plate was then incubated at 37 °C in the dark for 15 min. Finally, 50 µL of stop solution was added to each well, and the absorbance (OD value) of each well was measured sequentially at a wavelength of 450 nm.
14 transwell migration assay
The Matrigel dilution was evenly spread into the Transwell chamber. The cell suspension was added to the upper chamber, while the lower chamber was filled with culture medium containing 10% fetal bovine serum. The same concentration of drug was then added to both the upper and lower chambers. The setup was incubated in a 37 °C incubator for 24 h for continued culture and observation. After removing the upper chamber and fixing it for 20 min, crystal violet staining was performed. Finally, the cells were observed and photographed under a microscope, and the cell invasion rate was calculated.
14 cell migration assay
SKOV3 cells were seeded in 6-well plates and allowed to grow until they reached confluence. Following the transfection of FOXK1, a straight scratch wound was created using a sterile 200-µL pipette tip. Floating cells were gently removed by washing with PBS. The cells were then cultured in serum-free McCoy’s 5 A medium, with or without insulin. Phase-contrast images were captured at 0 h and 24 h post-scratch using a phase-contrast microscope (Olympus, Japan). The extent of wound closure was quantified by measuring the area of the wound at each time point using ImageJ software v.1.52 (NIH Image, Bethesda, MD). The percentage of wound closure was calculated by comparing the area of the wound at 0 h and 24 h.
15 statistical analysis
Data were analyzed and graphed using GraphPad Prism 9 (Version 9.4.0). All data are presented as means ± standard deviation (SD). Statistical differences between groups were assessed using t-tests or one-way ANOVA, with a P value of less than 0.05 considered to indicate a significant difference.
Results
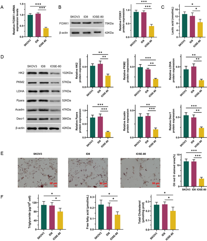
3.1 The effect of FOXK1 on intracellular lactate, aerobic glycolysis related proteins, lipid metabolism regulatory factors, and lipid levels in HGSOV.
To verify the role of FOXK1 in HGSOC, the expression levels of FOXK1 in human epithelial ovarian cancer cells SKOV3, human normal ovarian epithelial cells IOSE-80 and mouse epithelial ovarian cancer cells ID8 were first detected by qRT-PCR (Fig. 1A). We observed that the mRNA expression level of the FOXK1 gene in SKOV3 and ID8 cells was significantly higher than in IOSE-80 cells (P < 0.001). Next, the expression levels of FOXK1 protein in the three groups were detected by western blotting (Fig. 1B). Similarly, the protein expression level of the FOXK1 in SKOV3 and ID8 cells was significantly higher than in IOSE-80 cells (P < 0.001).
The effect of FOXK1 on intracellular lactate, aerobic glycolysis-related proteins, lipid metabolism regulatory factors, and lipid levels in three cells, including Human epithelial ovarian cancer cell line SKOV3, murine epithelial ovarian cancer cell line ID8 and normal ovarian epithelial cell line IOSE-80. (A) RT-qPCR analysis was performed to measure the mRNA expression levels of FOXK1. (B) Western blot analysis was conducted to detect the protein expression levels of FOXK1 in HGSOC cells, with β-actin used as a loading control. Original blots/gels are presented in Supplementary Fig. 1. (C) Lactic acid concentration in the culture supernatants was quantified using a lactic acid (LA) colorimetric assay kit to assess the level of lactate production. (D) The expression levels of aerobic glycolysis-related proteins—Hexokinase 2 (HK2), Pyruvate Kinase M2 (PKM2), Lactate Dehydrogenase A (LDHA), Peroxisome Proliferator-Activated Receptor Alpha (PPARα), Acyl-CoA Acyltransferase (ACADM), and Dienoyl-CoA Reductase 1 (DECR1)—were determined by Western blot. Original blots/gels are presented in Supplementary Fig. 2. (E) Intracellular lipid accumulation was visualized by Oil Red O staining to detect lipid droplets (Scar bar: 50 µM). (F) The levels of intracellular triglycerides, free fatty acids, and total cholesterol were measured using colorimetric assays to evaluate lipid metabolism. Data are presented as mean ± SD (n = 3). Statistical significance was determined using one-way ANOVA followed by post-hoc Tukey’s test: *P < 0.05, **P < 0.01, **P < 0.001.
To verify whether HGSOC cells can significantly enhance lactic acid secretion through FOXK1 driven glucose and lipid metabolism reprogramming, lactic acid levels in the culture supernatant of cells were measured using a kit (Fig. 1C). The lactic acid level in SKOV3 and ID8 cells was significantly higher than that in IOSE-80 cells (P < 0.05).
To explore the effects of FOXK1 on aerobic glycolysis related proteins and lipid metabolism regulatory factors, their expression levels were tested in three groups of cells by Western Blot (Fig. 1D). Compared with IOSE-80 cells, the expression levels of HK2 (Hexokinase 2), PKM2 (Pyruvate kinase M2), LDHA (Lactate dehydrogenase A), Ppara (Peroxisome proliferator-activated receptor alpha), Acadm (Acyl-CoA dehydrogenase medium chain), and Decr1 (2,4-Dienoyl-CoA Reductase 1) proteins were significantly increased in SKOV3 and ID8 cells (P < 0.05).
To verify whether the abnormal expression of the above-mentioned proteins and genes leads to lipid oxidation inhibition, the lipid levels of cells were detected by Oil Red O staining (Fig. 1E). Compared with IOSE-80 cells, a large number of red-stained areas were observed in SKOV3 and ID8 cells after Oil Red O staining (P < 0.001). The experimental results revealed that the lipid levels in SKOV3 and ID8 cells were significantly higher than those in IOSE-80 cells.
Next, we further measured the levels of TG, FFA, and TC in cells using different detection kits. As shown in Fig. 1F, the levels of TG, FFA, and TC in SKOV3 and ID8 cells were significantly higher than those in IOSE-80 cells (P < 0.05).
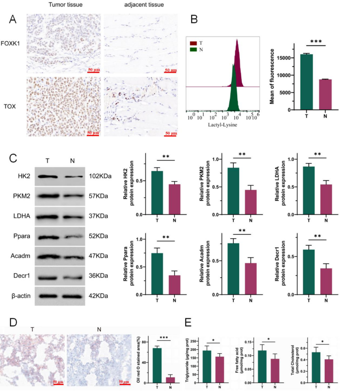
The role of FOXK1 and TOX in mouse epithelial ovarian cancer model
Subcutaneous inoculation of mouse epithelial ovarian cancer cells into C57BL/6J female mice to establish a mouse epithelial ovarian cancer model. Firstly, the expression levels of FOXK1 and TOX in tumor tissues and adjacent tissues of a mouse epithelial ovarian cancer model were studied through immunohistochemical experiments (Fig. 2A). The results showed that the expression levels of FOXK1 and TOX in tumor tissues were significantly higher than those in adjacent tissues.
The role of FOXK1 and TOX in the mouse epithelial ovarian cancer model. (A) Immunohistochemical analysis of FOXK1 and TOX expression levels in tumor tissues (T) and paracancer tissues (N) (Scar bar: 50 µM). Representative images show the localization and intensity of FOXK1 and TOX staining. (B) Flow cytometric analysis of histone pan-lactylation levels in tumor and paracancer tissues. The lactylation levels are quantified and compared between the two tissue types. (C) Western blot analysis of protein expression levels of key metabolic enzymes: HK2, PKM2, LDHA, PPARα, ACADM, and DECR1 in tumor and paracancer tissues. Quantification of band intensities is shown below. Original blots/gels are presented in Supplementary Fig. 3. (D) Oil Red O staining to visualize lipid accumulation in tumor and paracancer tissues. Representative images highlight the differences in lipid content (Scar bar: 50 µM). (E) ELISA assays were performed to measure the levels of intracellular triglycerides, free fatty acids, and total cholesterol in tumor and paracancer tissues. Data are presented as mean ± SEM, and statistical significance is indicated as *P < 0.05, **P < 0.01, ***P < 0.001. n = 3.
To reveal the potential association between FOXK1 and epigenetic modifications (TOX lactylation), histone pan-lactic acidification levels were detected in tumor tissue (T) and adjacent tissues (N) by flow cytometry (Fig. 2B). The results showed that compared with adjacent tissues, the level of histone pan-lactic acidification in tumor tissues significantly increased (P < 0.001).
Next, the expression levels of glucose and lipid metabolism related proteins and lipid metabolism regulatory factors were detected by Western blot (Fig. 2C). Compared with adjacent tissues, the protein expression levels of HK2, PKM2, LDHA, Ppara, Acadm, and Decr1 were significantly increased in tumor tissues (P < 0.01). Lipid levels in tumor tissues and adjacent tissues were detected using Oil Red O staining (Fig. 2D) and different detection kits (Fig. 2E). Compared with adjacent tissues, a large number of red stained areas (P < 0.001) and higher levels of TG (P < 0.05), FFA (P < 0.05), and TC (P < 0.05) were observed in tumor tissues.
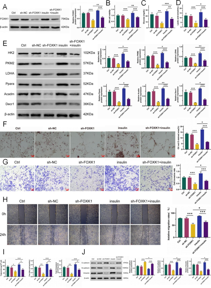
Molecular mechanism of FOXK1 regulation of glucose and lipid metabolism
In order to explore the molecular mechanism of FOXK1 regulating glucose and lipid metabolism, the FOXK1 was knocked down in SKOV3 cells (Fig. 3A) and the proliferation ability of SKOV3 cells was first detected by CCK-8 (Fig. 3B). The experimental results showed that compared with the sh-NC group, the cell proliferation ability of the sh-FOXK1 group was significantly reduced (P < 0.001); Compared with the sh-FOXK1 group, the cell proliferation ability of the sh-FOXK1 + insulin group significantly increased (P < 0.01); Compared with the insulin group, the cell proliferation ability of the sh-FOXK1 + insulin group significantly decreased (P < 0.001). The experimental results revealed that FOXK1 inhibited cell proliferation ability. The results indicated that knocking down FOXK1 inhibited the proliferation of SKOV3 cells by regulation of glucose.
Molecular mechanism of FOXK1 regulation of glucose and lipid metabolism in SKOV3 cells transfected with sh-NC or sh-FOXK1 plasmids, and treated with insulin. (A) Western blot analysis of FOXK1 protein expression levelss. Original blots/gels are presented in Supplementary Fig. 4. (B) CCK-8 assay measuring cell viability. (C) Glucose consumption assay by ELISA to assess the glucose consumption levels. (D) Lactic acid measurement by ELISA to evaluate the lactic acid levels. (E) Western blot analysis of key metabolic proteins: HK2, PKM2, LDHA, Ppara, Acadm, and Decr1. Original blots/gels are presented in Supplementary Fig. 5. (F) Oil Red O staining to visualize lipid accumulation in SKOV3 cells under different experimental conditions (Scar bar: 50 µM). (G) Cell invasion assay to evaluate the invasive rate of SKOV3 cells (Scar bar: 50 µM). (H) Cell migration assay to measure the migration rate of SKOV3 cells. (I) ELISA assay for intracellular triglycerides (TG), free fatty acids (FFA), and total cholesterol (TC) levels. (J) Western blot analysis of E-cadherin, N-cadherin, and Vimentin expression in SKOV3 cells to assess epithelial-mesenchymal transition (EMT) under different conditions. Original blots/gels are presented in Supplementary Fig. 6. Experimental groups: Ctrl: SKOV3 cells; sh-NC: SKOV3 cells transfected with sh-NC plasmid; sh-FOXK1: SKOV3 cells transfected with sh-FOXK1 plasmid; insulin: SKOV3 cells treated with 10 µg/mL insulin for 24 h; sh-FOXK1 + insulin: SKOV3 cells transfected with sh-FOXK1 plasmid and treated with 10 µg/mL insulin for 24 h. Statistical significance: *P < 0.05, **P < 0.01, ***P < 0.001, n = 3.
To investigate the effect of FOXK1 on glucose metabolism, glucose consumption in SKOV3 cells was measured using a glucose assay kit (Fig. 3C). Compared with the sh-NC group, the glucose consumption of the sh-FOXK1 group significantly decreased (P < 0.01); Compared with the sh-FOXK1 group, the glucose consumption of the sh-FOXK1 + insulin group significantly increased (P < 0.001); Compared with the insulin group, the glucose consumption of the sh-FOXK1 + insulin group significantly decreased (P < 0.01). The results indicated that knocking down FOXK1 reduced glucose uptake in SKOV3 cells.
Next, the lactic acid levels in the supernatant of SKOV3 cell culture were further detected (Fig. 3D). Compared with the sh-NC group, the lactic acid level in the sh-FOXK1 group significantly decreased (P < 0.001); Compared with the sh-FOXK1 group, the lactic acid level in the sh-FOXK1 + insulin group significantly increased (P < 0.05); Compared with the insulin group, the lactic acid level in the sh-FOXK1 + insulin group significantly decreased (P < 0.001). The results indicated that knocking down FOXK1 reduced lactic acid production in SKOV3 cells.
The effect of FOXK1 on the expression levels of aerobic glycolysis related proteins and lipid metabolism regulatory factors was detected by Western blot (Fig. 3E). Compared with the sh-NC group, the protein expression levels of HK2, PKM2, LDHA, Ppara, Acadm, and Decr1 in the sh-FOXK1 group were significantly decreased (P < 0.001); Compared with the sh-FOXK1 group, the protein expression levels of HK2 (P < 0.05), PKM2 (P < 0.05), LDHA (P < 0.01), Ppara (P < 0.05), Acadm (P < 0.01), and Decr1 (P < 0.05) were significantly increased in the sh-FOXK1 + insulin group; Compared with the insulin group, the protein expression levels of HK2, PKM2, LDHA, Ppara, Acadm, and Decr1 in the sh-FOXK1 + insulin group were significantly reduced (P < 0.001). The results revealed that knocking down FOXK1 reduced the expression of aerobic glycolysis related proteins and lipid metabolism regulatory factors in SKOV3 cells.
The lipid levels inside SKOV3 cells were detected by Oil Red O staining (Fig. 3F). Compared with the sh-NC group, the intracellular lipid levels of the sh-FOXK1 group significantly decreased; Compared with the sh-FOXK1 group, the intracellular lipid levels in the sh-FOXK1 + insulin group significantly increased; Compared with the insulin group, the intracellular lipid levels in the sh-FOXK1 + insulin group were significantly reduced.
The effect of FOXK1 on the invasion and metastasis ability of SKOV3 cells was studied through transwell experiments (Fig. 3G) and scratch experiments (Fig. 3H). Compared with the sh-NC group, the cell migration and invasion ability of the sh-FOXK1 group significantly decreased; Compared with the sh-FOXK1 group, the cell migration and invasion ability of the sh-FOXK1 + insulin group significantly increased; Compared with the insulin group, the cell migration and invasion ability of the sh-FOXK1 + insulin group significantly decreased. The results revealed that knocking down FOXK1 would decrease the migration and invasion ability of SKOV3 cells.
In alignment with the findings from Oil Red O staining, the detection results of serum TG, FFA and TC levels were further demostrated that knocking down FOXK1 resulted in a decrease in lipid levels within SKOV3 cells (Fig. 3I). Then, the effect of FOXK1 on the expression levels of epithelial-mesenchymal transition (EMT) related proteins (E-cadherin, N-cadherin and Vimentin) was explored by Western blot (Fig. 3J). Compared with the sh-NC group, the expression level of E-cadherin protein in the sh-FOXK1 group significantly increased, while the expression levels of N-cadherin and Vimentin proteins significantly decreased; Compared with the sh-FOXK1 group, the expression of E-cadherin protein in the sh-FOXK1 + insulin group significantly decreased, while the expression of N-cadherin and Vimentin proteins significantly increased; Compared with the insulin group, the sh-FOXK1 + insulin group showed a significant increase in E-cadherin protein expression and a significant decrease in N-cadherin and Vimentin protein expression. The experimental results showed that knocking down FOXK1 in SKOV3 cells inhibited the expression of E-cadherin and promoted the expression of N-cadherin and Vimentin.
We speculate that FOXK1 may decrease the expression level of E-cadherin by directly binding to the promoter region of the E-cadherin gene, inhibiting its transcriptional activity; FOXK1 may promote the expression of N-cadherin by activating related signaling pathways such as PI3K/Akt/mTOR, thereby enhancing intercellular adhesion and facilitating the EMT process; FOXK1 may enhance cell migration and invasion ability by regulating the activity of related signaling pathways or transcription factors, promoting the expression of Vimentin.
3.4 Mechanism of FOXK1 regulating glucose and lipid metabolism, mediating TOX histone lactylation modification, and inducing CD8+ T cell exhaustion.
In order to explore the mechanism of FOXK1 regulation of glucose and lipid metabolism mediated TOX histone lactylation modification induced exhaustion of CD8+ T cells, the proliferation ability of CD8+ T cells was first detected by CCK-8 (Fig. 4A). Experimental grouping: Ctrl (Co-culture of CD8+ T cells and SKOV3 cells), sh-FOXK1 (Co-culture of CD8+ T cells and SKOV3 cells transfected with sh-FOXK1 plasmid), NaL (Co-culture of CD8+ T cells and SKOV3 cells treated with 20 mmol/L sodium lactate), sh-FOXK1 + NaL (Co-culture of CD8+ T cells with SKOV3 cells transfected with sh-FOXK1 and treated with 20 mmol/L sodium lactate). Compared with the Ctrl group, the cell proliferation ability of the sh-FOXK1 group significantly increased (P < 0.001), while the cell proliferation ability of the NaL group significantly decreased (P < 0.001); Compared with the NaL group, the cell proliferation ability of the sh-FOXK1 + NaL group significantly increased (P < 0.001). The results revealed that knocking down FOXK1 enhanced the proliferation ability of CD8+ T cells.
Mechanism of FOXK1 regulating glucose and lipid metabolism, mediating TOX histone lactylation modification, and inducing CD8+ T cell exhaustion. (A) Cell viability was detected by CCK-8. (B) TOX constructed in PLVX-AcGFP-N1 vector was transient transfected into 293 T cells and immunoprecipitated by HA antibody. Interaction between Pan lac and HA was detected. After the TOX-HA-Tag vector was transferred into CD8+ T cells, TOX lactonization modification was observed by Co-IP assay. (C) Detection of histone pan-lactic acidification levels by flow cytometry. (D) Apoptosis was detected by flow cytometry. (E) Detection of immune checkpoint positive rate by flow cytometry. (F) Detect the expression levels of cytokines granzyme B (GzmB), IFN-γ, PRF1 and TNF-α by ELISA. Experimental grouping: Ctrl (Co-culture of CD8+ T cells and SKOV3 cells), sh-FOXK1 (Co-culture of CD8+ T cells and SKOV3 cells transfected with sh-FOXK1 plasmid), NaL (Co-culture of CD8+ T cells and SKOV3 cells treated with 20 mmol/L sodium lactate), sh-FOXK1 + NaL (Co-culture of CD8+ T cells with SKOV3 cells transfected with sh-FOXK1 and treated with 20 mmol/L sodium lactate). * P < 0.05, **: P < 0.01, ***: P < 0.001, n = 3.
In order to explore the effect of FOXK1 on TOX histone lactylation modification, Co-IP analysis was used to detect the TOX lactylation modification of CD8+ T cells (Fig. 4B). The results showed that TOX was detected in the Input group, indicating the presence of TOX protein in the sample; The Con group in the IP group did not display bands, ruling out the possibility of non-specific binding; The vector and NaL groups showed Pan lactic lysine (Pan lac) and HA at the band positions, indicating the presence of these two proteins in the precipitation complex, demonstrating the interaction between TOX and Pan lac, with the NaL group showing stronger interaction. The experimental results revealed that FOXK1 mediated TOX ubiquitination modification.
The level of histone panophylation level in CD8+ T cells was further detected by flow cytometry (Fig. 4C). Compared with the Ctrl group, the protein panophylation level in the sh-FOXK1 group significantly decreased (P < 0.001), while the protein panophylation level in the NaL group significantly increased (P < 0.001); Compared with the NaL group, the sh-FOXK1 + NaL group showed a significant decrease in protein panophylation levels (P < 0.001).
In order to investigate the effect of FOXK1 on CD8+ T cell apoptosis, the apoptosis of CD8+ T cells in each group was detected using the Annexin V-FITC/PI double labeled cell apoptosis assay kit (Fig. 4D and S3A). Compared with the Ctrl group, the apoptosis rate of sh-FOXK1 group significantly decreased (P < 0.001), while the apoptosis rate of NaL group significantly increased (P < 0.001); Compared with the NaL group, the apoptosis rate of cells in the sh-FOXK1 + NaL group was significantly reduced (P < 0.001). The results showed that knocking down FOXK1 promoted CD8+ T cell apoptosis.
LAG-3 (Lymphocyte Activation Gene-3), CTLA-4 (Cytotoxic T lymphocyte-associated antigen-4), PD-1 (Programed cell death-1) and TIGIT (T cell immunoglobulin and ITIM domain) were key factors expressed on immune cells that could regulate the degree of immune activation. Abnormal expression and function of these factors were important causes of many diseases. The proportion of CD8+ T cell surface immune checkpoint positive cells was detected by flow cytometry (Fig. 4E and S3B). Compared with the Ctrl group, the sh-FOXK1 group showed a significant increase in PD-1, TIM-3, LAG-3, and CTLA-4 positivity rates, while the NaL group showed a significant decrease in PD-1, TIM-3, LAG-3, and CTLA-4 positivity rates; Compared with the NaL group, the sh-FOXK1 + NaL group showed a significant increase in PD-1, TIM-3, LAG-3, and CTLA-4 positivity rates.
GzmB, IFN-γ, PRF1 and TNF-α were important molecules associated with immune response and cellular function. The expression level of them in the supernatant of CD8+ T cell cultures in each group was detected by ELISA kit (Fig. 4F). Compared with the Ctrl group, the expression levels of GzMB, PRF1, TNF-α, and IFN-γ in the sh-FOXK1 group significantly increased, while the expression levels of GzMB, PRF1, TNF-α, and IFN-γ in the NaL group significantly decreased; Compared with the NaL group, the sh-FOXK1 + NaL group showed a significant increase in the expression levels of GzmB, PRF1, TNF-α, and IFN-γ.
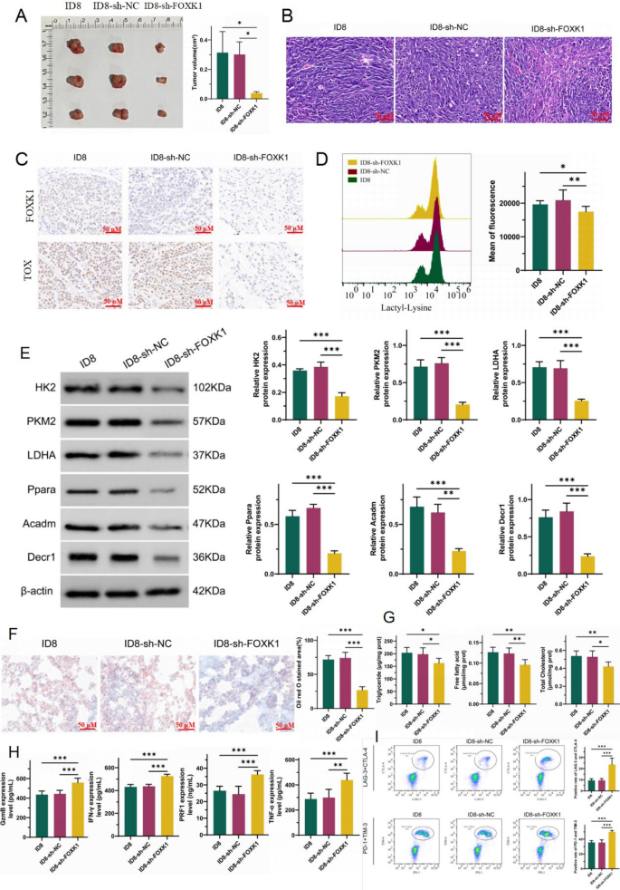
Mechanism of FOXK1 promoting HGSOC immune escape in mouse epithelial ovarian cancer model
In order to investigate the mechanism of FOXK1 promoting HGSOC immune escape, a mouse epithelial ovarian cancer model was first constructed by subcutaneous inoculation of ID8 in C57BL/6J female mice. Experimental grouping: Ctrl (C57BL/6J female mice injected with physiological saline solution), ID8 (C57BL/6J female mice inoculated with ID8 cells), ID8-sh-NC (C57BL/6J female mice inoculated with ID8-sh-NC cells), ID8-sh-FOXK1 (C57BL/6J female mice inoculated with ID8-sh-FOXK1 cells). Firstly, the tumorigenicity rate, tumor size, and survival period of mice were tested, and the results are shown in Fig. 5A. Compared with the ID8 group and ID8-sh-NC group, the tumor volume of the ID8-sh-FOXK1 group significantly decreased (P < 0.05).
Mechanism of FOXK1 promoting HGSOC immune escape in mouse epithelial ovarian cancer model (A) Endpoint tumor image (left) and tumor volume (right). Scale bar = 1 cm. (B) Observe histopathological changes in tissues through Hematoxylin and Eosin (H&E) staining (Scar bar: 50 µM). (C) Expression levels of FOXK1 and TOX in tumor tissues were analyzed by immunohistochemistry (Scar bar: 50 µM). (D) Detection of histone pan-lactic acidification levels. (E) The protein expression levels of HK2, PKM2, LDHA, Ppara, Acadm, and Decr1 were detected by Western Blot. Original blots/gels are presented in Supplementary Fig. 7. (F) Detection of Oil red O stained (Scar bar: 50 µM). (G) Testing of intracellular triglycerides, free fatty acids, and total cholesterol levels by Elisa kits. (F) Detect the expression levels of cytokines granzyme B (GzmB), IFN-γ, PRF1 and TNF-α by ELISA kits. (G) Flow cytometry analysis of the positive rate of specific cell markers. * P < 0.05, **: P < 0.01, ***: P < 0.001, n = 3.
The results of H&E staining showed that the pathological features of the ID8-sh-FOXK1 group slices were more pronounced than those of the ID8 group and ID8-sh-NC group slices (Fig. 5B). In addition, to further explore the expression levels of FOXK1 and TOX in tumor tissues, we conducted IHC experiments (Fig. 5C). The ID8 group and ID8-sh-NC group sections showed significantly higher levels of FOXK1 and TOX antibody immunostaining, while the staining was not significant in the ID8-sh-FOXK1 group sections. Therefore, knockdown of FOXK1 also decreased TOX levels in the tissues.
The level of histone panophylation level in mouse model was further detected by flow cytometry (Fig. 5D). Compared with the ID8 and ID8-sh-NC group, the protein panophylation level in the sh-FOXK1 group significantly decreased (P < 0.001). The expression levels of glucose and lipid metabolism regulatory factors in a mouse epithelial ovarian cancer model were detected by Western blot (Fig. 5E). Compared with the ID8 group and ID8-sh NC group, the protein expression levels of HK2, PKM2, LDHA, Ppara, Acadm, and Decr1 in the ID8-sh-FOXK1 group were significantly decreased. Then, tumor lipid levels were detected Oil Red O staining (Fig. 5F), and TG/FFA/TC kits (Fig. 5G), respectively. Compared with the ID8 group and ID8-sh-NC group, the tumor lipid levels in the ID8-sh-FOXK1 group were significantly reduced.
The expression levels of immune related factors in the supernatant of CD8+ T cell cultures from each group were detected by ELISA kit (Fig. 5H). Compared with the ID8 group and ID8-sh-NC group, the expression levels of GzMB, IFN-γ, PRF1, and TNF-α were significantly increased in the ID8-sh-FOXK1 group. The proportion of positive cells in tissue immune checkpoint was detected by flow cytometry (Fig. 5I). Compared with the ID8 group and ID8-sh-NC group, the proportion of PD-1, CTLA-4, LAG-3, and TIM-3 positive cells in the ID8-sh-FOXK1 group significantly increased.
Discussion
HGSOC is an aggressive malignancy with inconspicuous early symptoms and a lack of effective screening methods, resulting in most patients being diagnosed at an advanced stage with a poor prognosis28,29. Both patients and healthcare providers continue to face significant challenges in treating HGSOC. In recent years, it has been discovered that metabolic changes in the tumor microenvironment significantly impact the function of immune cells, with lactylation emerging as a key player in tumor immune evasion30. Hence, this study investigated the role of FOXK1 in immune evasion in HGSOC. Our in vitro findings revealed that FOXK1 regulated glycolipid metabolism to mediate TOX-induced histone lactylation, which induced CD8⁺ T cell exhaustion and facilitated immune evasion in HGSOC. The above discovery not only deepened the understanding of the immunosuppressive microenvironment in HGSOC but also potentially offered new strategies for future immunotherapy.
Recently, FOXK1 has been confirmed to be involved in the regulation of cellular metabolism and the progression of various malignant tumors31,32. Evidence from studies has shown that, compared with normal liver cells, FOXK1 is upregulated in hepatocellular carcinoma cells33. In the research on colorectal cancer by Wu et al., it was revealed that FOXK1 is highly expressed in colorectal cancer cells and tissues, promoting tumor occurrence. Downregulation of the FOXK1 gene can inhibit the growth of colorectal cancer cells and accelerate apoptosis34. In the study by Li et al., it was found that FOXK1 plays a key role in ovarian cancer, promoting cell proliferation and metastasis, and indicating that FOXK1 is a novel molecular therapeutic target for ovarian cancer35. Similar to the above-mentioned research findings, in our study, we also observed that the FOXK1 gene was highly expressed in cancer cells (SKOV3 and ID8) compared with human normal ovarian epithelial cells (IOSE-80) and mouse ovarian epithelial primary cells (MOEpiC). These results suggested that FOXK1 played an important role in tumor metabolic reprogramming. In addition, the high expression of FOXK1 is significantly associated with poor prognosis35, indicating its potential as a prognostic biomarker and therapeutic target for HGSOC.
Lactate, a major product of glycolysis, has also been found to possess epigenetic regulatory functions36,37. In the present study, the lactate levels in the culture medium of cancer cells were significantly higher than those of normal cells. FOXK1 may promote TOX-mediated histone lactylation by upregulating lactate levels. It has also been observed that genetic knockout of FOXK1 can reduce glucose consumption and lactate production in HCC cells33. In this study, the protein expression levels of the HK2, PKM2, and LDHA genes in cancer cells were significantly higher than those in normal cells, further corroborating the aforementioned research findings. The aforementioned phenomena may be closely related to the ability of FOXK1 to directly induce the expression of glycolysis-related kinases such as hexokinase, phosphofructokinase, pyruvate kinase, and lactate dehydrogenase, as well as pyruvate dehydrogenase kinase, at the transcriptional level38. Additionally, in this experiment, the three genes Ppara, Acadm, and Decr1, which were important in lipid metabolism, were found to be highly expressed in cancer cells. The abnormal expression of these genes in the tumor microenvironment may affect the metabolic state of CD8⁺ T cells, thereby influencing the exhaustion process induced by TOX39,40. Finally, the results of intracellular lipid level detection once again confirmed the study’s hypothesis that FOXK1 regulated glycolipid metabolism to mediate TOX-induced histone lactylation, which induced CD8⁺ T cell exhaustion and thereby promoted immune evasion in HGSOC.
In this study, we found that FOXK1 knockdown enhances CD8⁺ T cell proliferation but also increases immune checkpoint positivity. In the advanced grade and stage of ovarian cancer, the intratumoral and infiltration of stromal CD8 + T cells were significantly higher and co-culturing of ovarian cancer cells with CD8 + T cells increased membrane expression of PD-L1, thus, promoting metastasis41. a paradoxical effect of FOXK1 knockdown in HGSOC, which enhanced CD8⁺ T cell proliferation but also increased immune checkpoint expression. This dual effect may reflect a complex balance between immune activation and exhaustion. While FOXK1 knockdown enhanced CD8⁺ T cell proliferation, it concurrently upregulated immune checkpoints such as PD-1, CTLA-4, LAG-3, and TIM-3, which are markers typically associated with T cell exhaustion. This suggests that the increased proliferation of CD8⁺ T cells may be an initial activation response, but the upregulation of immune checkpoints could indicate a shift toward an exhausted state, where T cells lose their effector function in the tumor microenvironment42. The elevated expression of these immune checkpoints may reflect a mechanism by which the tumor attempts to suppress the activated T cells and escape immune surveillance. Further investigation into the signaling pathways involved in this paradox, such as FOXK1-mediated modulation of lactate production and histone lactylation, could provide deeper insights into how FOXK1 balances immune activation and exhaustion in the context of tumor immunity.
In summary, metabolic reprogramming in the tumor microenvironment is a significant driver of immune suppression43,44. This study may be the first to reveal that FOXK1 regulates glycolipid metabolism not only to meet the energy demands of tumor cells but also to reshape the immune microenvironment through lactylation, inducing CD8⁺ T cell exhaustion and thereby facilitating immune evasion in HGSOC. This finding elucidates the complex interplay between metabolism and the immunosuppressive microenvironment and provides a theoretical basis for developing combination therapies targeting metabolism and immunity to alleviate the disease burden in HGSOC patients.
However, this study has several limitations. First, our findings are mainly based on experiments using human and mouse cell lines, and although in vivo validation was performed in a mouse model, further confirmation using larger cohorts and clinical tumor samples from HGSOC patients is essential to ensure translational relevance. Second, the study lacks direct evidence from patient-derived exosomes or tumor-infiltrating lymphocytes, which would help clarify the clinical significance of the FOXK1–TOX–lactylation axis in the human tumor microenvironment. Third, while we demonstrated that FOXK1 influences glycolipid metabolism and CD8⁺ T cell exhaustion, the precise molecular mechanisms underlying histone lactylation and its broader impact on tumor immunity require further mechanistic exploration. Future studies integrating clinical validation, functional cytotoxicity assays, and multi-omics analysis will be valuable to substantiate and expand upon our current findings. What’s more, although the Co-IP and metabolic data jointly support TOX lactylation, future studies employing mass spectrometry or negative control (e.g., IgG) will be essential to precisely confirm this modification and its functional significance.
Conclusion
In the present study, we revealed that FOXK1 may contribute to immune modulation in HGSOC by regulating glycolipid metabolism and mediating TOX-induced histone lactylation, which is associated with CD8⁺ T cell exhaustion. These findings suggest a potential role of FOXK1 in facilitating an immunosuppressive tumor microenvironment. Our data provide mechanistic insights into the FOXK1-TOX-lactylation axis in tumor immunity and this mechanistic framework may nonetheless inform future investigations into FOXK1 as a potential immunometabolic target in HGSOC therapy.
Data availability
The data that support the findings of this study are available from the corresponding author upon reasonable request.
References
Govindarajan, M., Wohlmuth, C., Waas, M., Bernardini, M. Q. & Kislinger, T. High-throughput approaches for precision medicine in high-grade serous ovarian cancer. J. Hematol. Oncol. 13 (1), 134 (2020).
Trinidad, C. V. et al. Lineage specific extracellular vesicle-associated protein biomarkers for the early detection of high grade serous ovarian cancer. Sci. Rep. 13 (1), 18341 (2023).
Zhu, J. W. et al. Evaluating the utility of ctdna in detecting residual cancer and predicting recurrence in patients with serous ovarian cancer. Int. J. Mol. Sci. 24(18), 14388 (2023).
Bradbury, M. et al. Proteomic studies on the management of High-Grade serous ovarian cancer patients: A Mini-Review. Cancers 13(9), 2067 (2021).
Perez, J. M., Twigg, C. A. I., Guan, W. & Thomas, S. N. Proteomic analysis reveals Low-Dose PARP Inhibitor-Induced differential protein expression in BRCA1-Mutated High-Grade serous ovarian cancer cells. J. Am. Soc. Mass. Spectrom. 33 (2), 242–250 (2022).
Yan, S. et al. The potential of targeting ribosome biogenesis in High-Grade serous ovarian cancer. Int. J. Mol. Sci. 18(1), 210 (2017).
Wu, X., Wang, Q. & Xu, X. Coexistence of a novel STRN-ALK, NBEA-ALK double-fusion in an ovarian malignant mesothelioma patient: a case report and review. Front. Oncol. 13, 1156329 (2023).
Bassoy, E. Y. et al. Identification of TTLL8, POTEE, and PKMYT1 as Immunogenic cancer-associated antigens and potential immunotherapy targets in ovarian cancer. Oncoimmunology 14 (1), 2460276 (2025).
Kandalaft, L. E., Dangaj Laniti, D. & Coukos, G. Immunobiology of high-grade serous ovarian cancer: lessons for clinical translation. Nat. Rev. Cancer. 22 (11), 640–656 (2022).
Liu, S. et al. Endoplasmic reticulum stress regulators exhibit different prognostic, therapeutic and immune landscapes in pancreatic adenocarcinoma. J. Cell. Mol. Med. 28 (5), e18092 (2024).
Xiao, X. et al. Exploring the clinical and biological significance of the cell cycle-related gene CHMP4C in prostate cancer. BMC Med. Genom. 17 (1), 210 (2024).
He, R. et al. Extracellular vesicles act as carriers for cargo delivery and regulate Wnt signaling in the hepatocellular carcinoma tumor microenvironment. Cancers 15(7), 2088 (2023).
Feng, D. et al. CD8(+) T-cell exhaustion: impediment to triple-negative breast cancer (TNBC) immunotherapy. BBA-REV CANCER. 1879(6), 189193 (2024).
Ricci, J. E. Tumor-induced metabolic immunosuppression: mechanisms and therapeutic targets. Cell. Rep. 44 (1), 115206 (2025).
Zhao, H. et al. Advanced Progress of Spatial Metabolomics in Head and Neck Cancer Research 47, 100958 (Neoplasia, 2024).
Zipinotti Dos Santos, D. et al. The impact of lipid metabolism on breast cancer: a review about its role in tumorigenesis and immune escape. Cell. Communication Signaling: CCS. 21 (1), 161 (2023).
Feng, Y., Bai, Z., Song, J. & Zhang, Z. FOXK1 plays an oncogenic role in the progression of hilar cholangiocarcinoma. Mol. Med. Rep. 23(2), 91 (2021).
Cao, H. et al. High FOXK1 expression correlates with poor outcomes in hepatocellular carcinoma and regulates stemness of hepatocellular carcinoma cells. Life Sci. 228, 128–134 (2019).
Liu, Y. et al. FOXK transcription factors: regulation and critical role in cancer. Cancer Lett. 458, 1–12 (2019).
Garry, D. J., Maeng, G. & Garry, M. G. Foxk1 regulates cancer progression. Ann. Transl Med. 8(17), 1041 (2020).
Liu, Y. et al. FOXK Transcription Factors: Regul. Crit. Role Cancer ;458:1–12. (2019).
Liang, J. A. O. et al. Riplet promotes lipid metabolism changes associated with CD8 T cell exhaustion and anti-PD-1 resistance in hepatocellular carcinoma. Sci. Immunol. 10(108), eado3485 (2025).
Feng, Q. A. O. et al. Lactate increases stemness of CD8 + T cells to augment anti-tumor immunity. Nat Commun. 13(1), 4981(2022).
Cicchinelli, S. et al. PAMPs and damps in sepsis: A review of their molecular features and potential clinical implications. Int. J. Mol. Sci. 25(2), 962 (2024).
Xin, X. et al. miR-155 accelerates the growth of human liver cancer cells by activating CDK2 via targeting H3F3A. Mol. Therapy Oncolytics. 17, 471–483 (2020).
Khan, O. et al. TOX transcriptionally and epigenetically programs CD8(+) T cell exhaustion. Nature 571(7764), 211–218 (2019).
Huang, Y. A. O. et al. Continuous expression of TOX safeguards exhausted CD8 T cell epigenetic fate. Sci. Immunol. 10 (105), eado3032 (2025).
Emmanuelli, A. et al. High-grade serous ovarian cancer development and anti-PD-1 resistance is driven by IRE1α activity in neutrophils. Oncoimmunology 13 (1), 2411070 (2024).
Taghehchian, N., Lotfi, M., Zangouei, A. S., Akhlaghipour, I. & Moghbeli, M. MicroRNAs as the critical regulators of forkhead box protein family during gynecological and breast tumor progression and metastasis. Eur. J. Med. Res. 28 (1), 330 (2023).
Peralta, R. M. et al. Dysfunction of exhausted T cells is enforced by MCT11-mediated lactate metabolism. Nat. Immunol. 25 (12), 2297–2307 (2024).
Chen, S., Pan, X., Zhang, L., Cui, X. & Ye, J. FOXK1 upregulation is correlated with tumor progression and tumor associated macrophages infiltration in renal cell carcinoma. Mol. Carcinog. 63 (1), 136–144 (2024).
Masclef, L. et al. O-GlcNAcylation of FOXK1 orchestrates the E2F pathway and promotes oncogenesis. bioRxiv: the preprint server for biology. (2024).
Kong, J., Zhang, Q., Liang, X. & Sun, W. FOXK2 downregulation suppresses EMT in hepatocellular carcinoma. Open. Med. (Warsaw Poland). 15 (1), 702–708 (2020).
Wu, Y. et al. Knockdown of FOXK1 alone or in combination with apoptosis-inducing 5-FU inhibits cell growth in colorectal cancer. Oncol. Rep. 36 (4), 2151–2159 (2016).
Li, L., Gong, M., Zhao, Y., Zhao, X. & Li, Q. FOXK1 facilitates cell proliferation through regulating the expression of p21, and promotes metastasis in ovarian cancer. Oncotarget 8 (41), 70441–70451 (2017).
Garcia, D. M., Dietrich, D., Clardy, J. & Jarosz D. F. A common bacterial metabolite elicits prion-based bypass of glucose repression. eLife 5, e17978 (2016).
Xu, M. et al. TMEM119 (c.G143A, p.S48L) mutation is involved in primary failure of eruption by attenuating Glycolysis-Mediated osteogenesis. Int. J. Mol. Sci. 25(5), 2821 (2024).
Sukonina, V. et al. FOXK1 and FOXK2 regulate aerobic Glycolysis. Nature 566 (7743), 279–283 (2019).
Alfei, F. et al. TOX reinforces the phenotype and longevity of exhausted T cells in chronic viral infection. Nature 571 (7764), 265–269 (2019).
Khan, O. et al. TOX transcriptionally and epigenetically programs CD8(+) T cell exhaustion. Nature 571 (7764), 211–218 (2019).
Wang, J. J. et al. Infiltration of T cells promotes the metastasis of ovarian cancer cells via the modulation of metastasis-related genes and PD-L1 expression. Cancer Immunol. Immun. 69(11), 2275–2289 (2020).
Huang, X. & Zhang, W. J. S. M. Overcoming T cell exhaustion in tumor microenvironment via immune checkpoint modulation with nano-delivery systems for enhanced immunotherapy. Small Methods. 8(8), 2301326 (2024).
Lan, T. et al. The protein circPETH-147aa regulates metabolic reprogramming in hepatocellular carcinoma cells to remodel immunosuppressive microenvironment. Nat. Commun. 16 (1), 333 (2025).
Li, L. & Tian, Y. The Role of Metabolic Reprogramming of Tumor-associated Macrophages in Shaping the Immunosuppressive Tumor Microenvironment 161, 114504 (Biomedicine & pharmacotherapy = Biomedecine & pharmacotherapie, 2023).
Author information
Authors and Affiliations
Contributions
M.L. performed the experiments and wrote the manuscript text.
Corresponding author
Ethics declarations
Competing interests
The authors declare no competing interests.
Ethics approval and consent to participate
All animal experiments were conducted humanely and in strict accordance with approved protocols under the oversight of the Institutional Animal Care and Use Committee (IACUC) of Guangdong Laidi Biomedical Research Institute Co., Ltd (Approval number: LDSW2025027-3). All procedures complied with the ethical standards of animal experimentation and followed the ARRIVE (Animal Research: Reporting of In Vivo Experiments) guidelines to ensure the welfare, transparency, and reproducibility of the research. Consent to Participate, and Consent to Publish declarations are not applicable.
Additional information
Publisher’s note
Springer Nature remains neutral with regard to jurisdictional claims in published maps and institutional affiliations.
Supplementary Information
Below is the link to the electronic supplementary material.
Rights and permissions
Open Access This article is licensed under a Creative Commons Attribution-NonCommercial-NoDerivatives 4.0 International License, which permits any non-commercial use, sharing, distribution and reproduction in any medium or format, as long as you give appropriate credit to the original author(s) and the source, provide a link to the Creative Commons licence, and indicate if you modified the licensed material. You do not have permission under this licence to share adapted material derived from this article or parts of it. The images or other third party material in this article are included in the article’s Creative Commons licence, unless indicated otherwise in a credit line to the material. If material is not included in the article’s Creative Commons licence and your intended use is not permitted by statutory regulation or exceeds the permitted use, you will need to obtain permission directly from the copyright holder. To view a copy of this licence, visit http://creativecommons.org/licenses/by-nc-nd/4.0/.
About this article
Cite this article
Li, M. Mechanisms of FOXK1-regulated glycolipid metabolism in mediating TOX-induced histone lactylation to promote CD8⁺ T cell exhaustion in high-grade serous ovarian cancer. Sci Rep 16, 5390 (2026). https://doi.org/10.1038/s41598-025-32938-3
Received:
Accepted:
Published:
Version of record:
DOI: https://doi.org/10.1038/s41598-025-32938-3




