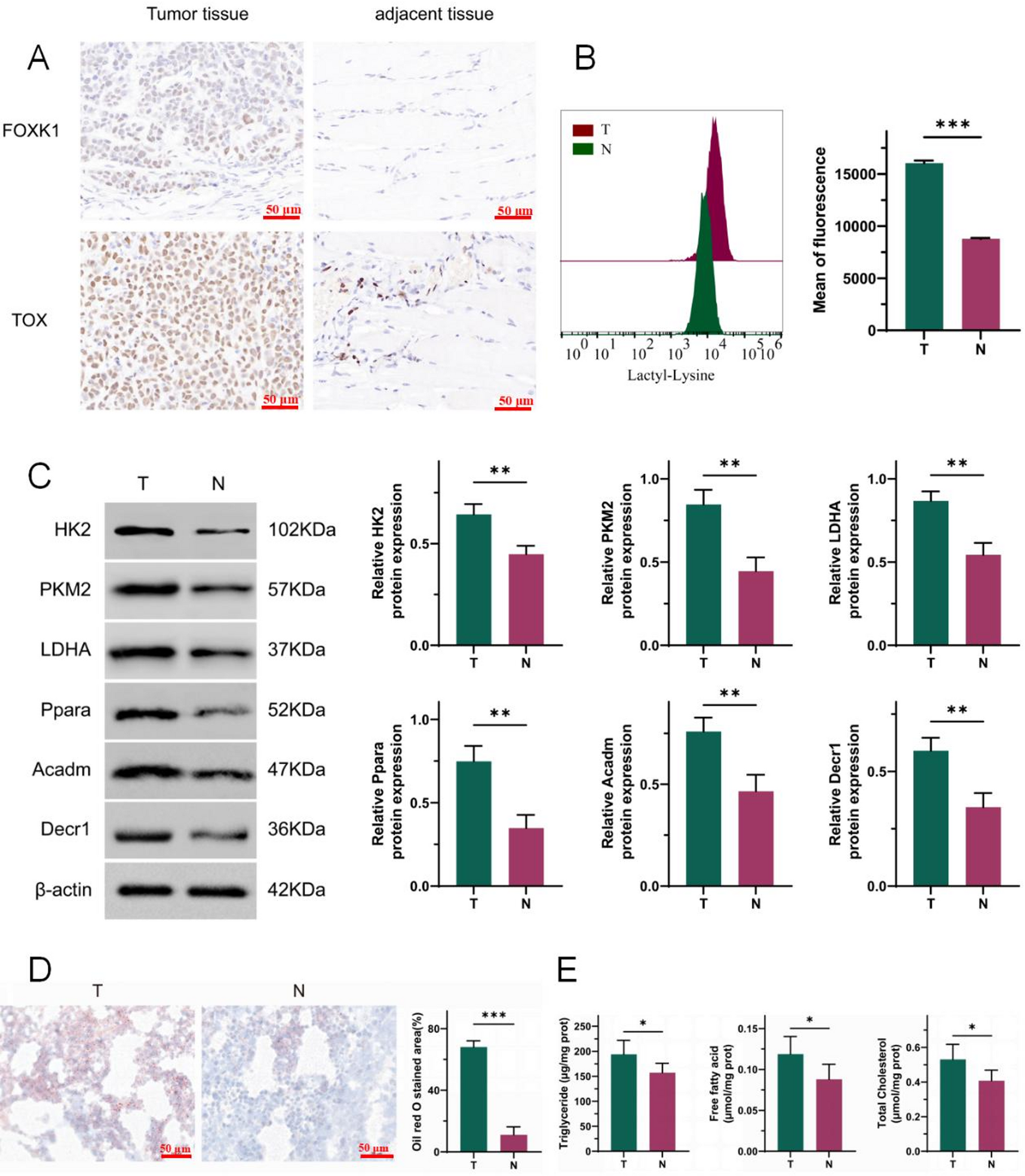
Fig. 2

The role of FOXK1 and TOX in the mouse epithelial ovarian cancer model. (A) Immunohistochemical analysis of FOXK1 and TOX expression levels in tumor tissues (T) and paracancer tissues (N) (Scar bar: 50 µM). Representative images show the localization and intensity of FOXK1 and TOX staining. (B) Flow cytometric analysis of histone pan-lactylation levels in tumor and paracancer tissues. The lactylation levels are quantified and compared between the two tissue types. (C) Western blot analysis of protein expression levels of key metabolic enzymes: HK2, PKM2, LDHA, PPARα, ACADM, and DECR1 in tumor and paracancer tissues. Quantification of band intensities is shown below. Original blots/gels are presented in Supplementary Fig. 3. (D) Oil Red O staining to visualize lipid accumulation in tumor and paracancer tissues. Representative images highlight the differences in lipid content (Scar bar: 50 µM). (E) ELISA assays were performed to measure the levels of intracellular triglycerides, free fatty acids, and total cholesterol in tumor and paracancer tissues. Data are presented as mean ± SEM, and statistical significance is indicated as *P < 0.05, **P < 0.01, ***P < 0.001. n = 3.