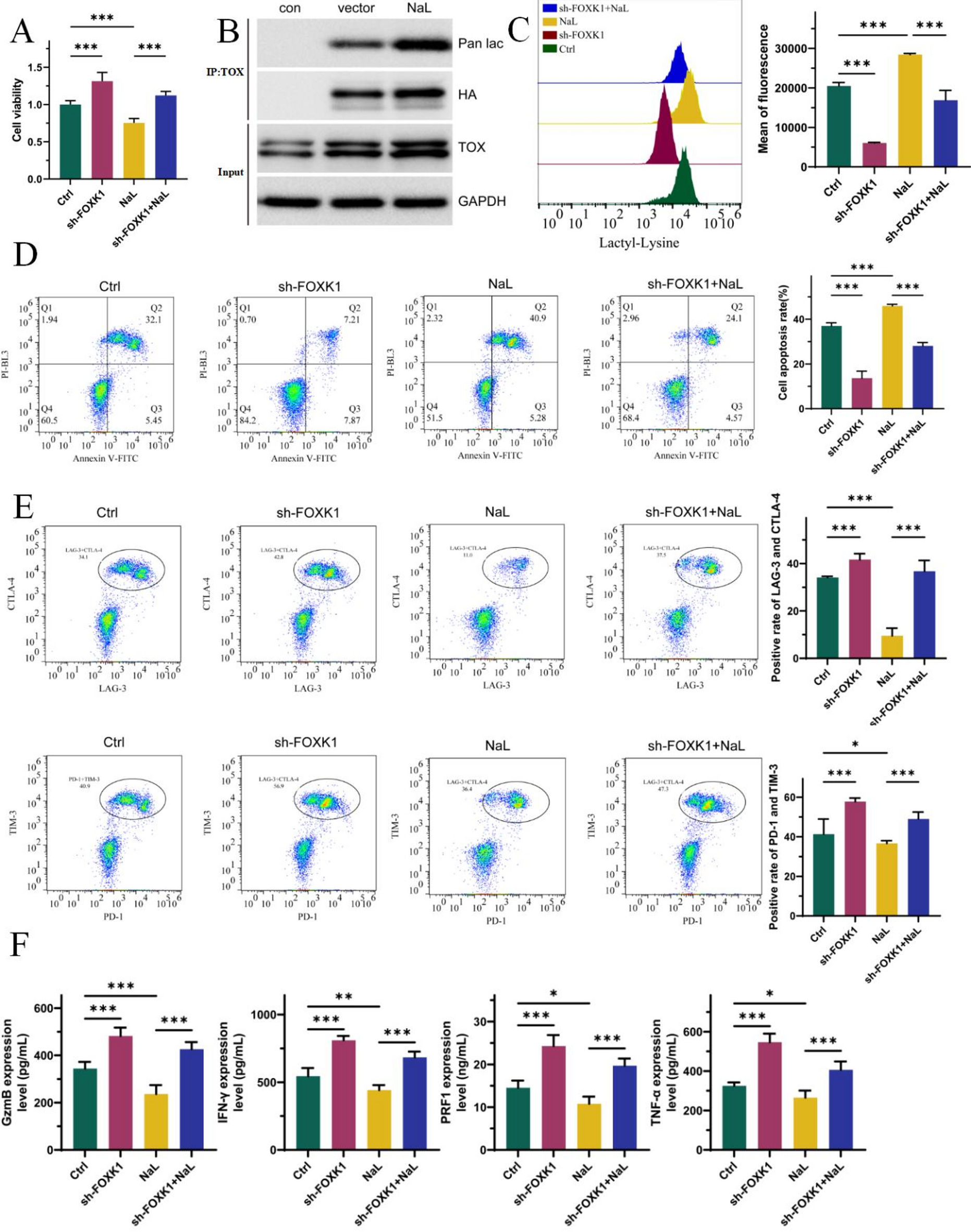
Fig. 4

Mechanism of FOXK1 regulating glucose and lipid metabolism, mediating TOX histone lactylation modification, and inducing CD8+ T cell exhaustion. (A) Cell viability was detected by CCK-8. (B) TOX constructed in PLVX-AcGFP-N1 vector was transient transfected into 293 T cells and immunoprecipitated by HA antibody. Interaction between Pan lac and HA was detected. After the TOX-HA-Tag vector was transferred into CD8+ T cells, TOX lactonization modification was observed by Co-IP assay. (C) Detection of histone pan-lactic acidification levels by flow cytometry. (D) Apoptosis was detected by flow cytometry. (E) Detection of immune checkpoint positive rate by flow cytometry. (F) Detect the expression levels of cytokines granzyme B (GzmB), IFN-γ, PRF1 and TNF-α by ELISA. Experimental grouping: Ctrl (Co-culture of CD8+ T cells and SKOV3 cells), sh-FOXK1 (Co-culture of CD8+ T cells and SKOV3 cells transfected with sh-FOXK1 plasmid), NaL (Co-culture of CD8+ T cells and SKOV3 cells treated with 20 mmol/L sodium lactate), sh-FOXK1 + NaL (Co-culture of CD8+ T cells with SKOV3 cells transfected with sh-FOXK1 and treated with 20 mmol/L sodium lactate). * P < 0.05, **: P < 0.01, ***: P < 0.001, n = 3.