Abstract
Reflecting the essence of high-quality development., this paper constructs a dual-dimensional measurement index system for High-Quality Industrial Development Level (HQIDL) in the Yangtze River Delta (YRD) urban agglomeration, grounded in the five development concepts and three development dimensions. The study employs the QAP model, Tobit model, and path analysis to explore the driving modes of green development in YRD industry through the lens of the digital economy. The results indicate that: (1) The overall trend of HQIDL across the four provinces and municipalities in YRD is “Shanghai > Jiangsu > Zhejiang > Anhui,” with the green dimension playing a significant role in driving this trend. (2) QAP analysis shows that the innovation dimension and economic development disparities have a decisive influence on promoting HQIDL, while shared development disparities play a crucial role within each subregion. (3) Considering the digital economy, industries, digital technology, environment, and resources all positively influence HQIDL, with digital technology exerting the most significant impact.
Introduction
In the 2017 Government Work Report, General Secretary Xi Jinping first mentioned the important concept of “high-quality development,” emphasizing that economic development should focus on quality, efficiency, and sustainability. Following national guidance, the Yangtze River Delta (YRD) region outlined the direction and policy support for high-quality industrial development in the “Industrial Development Plan for YRD Ecological and Green Integrated Development Demonstration Zone.” Although there is no unified definition of high-quality industrial development, establishing evaluation standards that align with the characteristics of the YRD region is crucial1. This not only helps identify developmental disparities but also provides direction for further optimization of high-quality industrial development in the YRD region.
High-quality development marks a significant shift in China’s economic growth model and development path, involving unique institutional and mechanism reforms2. Scholars have explored key factors, goals, and strategies of high-quality development from different perspectives and attempted to construct evaluation systems3,4. For example, some studies have constructed evaluation index systems for high-quality development in regions and urban agglomerations based on the five development concepts, input-output perspectives, and considerations of economic efficiency and social conditions5,6,7. Although understanding and evaluation methods of high-quality development differ, there is a consensus on its depth, innovation, and sustainability. As research deepens, these studies have gradually expanded to the industrial sector, beginning to explore the comprehensive enhancement of High-Quality Industrial Development Level (HQIDL).
Current research on industrial development primarily focuses on constructing evaluation index systems for HQIDL. For example, studies have incorporated factors such as risk control, green total factor productivity, and industrial branding to construct evaluation index systems for measuring high-quality development in China’s manufacturing and industrial sectors8,9,10. Although scholars have made significant progress in constructing evaluation index systems for China’s HQIDL, studies on regional HQIDL are relatively limited. The concept of HQIDL is complex, and scholars have different understandings of it, leading to subjectivity in the selection of indicators, making it difficult to objectively measure regional HQIDL. Moreover, industrial development itself has regional characteristics, and the measurement of HQIDL should align with the city’s own development level, requiring scientific and reasonable indicator selection.
In recent years, “digitalization” and “greening” have become the two main trends driving HQIDL. Achieving the green development model of “lucid waters and lush mountains are invaluable assets” is a primary goal of industrial development in the YRD urban agglomeration. This model combines the dual characteristics of “innovation” and “green” and plays a key role in breaking the constraints between regional industrial economic growth and ecological degradation11. The digital economy, through digital technology and an emphasis on digital knowledge and information, injects vital momentum into the renewal and green development of China’s industrial economy, optimizing production factors, improving efficiency, and promoting green innovation and resource management12. Industrial digitalization fosters industrial integration, spurs new industries and business models, and drives green and efficient development13. Therefore, fully leveraging the green innovation capabilities of the digital economy and enhancing industrial green innovation levels are of great significance for promoting HQIDL in the YRD urban agglomeration.
In summary, this paper examines the industrial development in the YRD region and develops an evaluation index system for HQIDL within the YRD urban agglomeration, grounded in China’s five development concepts and a dual-dimensional systems theory approach. The marginal contributions of this paper are: First, constructing an indicator system from a dual-dimensional perspective enriches the measurement dimensions of HQIDL; Second, using QAP analysis to deconstruct the complex internal structure of HQIDL in the YRD and reveal the influence of various dimensions, providing support for exploring coordinated improvement paths; Third, exploring green development driving modes from the perspective of the digital economy, clarifying the pathways to enhance the green development driving factors in the YRD urban agglomeration, and offering targeted suggestions for green HQIDL.
Literature review
The concept of HQID originates from the context of China’s economic transformation, emphasizing the shift from merely pursuing production volume to focusing on quality, efficiency, and sustainability. HQID not only concerns the growth of production quantity but also stresses the optimization of production processes and technological advancements. Its core connotations include the optimization and upgrading of industrial structure, green development, innovation-driven growth, and the enhancement of social responsibility. Fang Z argues that HQID is a path to achieving a win-win situation for both the economy and the environment, emphasizing the unity of economic growth quality, efficiency, and sustainability, and promoting the synergistic development of technological innovation and green transformation14. Furthermore, Ma W adds that HQID should also include improving labor productivity, maximizing resource utilization, and enhancing economic efficiency, thus achieving the overall upgrading of the industrial economy15. Existing literature has comprehensively elaborated on the connotations of HQID but has rarely explored the diversity of its connotations and its implementation effectiveness across different regions and industries.
In terms of evaluating HQID, current research mainly focuses on designing effective indicator systems to assess the industrial development levels of regions or countries. Wang D suggests that by constructing an evaluation framework based on the five development concepts, a multi-perspective assessment of high-quality industrial development can be achieved, involving economic benefits, technological innovation, green development, and social fairness16. Yang X emphasizes that evaluating HQID requires a comprehensive consideration of the interaction between various factors, including production efficiency, resource consumption, and environmental impacts, and should incorporate technological innovation as one of the core factors17. Common evaluation methods include the Analytic Hierarchy Process (AHP), entropy method, and fuzzy comprehensive evaluation method. Zhang Y J used the entropy method to quantify the weight of each dimension and calculate the HQID index through multi-indicator comprehensive calculation18. In contrast, Yang Z proposed the use of dynamic evaluation methods, considering time factors and regional development differences, and emphasized different evaluation standards for HQID at different stages19. Existing evaluation systems still have certain limitations in terms of operability and regional differences, especially in dynamic evaluation and indicator weight allocation, requiring further improvement.
In terms of implementation paths for HQID, scholars have proposed different strategic approaches to promote HQID. Chen Jun argues that promoting industrial structure transformation is the core path to achieving HQID, particularly the transition from traditional manufacturing to high value-added, high-tech industries. Aihemaiti R further points out that green development is an important pathway for promoting HQID, and green technology applications must be enhanced in the process of technological innovation and industrial upgrading to achieve the goal of green, low-carbon, and efficient industrial development20. Zheng Y X suggests that promoting technological progress, especially in intelligent manufacturing and digital transformation, should be an important path to advancing HQID21. These implementation paths emphasize the combination of systemic, green, and technological approaches, aiming to achieve high-quality development through the synergistic effects of technological innovation, industrial transformation, and green development policies. However, most existing literature focuses on macro-level analysis and lacks detailed exploration of how to implement HQID at the regional or industry level.
The dual role of the digital economy and green development has a significant impact on HQID. The digital economy, relying on digital technologies, knowledge, and information, optimizes factor allocation, enhances operational efficiency, promotes industrial integration, and fosters new business models and new industries, making it the core driver of innovation and efficiency in HQID. Yan J Y points out that the digital economy, through information and intelligent technologies, improves industrial production efficiency and promotes the intelligent and green development of industrial structure22. Roberto F. R. A. further states that the digital economy provides accurate decision-making support for industrial enterprises, optimizes industrial chain and supply chain management, and helps reduce resource waste and environmental pollution, driving industrial development toward high quality and low carbon23. Xu Z C argues that the combination of digital and green technologies brings dual benefits, especially in green manufacturing and green logistics, where the application of digital technologies not only enhances production efficiency but also significantly reduces energy consumption and emissions24. Regarding the impact of green development on HQID, green development emphasizes sustainability as the ultimate standard for measuring development quality, prompting industries to undergo fundamental transformation to achieve low-carbon and circular economy. Feng Zhiqiang (2018) suggests that the introduction of green development concepts is one of the core driving forces for HQID, requiring attention to environmental protection and resource conservation alongside economic growth25. Liu R R further analyzes that the promotion and application of green technologies effectively address environmental pollution issues arising from industrialization, promote the green transformation of industries, and enhance green innovation capabilities26. Through green paths, industries can achieve resource recycling, reduce pollutants, and improve energy efficiency, thus driving HQID. Wang L P also emphasizes that green transformation not only helps improve environmental quality but also serves as a path to enhance the overall competitiveness of industries27. Green transformation helps enterprises reduce production costs, enhance market competitiveness, and gain an advantage in the global green economy. However, despite the widespread recognition of the role of digital economy and green development, there is still a lack of in-depth exploration of how to achieve synergy between the two in practice, particularly in optimizing their combined use in different regional and industrial contexts.
Although significant progress has been made in research on HQID, there are still several limitations. Most studies focus on theoretical construction at the macro level and lack empirical analysis at specific regional and industrial levels, failing to explore the regional differences and industry-specific needs in depth. Existing evaluation systems mostly focus on single-dimensional analysis and have not effectively integrated factors such as innovation, green development, and social fairness, leading to incomplete and inaccurate evaluation results. Moreover, the research on the integration of digital economy and green development is still in its early stages, and existing theoretical frameworks have not deeply explored how to achieve the synergistic effect of the two, particularly in terms of policy pathways for promoting their coordinated development. The contributions of this paper are as follows: (1) In terms of research methods, a dual-dimensional evaluation framework for HQID in the YRD region is proposed, incorporating methods such as QAP, Tobit, and ridge regression, enhancing the systematization and accuracy of the analysis; (2) In terms of research content, the paper focuses on the regional differences in HQID in the YRD and explores the green driving mechanism under the TOER framework, providing targeted analysis for local and industry-specific issues; (3) In terms of theoretical contributions, this paper enriches the theoretical framework of HQID, proposes a multidimensional evaluation combined with green driving mechanisms, and provides policy suggestions for developing countries, particularly in terms of how to promote the coordinated advancement of digital economy and green development in industrial transformation.
Research design
Construction of the indicator system
High-quality development is a widely recognized development model that aligns with the five core principles of innovation, coordination, greenness, openness, and shared growth, striving for comprehensive, balanced, and sustainable progress. To evaluate HQIDL in YRD urban agglomeration, it is necessary to consider the region’s development across the economic, environmental, and social systems. In line with the national exploration of new industrialization pathways, the industrial development in the YRD urban agglomeration should not only adhere to these five concepts but also make significant progress across the three systems. This paper attempts to construct a dual-dimensional measurement indicator system for HQIDL in the YRD urban agglomeration, as shown in Table 1.
The Five Development Concepts—innovation, coordination, greenness, openness, and shared growth—provide strategic guidance for HQIDL of the YRD region, closely aligning with the region’s actual needs. First, innovation is the core driver of HQIDL. As a hub for economic and technological innovation in China, the YRD must enhance the international competitiveness of its industries through continuous technological innovation, industrial upgrading, and the development of independent brands. The innovation concept not only promotes the rapid growth of high-end manufacturing and intelligent manufacturing but also encourages the rise of green manufacturing, facilitating the transformation of traditional industries into high-value-added sectors through technological advancement. Coordination emphasizes the synergistic effect among cities and industries within the region. The economic integration of the YRD requires addressing regional development imbalances, optimizing cross-regional and cross-sectoral resource allocation, and ensuring balanced and sustainable growth across the region. The greenness concept is particularly critical in the YRD, as the region faces significant environmental challenges amid rapid industrialization. Greenness not only reduces environmental pollution and conserves resources but also fosters the emergence of green industries and the adoption of environmentally friendly technologies, ensuring that industrial development proceeds in parallel with environmental protection. The openness concept strengthens industrial cooperation and technology introduction in the context of globalization, promoting deep integration with foreign capital and international markets, thereby enhancing the global competitiveness of the region’s industries. Finally, the shared growth concept ensures that the benefits of industrial development are widely shared within the region, reducing social inequality, improving people’s livelihoods, and fostering social harmony and stability.
The Three Development Orientations—economic development, green development, and social development—specifically operationalize the path to HQIDL in the YRD, reflecting the profound connotations of the Five Development Concepts. The economic development orientation focuses on improving industrial efficiency, optimizing industrial structure, and advancing high-tech industries, which aligns with the YRD’s role as a center for national manufacturing innovation and technological research and development. The key to economic development lies in driving industrial upgrading through innovation, directly reflecting the innovation concept. The green development orientation closely aligns with the greenness concept, emphasizing environmental sustainability during industrialization. It promotes the application of green technologies and the development of a low-carbon economy, ensuring that industrial growth does not come at the expense of the environment, thus fostering coordinated development across the economy, society, and ecology. The social development orientation focuses on ensuring that all social groups benefit from the dividends of industrialization, particularly by improving people’s living standards and providing more equitable public services, thus promoting social fairness and harmony. These three development orientations, by realizing coordination, greenness, and shared growth, embody the concrete implementation of the Five Development Concepts in HQIDL for the YRD. The Five Development Concepts provide theoretical support and a strategic framework for the Three Development Orientations, which translate these concepts into concrete, actionable goals and indicators, ensuring that the YRD maintains a positive interaction and sustainability across economic, social, and environmental dimensions while achieving HQIDL.
The indicator system based on the five development concepts includes the following dimensions: (1) Innovation. Technological innovation is the core element leading to high-quality development, and the industrial innovation capacity of the YRD urban agglomeration plays a critical role in the region’s HQIDL. Drawing on the internal indicators of the “Made in China 2025” strategy and the manufacturing powerhouse strategy, this study evaluates the industrial innovation dimension in this region. (2) Openness. The interaction and integration of domestic and international innovation systems jointly promote the enhancement of industrial technological capabilities28. This study assesses the openness dimension of HQIDL by considering the depth and breadth of industrial openness in the YRD urban agglomeration. (3) Coordination. High-quality development must be coordinated; narrowing the urban-rural income gap is the intrinsic driving force for promoting coordinated urban-rural development and is an essential support for high-quality development in coastal cities. This study evaluates the coordination dimension of HQIDL by considering urban-rural development perspectives. (4) Greenness. The core of green development is achieving sustainability in economic, social, and environmental aspects29. This study draws on relevant indicators from the “2021 China Urban Green Competitiveness Index Report” to evaluate the green dimension of HQIDL in this region. (5) Shared Growth. The goal of HQIDL is to ensure that people gain greater satisfaction through shared growth and development. Referring to relevant studies30, this study selects indicators such as urban and rural residents’ disposable income to evaluate the shared growth dimension of HQIDL.
Based on systems theory, the indicator system for the three major development dimensions is constructed as follows: (1) Economic Development. According to industrial organization theory, the economic efficiency of industrial development is often evaluated from aspects such as technological innovation, factor endowment, and industrial structure optimization. The YRD region actively responds to China’s policies on opening up and the dual circulation development strategy, selecting innovation, coordination, and openness dimensions to comprehensively assess its industrial economic development. (2) Green Development. Local governments actively respond to national policies by issuing guiding documents and promoting measures such as energy conservation, waste utilization, and pollution control. Therefore, this study assesses the green development dimension of HQIDL from two aspects: pollutant emissions and pollutant treatment. (3) Social Development. Industrial development in the YRD urban agglomeration should not only focus on economic growth but also consider livelihood issues. This study uses the shared growth dimension to evaluate the social development aspect of HQIDL.
In the existing literature, numerous studies have explored the development of indicator systems for HQIDL. Most existing frameworks focus on specific dimensions such as technological innovation, environmental sustainability, or social equity. However, the indicator system constructed in this paper presents several unique advantages and characteristics. First, the paper adopts a dual-dimensional indicator system, combining the Five Development Concepts and the Three Development Orientations to comprehensively evaluate HQIDL across economic, environmental, and social systems. Compared to existing single-dimensional systems, this integrated framework provides a more holistic view of industrial development and its multifaceted nature. Additionally, this study incorporates specific indicators from the “Made in China 2025” strategy and the manufacturing powerhouse strategy to emphasize technological innovation and industrial upgrading, offering a more targeted and actionable approach31. Furthermore, the dimensions of coordination and shared growth are highlighted, especially in addressing urban-rural income disparities and equitable development. This focus on coordination and shared growth is less explored in existing literature, making it particularly relevant for reflecting balanced development and social fairness. Lastly, in the realm of green development, this study draws on the “China Urban Green Competitiveness Index Report” to strengthen the role of environmental sustainability in HQIDL, offering a contemporary perspective on green development practices32. In summary, the indicator system proposed in this paper integrates the Five Development Concepts and the Three Development Orientations, providing a more comprehensive, systematic, and practically relevant framework that surpasses existing single-dimensional approaches. It more accurately captures the multidimensional characteristics and regional differences in high-quality industrial development.
The TOE framework (Technology, Organization, and Environment), which encompasses technology, organization, and environment, has been widely applied in various research topics as a comprehensive analytical framework. Based on this, through the lens of the digital economy, this paper constructs a green development driving model for HQIDL in the YRD urban agglomeration based on digital technology (T), digital industry (O), digital environment (E), and digital resources (R), referred to as the TOER model (Technology, Organization, Environment, and Resources in Fig. 1.
Driving model of green development.
Digital technology (T) plays a crucial role in driving HQIDL in YRD urban agglomeration. Building on the study by Xu R et al.33, underlying technologies and practical technologies were selected to represent digital technology driving factors. Indicators for underlying technologies include long-distance optical cable density and broadband access port numbers, and the number of IPv4 addresses. For practical technologies, indicators such as mobile phone penetration rate, per capita telecommunications revenue, and internet penetration rate were selected. The entropy method was used to comprehensively represent digital technology by combining these underlying and practical technologies.
Digital industry development (O) is vital to HQIDL in the YRD urban agglomeration. As noted in the research by Zhang C et al.34, industrial digitalization and business model digitalization were chosen to represent digital industry driving factors. Indicators for industrial digitalization include total telecommunications business volume, software business revenue, and information technology service revenue. For business model digitalization, indicators such as the percentage of enterprises involved in e-commerce, e-commerce sales volume, and the number of websites per 100 enterprises. The entropy method was used to comprehensively represent the digital industry by combining industrial digitalization and business model digitalization.
A robust digital environment (E) provides a solid foundation for HQIDL in YRD. Referring to the study by lv j.j et al.35, the digital consumption environment and digital government environment were selected to represent digital environment driving factors. Indicators for the digital consumption environment include household consumption expenditure and online retail sales. For the digital government environment, the online government service capability index of provincial government service platforms was selected. The entropy method was used to comprehensively represent the digital environment by combining the digital consumption environment and digital government environment.
Digital resources (R) lay a solid foundation for HQIDL in YRD, especially in green innovation. Referring to the research by Shahbaz M36, digital finance and digital talent were selected to represent digital resource driving factors. Digital finance indicators include the Peking University Digital Inclusive Finance Index, while digital talent indicators encompass the percentage of employees in information transmission, computer services, and software sectors. The entropy method was used to comprehensively represent digital resources by combining digital finance and digital talent.
Dual-dimension measurement model setting
The geometric mean method is advantageous in mitigating the impact of extreme values and can address some of the limitations associated with the composite index method37. This paper employs the geometric mean method to compute the dual-dimensional composite index for HQIDL in the YRD region. The calculation steps are as follows:
First, the raw data undergo positive and negative standardization. To avoid the minimum value of positive indicators and the maximum value of negative indicators becoming zero—which would interfere with subsequent logarithmic calculations—the standardized data are adjusted by adding a value A (A > 0) to obtain Tkij.
Second, the entropy method is applied to determine the weights for each individual dimension and the secondary indicator weight, as well as to compute the information entropy and the differentiation coefficient. The formulas are expressed as follows:
Where \(\:{E}_{j}\) represents the entropy value of the j-th indicator; \(\:{G}_{j}\) represents the differentiation coefficient of the j-th indicator; \(\:{W}_{j}\) represents the weight of the j-th indicator; k indicates the number of years for the indicator; n represents the number of cities; Yij is the standardized value of the j-th indicator for the i-th city; t represents the t-th year; \(\:\frac{1}{\text{ln}\left(kn\right)}\)>0.
Third, the single-layer dimension Tij and the single-layer composite index Tn, ij are calculated using Eqs. (3) and (4), respectively. The formulas are expressed as follows:
QAP analysis
QAP (Quadratic Assignment Procedure) is a non-parametric approach for testing relational data38. QAP does not require the assumption of independence between explanatory variables, allowing it to more accurately depict the interactions between variables. In this analysis, different cities are treated as participants, and the differences in HQIDL among these cities are viewed as the relationships between participants. The differences in HQIDL levels among all cities in YRD region form a difference matrix of relational data. By combining the differences in HQIDL with differences in other dimensions, a relational data econometric model is established to conduct QAP correlation and regression analysis. The mathematical expression is as follows:
Where X1 to X5 represent the innovation difference matrix, openness difference matrix, coordination difference matrix, green difference matrix, and shared growth difference matrix, respectively; X6 to X8 represent the economic development difference matrix, green development difference matrix, and social development difference matrix, respectively.
Tobit model
The advantage of the Tobit model is that it allows for setting an upper or lower limit on the dependent variable, effectively avoiding potential issues of discontinuity and bias in the dependent variable39. In the context of this study, HQIDL is likely to be constrained within a specific range due to natural or policy-driven limits (e.g., a score or index that cannot exceed a particular value or fall below a certain threshold). The advantage of the Tobit model is that it can account for this censoring, allowing for more accurate estimation and avoiding potential issues of discontinuity and bias in the dependent variable that might arise if such constraints were ignored. By modeling both the observable values and the latent values of HQIDL, the Tobit model provides a robust approach for estimating relationships when the dependent variable is truncated or censored at both lower and upper bounds. The formula is expressed as follows:
Where M1 and M2 represent the lower and upper limits, respectively, which are set to 0 and 1;
\(\:\beta\:\) is the parameter vector; X and Y represent the explanatory green development driving factors and HQIDL, respectively; \(\:{y}_{i}^{\ast\:}\) represents the latent variable; \(\:{\epsilon\:}_{i}\)~N (0, \(\:{\delta\:}^{2}\)).
Path analysis
To analyze the impact of green development driving factors on HQIDL in YRD urban agglomeration, path analysis was conducted based on ridge regression analysis. This approach decomposes the correlation coefficients to assess the total, direct, and indirect impacts of green development driving factors on HQID in the YRD. By analyzing the impact of green development driving factors on HQID from individual to common perspectives, this method provides an important approach for exploring the green development driving model for the industrial sector in the YRD urban agglomeration.
Data sources and description
The data used in this study encompass 41 cities across 4 provinces (municipalities) in the YRD region from 2012 to 2023, covering the period. The data were obtained from the EPS database, the “China City Statistical Yearbook,” the “China Statistical Yearbook,” the “China Energy Statistical Yearbook,” the “China Electronic Information Industry Statistical Yearbook,” as well as the official websites and statistical yearbooks of various cities in YRD. Interpolation methods were used to fill in a small amount of missing data. The descriptive statistics of each variable are shown in Table 2.
Dual-dimension measurement results analysis of HQIDL in the YRD urban agglomeration
Validity test of dual-dimension measurement results
Referring to the validity test method of Wright J.C et al.40, both pre-test and post-test were conducted on the dual-dimension measurement findings. A consistency test was conducted on the measurement outcomes of the five development concepts dimension and the three major development dimensions. The findings revealed a single measure ICC value of 0.971 and an average measure ICC value of 0.921, demonstrating a high level of consistency in the dual-dimension measurement outcomes. The post-test indicated that the Pearson correlation coefficients between the dual-dimension composite index and the five development concepts dimension and the three major development dimensions were 0.922 and 0.927, respectively, both of which passed the significance test at the 1% level, demonstrating a high correlation in the dual-dimension measurement results.
In summary, through pre-test and post-test, it is proven that the dual-dimension measurement of HQIDL in YRD urban agglomeration is valid.
Temporal trend analysis of dual-dimension measurement for HQIDl in YRD urban agglomeration
From the trend of the five development concepts dimension in Fig. 2, the green dimension has consistently outperformed the other dimensions, demonstrating a steady upward trend. This indicates that the YRD region has made substantial progress in industrial green development, driven by initiatives such as energy conservation, emission reduction, and the promotion of the YRD Eco-Green Integrated Development Demonstration Zone. The region’s industrial transformation and upgrading plans have significantly contributed to advancing HQIDL. Notably, during both the “12th Five-Year Plan” and “13th Five-Year Plan” periods, the YRD managed to significantly reduce energy consumption per unit of industrial added value, signaling an effective balance between economic and environmental goals. However, the openness dimension has shown a declining trend, with an average annual decrease, which has hindered the improvement of HQIDL in the region. This decline is correlated with a rise in industrial innovation, as indicated by the innovation dimension, which has seen a marked increase. The improvement in industrial technological innovation has led to higher sales revenue from new products, boosting total industrial output. However, the contribution from foreign-invested enterprises has decreased, suggesting that under current global conditions—such as weak international demand—the contribution of openness to industrial growth remains limited, as noted by Luo X et al.41. This aligns with the findings in this study, where the role of openness in HQIDL improvement was found to be relatively low under these unfavorable conditions. Therefore, the YRD region should focus on enhancing domestic economic circulation, while also improving the high-quality dual industrial economy’s integration and development.
Looking at the three primary development dimensions, there is an overall upward trend, though at a slower pace compared to the green development dimension. Among them, the social development dimension stands out with a notably higher growth rate compared to both the green development and economic development dimensions. The social development dimension has grown at a faster rate, reflecting the region’s emphasis on improving public welfare, reducing social inequality, and ensuring more equitable distribution of the benefits from industrialization. The economic development dimension also shows steady growth, but its rate of increase is slower compared to the social development dimension. This indicates that while economic development continues, there is a stronger emphasis on quality improvement rather than sheer speed and scale, as seen in the innovation-driven growth. Further analysis of the sub-dimensions reveals that the innovation dimension has been the most influential in driving overall economic growth, while the openness dimension has constrained industrial development to some extent. The slow growth in the innovation dimension during the “13th Five-Year Plan” period is indicative of the challenges faced during the industrial transformation process. Despite promoting technological innovation, the transition from high-speed growth to a focus on quality improvement in the industrial sector has temporarily slowed down economic growth.
Overall trend of the composite index for HQIDL in the YRD urban agglomeration.
Based on the updated data from 2012 to 2023, the overall trend of high-quality industrial development (HQIDL) in the YRD urban agglomeration shows significant progress in key areas (see Fig. 3). Shanghai’s industrial development demonstrates a strong, steady upward trajectory. Notably, from 2012 to 2019, there was a general increase in the green development dimension, indicating progress in environmentally sustainable practices. However, in 2020, both the innovation and social development dimensions experienced a slight downturn, likely due to disruptions caused by the COVID-19 pandemic and its aftermath, which affected industrial growth and social welfare programs. Despite this, Shanghai has shown resilience and has recovered in the subsequent years, particularly in the innovation dimension, which saw significant improvement by 2023.
Jiangsu ranks second in HQIDL within the YRD, with a consistent upward trend across all dimensions. The average levels of the five development concepts show: Green Development > Coordination > Shared Growth > Openness > Innovation. Jiangsu has placed a strong emphasis on green development, making substantial improvements in environmental sustainability. Social development has also been a priority, surpassing economic development in growth rate, reflecting efforts to balance economic expansion with social equity.
Zhejiang, ranked third in HQIDL, also demonstrates an upward trend, particularly in the green development dimension, which shows a steady improvement over the years. The order of the five development concepts for Zhejiang is: Green Development > Shared Growth > Coordination > Innovation > Openness. The region’s focus on green practices and shared growth is evident, though innovation and openness remain areas for improvement. Similar to Jiangsu, Zhejiang’s social development dimension has grown at a faster pace compared to the economic development dimension, which suggests a focus on improving quality of life and social welfare.
Anhui ranks last in HQIDL within the YRD. The region has experienced fluctuations in the dual-dimension composite index, with its peak in 2018 followed by a decline. From 2018 to 2020, the innovation and shared growth dimensions experienced significant declines, with annual decreases of 5.40% and 2.09%, respectively, which hindered Anhui’s HQIDL during this period. The trends in the five development concepts show: Green Development > Coordination > Shared Growth > Innovation > Openness. Anhui’s focus on green development has been the driving force, but challenges in innovation and shared growth have slowed its overall progress. The social development dimension has continued to grow, albeit at a slower rate, reflecting the region’s ongoing efforts to improve public services and social equity.
Trends in the composite index for each dimension of HQIDL in the YRD urban agglomeration.
Spatial pattern analysis of dual-dimension measurement
Plot the heat map of the dual-dimension composite index for HQIDL across cities in the YRD from 2012 to 2023, as shown in Fig. 4.
Shanghai consistently shows the strongest upward trajectory, driven by policies that optimize industrial structure, promote technological innovation, and foster the development of leading industrial enterprises. High levels of openness to international cooperation have further supported the advancement of high-end, intelligent industries, keeping Shanghai’s HQIDL consistently high. This positions Shanghai as a regional leader in industrial high-quality development.
In contrast, Anhui exhibits a more fluctuating trend, with cities such as Hefei and Wuhu making steady progress, while other cities, particularly smaller ones, demonstrate slower or inconsistent growth. Anhui’s industrial structure remains heavily reliant on traditional manufacturing, with less emphasis on emerging and high-tech industries. This lack of diversification has contributed to slower improvements in HQIDL. Many cities in Anhui have struggled with industrial upgrading due to limited technological innovation. Suqian stands out as an example of strong growth within Anhui, with its HQIDL showing significant improvement. The city has focused on enhancing industrial growth, strengthening technological infrastructure, and optimizing its industrial structure, which has driven notable progress. On the other hand, Bengbu has experienced stagnation in HQIDL growth, with its dependence on traditional, heavy industries and limited innovation in the industrial sector contributing to the decline. The tightening of environmental regulations has made it difficult for Bengbu to transition to greener industries, further hindering its HQIDL development.
Heat map of the dual-dimension composite index for HQIDL across cities in the YRD.
The average levels of the Dual-Dimension Composite Index for HQIDL across cities in YRD from 2012 to 2023 are divided into four categories, as shown in Table 3.
The average levels of the Dual-Dimension Composite Index for HQIDL in the YRD from 2012 to 2023 reveal clear tiered differentiation. Shanghai (0.655) leads the First Category with a significant margin, followed by core economic cities such as Suzhou (0.388) and Hangzhou (0.373), which exhibit strong industrial innovation and green development. The Second Category includes cities like Nantong (0.253), Jiaxing (0.242), and Wuhu (0.227), all showing stable, moderate levels of development. Cities in the Third Category (0.15 ≤ Index < 0.20), such as Huzhou (0.194), face challenges in innovation and industrial diversification, hindering their progress. The Fourth Category primarily consists of cities in Anhui (e.g., Bengbu (0.148), Tongling (0.147)) and a few from Zhejiang (e.g., Zhoushan (0.144)), reflecting the lowest scores and a heavy reliance on traditional manufacturing. Overall, the regional pattern follows the economic development hierarchy: Shanghai > Jiangsu > Zhejiang > Anhui, indicating the need for a focused effort on innovation and industrial restructuring in lower-performing cities to achieve more balanced development.
The green driving mechanism analysis of HQIDL
Structural decomposition of differences in HQIDL across the YRD urban agglomeration
Table 4 presents the QAP analysis results for the five development concept dimensions of HQIDL in the YRD urban agglomeration. The adjusted R² is 0.995 and is significant at the 1% level, indicating that differences across the five dimensions account for 99.5% of the variation in HQIDL within the YRD urban agglomeration. The standardized coefficients for the innovation, openness, coordination, green development, and shared growth dimensions are both positive and significant at a minimum of the 1% level. This suggests that differences in any of the five dimensions contribute to the formation of disparities in HQIDL in the YRD urban agglomeration. The expansion of disparities in any dimension will likely lead to an increase in HQIDL disparities. Notably, the differences in the innovation dimension have a decisive impact on promoting HQIDL within the YRD urban agglomeration. These disparities mainly stem from variations in historical context, resource allocation, and industrial structure across different cities in the YRD, leading to differences in innovation levels and exacerbating regional imbalances in HQIDL. Therefore, in the process of advancing HQIDL in the YRD, the primary task is to optimize the collaborative development mechanism for innovation and address the challenges of innovation resource mobility to achieve a collective enhancement of innovation capabilities across cities in the YRD urban agglomeration.
Table 5 reports the QAP analysis results for the three major development dimensions of HQIDL in the YRD cities. The standardized coefficients for the economic development, green development, and social development dimensions are all positive and significant at least at the 10% level. Variations in economic development have a definitive impact on HQIDL in the YRD, as the strength of the economic foundation largely determines the HQIDL in the region. This further indicates that to improve the overall HQIDL in the YRD, it is crucial to focus on and reduce the disparities in economic development within the region, ensuring balanced economic growth that provides a solid foundation for HQIDL.
Research on the green development driving model for HQIDL in YRD
This study constructs a green development driving model for HQIDL in YRD from the dimensions of Digital Technology (T), Digital Industry (O), Digital Environment (E), and Digital Resources (R). Table 6 reports the Tobit regression results for the green development driving factors. Based on the LR test, this study utilizes a random effects Tobit model to examine the factors driving green development.
Digital Technology (T) positively and significantly influences HQIDL in the YRD, showing that the advancement and use of digital technology can effectively enhance HQIDL. This highlights that advanced digital technology is essential for driving both high-quality and green industrial development. Digital technology significantly contributes to improving production efficiency, optimizing resource allocation, and fostering the growth of eco-friendly industries, aligning with the findings of Tian S.Z et al.42.
Digital Industry (O) positively and significantly impacts HQIDL in YRD, highlighting its role in enhancing the intelligence and informatization of industrial production, which in turn boosts efficiency and product quality. By integrating digital technologies with traditional industries, the digital industry promotes greener, more efficient, and smarter industrial development. This underscores the importance of investing in and supporting the digital industry to improve the industrial competitiveness and sustainable development of the YRD.
Digital Environment (E) similarly has a positive and significant effect on HQIDL in YRD, indicating that a supportive and advanced digital environment is a key factor in promoting HQIDL. Such an environment provides the necessary technological infrastructure, policy support, and innovative atmosphere, enabling enterprises to effectively utilize digital technologies to optimize production processes, improve product quality, reduce operating costs, and enhance market competitiveness. Moreover, a robust digital environment fosters knowledge sharing, technological collaboration, and talent mobility43, which are indispensable elements for driving HQIDL. Therefore, building and improving the digital environment not only helps to unleash the innovation potential of enterprises and improve industrial production methods but is also crucial for the transformation and upgrading of the overall economy in YRD.
Digital Resources (R) have a positive and significant impact on HQIDL in the YRD urban agglomeration, indicating that the effective utilization of digital resources plays a vital role in enhancing HQIDL. Digital finance provides more efficient ways of capital flow and resource allocation, which help to invest in green technologies and projects, thereby improving resource utilization efficiency and promoting low-carbon development44. High-quality digital talent is key to driving green technology innovation and application, as they are capable of developing new technologies, such as those that improve energy efficiency and reduce waste and pollution, thus promoting a shift towards more sustainable production and consumption patterns in industry and society as a whole45. Strengthening the cultivation and application of digital resources, particularly in the critical areas of finance and talent, is a key pathway to achieving green HQIDL in the YRD region.
To analyze the impact of various green development driving factors on HQIDL in the YRD urban agglomeration, path analysis was conducted to decompose the correlation coefficients based on ridge regression. This approach calculates the total, direct, and indirect effects of each green development driving factor on HQIDL in the YRD urban agglomeration. This study is valuable for analyzing the impact of green development driving factors on HQIDL from individual to common perspectives and is an important method for exploring the green development driving model in the YRD industrial sector.
Table 7 reports the path analysis results for each green development driving factor on HQIDL in the YRD urban agglomeration. Digital technology, digital industry, digital environment, and digital resources all contribute to promoting HQIDL in the YRD urban agglomeration. The positive impact in descending order is: Digital Technology (0.264) > Digital Environment (0.143) > Digital Resources (0.096) > Digital Industry (0.078).
Digital technology promotes HQIDL through digital industry and digital resources, with an indirect impact of around 0.014. However, when mediated by the digital environment, digital technology exerts a suppressing effect on HQIDL, highlighting that although technology has a driving force, the existing digital environment—comprising policy frameworks, market structures, network infrastructure, and social acceptance—may not fully support its application and dissemination, thus limiting its potential to drive HQIDL growth.
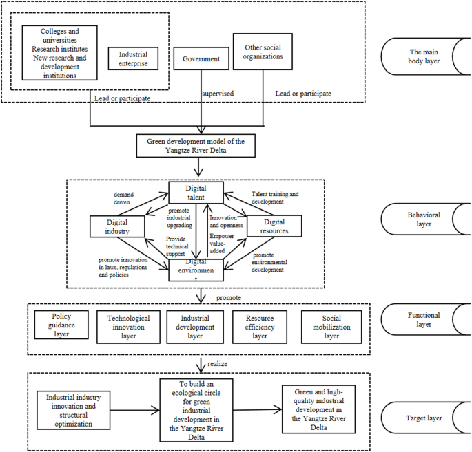
Based on the empirical findings, this paper develops a framework for driving green development in HQIDL within the YRD, focusing on the main entities, actions, functions, and objectives, as shown in Fig. 5.
The green development driving model for the YRD industrial sector requires the participation of multiple communities. This model encourages the involvement of universities, research institutes, new R&D organizations, government bodies, and other social organizations. Under government supervision and guidance, the participation of these communities ensures the effective functioning and full operation of the green development driving model, providing functional and structural support for achieving the green development goals of the YRD industrial sector.
The YRD industrial innovation environment requires collaborative innovation across various green development driving factors. Digital technology plays a central role in driving industrial green development in the YRD region. By leveraging technologies like big data, cloud computing, IoT, and artificial intelligence, production processes can be optimized, energy efficiency enhanced, waste reduced, and intelligent manufacturing achieved. Digital industries, as a significant component of the new economy, are crucial for constructing the green development driving model. Digital industries can aid green transitions in both industrial and societal sectors by offering eco-friendly products and services, including green IT solutions and sustainable e-commerce platforms. They also promote the digital transformation of traditional industrial sectors, enhancing efficiency and reducing environmental impact through digital solutions. The digital environment provides the necessary infrastructure and policy support, including developing strong network infrastructure and creating policies that encourage innovation and sustainable development, and the creation of a social atmosphere that supports the development and use of digital technologies. A strong digital environment fosters knowledge sharing, strengthens cross-sector collaboration, and provides fertile ground for the innovation and dissemination of green technologies. Digital resources, including data and digital talent, are critical assets for driving industrial green development. Efficient use of these resources can accelerate green technology research and development, improve the scientific and precision aspects of decision-making, and promote the implementation of green management and sustainable practices. The cultivation and attraction of digital talent are crucial for enhancing corporate green innovation capabilities and advancing the overall societal transition to green practices. The green development driving model fosters industrial HQIDL and green transformation through collaborative innovation across digital technology, digital industry, digital environment, and digital resources, providing strong support for achieving green development goals.
The YRD industrial innovation environment must achieve the functions of five key layers: policy guidance, technological innovation, industrial development, resource efficiency, and social mobilization.
Policy Guidance Layer: The government provides strong support for industrial innovation in the YRD region by formulating and implementing policies and plans that favor innovation. This includes financial subsidies, tax incentives, innovation grants, and other measures to encourage R&D activities by enterprises and research institutions. Additionally, establishing reasonable market access and intellectual property protection policies creates a fair competitive market environment that attracts high-end talent and advanced technologies domestically and internationally. Technological Innovation Layer: The emphasis is on advancing green technology innovations and applying research findings in industry. This is achieved by supporting collaboration between universities, research institutions, and enterprises, boosting investment in essential core technologies, and fostering full-chain innovation from basic research to applied research and product development. Industrial Development Layer: This layer focuses on driving industrial structure optimization and industrial chain upgrading through technological innovation. This involves developing green low-carbon, high-tech, and service-oriented industries to boost the added value and market competitiveness of industrial products. Moreover, enterprises are encouraged to engage in international cooperation and participate in the high-end segments of global industrial chains to elevate the YRD region’s position in the global industrial landscape. Resource Efficiency Layer: The focus here is on improving resource utilization efficiency and promoting resource sharing. This is achieved by establishing and improving infrastructure such as industrial parks and shared platforms to facilitate the effective circulation and utilization of innovation resources and research outcomes. Simultaneously, the use of energy-saving and eco-friendly technologies is promoted to reduce energy consumption and environmental pollution in industrial production. Social Mobilization Layer: This emphasizes enhancing public awareness and support for industrial innovation through public education and media campaigns, encouraging citizens, enterprises, and social organizations to participate in industrial innovation activities and creating a societal atmosphere that supports innovation. Additionally, by establishing innovation platforms with multi-stakeholder participation, the social innovation potential is stimulated, collectively driving the HQIDL in YRD.
The ultimate aim of enhancing the YRD industrial innovation environment is to achieve green HQIDL in the YRD urban agglomeration. The green development driving model, by cultivating the functions of policy guidance, technological innovation, industrial development, resource efficiency, and social mobilization, forms a virtuous green development cycle. This cycle is led by policy, powered by technological innovation, aimed at industrial upgrading, facilitated by efficient resource use, and grounded in comprehensive social participation. It supports industrial innovation and structural improvement in the YRD, promotes the formation of a green industrial development ecosystem, and ultimately achieves green HQIDL in the cities of the YRD urban agglomeration.
Green development driving model.
Discussion
This study provides a comprehensive analysis of the HQIDL in the YRD region, with a focus on the driving forces behind industrial transformation. Based on the Five Development Concepts and Three Development Orientations, and utilizing a dual-dimensional framework, a comprehensive evaluation system is proposed that integrates economic, environmental, and social dimensions. This framework offers a multi-perspective approach to evaluating high-quality industrial development. Additionally, the study explores how the digital economy, through digital technology, digital industry, digital environment, and digital resources, contributes to driving green industrial development, providing a modern perspective on the integration of digitalization and green industrial transformation. Using methods such as QAP analysis, Tobit modeling, and path analysis, the study reveals the complex relationships between these factors and HQIDL, providing valuable empirical evidence for promoting high-quality industrial development.
The findings of this study align with existing literature in several key areas. First, the roles of technological innovation and green development in driving high-quality industrial growth are confirmed, consistent with prior research that emphasizes their core importance in enhancing industrial competitiveness and sustainable development46,47,48. Furthermore, the significant direct impact of digital technology on HQIDL is also supported by the findings, confirming the crucial role of digital transformation in enhancing industrial competitiveness and fostering green technological innovation49,50,51. The dual-dimensional framework proposed in this study, combining the Five Development Concepts and Three Development Orientations, provides a more comprehensive and forward-looking perspective on evaluating high-quality industrial development compared to traditional single-dimensional frameworks.
The contributions of this study are innovative in three key aspects: First, the study introduces a dual-dimensional evaluation framework, combining the Five Development Concepts and Three Development Orientations, offering a more systematic and comprehensive approach to evaluating high-quality industrial development. This framework better reflects the multi-dimensional nature of high-quality industrial development, surpassing the limitations of traditional single-dimensional approaches. Second, the study highlights the critical role of digital resources (such as digital finance and digital talent) in driving high-quality industrial development, filling a gap in existing literature. Finally, based on the study’s results, this research offers valuable insights for developing countries, especially regarding how to leverage digital economy and green development to promote industrial upgrading and sustainable development. Policy recommendations emphasize the need for governments to optimize the digital environment, support technological innovation, and foster the transition to green industries while promoting regional cooperation to reduce disparities in HQIDL across cities, ultimately driving the high-quality industrial development of the YRD region.
Conclusions and implications
Based on the analysis, the following conclusions are drawn: (1) Through pre-tests and post-tests, the results of the dual-dimension composite measurement of HQIDL in YRD cities show a very high correlation with the measurements of the five development concepts and the three major development dimensions. This indicates that the dual-dimension measurement results can accurately and reasonably reflect the outcomes of the single-dimension measurements. (2)Enhancing green development is crucial for advancing HQIDL in YRD. HQIDL grew significantly faster on average annually during the “12th Five-Year Plan” period compared to the “13th Five-Year Plan” period. Among the YRD cities, Suqian had the highest growth rate, while Bengbu had the slowest. The average level of the dual-dimension composite index generally follows the order “Shanghai > Jiangsu > Zhejiang > Anhui.” (3) From the QAP analysis, differences in the innovation dimension and economic development have a decisive impact on promoting HQIDL, and differences in shared growth consistently play a critical role in the disparities in HQIDL across the different regions. (4) From the viewpoint of the digital economy, green development driving factors such as digital technology, digital industry, digital environment, and digital resources all have a positive impact on HQIDL in the YRD urban agglomeration, with digital technology having the greatest influence. Digital technology promotes HQIDL through digital industry and digital resources, while digital technology’s impact through the digital environment tends to suppress HQIDL.
Based on these conclusions, the following implications are suggested: (1) Strengthen policy support for green development. Given the significant role of green development in driving HQIDL, governments should increase support for green technologies and green industries. Policies like financial subsidies, tax incentives, and green credit should be introduced to encourage businesses to adopt eco-friendly technologies and practices and to promote green products and services. For developing countries, it is crucial to align these policies with international standards while also taking into account local economic conditions. Additionally, developing countries should seek international collaboration and financial assistance to overcome initial barriers to adopting green technologies. (2) Continue to advance the innovation-driven development strategy, as innovation is the key driver of HQIDL. Governments should further strengthen support for R&D activities in research institutions and enterprises, encourage collaborative innovation models such as industry-university-research partnerships, and promote technological innovation and the commercialization of research outcomes. Additionally, it is essential to establish and improve intellectual property protection mechanisms to create a favorable environment for innovation. In developing countries, capacity-building initiatives and partnerships with more advanced economies can play a key role in fostering innovation ecosystems. By tapping into global knowledge networks and localizing best practices, developing countries can accelerate their innovation trajectories.(3) Enhance the development environment for the digital economy. Improving digital infrastructure and workforce digital literacy can significantly support the research and application of green technologies. Improving digital literacy will enable more people to participate in green innovation, thereby driving the development and application of green technologies. For developing countries, investments in digital infrastructure should be prioritized, with a focus on accessibility and affordability. Furthermore, educational programs tailored to enhance digital skills, particularly in green technology, should be expanded to ensure inclusive participation in the digital economy.(4) Adjust the industrial structure and promote industrial upgrading. Differentiated industrial development strategies and industrial structure adjustments will promote efficient resource use and the growth of environmentally friendly industries. Facilitating the green transformation of traditional industries and the growth of emerging green sectors can effectively reduce environmental impact, achieving a balance between economic development and environmental protection. Collaborative efforts and resource sharing within the region will help form green industrial chains and circular economy systems, collectively enhancing green development standards in YRD. Developing countries should adopt flexible industrial policies that promote green innovation while gradually transitioning from resource-intensive practices to sustainable models52. Regional cooperation and knowledge exchange can further support these transitions by enabling shared growth and development.(5) Boost R&D and application of digital technologies while promoting the integration of digital industries and resources. Advanced technologies like AI, IoT, and blockchain are vital for green development53. These technologies can improve energy efficiency, optimize resource management, facilitate environmental monitoring and protection, and support sustainable supply chain management. Technological R&D and application, guided by policy, not only drive the growth of the digital industry but also provide effective tools for the green transformation of industries. Encouraging the deep integration of digital and traditional industries can accelerate the widespread application of green technologies in production and management, thereby enhancing the green development level of HQIDL across the YRD. For developing countries, building local capacities in these digital technologies is essential. Governments should create conducive environments for tech startups and encourage partnerships with global tech firms to foster innovation and technology transfer. This approach will help these countries leapfrog traditional development stages and directly embrace sustainable industrial practices.
Data availability
Data are available from the corresponding author upon reasonable request.
References
Zhang, Y. G. et al. Spatio-temporal differentiation and influencing factors of urban ecological construction: A case study of the Yangtze River Delta agglomeration. Ecol. Front. 45 (3), 599–609 (2025). PubMed PMID: WOS:001476149400001.
Wang, J. W., Gao, X. X., Jia, R. H. & Zhao, L. S. Evaluation index system construction of high-quality development of Chinese real enterprises based on factor analysis and AHP. Discrete Dyn. Nat. Soc. https://doi.org/10.1155/2022/8733002 (2022).
Qi, P. P., Sun, D. D., Xu, C., Li, Q. & Wang, Q. Can data elements promote the high-quality development of China’s economy? Sustainability 15 (9), 19. https://doi.org/10.3390/su15097287 (2023).
Zhao, J. F. How do innovation factor allocation and institutional environment affect high-quality economic development? Evidence from China. J. Innov. Knowl. 9 (2), 12. https://doi.org/10.1016/j.jik.2024.100475 (2024).
Hu, D. M., Zhong, C. B. A., Ge, H. R., Zou, Y. W. & Li, C. How regional high-quality co-ordinated development influences green technology choices: Evidence from 284 cities in China. Land 11 (7), 22. https://doi.org/10.3390/land11071111 (2022).
Yang, T. H. & Gu, G. F. Spatial-temporal evolution and driving factors of China’s high-quality economic development. Sustainability 15 (23), 21. https://doi.org/10.3390/su152316308 (2023).
Li, B. & Liu, Z. Measurement and evolution of high-quality development level of marine fishery in China. Chin. Geogr. Sci. 32 (2), 251–267. https://doi.org/10.1007/s11769-022-1263-7 (2022).
Han, Z. Y., Liu, Y., Guo, X. G. & Xu, J. Q. Regional differences of high-quality development level for manufacturing industry in China. Math. Biosci. Eng. 19 (5), 4368–4395. https://doi.org/10.3934/mbe.2022202 (2022).
Fan, D. X., He, M. J., Yu, Y. T. & Liu, Y. G. Has the establishment of a FTZ promoted the high-quality development of the pharmaceutical manufacturing industry?>---Quasi natural experiments based on the establishment of the first three batches of pilot FTZ. J. Pharm. Innov. 19 (3). https://doi.org/10.1007/s12247-024-09837-7 (2024). PubMed PMID: WOS:001227040700001.
Nie, L. B., Gong, H. & Lai, X. P. Green research intensity and diversified performance: the moderating role of environmental regulation. Eur. J. Innov. Manage. 27 (2), 447–473. https://doi.org/10.1108/ejim-02-2022-0100 (2024). PubMed PMID: WOS:000841930700001.
Zhu, W. W. & Yang, G. Z. Analysis of the spatiotemporal evolution and influencing factors of green development level in the manufacturing industry. Heliyon 10 (9), 15. https://doi.org/10.1016/j.heliyon.2024.e30156 (2024). PubMed PMID: WOS:001218556300003.
Zhao, F. Y., Xu, Z. Q. & Xie, X. W. Exploring the role of digital economy in enhanced green productivity in China’s manufacturing sector: Fresh evidence for achieving sustainable development goals. Sustainability 16 (10), 20. https://doi.org/10.3390/su16104314 (2024).
Volberda, H. W., Khanagha, S., Baden-Fuller, C., Mihalache, O. R. & Birkinshaw, J. Strategizing in a digital world: Overcoming cognitive barriers, reconfiguring routines and introducing new organizational forms. Long. Range Plan. 54 (5), 18 (2021).
Fang, Z., Yang, C. & Song, X. W. Construction of influencing factor model for high-quality green development of Chinese industrial enterprises. Front. Environ. Sci. 10 https://doi.org/10.3389/fenvs.2022.1006224 (2022).
Ma, W. & Yang, T. Y. Can new infrastructure become a new driving force for high-quality industrial development in the Yellow River Basin? Sustainability 16 (16). https://doi.org/10.3390/su16166831 (2024).
Wang, D. Q. et al. Dynamic evolution and spatial-temporal disparities decomposition of high-quality economic development in China. Environ. Dev. Sustain. 26 (8), 19491–19519. https://doi.org/10.1007/s10668-023-03422-7 (2024).
Yang, X. M. & Zhou, R. H. Measurement and spatio-temporal evolution of high-quality industrial development level in China. Sci. Rep. 15(1). https://doi.org/10.1038/s41598-024-84112-w (2025).
Zhang, Y. J. & Association for Computing Machinery (Eds.). The measurement and spatial-temporal evolution of digital economy development a case of 21 prefecture-level cities in Guangdong Province. In 15th International Conference on E-business Management Economics, Jul 19–21 2024; Beijing (2024).
Yang, Z. et al. Spatial spillover effects of conversion of new and old driving forces on high-quality development: Evidence from 283 cities in China. Sust. Cities Soc. 108. 10.1016/j.scs.2024.105487 (2024).
Aihemaiti, R., Honghan, L. & Yanru, M. A research on the development of digital economy on green total factor productivity changes. Pol. J. Environ. Stud. 34 (4), 3497–3510. https://doi.org/10.15244/pjoes/188868 (2025). PubMed PMID: WOS:001462477900001.
Zheng, Y. X. & Zhang, Q. Digital transformation, corporate social responsibility and green technology innovation- based on empirical evidence of listed companies in China. J. Clean. Prod. 424 https://doi.org/10.1016/j.jclepro.2023.138805 (2023).
Yan, J. Y., Gao, C., Tan, Y. A. & Du, Z. M. The impact of digital supply chain management on enterprise total factor productivity: Evidence from a quasi-natural experiment in China. Sustainability 17 (17). https://doi.org/10.3390/su17177813 (2025).
Roberto, F. R. A., Lerman, L. V. & Benitez, G. B. Configuring digital supply chains for green supply chain management. J. Manuf. Technol. Manage. https://doi.org/10.1108/jmtm-04-2025-0315 (2025). PubMed PMID: WOS:001595488800001.
Xu, Z. C. & Pan, R. Q. Effects of intelligent manufacturing on the high-quality development of manufacturing industry: The mediating role of green technology innovation. Sci. Rep. 14 (1). https://doi.org/10.1038/s41598-024-77584-3 (2024).
Zhang, F. T. et al. What was the spatiotemporal evolution characteristics of high-quality development in China? A case study of the Yangtze river economic belt based on the ICGOS-SBM model. Ecol. Indic. 145. 10.1016/j.ecolind.2022.109593 (2022).
Liu, R. R., Jiang, J. B. & Long, Y. How does the digital economy affect green innovation efficiency: Evidence from China. J. Environ. Plan. Manag. 68 (7), 1514–1540. 10.1080/09640568.2023.2289103 (2025).
Wang, L. P., Long, Y. & Li, C. Research on the impact mechanism of heterogeneous environmental regulation on enterprise green technology innovation. J. Environ. Manag. 322 https://doi.org/10.1016/j.jenvman.2022.116127 (2022).
Wang, M. K. et al. Understanding teachers’ willingness to use artificial intelligence-based teaching analysis system: Extending TAM model with teaching efficacy, goal orientation, anxiety, and trust. Interact. Learn. Environ. 18. 10.1080/10494820.2024.2365345 (2024).
Bai, C. & Lei, X. Y. New trends in population aging and challenges for China’s sustainable development. China Econ. J. 13 (1), 3–23 (2020).
Easterlin, R. A. Income and happiness: Towards a unified theory. Econ. J. 111 (473), 465–484. https://doi.org/10.1111/1468-0297.00646 (2001).
Wang, H. Q., Zheng, L. L. & Zhang, Y. J. Research on dynamic comprehensive evaluation of metropolitan area development level based on quadratic weighting: A case study of four metropolitan areas in the Yangtze River Delta region. Sustainability 14 (18). https://doi.org/10.3390/su141811777 (2022).
Song, M. L., Tao, W. L. & Shen, Z. Y. Improving high-quality development with environmental regulation and industrial structure in China. J. Clean. Prod. 366 https://doi.org/10.1016/j.jclepro.2022.132997 (2022).
Xu, R., Yao, H. X. & Li, J. F. Digital economy’s impact on high-quality economic growth: A comprehensive analysis in the context of China. J. Knowl. Econ. 19. https://doi.org/10.1007/s13132-024-02082-w (2024).
Zhang, C., Liu, B. L. & Yang, Y. H. Digital economy and urban innovation level: A quasi-natural experiment from the strategy of digital China. Hum. Soc. Sci. Commun. 11 (1), 12. https://doi.org/10.1057/s41599-024-03122-1 (2024). PubMed PMID: WOS:001214793600006.
Lv, J. J., Wang, N., Ju, H. & Cui, X. F. Influence of green technology, tourism, and inclusive financial development on ecological sustainability: Exploring the path toward green revolution. Ekon. Istraz 2022, 23. 10.1080/1331677x.2022.2116349 (2022).
Shahbaz, M., Wang, J. D., Dong, K. Y. & Zhao, J. The impact of digital economy on energy transition across the globe: The mediating role of government governance. Renew. Sustain. Energ. Rev. 166 https://doi.org/10.1016/j.rser.2022.112620 (2022).
Ravallion, M. Troubling tradeoffs in the human development index. J. Dev. Econ. 99 (2), 201–209. https://doi.org/10.1016/j.jdeveco.2012.01.003 (2012).
Krackhardt, D. Predicting with networks - Nonparametric multiple-regression analysis of dyadic data. Soc. Netw. 10(4), 359–381. https://doi.org/10.1016/0378-8733(88)90004-4 (1988).
Sun, Y. K., Zeng, X. Y., Xia, X. Y. & Chen, L. E. A state-dependent quasi-linear parameter-varying model of lithium-ion batteries for state of charge estimation. J. Power Sources. 614, 12 (2024).
Wright, J. C., Nadelhoffer, T., Ross, L. T. & Sinnott-Armstrong, W. Be it ever so humble: proposing a dual-dimension account and measurement of humility. Self Identity. 17 (1), 92–125. 10.1080/15298868.2017.1327454 (2018).
Luo, X., Qin, J. J., Cheng, C., Pan, Y. & Yang, T. T. Spatial effects and influencing factors of urban land intensive use in the Yangtze River Delta under high-quality development. Front. Environ. Sci. 10, 15. 10.3389/fenvs.2022.971466 (2022).
Tian, S. Z., Meng, Y. K., Li, X. Y., Si, L. & Yin, Y. H. Industrial co-agglomeration, internet utilization, and the development of green and low-carbon cycle - based on the empirical study of 41 cities in the Yangtze River Delta of China. Environ. Sci. Pollut Res. 30 (25), 66867–66896. https://doi.org/10.1007/s11356-023-27012-2 (2023).
Zeng, J. T. & Yang, M. R. Digital technology and carbon emissions: Evidence from China. J. Clean. Prod. 430, 14. https://doi.org/10.1016/j.jclepro.2023.139765 (2023).
Wen, R. & Li, H. Y. Impact of digital economy on urban land green use efficiency: Evidence from Chinese cities. Environ. Res. Commun. 6 (5), 22. https://doi.org/10.1088/2515-7620/ad4514 (2024).
Jie, G. & Lv, J. H. Media attention, green technology innovation and industrial enterprises’ sustainable development: The moderating effect of environmental regulation. Econ. Anal. Policy. 79, 873–889 (2023).
Lyu, F. & Wu, G. A DPSR and SEM based framework to evaluate high-quality development in Chinese manufacturing industry. SAGE Open 13(4). 10.1177/21582440231210773 (2023).
Wang, L. H. & Shao, J. Can digitalization improve the high-quality development of manufacturing? An analysis based on Chinese provincial panel data. J. Knowl. Econ. 15 (1), 1952–1972. https://doi.org/10.1007/s13132-023-01356-z (2024). PubMed PMID: WOS:000949715900005.
Wang, Y. & Zhang, K. X. Industrial and financial cooperation, heterogeneous green technological innovation, and urban low carbon transformation. Int. Rev. Econ. Financ. 102 https://doi.org/10.1016/j.iref.2025.104380 (2025).
El-Bardan, M. F., Badwy, H. E. & Qureshi, N. A. Revolutionising efficiency: unleashing the power of digital transformation through strategic human resources planning. Middle East. J. Manag. 12 (4). https://doi.org/10.1504/mejm.2025.147277 (2025).
Shi, P. F., Huang, J., Zhang, Y., Wang, X. R. & Li, X. M. Institutional configuration and industry green development from the perspective of digital capabilities. Financ Res. Lett. 85. https://doi.org/10.1016/j.frl.2025.108016 (2025).
Yang, R., Jin, X. L., Huang, W. H. & Wang, S. K. Evolutionary game analysis of the driving mechanism for green technology innovation in enterprises: a new quality productive forces perspective. Financ. Res. Lett. ;85. 10.1016/j.frl.2025.108115 (2025).
Lyulyov, O., Pimonenko, T., Chen, Y., Kwilinski, A. & Yana, U. Countries ' green brands within the context of sustainable development goals. J. Innov. Knowl. 9 (3), 14. https://doi.org/10.1016/j.jik.2024.100509 (2024). PubMed PMID: WOS:001267590900001.
Chen, Z., Yang, J. F., Li, P. G. & Sindakis, S. Navigating the knowledge economy: Unraveling the impact of executive policy cognition on ESG performance in China’s A-Share listed companies. J. Knowl. Econ. 2024, 45. https://doi.org/10.1007/s13132-023-01701-2 (2024).
Funding
This paper was funded by the Key Research Base of Humanities and Social Sciences of Universities in Guangxi Zhuang Autonomous Region “ Beibu Gulf Ocean Development Research Center”; The Yunnan University Research Foundation Program (Grant No. KC-252513185); and The Yunnan University Research Foundation Program(Grant No. KC-252512655.
Author information
Authors and Affiliations
Contributions
Xiongtian Shi (Corresponding Author): Research design, Literature review, Methodology, Data measurement, Charting, Editing and revision; Xiaoyan Yang: Research design, Data measurement, Charting, Editing, Weiye Liang(Corresponding Author): Literature review , Editing ; Linlin Zheng: Charting, Editing, Data measurement. All authors have read and agreed to the published version of the manuscript.
Corresponding authors
Ethics declarations
Competing interests
The authors declare no competing interests.
Additional information
Publisher’s note
Springer Nature remains neutral with regard to jurisdictional claims in published maps and institutional affiliations.
Rights and permissions
Open Access This article is licensed under a Creative Commons Attribution-NonCommercial-NoDerivatives 4.0 International License, which permits any non-commercial use, sharing, distribution and reproduction in any medium or format, as long as you give appropriate credit to the original author(s) and the source, provide a link to the Creative Commons licence, and indicate if you modified the licensed material. You do not have permission under this licence to share adapted material derived from this article or parts of it. The images or other third party material in this article are included in the article’s Creative Commons licence, unless indicated otherwise in a credit line to the material. If material is not included in the article’s Creative Commons licence and your intended use is not permitted by statutory regulation or exceeds the permitted use, you will need to obtain permission directly from the copyright holder. To view a copy of this licence, visit http://creativecommons.org/licenses/by-nc-nd/4.0/.
About this article
Cite this article
Shi, X., Yang, X., Liang, W. et al. Dual dimension assessment and green driven model for high quality industrial development level in Yangtze River Delta. Sci Rep 16, 3150 (2026). https://doi.org/10.1038/s41598-025-32981-0
Received:
Accepted:
Published:
Version of record:
DOI: https://doi.org/10.1038/s41598-025-32981-0




