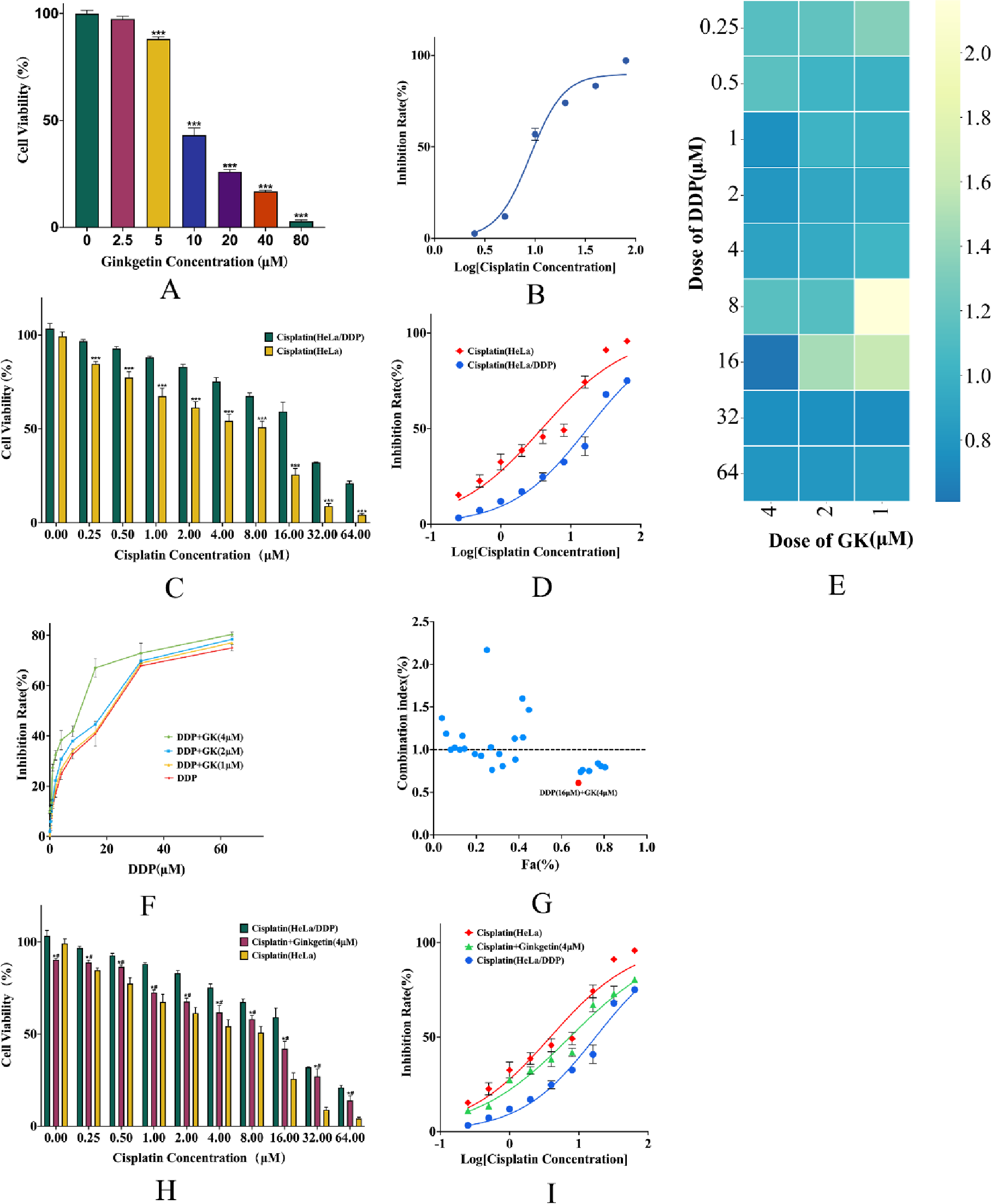
Fig. 1

GK enhances DDP inhibition of HeLa/DDP proliferation: (A,B) bar graphs and dose-response curves showing GK effects; (C,D) DDP effects on HeLa/DDP and HeLa cells; (E–G) heatmaps, line plots, and scatter plots of combination index; (H,I) bar and dose-effect showing GK plus DDP effects. n = 6 independent experiments.