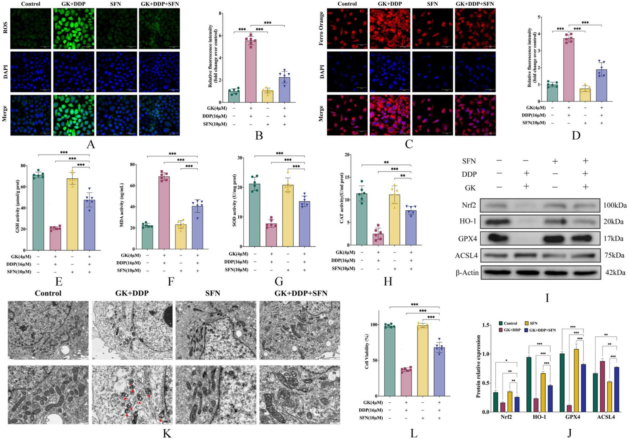
Fig. 5

SFN inhibits GK + DDP induced ferroptosis: (A,B) ROS and nuclear staining(n = 6); (C,D) Fe2+ and nuclear staining; (E–H) antioxidant assays (n = 6). (I,J) WB(n = 3); (K) TEM mitochon drial morphology. (L) CCK8 assay for cell viability(n = 6).

SFN inhibits GK + DDP induced ferroptosis: (A,B) ROS and nuclear staining(n = 6); (C,D) Fe2+ and nuclear staining; (E–H) antioxidant assays (n = 6). (I,J) WB(n = 3); (K) TEM mitochon drial morphology. (L) CCK8 assay for cell viability(n = 6).