Figure 7
From: Pan-cancer and multi-omics analyses reveal the diagnostic and prognostic value of BAZ2B in cancer

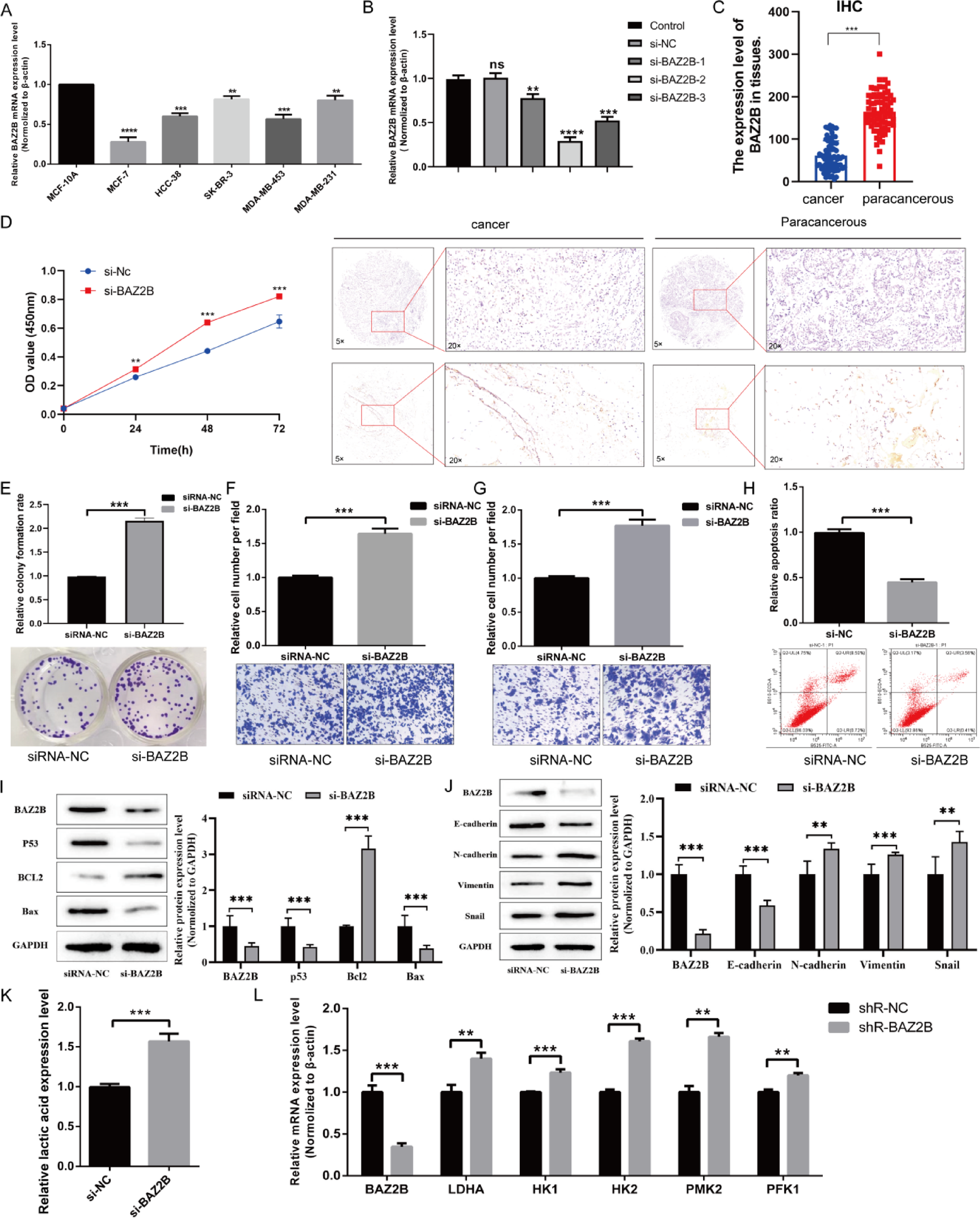
BAZ2B exhibits downregulated expression in breast cancer (BRCA) and correlates with malignant progression of the disease. (A) qRT-PCR analysis of BAZ2B mRNA expression in five breast cancer (BRCA) cell lines. (B) Validation of siRNA efficiency via qRT-PCR in SK-BR-3 cells. (C) Immunohistochemical detection of BAZ2B expression in cancerous and adjacent tissues. (D–G) Effects of BAZ2B downregulation on the proliferation (D), colony formation (E), migration (F), and invasion (G) of SK-BR-3 breast cancer cells (experimental details are provided in the Materials and Methods section). (H) Flow cytometry analysis of apoptosis in SK-BR-3 cells induced by BAZ2B knockdown (experimental details are provided in the Materials and Methods section). (I,J) Western blot analysis of the effects of BAZ2B on apoptosis- and EMT-associated molecules in SK-BR-3 cells transfected with siRNA (total protein was extracted post-transfection). (K) Measurement of lactate production following BAZ2B downregulation. (L) Real-time quantitative PCR determination of mRNA expression levels of the knocked-down BAZ2B gene and key glycolytic enzymes (HK1, HK2, LDHA, PKM2, PFK1).