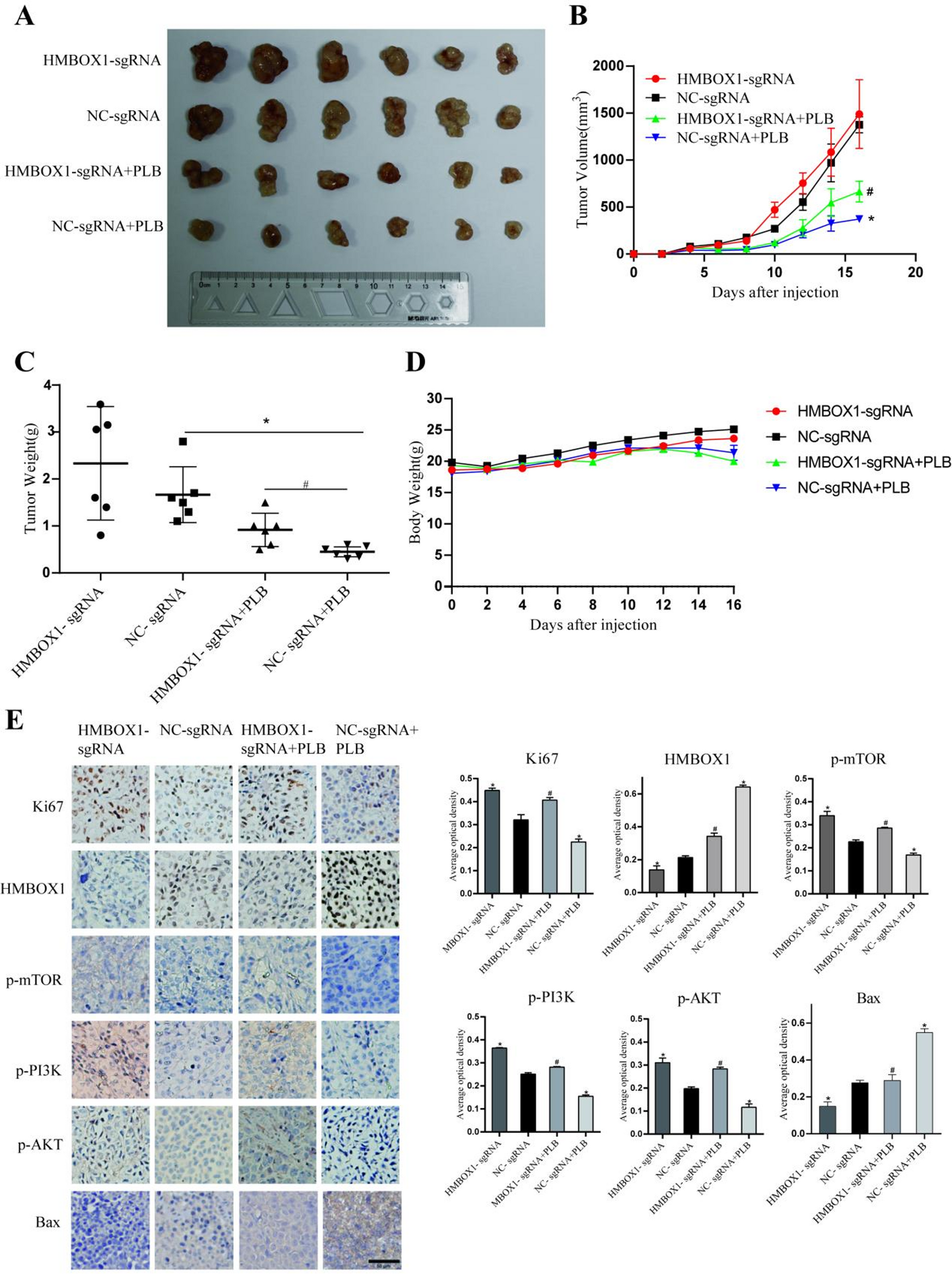
Fig. 5

Knockdown of HMBOX1 aggravates tumorigenesis in vivo via PI3K/AKT/mTOR pathway. (A) Representative images of tumors from Huh-7 xenograft mice pretreated with PLB and/or HMBOX1-sgRNA alone or combined. n = 6 in each group. (B–D) Representative images of tumor volume (B), weight (C), and body weight(D) in the indicated group. (E) IHC analysis of Ki67, HMBOX1, p-mTOR, p-PI3K, p-AKT and Bax in HCC tumor tissues. The expression levels of target proteins were analyzed by Image-Pro Plus 6.0 software to calculate the average optical density. Scale bars: 50 μm. Results are presented as means ± SD, *P < 0.05 vs. control group, #P < 0.05 vs. PLB group.