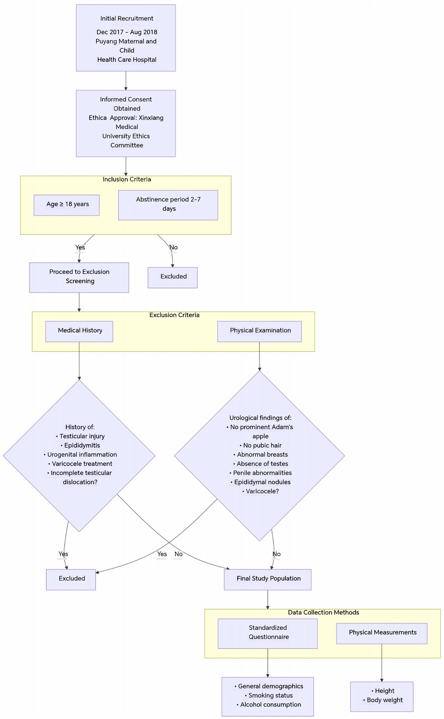
Fig. 1
From: Effect of telomere length and related gene polymorphism in signaling pathway on semen quality

Flowchart of participant screening and enrollment.
From: Effect of telomere length and related gene polymorphism in signaling pathway on semen quality

Flowchart of participant screening and enrollment.