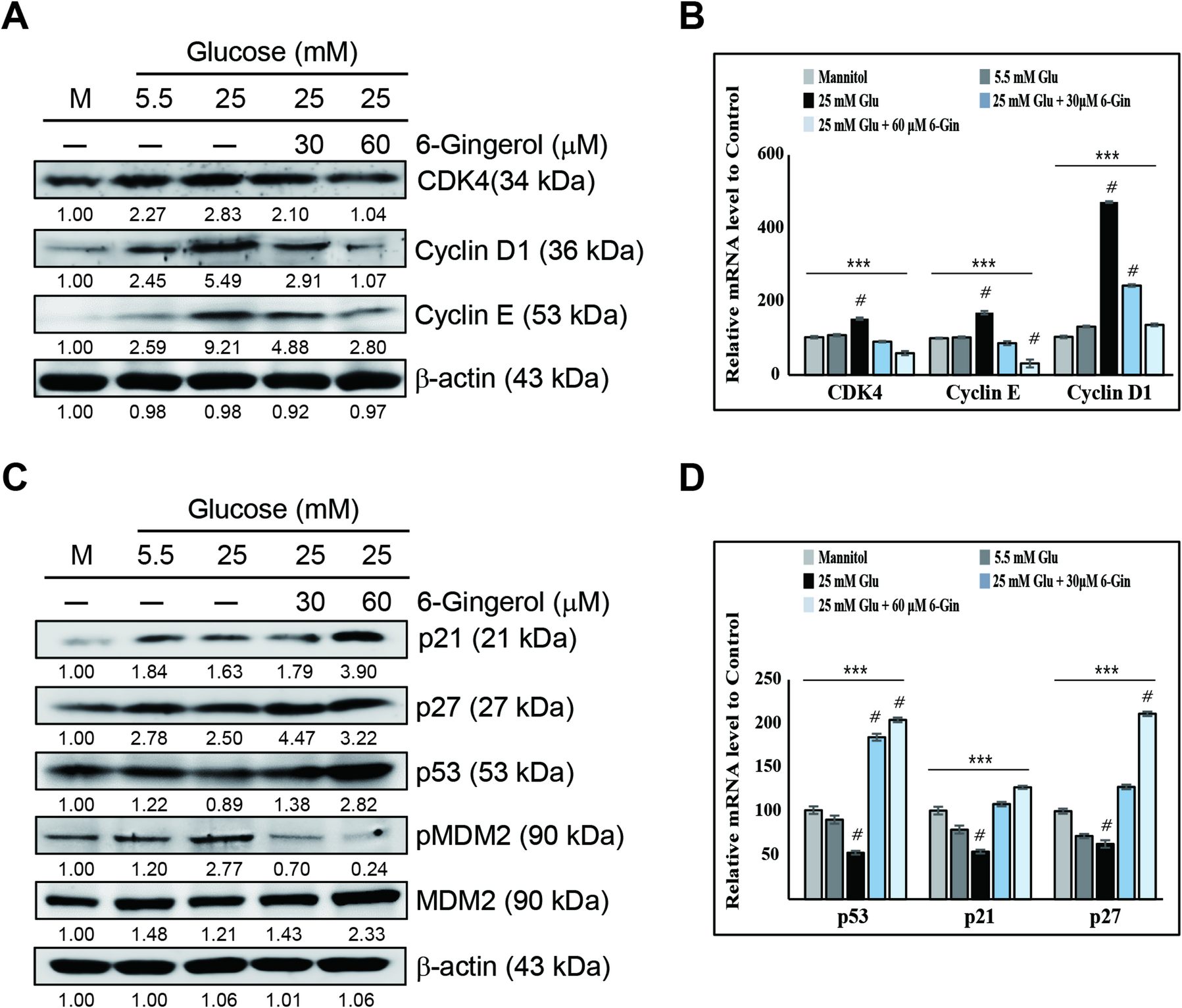
Fig. 5

6-Gingerol regulates cell cycle-related proteins in THP-1 cells under high-glucose conditions. (A) Western blot analysis of CDK4, Cyclin D1, and Cyclin E protein expression in THP-1 cells treated with glucose (0, 5.5 or 25 mM) and 6-gingerol (30 or 60 µM) for 24 h. Protein levels were normalized to β-actin and quantified by densitometry. (B) Quantitative real-time PCR (qPCR) analysis of CDK4, CCND1, and CCNE1 mRNA expression under the same treatment conditions. mRNA levels were normalized to GAPDH and expressed relative to the untreated control. (C) Western blot analysis of p21, p27, p53, MDM2, and phosphorylated MDM2 (p-MDM2) protein expression following 24 h of treatment. (D) qPCR analysis of CDKN1A, CDKN1B, and TP53 mRNA expression, normalized to GAPDH and expressed relative to control. All data represent the mean ± SEM from three independent experiments. Statistical significance was assessed by one-way ANOVA. #p < 0.001 versus control; ***p < 0.001.