Abstract
High glucose (HG) conditions contribute to inflammation, oxidative stress, and DNA damage in monocytes, thereby promoting chronic disease progression. This study examines the protective effects of 6-gingerol, a major bioactive compound in ginger, against HG-induced cellular dysfunction in THP-1 monocytes. Treatment with 6-gingerol at concentrations of 30 and 60 µM significantly reduced the expression of inflammatory cytokines (IL-1β, TNF-α, and IL-6) at both the protein and mRNA levels, as demonstrated by Western blotting, qPCR, and ELISA. The compound also inhibited the activation of TLR2/4-mediated signaling pathways, including NF-κB, JAK/STAT3, and MAPK. Moreover, 6-gingerol mitigated HG-induced DNA damage by restoring phosphorylated levels of ATM, ATR, BRCA1, and p53 and normalized cell cycle regulation by modulating the expression of CDK4, Cyclin D1/E, and p21/p27. Cell viability assays (CCK-8, WST-1, and LDH) and FACS analyses (CFSE and Annexin V) confirmed no cytotoxic effects at 60 µM, suggesting that 6-gingerol offers protection without inducing cell death. A supplementary comparison with TLR4 inhibitors revealed a shared mechanism of action, further supporting the involvement of TLR4 in HG-induced pathogenesis. Collectively, these findings support 6-gingerol as a promising anti-inflammatory and cytoprotective agent under diabetic-like stress conditions.
Introduction
Modern dietary habits, characterized by the excessive consumption of sugary foods, processed snacks, and high-calorie meals, contribute to sustained hyperglycemia1,2. This persistent elevation in blood glucose increases blood viscosity, often referred to as “sticky blood,” which promotes oxidative stress and triggers chronic low-grade inflammation throughout the body3,4. Over time, this inflammatory state can damage blood vessels, impair immune function, and lead to the development of metabolic disorders such as diabetes, cardiovascular disease, and obesity5,6.
Chronic hyperglycemia enhances inflammatory responses and contributes to diabetes-related complications. Elevated glucose levels stimulate immune cells, leading to the production of pro-inflammatory cytokines, including tumor necrosis factor-alpha (TNF-α), interleukin-1 beta (IL-1β), and interleukin-6 (IL-6)7,8,9,10. High glucose also activates innate immune signaling by upregulating Toll-like receptors (TLRs), particularly TLR2 and TLR4, in monocytes and macrophages11,12.
Several studies report that high glucose increases the expression of TLR2 and TLR4 and activates nuclear factor-kappa B (NF-κB) in THP-1 cells, a widely used human monocytic cell line7,11,12,13. Activation of TLR2 and TLR4 initiates NF-κB signaling and induces the expression of downstream inflammatory genes. Protein kinase C (PKC) isoforms, along with reactive oxygen species (ROS), also contribute to this inflammatory cascade under hyperglycemic conditions14,15. Researchers commonly use THP-1 cells to study glucose-induced inflammation and innate immune signaling, as these cells express key inflammatory mediators. This in vitro model provides a suitable platform for evaluating anti-inflammatory agents that target TLR signaling11,12,13,16,17.
6-Gingerol, the major bioactive compound in ginger (Zingiber officinale), exhibits potent anti-inflammatory and antioxidant properties18,19,20,21,22,23. Previous studies have shown that 6-gingerol suppresses cytokine production, inhibits NF-κB activation, and reduces oxidative stress in various disease models19,21,23,24. It has also been reported to downregulate pro-inflammatory mediators, including TNF-α, IL-1β, and IL-6, in macrophages and diabetic models25,26,27. In addition, 6-gingerol modulates several signaling pathways, including MAPKs and PI3K/Akt, which contribute to its anti-inflammatory effects28. These pleiotropic actions make 6-gingerol a promising therapeutic candidate for controlling inflammation and oxidative damage under hyperglycemic and metabolic disease conditions.
However, few studies have investigated whether 6-gingerol inhibits TLR2/4-mediated NF-κB activation in monocytic cells exposed to high glucose. This study examines the anti-inflammatory potential of 6-gingerol in THP-1 cells and evaluates its role in modulating TLR signaling under hyperglycemic stress.
Materials and methods
Antibodies and reagents
6-Gingerol (catalog no. 23513-14-6) was procured from TCI (Tokyo Chemical Industry Co., Tokyo, Japan). RPMI-1640 medium was obtained from Gibco (Thermo Fisher Scientific, Inc., Waltham, MA, USA). D-glucose (G8270), D-mannitol (M4125), TLR4 IN C34 (SML0832), and fetal bovine serum (FBS; 12003 C) were sourced from Sigma-Aldrich (Merck KGaA, St. Louis, MO, USA). Primary antibodies against TLR4 (sc-293072), p-IκBα (sc-8404), and β-actin (sc-47778), along with secondary antibodies (anti-mouse (sc-516102) and anti-rabbit (sc-2357)), COX‑1 (sc‑19998), COX‑2 (sc‑19999), cyclin E (sc-481), p21 (sc-756), and CDK4 (sc-260), were acquired from Santa Cruz Biotechnology, Inc. (Dallas, TX, USA). Antibodies for NF-κB (#8242), IκBα (#9242), p-IKKα/β (#9958), p-ERK (#9101), ERK (#9102), p-p38 (#4511), p38 (#8690), IL-1β (#12703), p27 (#3686), p53 (#9282), p-BRCA1 (#9009), p-CHK1 (#2348), p-CHK2 (#2197), p-ATM (#5883), p-ATR (#2853), p-Histone (#9718), p-P53 (#9286), pJAK2 (#3776), JAK2 (#3230), pMDM2 (#3521), MDM2 (#86934), pSTAT3 (#9145), and STAT3 (#9139) were obtained from Cell Signaling Technology, Inc. (Danvers, MA, USA). Antibodies specific to PKC-α (ab179523), p-PKC-α (ab59411), IL-6 (ab6672), TNF-α (ab183218), and cyclin D1 (ab6152) were supplied by Abcam (Cambridge, UK). The TLR2 antibody (MBS850908) was purchased from MyBioSource (San Diego, CA 92195 − 3308, USA).
Apoptosis assay
Apoptotic activity in THP-1 cells was analyzed using fluorescein-tagged annexin V (annexin V-FITC). After PBS rinses, cells treated with 6-gingerol were suspended in binding buffer (1 × 10⁶ cells/mL) and labeled with annexin V-FITC and PI for 10 min at room temperature in the dark. Flow cytometry was carried out using a FACS Calibur instrument, and the flow cytometry results were analyzed using FlowJo™ v10.8 Software (BD Life Sciences).
CCK-8 assay
THP-1 cells were seeded in a 96-well plate at a density of 1 × 10⁴ cells/well and incubated for 24 h. Following treatment with 6-gingerol or control reagents, 10 µL of CCK-8 solution (Dojindo Laboratories, CK04) was added to each well containing 100 µL of culture medium. The cells were then incubated for an additional 2 h at 37 °C. Absorbance was recorded at 450 nm using a microplate reader. Cell viability was expressed as a percentage relative to the untreated control group.
Cell culture
The human monocytic cell line THP-1 was obtained from the Korean Cell Line Bank (Cancer Research Institute, Seoul National University, Seoul, Korea) and cultured in RPMI-1640 medium supplemented with 10% FBS and 1% penicillin at 37 °C in a humidified atmosphere containing 5% CO2.
Cell cycle arrest
Cells were fixed in cold 70% ethanol at room temperature and treated with RNase A (100 µg/mL) for 30 min at room temperature, followed by staining with propidium iodide (50 µg/mL) in the dark. DNA content was analyzed using the BD Cycletest™ Plus DNA Reagent Kit (BD Biosciences, San Jose, CA, USA), and flow cytometric analysis was performed with a flow cytometer. The flow cytometry results were analyzed using FlowJo™ v10.8 Software (BD Life Sciences).
CFSE staining
THP-1 cells were washed twice with PBS and resuspended at a concentration of 1 × 10⁶ cells/mL in pre-warmed PBS containing 5 µM CFSE (Thermo Fisher Scientific, C34554). Cells were incubated for 10 min at 37 °C in the dark, followed by quenching with five volumes of complete RPMI-1640 medium containing 10% FBS, then placed on ice for 5 min. After two washes with complete medium, cells were exposed to various concentrations of 6-gingerol under high-glucose conditions. At 24–48 h post-treatment, cells were collected and analyzed via flow cytometry (BD FACSCalibur) to evaluate CFSE dilution. The flow cytometry results were analyzed using FlowJo™ v10.8 Software (BD Life Sciences).
Comet assay
DNA damage was assessed using a comet assay kit (ab238544) purchased from Abcam (Cambridge, MA, USA). This single-cell gel electrophoresis assay evaluated DNA strand breaks. A base layer of comet agarose was first prepared on a slide, followed by layering with cells embedded in agarose. The cells were lysed and incubated in an alkaline solution. Electrophoresis was conducted under neutral conditions, and DNA was stained with a fluorescent dye. Cell morphology and comet tails were visualized using fluorescence microscopy (Olympus IX71/DP72).
Enzyme‑linked immunosorbent assay (ELISA)
ELISA was conducted to quantitatively detect IL-1β, TNF-α, and IL‑6 using specific ELISA kits (IL-1β, ab100713; TNF-α, ab100654; IL-6, ab178013; all from Abcam). THP-1 cells were treated with 6-gingerol under high-glucose conditions for 24 h, and the collected culture media were used for analysis. Samples were added to anti‑mouse IL‑6‑coated microwells along with sample diluent and a biotin‑conjugate solution. After incubation, streptavidin‑HRP was introduced, and the plates were further incubated on a shaker at room temperature for 1 h. Following washing steps, 3,3′,5,5′‑tetramethylbenzidine substrate solution was added. When the highest concentration standard developed a dark blue color, a stop solution was added. Absorbance was measured at 450 nm using a microplate reader, and cytokine levels were calculated according to the kit protocol.
LDH assay
Cytotoxicity was assessed by measuring LDH release using a commercial Cytotoxicity LDH Assay kit (Dojindo Laboratories, CK12), following the manufacturer’s instructions. After 24 h treatment with 6-gingerol, 50 µL of the culture supernatant was transferred to a fresh 96-well plate. An equal volume of reaction mixture was added and incubated for 30 min at room temperature in the dark. Absorbance was recorded at 490 nm, and cytotoxicity was calculated as a percentage of total LDH release.
Real time quantitative PCR analysis
For RT-semi-quantitative PCR, total RNA was extracted using the RNeasy Mini Kit (Qiagen GmbH) and quantified at 260 nm. First-strand cDNA synthesis was performed using the First-Strand cDNA Synthesis Kit (K-2041; Bioneer Corporation) with oligo d(T) primers by incubating the reaction at 42 °C for 1 h, followed by heat inactivation at 95 °C for 5 min. Quantitative PCR was conducted on a LightCycler 480II system (Roche). Each reaction mixture consisted of 2 µL of cDNA diluted in distilled water, 1 µL each of forward and reverse primers (10 pM), and 10 µL of TB Green Advantage Premix (Takara Bio, Japan). PCR cycling conditions included an initial denaturation at 95 °C for 5 min., followed by 40 cycles of 95 °C for 40 s, 58 °C for 40 s, and 72 °C for 40 s, with a final extension at 72 °C for 5 min. All reactions were run in triplicate and normalized to GAPDH expression. Primer sequences are listed in Table 1.
Western blotting
Whole-cell lysates from 6-gingerol-treated THP-1 cells were prepared using radioimmunoprecipitation assay (RIPA) buffer supplemented with phosphatase and protease inhibitors. Cells were lysed by repeated passage through a 23-gauge needle, and the lysates were centrifuged at 16,000×g for 10 min at 4 °C to remove cellular debris. Protein concentrations were determined using the Bradford assay. Equal amounts of protein (30 µg/lane) were separated on 10% SDS-PAGE gels and transferred onto nitrocellulose membranes. Membranes were blocked with 5% skimmed milk in TBST and incubated overnight at 4 °C with primary antibodies (1:1,000) diluted in 5% BSA or skimmed milk. After washing, membranes were incubated with HRP-conjugated secondary antibodies (1:1,000) for 1–1.5 h at room temperature. Protein bands were visualized using ECL Plus reagent and imaged using an LAS-4000 system. Membranes were stripped using Restore™ Western Blot Stripping Buffer, and band intensities were quantified using ImageJ software. Western blot analyses were performed after 24 h of treatment to evaluate the sustained activation of intracellular signaling pathways under chronic high-glucose exposure. This time point was selected to model prolonged metabolic stress rather than acute stimulation, as previous studies have shown that high-glucose conditions maintain low-grade, persistent phosphorylation of inflammatory mediators in THP-1 cells11.
WST-1 assay
THP-1 cells were seeded in 96-well plates at a density of 1 × 10⁴ cells/well and treated with 6-gingerol for 24 h. After treatment, 10 µL of WST-1 reagent (Roche, 45-5015944001) was added to each well and incubated for 2 h at 37 °C. Absorbance was measured at 450 nm using a microplate reader. Cell viability was calculated as a percentage relative to the untreated control group.
Statistical analysis
Data are presented as mean ± SEM. Statistical comparisons were performed using one-way analysis of variance (ANOVA) or Student’s t test. For multiple comparisons, one-way ANOVA followed by Tukey’s post hoc test was applied. Statistical analyses were performed using SAS software (v9.3, SAS Institute Inc., Cary, NC, USA).
Results
Modulation of pro-inflammatory cytokine expression by 6-gingerol under high glucose conditions
To evaluate the anti-inflammatory effects of 6-gingerol in THP-1 monocytes under high-glucose stress, a cell viability assay was first conducted to determine appropriate treatment doses. THP-1 cells were treated with glucose (0, 5.5, or 25 mM) and 6-gingerol (30 or 60 µM) for 24 h, followed by CCK-8, WST-1, LDH, CFSE, and apoptosis assays. Results confirmed that 6-gingerol, even at 60 µM, did not induce cytotoxicity or alter cell proliferation and survival under hyperglycemic conditions (Fig. S1). High-glucose exposure significantly elevated the expression of pro-inflammatory cytokines in THP-1 cells. Western blot analysis revealed that 25 mM glucose increased protein levels of IL-1β, TNF-α, and IL-6 compared to 5.5 mM normoglycemic controls, whereas co-treatment with 6-gingerol (30 and 60 µM) significantly reduced these levels in a dose-dependent manner (Fig. 1A). This inhibitory effect was corroborated at the transcriptional level: quantitative real-time PCR showed that 6-gingerol attenuated the glucose-induced upregulation of IL1B, TNFA, and IL6 mRNA expression (Fig. 1B). Consistent with these findings, ELISA assays demonstrated that 6-gingerol markedly suppressed cytokine secretion into the culture supernatant following high-glucose treatment (Fig. 1C). Furthermore, 6-gingerol downregulated the expression of key inflammatory mediators, including NF-κB, COX-1, and COX-2, at both the protein (Fig. 1D) and mRNA levels (Fig. 1E), indicating a broad-spectrum anti-inflammatory effect. Collectively, these results suggest that 6-gingerol mitigates hyperglycemia-induced inflammation in THP-1 cells by modulating both upstream cytokines and downstream signaling mediators.
Effects of 6-gingerol on inflammation-related signaling under high-glucose conditions. (A) Western blot analysis of THP-1 cells treated with glucose (0, 5.5 or 25 mM) and 6-gingerol (30 or 60 µM) for 24 h, showing reduced protein expression of IL-1β, TNF-α, and IL-6. Protein levels were quantified by densitometry, normalized to β-actin, and expressed relative to the control (set as 1.00). (B) Real-time qPCR analysis of IL-1β, TNF-α, and IL-6 mRNA expression under the same treatment conditions. Values were normalized to GAPDH and expressed relative to the control (set as 100). (C) ELISA showing decreased secretion levels of IL-1β, TNF-α, and IL-6 following treatment with glucose and 6-gingerol. (D) Western blot analysis demonstrating downregulation of NF-κB, COX-1, and COX-2 protein expression. (E) Real-time qPCR analysis of NF-κB, COX-1, and COX-2 mRNA expression under the same conditions. All data represent the mean ± SEM from three independent experiments. #p < 0.001 vs. control; ***p < 0.001 by one-way ANOVA.
Modulation of TLR signaling by 6-gingerol
High glucose levels increased the expression of TLRs in THP-1 cells. Western blot analysis revealed that treatment with 25 mM glucose markedly upregulated the protein levels of TLR2 and TLR4 (Fig. 2A). Co-treatment with 6-gingerol (30 and 60 µM) significantly reduced the expression of both receptors in a dose-dependent manner. This effect was further confirmed by qPCR, which showed increased mRNA expression of TLR2 and TLR4 (Fig. 2B) under high-glucose conditions and a corresponding attenuation upon 6-gingerol treatment. Flow cytometry analysis supported these findings, indicating that high glucose enhanced surface expression of TLR2 and TLR4, while 6-gingerol reduced their membrane localization (Fig. 2C). These results suggest that 6-gingerol effectively suppresses TLR-mediated inflammatory signaling in hyperglycemic conditions. Consistent with the inhibitory effects observed using a pharmacological TLR4 inhibitor (Fig. S2), siRNA-mediated TLR4 knockdown also attenuated the high-glucose-induced expression of TLR4 and reduced downstream NF-κB activation. Importantly, the anti-inflammatory effects of 6-gingerol were largely diminished when TLR4 was inhibited or genetically silenced, indicating that 6-gingerol acts primarily through TLR4-dependent signaling pathways (Fig. S3). Collectively, these findings highlight 6-gingerol as a potent anti-inflammatory and cytoprotective agent against hyperglycemia-induced cellular stress via modulation of TLR4-mediated signaling.
6-Gingerol attenuates high glucose-induced expression of Toll-like receptors in THP-1 cells. (A) Western blot analysis of TLR2 and TLR4 protein expression in THP-1 cells treated with glucose (0, 5.5 or 25 mM) and 6-gingerol (30 or 60 µM) for 24 h. (B) Quantitative real-time PCR (qPCR) analysis of TLR2 and TLR4 mRNA levels under the same treatment conditions. mRNA expression was normalized to GAPDH and expressed relative to control (set as 1.00). (C) Flow cytometric analysis of surface TLR2 and TLR4 expression. Cells were stained with fluorophore-conjugated anti-TLR2 and anti-TLR4 antibodies and analyzed using FACS. Data represent the mean ± SEM from three independent experiments. #p < 0.001 versus control; ***p < 0.001 by one-way ANOVA.
Inhibition of downstream inflammatory pathways by 6-gingerol
Furthermore, high glucose exposure activated several intracellular inflammatory signaling cascades. Western blot analysis demonstrated that 25 mM glucose significantly increased the phosphorylation of JAK and STAT3, key components of the JAK/STAT pathway (Fig. 3A). Treatment with 6-gingerol (30 and 60 µM) dose-dependently inhibited these phosphorylation events, indicating suppression of pathway activation. Additionally, 6-gingerol reduced the phosphorylation of IKKα/β and IκBα while restoring total IκBα protein levels (Fig. 3B), suggesting attenuation of NF-κB signaling. Moreover, 6-gingerol suppressed the phosphorylation of PKCα, ERK1/2, and p38 MAPK under high-glucose conditions (Fig. 3C). As these pathways regulate inflammatory gene expression, their inhibition further supports the broad anti-inflammatory potential of 6-gingerol. Collectively, these findings indicate that 6-gingerol targets multiple intracellular signaling pathways to mitigate inflammation in hyperglycemic environments.
Effects of 6-gingerol on intracellular signaling pathways under high-glucose conditions in THP-1 cells. (A) Western blot analysis of phosphorylated JAK and STAT3 in cells treated with glucose (0, 5.5 or 25 mM) and 6-gingerol (30 or 60 µM) for 24 h. (B) Western blot analysis of phosphorylated IKKα/β, phosphorylated IκBα, and total IκBα. (C) Western blot analysis of phosphorylated PKCα, ERK1/2, and p38 MAPK under the same treatment conditions. Protein levels were quantified by densitometry and normalized to β-actin. Data represent the mean ± SEM from three independent experiments.
Protective effects of 6-gingerol against DNA damage
Hyperglycemia is well-documented to induce oxidative stress and genotoxicity. The comet assay (Fig. 4A) revealed extensive DNA fragmentation in THP-1 cells treated with 25 mM glucose, as indicated by pronounced comet tails. Treatment with 6-gingerol (30 and 60 µM) significantly reduced tail formation, suggesting protective effects against glucose-induced DNA damage. These observations were quantitatively supported by Comet assay analysis, showing significant reductions in tail DNA % and tail moment following 6-gingerol treatment under high-glucose conditions (Fig. S4). This observation was further supported by Western blot analysis of DNA damage response markers (Fig. 4B). High-glucose conditions elevated the phosphorylation of key DNA damage sensors and effectors, including BRCA1, ATM, ATR, Chk1, Chk2, histone H2AX, and p53. In contrast, 6-gingerol treatment attenuated or normalized the phosphorylation levels of these proteins, indicating its role in preserving genomic stability under metabolic stress. These results collectively suggest that 6-gingerol not only reduces DNA damage but also promotes activation of repair pathways in response to hyperglycemia-induced genotoxic stress.
6-Gingerol restores the DNA damage response following high glucose-induced DNA damage in THP-1 cells. (A) Representative images from the comet assay captured by fluorescence microscopy (10× and 40× magnification), showing DNA fragmentation and comet tail formation following treatment with glucose (0, 5.5 or 25 mM) and 6-gingerol (30 or 60 µM) for 24 h. (B) Western blot analysis of phosphorylated BRCA1, ATR, ATM, Chk1, Chk2, Histone H2AX (p-H2AX), and p53 under the same treatment conditions. Protein levels were normalized to β-actin. Data represent three independent experiments.
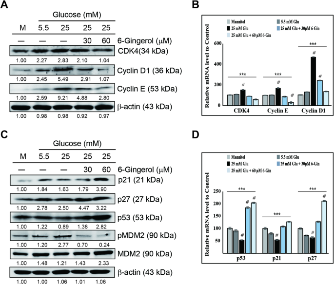
Regulation of cell cycle pathways by 6-gingerol in high glucose-stimulated THP-1 cells
In addition, high-glucose stimulation upregulated cell cycle-promoting proteins such as CDK4, Cyclin D1, and Cyclin E. Western blotting showed that 25 mM glucose significantly increased the expression of these regulators, whereas 6-gingerol treatment dose-dependently suppressed their protein levels (Fig. 5A). This trend was confirmed at the transcriptional level by qPCR, which showed reduced mRNA expression of CDK4, CCND1, and CCNE1 following 6-gingerol treatment (Fig. 5B). To assess the involvement of cell cycle inhibitors, the expression of p21, p27, and p53, along with MDM2 and its phosphorylated form, was examined. Western blot analysis revealed that 6-gingerol markedly increased the protein levels of CDKN1A, CDKN1B, and TP53 (Fig. 5C). Moreover, 6-gingerol modulated MDM2 phosphorylation, suggesting enhanced stabilization and activation of p53. These results were further corroborated by qPCR, which showed a dose-dependent increase in the mRNA levels of p21, p27, and p53 (Fig. 5D). Together, these findings suggest that 6-gingerol inhibits cell cycle progression under hyperglycemic conditions by downregulating cyclin/CDK complexes and promoting p53-mediated cell cycle checkpoints. Flow cytometry-based cell-cycle profiling further confirmed these findings, showing that 6-gingerol increased the G1 population and reduced S-phase entry in high-glucose-treated THP-1 cells (Fig. S5).
6-Gingerol regulates cell cycle-related proteins in THP-1 cells under high-glucose conditions. (A) Western blot analysis of CDK4, Cyclin D1, and Cyclin E protein expression in THP-1 cells treated with glucose (0, 5.5 or 25 mM) and 6-gingerol (30 or 60 µM) for 24 h. Protein levels were normalized to β-actin and quantified by densitometry. (B) Quantitative real-time PCR (qPCR) analysis of CDK4, CCND1, and CCNE1 mRNA expression under the same treatment conditions. mRNA levels were normalized to GAPDH and expressed relative to the untreated control. (C) Western blot analysis of p21, p27, p53, MDM2, and phosphorylated MDM2 (p-MDM2) protein expression following 24 h of treatment. (D) qPCR analysis of CDKN1A, CDKN1B, and TP53 mRNA expression, normalized to GAPDH and expressed relative to control. All data represent the mean ± SEM from three independent experiments. Statistical significance was assessed by one-way ANOVA. #p < 0.001 versus control; ***p < 0.001.
Discussion
This study demonstrates that 6-gingerol, a bioactive compound derived from ginger (Zingiber officinale), attenuates high glucose-induced inflammatory signaling and cell cycle dysregulation in THP-1 monocytes. The findings show that high glucose markedly upregulates TLR2 and TLR4 expression, activates NF-κB signaling, increases pro-inflammatory cytokine production, and disrupts the expression of key cell cycle regulatory proteins. Treatment with 6-gingerol significantly suppressed TLR2 and 4 expression and downstream signaling molecules, including phosphorylated IκBα and NF-κB, while reducing levels of TNF-α, IL-1β, and IL-6. Additionally, 6-gingerol modulated key regulators of the cell cycle, such as CDK4, cyclin D1, and p21, and alleviated high glucose-induced DNA damage. Importantly, 6-gingerol enhanced cell viability without inducing cytotoxicity or apoptosis, as confirmed by CCK-8, WST-1, LDH, CFSE, and Annexin V assays.
Mechanistically, the anti-inflammatory effects of 6-gingerol appear to stem from its inhibition of the TLR/NF-κB signaling pathway, which is central to glucose-mediated inflammation. Suppression of TLR2 and TLR4 may have inhibited downstream phosphorylation of IκBα, thereby preventing NF-κB translocation and subsequent transcription of pro-inflammatory cytokines29,30,31. In parallel, 6-gingerol modulated the expression of cyclins and CDKs, suggesting a role in maintaining cell cycle homeostasis under hyperglycemic stress. These findings align with previous studies showing that 6-gingerol inhibits inflammation and regulates cell proliferation via NF-κB and MAPK signaling pathways in various disease models32,33,34.
Although the protein levels of CDK4, Cyclin D1, and Cyclin E were markedly reduced by 6-gingerol, the corresponding mRNA levels showed more modest changes. This divergence likely reflects post-transcriptional and post-translational regulatory events. Cyclin D1 and Cyclin E, in particular, are short-lived proteins whose stability is tightly controlled by ubiquitin-mediated proteasomal degradation, and their turnover increases under various stress or checkpoint-activating conditions. Thus, 6-gingerol may influence protein stability or degradation pathways more prominently than transcriptional activity, resulting in greater changes at the protein level compared with the transcript level.
Compared to earlier studies, our findings further support the therapeutic potential of 6-gingerol under diabetic or metabolic stress conditions. Consistent with previous reports in macrophages and other immune cells, 6-gingerol effectively downregulated inflammation-associated genes and signaling proteins in THP-1 cells, a human monocytic model relevant to early innate immune responses21,35. Notably, 6-gingerol treatment significantly reduced the expression of pro-inflammatory cytokines, including TNF-α, IL-1β, and IL-6. This anti-inflammatory effect was linked to the suppression of key intracellular signaling pathways, particularly the inhibition of IκBα phosphorylation and subsequent nuclear translocation of NF-κB36,37. In addition, 6-gingerol attenuated the activation of MAPK signaling, notably p38 and JNK, both of which play critical roles in mediating inflammation. These results suggest that 6-gingerol modulates inflammatory responses in THP-1 monocytes by downregulating both NF-κB and MAPK pathways, highlighting its promise as a potential therapeutic agent in inflammatory conditions21,34,38. However, most prior research focused on in vivo models or other inflammatory contexts; our study provides additional mechanistic insight specifically in the context of hyperglycemia-induced innate immune activation.
However, this study has certain limitations. Being based on an in vitro cell culture model, its physiological relevance in whole organisms remains to be established. In particular, we employed undifferentiated THP-1 monocytes to investigate high-glucose–induced inflammatory signaling. This model was intentionally selected because undifferentiated cells preserve basal TLR2/4 and NF-κB responsiveness and avoid the nonspecific activation caused by PMA-induced differentiation, which can complicate interpretation of anti-inflammatory effects. Nevertheless, this system does not fully replicate macrophage-specific functions such as phagocytic activity, cytokine secretion kinetics, or metabolic reprogramming.
In addition, while this study primarily focused on molecular and signaling markers of inflammation, functional immune assays were not performed. Evaluating phagocytic activity or performing a broader cytokine profiling beyond IL-1β, IL-6, and TNF-α would provide a more comprehensive understanding of the immunomodulatory potential of 6-gingerol. As this work represents a pilot mechanistic study, future investigations should include such functional readouts, along with ex vivo assays using primary human monocytes and in vivo models, to establish the translational relevance of these findings.
Moreover, although 6-gingerol is well known for its antioxidant and ROS-scavenging activities, this study did not directly measure oxidative stress parameters, such as intracellular ROS generation or antioxidant enzyme levels (e.g., SOD, catalase). Given the close relationship between hyperglycemia, oxidative stress, and inflammation, future studies should include quantitative ROS assays and profiling of antioxidant defense systems to clarify whether the observed anti-inflammatory effects of 6-gingerol are mediated, at least in part, through modulation of oxidative stress. Previous reports have demonstrated that 6-gingerol effectively suppresses ROS accumulation and enhances the activity of antioxidant enzymes in various cellular models18. Therefore, future investigations should address whether similar mechanisms contribute to the cytoprotective actions of 6-gingerol under hyperglycemic conditions.
Future studies using macrophage-differentiated THP-1 cells or primary human macrophages will be required to confirm whether the anti-inflammatory effects of 6-gingerol observed here extend to more physiologically relevant immune contexts. While THP-1 cells are a widely used model for monocyte-macrophage differentiation, they may not fully replicate the complex immune interactions present in diabetic patients. Future studies should evaluate the effects of 6-gingerol in in vivo diabetic models, including investigations into its long-term efficacy, mechanisms of action, and safety profile under chronic hyperglycemic conditions.
Taken together, 6-gingerol demonstrates potent anti-inflammatory and cell cycle regulatory effects in THP-1 monocytes under high-glucose conditions. By modulating the TLR/NF-κB signaling axis, this natural compound may help prevent or attenuate chronic inflammation associated with hyperglycemia. These findings underscore the therapeutic potential of 6-gingerol as a promising agent for managing metabolic inflammation.
Conclusion
This study demonstrated that 6-gingerol attenuates inflammatory responses, cell cycle dysregulation, and DNA damage in THP-1 monocytes under high-glucose conditions. The compound suppressed the expression of pro-inflammatory cytokines (IL-1β, IL-6, and TNF-α) and inhibited the activation of NF-κB, COX-2, and TLR4 signaling. Additionally, 6-gingerol modulated key cell cycle regulators, downregulating CDK4, Cyclin D1, and Cyclin E, while restoring the expression of p21, p27, and p53. These effects reduced DNA fragmentation and promoted the activation of the DNA damage response via ATM/ATR and BRCA1. Mechanistically, 6-gingerol exerted cytoprotective effects by downregulating JAK/STAT3, MAPK, and IκBα signaling pathways. Notably, 6-gingerol at 60 µM did not induce cytotoxicity or apoptosis in THP-1 cells, indicating its in vitro safety. Collectively, these findings highlight 6-gingerol as a potential anti-inflammatory and cytoprotective agent against hyperglycemia-induced cellular stress, acting primarily through modulation of TLR4-mediated signaling (Fig. S2).
Data availability
The data supporting the findings of this study are available from the corresponding author upon reasonable request.
References
Ma, X. et al. Excessive intake of sugar: An accomplice of inflammation. Front. Immunol. 13, 988481 (2022).
Srour, B. et al. Ultra-processed foods and human health: From epidemiological evidence to mechanistic insights. Lancet Gastroenterol. 7, 1128–1140 (2022).
Chaudhuri, A. & Umpierrez, G. E. Oxidative stress and inflammation in hyperglycemic crises and resolution with insulin: Implications for the acute and chronic complications of hyperglycemia. J. Diabetes Complicat. 26, 257–258 (2012).
González, P. et al. Hyperglycemia and oxidative stress: An Integral, updated and critical overview of their metabolic interconnections. Int. J. Mol. Sci. 24, 9352 (2023).
Huang, Y. et al. Dietary sugar consumption and health: Umbrella review. BMJ 381, e071609 (2023).
Xia, L. L. et al. Association between ultra-processed food consumption and inflammation: Insights from the STANISLAS cohort. Eur. J. Nutr. 64 (2), 94 (2025).
Devaraj, S. et al. Increased toll-like receptor (TLR)2 and TLR4 expression in monocytes from patients with type 1 diabetes: Further evidence of a Proinflammatory state. J. Clin. Endocrinol. Metab. 93, 578–583 (2008).
Gonzalez, Y. et al. High glucose concentrations induce TNF-α production through the down-regulation of CD33 in primary human monocytes. BMC Immunol. 13, 19 (2012).
Lee, H. Y. et al. Impact of hyperglycemia on immune cell function: A comprehensive review. Diabetol. Int. 15, 745–760 (2024).
Stoian, A. et al. Update on biomarkers of chronic inflammatory processes underlying diabetic neuropathy. Int. J. Mol. Sci. 25, 10395 (2024).
Dasu, M. R. et al. High glucose induces toll-like receptor expression in human monocytes mechanism of activation. Diabetes 57, 3090–3098 (2008).
Jo, E. S. et al. Sulfur compounds inhibit high glucose-induced inflammation by regulating NF-κB signaling in human monocytes. Molecules 25, 2342 (2020).
Lee, A. et al. Hesperetin suppresses LPS/high glucose-induced inflammatory responses via TLR/MyD88/NF-κB signaling pathways in THP-1 cells. Nutr. Res. Pract. 15, 591–603 (2021).
Jubaidi, F. F. et al. The role of PKC-MAPK signalling pathways in the development of hyperglycemia-Induced cardiovascular complications. Int. J. Mol. Sci. 23, 8582 (2022).
Pan, D., Xu, L. & Guo, M. The role of protein kinase C in diabetic microvascular complications. Front. Endocrinol. 13, 973058 (2022).
Dasu, M. R., Devaraj, S. & Jialal, I. High glucose induces IL-1beta expression in human monocytes: Mechanistic insights. Am. J. Physiol. Endocrinol. Metab. 293, E337–E346 (2007).
Lien, C. F. et al. Potential role of protein kinase C in the pathophysiology of diabetes-associated atherosclerosis. Front. Pharmacol. 12, 716332 (2021).
Dugasani, S. et al. Comparative antioxidant and anti-inflammatory effects of [6]-gingerol, [8]-gingerol, [10]-gingerol and [6]-shogaol. J. Ethnopharmacol. 127, 515–520 (2010).
Hong, W. et al. 6-Gingerol attenuates ventilator-induced lung injury via anti-inflammation and antioxidative stress by modulating the PPARγ/NF-κB signalling pathway in rats. Int. Immunopharmacol. 92, 107367 (2021).
Ippoushi, K. et al. [6]-Gingerol inhibits nitric oxide synthesis in activated J774.1 mouse macrophages and prevents peroxynitrite-induced oxidation and nitration reactions. Life Sci. 73, 3427–3437 (2003).
Lee, T. Y. et al. 6-Gingerol inhibits ROS and iNOS through the suppression of PKC-α and NF-κB pathways in lipopolysaccharide-stimulated mouse macrophages. Biochem. Biophys. Res. Commun. 382, 134–139 (2009).
Wu, S. L. et al. 6-Gingerol alleviates ferroptosis and inflammation of diabetic cardiomyopathy via the Nrf2/HO-1 Pathway. Oxid. Med. Cell. Longev. 2022, 3027514 (2022).
Yücel, Ç. et al. Immunomodulatory and anti-inflammatory therapeutic potential of gingerols and their nanoformulations. Front. Pharmacol. 13, 902551 (2022).
Wu, H. et al. 6-Shogaol is more effective than 6-gingerol and curcumin in inhibiting 12-O-tetradecanoylphorbol 13-acetate-induced tumor promotion in mice. Mol. Nutr. Food Res. 54, 1296–1306 (2010).
Ballester, P. et al. Effect of ginger on inflammatory diseases. Molecules 27, 7223 (2022).
Cheng, Z. et al. 6-Gingerol ameliorates metabolic disorders by inhibiting hypertrophy and hyperplasia of adipocytes in high-fat-diet induced obese mice. Biomed. Pharmacother. 146, 112491 (2022).
Ho, S. C. & Chang, Y. H. Comparison of inhibitory capacities of 6-, 8-and 10-gingerols/shogaols on the canonical NLRP3 inflammasome-mediated IL-1β secretion. Molecules 23, 466 (2018).
Tang, H. et al. 6-Gingerol attenuates subarachnoid hemorrhage-induced early brain injury via GBP2/PI3K/AKT pathway in the rat model. Front. Pharmacol. 13, 882121 (2022).
He, X. X. et al. Baicalein attenuates inflammatory responses by suppressing TLR4 mediated NF-κB and MAPK signaling pathways in LPS-induced mastitis in mice. Int. Immunopharmacol. 28, 470–476 (2015).
Khomeijani-Farahani, M. et al. TAK-242 (resatorvid) inhibits proinflammatory cytokine production through the inhibition of NF-κB signaling pathway in fibroblast-like synoviocytes in osteoarthritis patients. Adv. Rheumatol. 64, 9 (2024).
Zhang, Y. M. et al. Non-esterified fatty acids over-activate the TLR2/4-NF-κb signaling pathway to increase inflammatory cytokine synthesis in neutrophils from ketotic cows. Cell. Physiol. Biochem. 48, 827–837 (2018).
Choi, N. R. et al. [6]-Gingerol induces caspase-dependent apoptosis in bladder cancer cells via MAPK and ROS signaling. Int. J. Med. Sci. 19, 1093–1102 (2022).
El-Bassossy, H. M. et al. Cardioprotection by 6-gingerol in diabetic rats. Biochem. Biophys. Res. Commun. 477, 908–914 (2016).
Zahoor, A. et al. 6-Gingerol exerts anti-inflammatory effects and protective properties on LTA-induced mastitis. Phytomedicine 76, 153248 (2020).
Zhang, F. L. et al. 6-Gingerol attenuates macrophages pyroptosis via the Inhibition of MAPK signaling pathways and predicts a good prognosis in sepsis. Cytokine 125, 154854 (2020).
Kim, S. O. et al. [6]-Gingerol inhibits COX-2 expression by blocking the activation of p38 MAP kinase and NF-κB in phorbol ester-stimulated mouse skin. Oncogene 24, 2558–2567 (2005).
Sheng, Y. Y. et al. 6-gingerol alleviates inflammatory injury in DSS-induced ulcerative colitis mice by regulating NF-κB signaling. Ann. Palliat Med. 9, 1944–1952 (2020).
Pázmándi, K. et al. Ginger-derived bioactive compounds attenuate the Toll-like receptor mediated responses of human dendritic cells. Eur. J. Pharmacol. 967, 176399 (2024).
Acknowledgements
Not applicable.
Funding
This work was supported by the National Research Foundation of Korea (NRF) grant funded by the Korea government (MSIT) (No. RS-2024-00450676) and supported by a Korea Basic Science Institute (National Research Facilities and Equipment Center) grant funded by the Ministry of Education (No. 2023R1A6C101A045) to K-JJ. Also, this work was supported by the Technology Development Program (No. S3452042) funded by the Ministry of SMEs and Startups (MSS, Korea). to JC and K-JJ.
Author information
Authors and Affiliations
Contributions
Jaehoon Cho and Kyoung-Jin Jang contributed to the study conception and design. Material preparation, data collection and analysis were performed by Dong Young Kang and Won-Jae Chi. The first draft of the manuscript was written by Dong Young Kang and Kyoung-Jin Jang, and all authors commented on previous versions of the manuscript. All authors read and approved the final manuscript.
Corresponding authors
Ethics declarations
Competing interests
The authors declare no competing interests.
Additional information
Publisher’s note
Springer Nature remains neutral with regard to jurisdictional claims in published maps and institutional affiliations.
Supplementary Information
Below is the link to the electronic supplementary material.
Rights and permissions
Open Access This article is licensed under a Creative Commons Attribution-NonCommercial-NoDerivatives 4.0 International License, which permits any non-commercial use, sharing, distribution and reproduction in any medium or format, as long as you give appropriate credit to the original author(s) and the source, provide a link to the Creative Commons licence, and indicate if you modified the licensed material. You do not have permission under this licence to share adapted material derived from this article or parts of it. The images or other third party material in this article are included in the article’s Creative Commons licence, unless indicated otherwise in a credit line to the material. If material is not included in the article’s Creative Commons licence and your intended use is not permitted by statutory regulation or exceeds the permitted use, you will need to obtain permission directly from the copyright holder. To view a copy of this licence, visit http://creativecommons.org/licenses/by-nc-nd/4.0/.
About this article
Cite this article
Kang, D.Y., Chi, WJ., Cho, J. et al. 6-Gingerol alleviates high glucose-induced inflammation and cytotoxicity in THP-1 cells by inhibiting TLR4 signaling. Sci Rep 16, 4069 (2026). https://doi.org/10.1038/s41598-025-34192-z
Received:
Accepted:
Published:
Version of record:
DOI: https://doi.org/10.1038/s41598-025-34192-z




