Fig. 2
From: The immune milieu after local endometrial injury in women with recurrent implantation failure

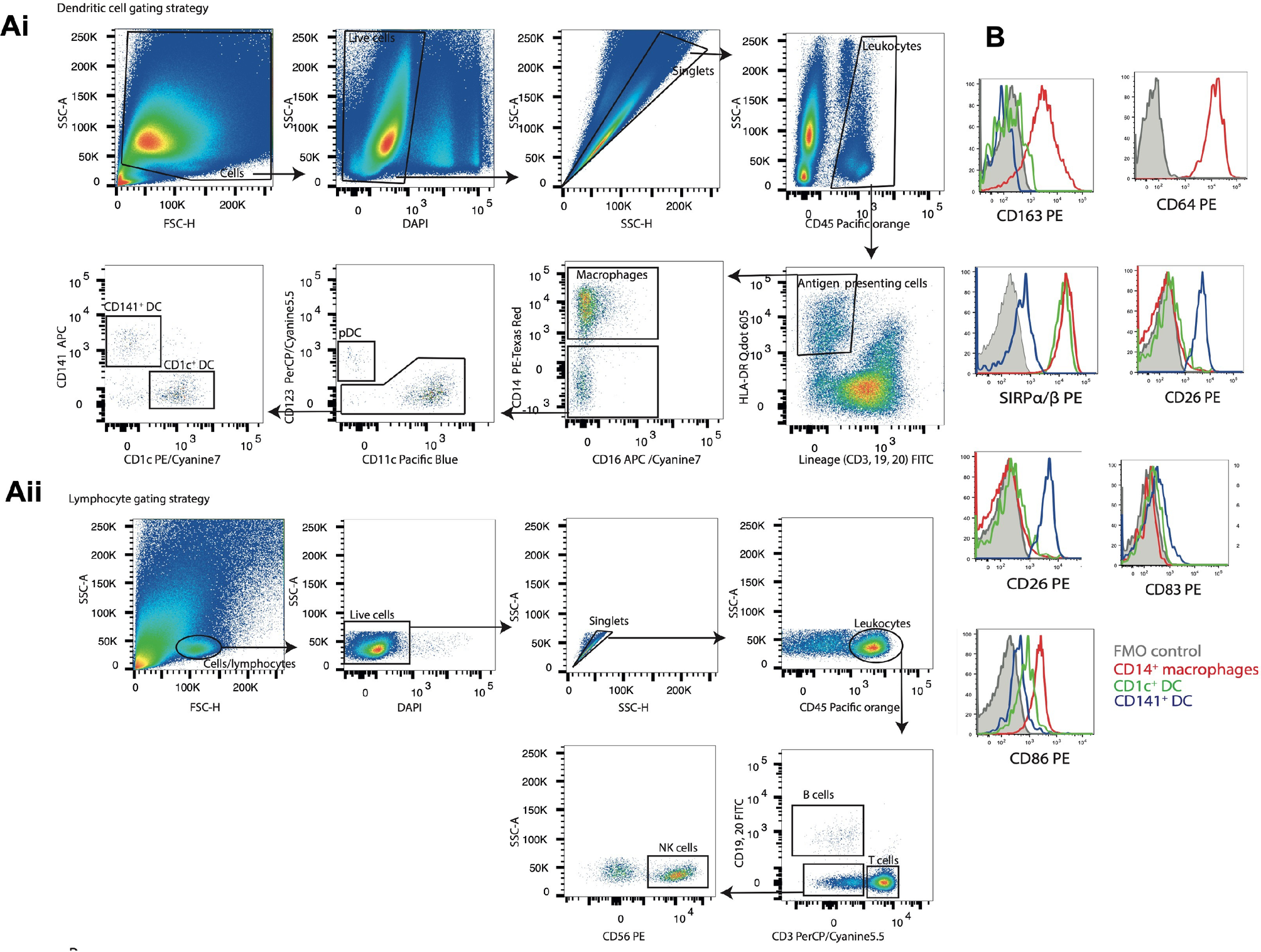
Flow cytometric gating strategy used to identify mononuclear phagocyte and lymphocyte populations. Live cells (DAPI−) were first selected. Doublets were removed and leukocytes (CD45+) were identified (A). Mononuclear phagocytes were identified as HLA-DR+ and lineage (CD3, CD19, CD20)−. pDC and DC are CD14− and CD16−. pDC are CD123+ and CD11c−. CD141+DC are CD1c−. CD1c+ DC are CD141− (Fig. 2Ai). T cells express CD3. B cells express CD19 and CD20. NK cells express CD56 (Fig. 2Aii). Representative histograms used to further characterise the cellular populations, from n = 1–3 experiments (B). CD14+ macrophages also express CD163, CD64, SIRPα/β and CD86(Fig. 2B). Fluorescence minus one (FMO) – negative control.