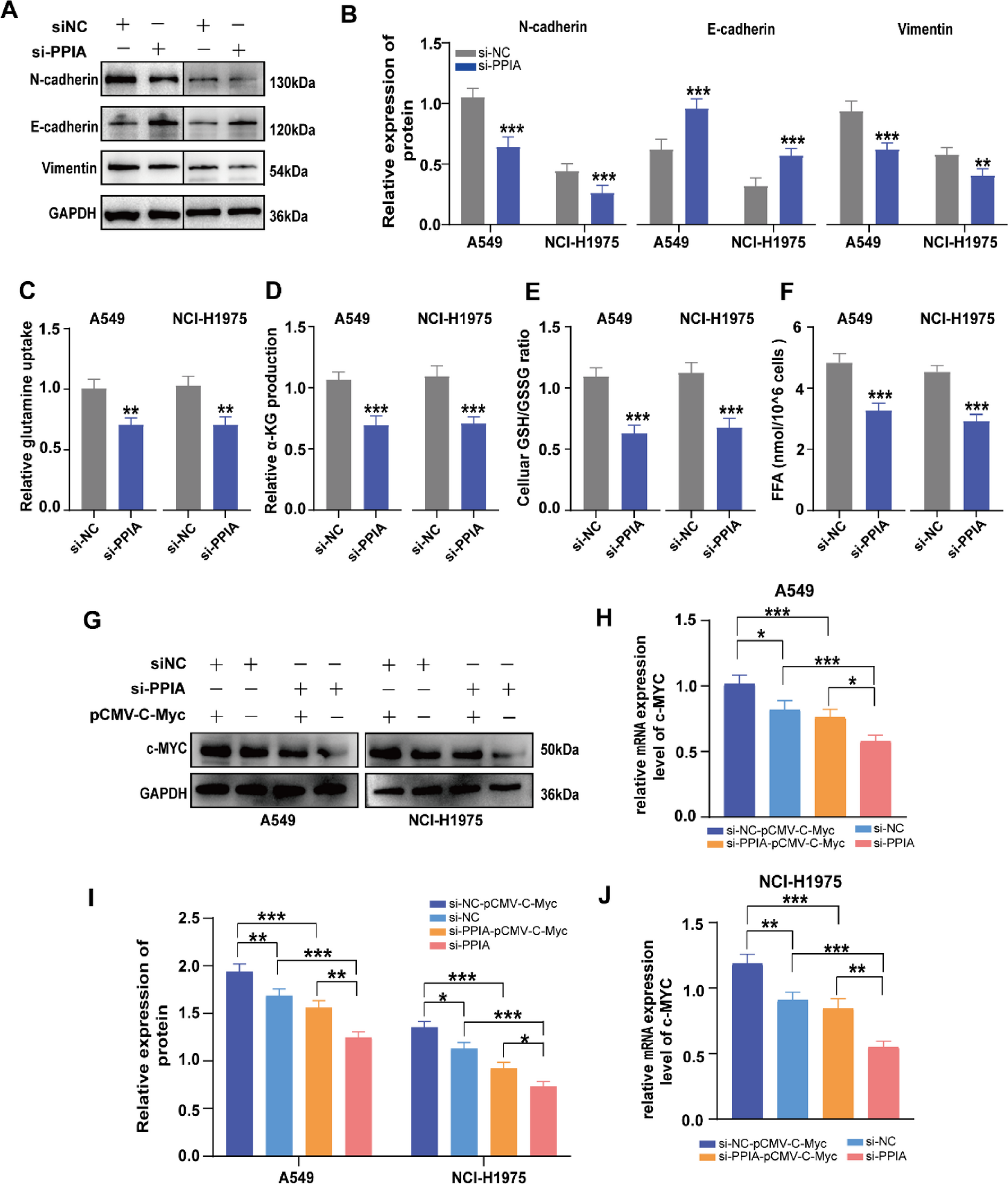
Fig. 10

(A) Western Blot of EMT markers after interfering with PPIA. (B) Statistical plot of EMT markers in A549 cells and NCI-H1975 cells after interfering with PPIA. (C) Quantification of relative glutamine uptake following PPIA knockdown in A549 and NCI-H1975 cells. (D) Quantification of relative Alpha Ketoglutarate production following PPIA knockdown in A549 and NCI-H1975 cells. (E) Quantification of GSH/GSSG ration following PPIA knockdown in A549 and NCI-H1975 cells. (F) Quantification of FFA following PPIA knockdown in A549 and NCI-H1975 cells. (G) Western blot analysis of c-Myc protein expression in A549 and NCI-H1975 cells following PPIA knockdown and/or Myc overexpression. (H, J) RT-qPCR analysis of c-Myc mRNA expression in A549 and NCI-H1975 cells after PPIA knockdown and/or Myc overexpression. (I) Quantification of c-Myc protein levels based on Western blot results in A549 and NCI-H1975 cells.