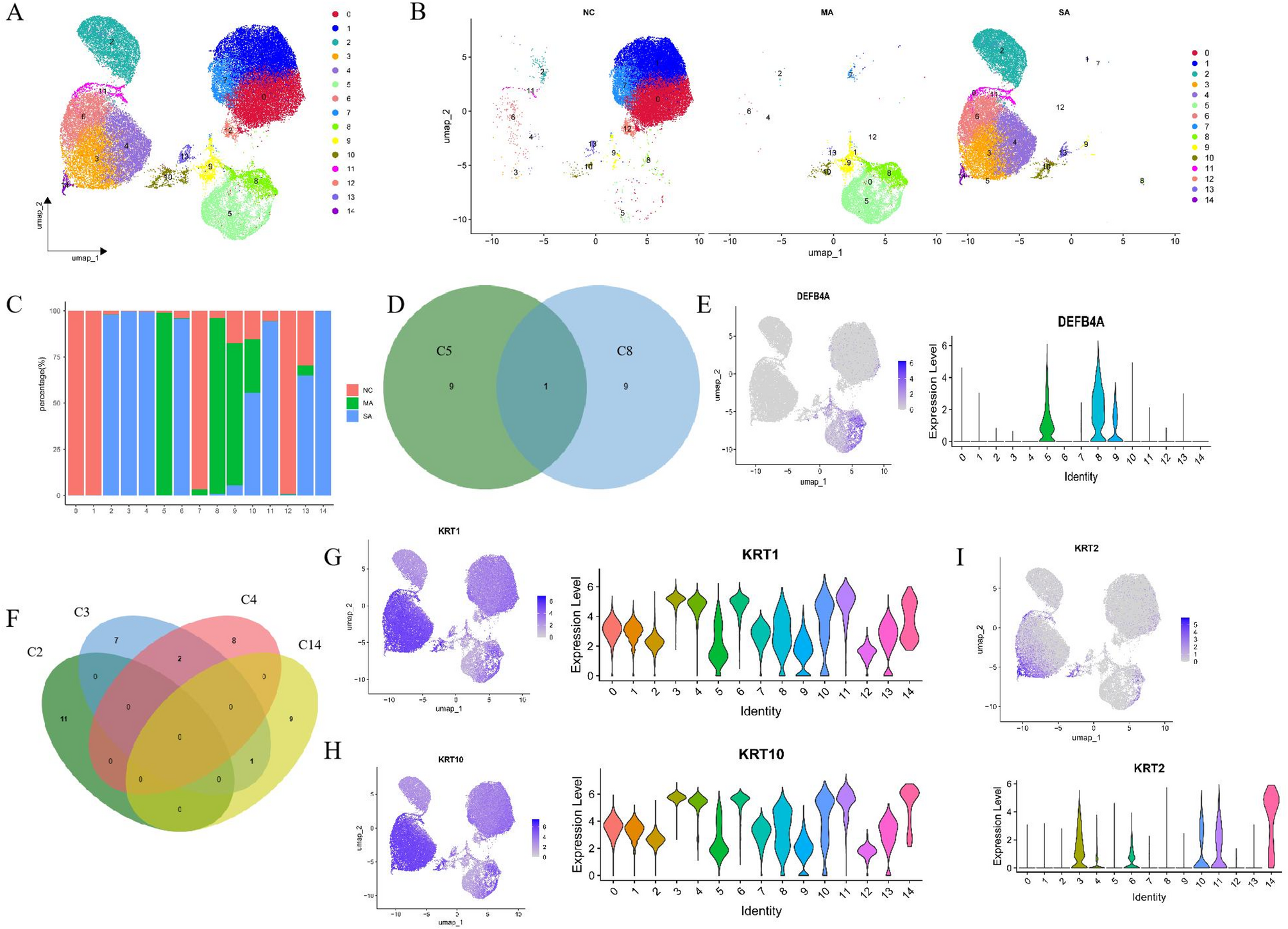
Fig. 2

Single-cell transcriptomics reveals keratinocyte heterogeneity and dynamic succession during acne progression. (A) UMAP of all keratinocytes, showing 15 transcriptionally defined keratinocyte subclusters (C0-C14). Numeric labels 0–14 on the UMAP correspond directly to these subcluster IDs. (B) Stage-stratified UMAPs for NC, MA and SA, illustrating the distribution of keratinocyte subclusters C0-C14 in each clinical stage. (C) Proportional composition of each subpopulation across different stage samples. (D) Venn diagram summarizing the overlap of marker genes between keratinocyte subclusters C5 and C8. (E) Spatial distribution and violin plot of antimicrobial peptide gene DEFB4A in UMAP. (F) Venn diagram showing the overlap of marker genes among keratinocyte subclusters C2, C3, C4 and C14. (G–I) Spatial distribution and violin plots of structural protein genes KRT1, KRT10, and KRT2.