Fig. 2
From: Distinct genomic, microenvironmental, and nephron signatures in VHL kidney cysts and tumors

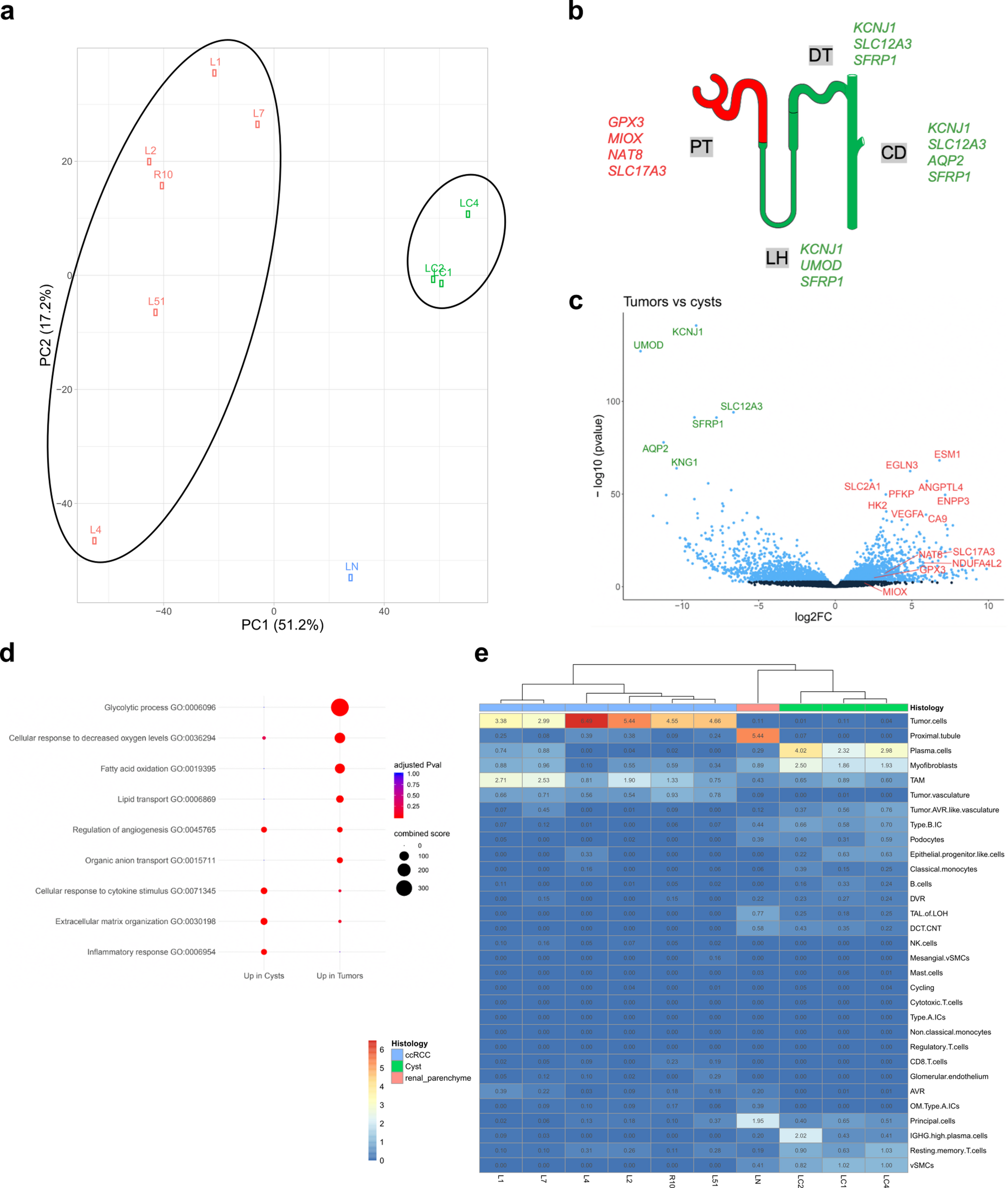
Cystic and cancer lesions show distinct transcriptional patterns. (a) PC1 vs. PC2 score plot produced on the top 5000 most variable genes, on the final high-quality cohort. (b) Illustration of a nephron with the different segment marker genes (c) Volcano plot of tumors versus cysts comparison, with differentially expressed genes (FDR < 0.01) colored in light blue. Marker genes of distal tubules, proximal tubules and ccRCC up and down regulated in tumors versus cysts are indicated in red and green respectively. (d) Representative pathways for cysts or tumor derived from the GO Biological Process. (e) Heatmap of the absolute scores obtained with the deconvolution of the mRNA data with a hierarchical clustering dendrogram.