Abstract
Dorsal root ganglion (DRG) neurons have a wide range of functions, including touch, pain and itch. These neurons have recently emerged as promising targets for non-invasive focused ultrasound (FUS) neuromodulation. However, our understanding of the molecular and physical mechanisms underlying FUS-evoked responses in DRG neurons remains limited. Here, we explore the neuromodulatory effects of FUS on cultured DRG neurons using calcium imaging to track neural responses. We find that a 20-MHz FUS burst of 1-ms duration at an acoustic pressure of 5 MPa elicited calcium responses in 52% of DRG neurons. Single-cell RNA sequencing reveals that more than half of FUS-sensitive neurons belong to two subsets: the TH-expressing C low-threshold mechanoreceptors (C-LTMRs) and the MRGPRD-expressing C high-threshold mechanoreceptors (C-HTMRs), both of which express the Gαi-interacting protein (GINIP). This finding was further confirmed by using a ginip mouse model. We demonstrate that FUS excites both GINIP + and GINIP- neurons through membrane deformation, likely mediated by mechanosensitive ion channels. Our findings identify specific FUS parameters that activate distinct subsets of DRG neurons, opening new possibilities for using FUS to modulate DRG neuron activity.
Introduction
Sensory neurons of the dorsal root ganglia (DRG) play a crucial role in transmitting sensory information from the periphery (such as skin, muscles and organs) to the central nervous system (CNS) for further processing and interpretation. These neurons exhibit a wide range of molecular, morphological and physiological properties that underlie their selective responses to various environmental stimuli, including temperature, pressure, itch and pain. Pathological conditions such as inflammation and nerve injury can sensitize DRG neurons, leading to an exaggerated response to noxious stimuli (hyperalgesia) and abnormal activation to innocuous stimuli (allodynia), often resulting in chronic pain1. Chronic pain is a debilitating condition that affects over 30% of the global population2. While opioids have long been regarded as effective analgesics and remain the primary treatment for chronic pain, the opioid epidemic -marked by a rise in opioid-related deaths and overdoses- has become a major public health crisis. As a result, there is a growing need to develop alternative strategies for managing chronic pain that minimize harmful side effects3. The present study contributes to this effort and investigates the direct activation of DRG neurons by focused ultrasound (FUS) in an in vitro model.
FUS is a non-invasive medical technology that uses ultrasound to target specific tissues for therapeutic or diagnostic purposes. Transcranial FUS has been used to treat pain by targeting specific brain circuits. FUS stimulation of the periaqueductal grey (PAG) effectively suppresses formalin-evoked pain in rats4, and stimulation of the primary somatosensory cortex (S1) significantly attenuates heat pain sensitivity in wild type mice, and modulates injury-induced thermal and mechanical hyperalgesia in a mouse model of sickle cell disease5. Although very encouraging, these attempts mainly focused on modulating the activity of central, but not peripheral nervous system. Peripheral neurostimulation is particularly attractive for the treatment of chronic pain, as it bypasses all the undesired side effects related to the complexity of the pain circuitry in the CNS. Although peripheral electrical stimulation devices have been developed to treat various sensorimotor dysfunctions or to relieve pain, they rely on the implantation of invasive electrodes and induce surgical risks6,7. Due to its non-invasive nature and its ability to target deep volumes by focusing the ultrasound beam, FUS technique appears as a promising therapeutic tool to treat peripheral dysfunctions.
The use of FUS to activate peripheral neurons started more than 40 years ago when Gavrilov and colleagues8 demonstrated that stimulating the human arm with short FUS pulses could mimic natural stimuli such as touch, temperature and pain. They further showed that these different sensations could be evoked by stimulating the same site on the skin with different ultrasound intensities, suggesting that FUS may selectively activate different types of sensory nerve fibers in the peripheral nervous system. Since then, several studies examined FUS effects on peripheral nerve fibers and reported suppression or enhancement of electrically evoked activity9,10,11,12,13. Recently, Hoffman and colleagues14 combined FUS stimulation and electrophysiology in a mouse skin-nerve preparation and found that stimulating neuronal receptive fields with high-intensity, millisecond FUS pulses triggered action potential in nearly all recorded fibers partly in a PIEZO2-dependent manner. Low-threshold mechanoreceptors exhibited more pronounced FUS sensitivity than C-nociceptors, revealing a potential functional heterogeneity in sensory neurons in response to FUS stimulation14. This study provided the first demonstration that primary sensory neurons’ peripheral nerve endings can be effectively activated by FUS.
Despite a strong interest in this technology, the molecular and physical mechanisms that underlie FUS neurostimulation remain poorly understood. To address this challenge, several studies investigated the direct FUS stimulation of individual cells in in vitro culture. Such preparations have the advantages of (i) avoiding the potential confounding artifacts caused by indirect activation of non-neuronal cells such as astrocytes15, and (ii) also avoiding the indirect excitation of the auditory system that is observed in transcranial FUS in vivo16. Biophysical mechanisms induced by FUS involve mechanical effects (acoustic radiation force, streaming, cavitation) and/or thermal effects. Most commonly, it has been hypothesized that FUS operates via mechanical forces on neurons, transduced by mechanosensitive ion channels17. In vitro gain- and loss-of-function studies have identified at least four major families of FUS-sensitive receptors: TRP (Transient Receptor Potential) channels, Piezo channels, DEG/ENaC channels, and TRAAK, TREK-1 and TREK-2 potassium channels, as summarized in the review of Chu and colleagues18. Few in vitro studies have explored the direct stimulation of individual non-genetically modified neurons19,20. Yoo and colleagues20 demonstrated that FUS interacts mechanically with the primary murine cortical neurons, causing calcium accumulation through specific ion channels (TRPP1/2, TRPC1), leading to the activation of calcium-dependent sodium channels and of low-threshold calcium channels and generating a burst firing response.
In the present study, the direct activation of cell bodies of DRG by FUS was investigated. DRG cell bodies are the first sensory relay to the CNS and are therefore promising targets for non-invasive FUS, particularly for the treatment of sensory disorders and chronic pain. We combined FUS stimulation with calcium imaging and single cell RNA sequencing to reveal that DRG neurons respond to FUS stimulation and to provide a comprehensive transcriptomic analysis of FUS-sensitive and FUS-insensitive DRG neurons. We found that a 1-ms burst of 20-MHz FUS at an acoustic pressure of 5 MPa induced calcium responses in 52% of DRG neurons. Mapping the transcriptional profiles to previously identified sensory neuron subtypes revealed that FUS-sensitive neurons are present across nearly all neuron categories, with a higher prevalence in GINIP-expressing neurons. This observation was further validated using a ginip mouse model. Ultra-fast camera monitoring of FUS-mediated membrane displacement demonstrated that cell deformation increased linearly with both acoustic pressure and duration, with this effect being more pronounced neurons that do not express GINIP.
Results
Focused ultrasound activates DRG neurons
Simultaneous calcium imaging and FUS stimulation were used to monitor neuronal responses in cultured primary sensory neurons isolated from DRGs of R26GCaMP6S/+::AdvillinCre/+ mice (Fig. 1A). Ultrasounds were delivered using a transducer with a central frequency of 20 MHz and a focal distance of 12.7 mm. The transducer was mounted on a 3D motorized micromanipulator with a tilt angle of about 20° to reduce standing wave formation. Prior to FUS stimulation, the US beam was positioned at the center of the optical microscope’s field of view. To achieve this, the transducer was first operated in pulse-echo mode and moved laterally to maximize the ultrasonic echo signal from an isolated microsphere placed at the center of the field of view. For the FUS stimulation, a fundamental sinusoidal frequency of 20 MHz was used (Fig. 1B). The sinusoidal signal was produced by a function generator and amplified with a power amplifier. The resulting US beam in free-field had a focal diameter of 224-μm, as measured by the − 6 dB beam width (Fig. 1C).
FUS at 20 MHz activates cultured DRG neurons. (A) Schematic of the FUS stimulation setup. Ultrasounds are delivered to GCaMP6s DRG neurons cultured on a polymer dish, while the neural responses are recorded by calcium imaging. (B) Illustration of FUS stimulus applied to DRG neurons. (C) Hydrophone measurements of the ultrasound beam profiles emitted by the 20 MHz transducer in the X-Y and X-Z planes. (D) Examples of images of GCaMP6s fluorescence before and during FUS stimulation for the stimulus [p+=5 MPa, Δt = 1 ms], and corresponding calcium responses of DRG neurons within the − 6 dB beam area. (E) Percentage of FUS-sensitive neurons as a function of acoustic pressure. (F) Percentage of FUS-sensitive neurons as a function of stimulus duration. (E,F) N is the total number of analyzed cells, bar graph values represent mean ± 95% Wald confidence interval, and circle symbols are from n = 2 or 3 independent replicates for each FUS stimulus (i.e. for each pressure-duration combination) for a total of 14 mice. The number of culture dishes for each FUS stimulus parameter was at least 12 (corresponding to at least 120 neurons).
Dissociated DRG neurons were plated on an imaging dish with a polymer coverslip coated with laminin, allowed to adhere overnight, and then sonicated with FUS. To identify the ultrasound (US) pulse parameters that activate DRG neurons, we varied the acoustic positive pressure (p+=4–5 MPa, corresponding to Spatial Peak Pulse Average intensity Isppa=346–536 W/cm2) and stimulus durations (t = 0.1–1.1 ms) (Table 1). DRG neurons could be detached by FUS at high acoustic pressures (> 5 MPa for 1 ms stimulus) or longer stimulus durations (> 1 ms for 5 MPa stimulus), which limited our study to these maximum values. Each cell was subjected to a single FUS stimulus to avoid potential cumulative effects. The percentage of FUS-sensitive neurons were computed by considering only the DRG neurons within the − 6 dB beam area (Fig. 1D). Mixed-effects logistic regressions showed that, within the range of parameters tested, the percentage of FUS-sensitive neurons significantly increased both with increasing acoustic pressure (∆χ²(1) = 197.6, p < 0.0001) and with increasing stimulus duration (∆χ²(1) = 117.5, p < 0.0001) (Fig. 1E,F). The stimulus consisting of a positive pressure of 5 MPa and a duration of 1 ms activated 52% of DRG neurons (N = 192 cells). In the following, this stimulus [\(\:{p}^{+}\)=5 MPa, \(\:{\Delta\:}t\)=1 ms] is referred to as the “optimal FUS stimulus”. To ensure the integrity of the cultured neurons, the last US stimulation session for each coverslip was followed by a bath application of potassium chloride (KCl, 100 mM) (Extended Data Fig. 1).
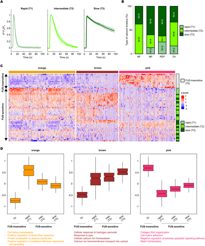
We observed three distinct calcium kinetics in FUS-sensitive neurons: rapid (T1), intermediate (T2), and slow (T3) (Extended Data Fig. 2). Rapid calcium transients predominated at low acoustic pressures, while the proportion of intermediate and slow calcium kinetics increased with higher acoustic pressures. Acoustic pressure seems to influence the calcium kinetics more than stimulus duration, since no clear relationship can be observed between stimulus duration and the types of calcium kinetics.
FUS triggers calcium responses preferentially in GINIP-expressing neurons
Given that FUS stimulation activates only a subset of DRG neurons, we aimed to determine the molecular identities of FUS-sensitive and FUS-insensitive neurons using single-cell RNA sequencing (sc-RNA-seq).
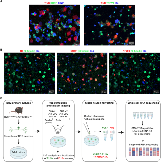
To ensure that our culture conditions did not preferentially favor any specific neuronal subset, we performed a series of quantitative triple immunostaining experiments using molecular markers for the major DRG neuron subpopulations (Fig. 2A,B). In the first set of markers, we examined 274 cells and found that 11% were TrkB+, 56% were GINIP+, and 33% were CGRP+ (Fig. 2A). In the second set, we analyzed 112 cells and observed that 19% were TrkC+, 25% were TRPV1+, and 56% were IB4+ (Fig. 2A). The third set involved 1,288 β3-tubulin+ neurons, of which 13% were TH+ and 45% were IB4+ (Fig. 2B). In the fourth set, we analyzed 1,518 β3-tubulin+ neurons and found that 37% were CGRP+ and 52% were IB4+ (Fig. 2B). Finally, in the fifth set, we examined 864 neurons (β3-tubulin + cells), and observed that 42% were NF200+ and 52% were IB4+ (Fig. 2B). These distributions align closely with the expected composition of DRG neuron subpopulations, confirming that our culture conditions effectively preserve the diversity of DRG neurons.
(A) Triple immunostaining on cultured DRG neurons using goat anti-TrkB, rat anti-GINIP and rabbit anti-CGRP antibodies (left panel) and goat anti-TrkC, rabbit anti-TRPV1 and Alexa 488-conjugated isolectin-B4 (right panel). Scale bar = 50 μm. (B) Triple immunostaining on cultured DRG neurons using rabbit anti-TH, mouse anti-β3-tubulin antibodies and Alexa 488-conjugated isolectin-B4 (left panel), and rabbit anti-CGRP, mouse anti-β3-tubulin antibodies and Alexa 488-conjugated isolectin-B4 (middle panel), and rabbit anti-NF200, mouse anti-β3-tubulin antibodies and Alexa 488-conjugated isolectin-B4 (left panel). Scale bar = 50 μm. Cultures were fixed 24 h post-dissection (C) Schematic representation of the methodology used to determine the molecular identities of FUS-sensitive and FUS-insensitive neurons (n = 8 mice).
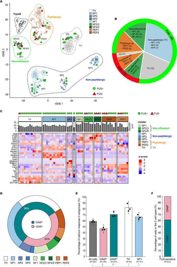
Next, we combined calcium imaging with FUS stimulation and sc-RNA-seq (Fig. 2C). Cultured DRGs neurons from R26GCaMP6S/+::AdvillinCre/+ mice were subjected to two consecutive optimal FUS stimulations, with a two-minute interval between each stimulation. FUS-sensitive neurons were defined as those that responded to the first stimulus, while FUS-insensitive neurons were those that did not respond to either of the two stimuli. Responsive and non-responsive neurons were individually isolated using a patch-clamp pipette, and corresponding cDNA libraries were generated for RNA sequencing. Out of the 120 neurons selected, 57 passed all quality control criteria for sequencing, including 45 FUS-sensitive and 12 FUS-insensitive neurons. To determine the categories of neurons to which the FUS-sensitive and FUS-insensitive neurons belonged, we conducted the same analysis as described by Parpaite and colleagues21. We merged our data with the publically available datasets generated by Zeisel and colleagues using fast mutual nearest neighbors (fastMNN) correction22,23. We found that FUS-sensitive neurons were distributed across all previously identified neuronal subsets, with the exception of the TRPM8 population. These included mainly TH-expressing C-LTMRs, MRGPRD-expressing NP1, MRGPRA3-expressing NP2, Sst-expressing NP3, and TrkB-expressing NF1 neurons (Fig. 3A,B).
FUS triggers calcium responses preferentially in GINIP-expressing neurons. (A) Expression profiling of FUS-sensitive and FUS-insensitive neurons using t-SNE embedding of all cells colored by cluster identity. Red triangles represent FUS-insensitive neurons and green circles represent FUS-sensitive neurons from sc-RNAseq. The small light circles represent the scRNA-seq neurons from the study of Zeisel and colleagues. Main populations of DRG neurons are surrounded by dashed lines. (B) Quantification of the number of FUS-sensitive and FUS-insensitive neurons from scRNAseq. (C) Heatmap of marker gene expression of sequenced FUS-sensitive and FUS-insensitive neurons grouped by population (NF, neurofilament; NP, non-peptidergic; TH, tyrosine hydroxylase; PEP, peptidergic). (D) Proportion of neurons of different classes among all FUS-sensitive neurons by using sc-RNA-seq. GINIP+ neurons represent 56% of all DRG neurons responding to FUS. (E) Percentages of responding cells in GINIP− and GINIP+ neurons, and in GINIP+ subpopulations (TH and MRGPRD) by using GINIPflx/+::AdvillinCre/+ mice. Bar graph values represent mean ± 95% Wald confidence interval, n = 3 mice. (F) 100% stacked histogram graph of FUS-sensitive neurons by using GINIPflx/+::AdvillinCre/+ mice. GINIP+ neurons represent 62% of all DRG neurons responding to FUS.
Figure 3C presents a heatmap of marker gene expression for sequenced FUS-sensitive and FUS-insensitive neurons, grouped by population. Among the genes highly expressed in FUS-sensitive neurons, TRPA1 stood out, with stronger expression in the MRGPRD-expressing NP1. This finding is consistent with previous studies15,24 suggesting that TRPA1 is activated by FUS and may serve as a sonogenetic molecule24. Notably, 56% of the 45 FUS-sensitive neurons (25 out of 45) belonged to the TH-expressing C-LTMRs and MRGPRD-expressing NP1 populations (Fig. 3C), both of which express the GINIP-encoding gene Phf24.
A schematic summary of our findings, including the molecularly defined neuronal subclasses from previous scRNA-seq studies of DRG neurons, is presented in Extended Data Table 1 and Extended Data Fig. 3.
The single-cell RNA sequencing analysis reveals that more than half of the FUS-sensitive neurons belong to the GINIP+ neuron class (Fig. 3D). Due to the limited number of sequenced cells, this finding was further validated through additional experiments using cultured DRG neurons from GINIPflx/+::AdvillinCre/+ mice (referred to as GINIPmCherry mice), which enable the expression of mCherry from the ginip locus. For both GINIP+ and GINIP− neuron types, the percentage of FUS-sensitive neurons was calculated using the same optimal FUS stimulus [p+=5 MPa, Δt = 1 ms] as used for the sequenced neurons. In the GINIPmCherry mouse model, FUS stimulation induced calcium transients in 59% of DRG neurons (grey bars) (Fig. 3E), which is consistent with the 52% of FUS-sensitive neurons observed in the R26GCaMP6S/+::AdvillinCre/+ mice (Fig. 1E,F).
To confirm that GINIP+ neurons are more sensitive to FUS stimulation than other neuron types, we performed calcium imaging experiments on mCherry+ and mCherry− neurons (N = 392 cells). We found that an acoustic pressure of 5 MPa for 1 ms triggered calcium transients in 71% of mCherry+ neurons within the total mCherry+ population (green bars), whereas the same stimulation activated only 47% of mCherry− neurons within the total mCherry− population (pink bars) (Fig. 3E). Of the 233 FUS-sensitive neurons in this study, 62% were GINIP-expressing neurons (Fig. 3F). This aligns with our RNA-seq data, which show that more than half of the sequenced FUS-sensitive neurons (56%) belong to the GINIP+ neuron class (Fig. 3D). Among the mCherry + neurons, bath application of isolectin IB4 allowed us to identify two distinct subsets of neurons: the NP1 mCherry+-IB4+ neurons and the C-LTMRs mCherry+-IB4− neurons. Using this approach, we found that FUS stimulation elicited calcium responses in 83% of C-LTMRs (white bars) and 67% of MRGPRD+ NP1 neurons (sky-blue bars) (Fig. 3E).
Molecular determinants underlying DRG neurons FUS sensitivity
A detailed analysis of the calcium transients in the sequenced FUS-sensitive neurons revealed three distinct response profiles with regard to their inactivation kinetics: rapid (8 out of 45 neurons), intermediate (15 out 45 neurons) and slow (21 out 45 neurons) (Fig. 4A). Neurons belonging to the NF population respond to FUS stimulation with intermediate or slow inactivation kinetics, whereas those belonging to the NP, PEP and TH subsets exhibit the three types of kinetics (Fig. 4B). The detailed profiles of calcium transients in individual neurons (i.e., rapid T1, intermediate T2 and slow T3) are described in the Extended Data Table 1. To assess the molecular determinants underlying FUS sensitivity and the differences in calcium decay time, we performed several comparisons using our single-cell transcriptomic data. First, we analyzed the transcriptomic differences between FUS-sensitive and FUS-insensitive neurons. We performed weighted gene co-expression network analysis (WGCNA) to analyze 885 differentially expressed genes between FUS-sensitive and FUS-insensitive neurons (see Extended Data Fig. 4 and Extended Data Table 2). We detected three significant gene modules, with two mostly up-regulated modules (orange and brown) and one mostly down-regulated module (pink) (Fig. 4C and Extended Data Fig. 4). The 284 genes in the orange module are highly expressed in FUS-sensitive neurons with a more pronounced upregulation in the subclass characterized by a rapid inactivation kinetic (Fig. 4D and Extended Data Table 3). In order to determine the robustness of our analysis, we cross-referred individual neurons to the list of differentially regulated genes in three WGCNA modules. The orange module showed positive correlation with 7 of the 8 neurons with rapid inactivation (Extended Data Fig. 5). Gene ontology (GO) analysis of this module showed the enrichment for protein localization in cell associated terms such as localization to plasma membrane or establishment of protein localization to the mitochondrion (Extended Data Table 4). The 179 genes in the brown module are also upregulated in FUS-sensitive neurons but have the same expression level regardless of their calcium response kinetics. Among these genes, we have an enrichment in potassium channel associated genes such as Kcng2, Kcnip4, Kcnk13, Kcnmb1 and Kcnmb4 as well as genes involved in cellular calcium ion homeostasis and pain response. By contrast, 10 of the 12 FUS-insensitive neurons exhibited a positive correlation with the pink module (Extended Data Fig. 5), which is consistent with the preferential expression of the 238 genes that comprise the pink module in FUS-insensitive neurons. These genes are functionally related to collagen fibril organization and cell-matrix adhesion (Fig. 4D).
Associated genes with calcium kinetics of FUS-sensitive neurons. (A) Normalized mean calcium responses of the 3 types of kinetics observed in sequenced FUS-sensitive neurons (slow, intermediate and fast inactivation). The mean trace is shown in light, medium and dark green and the SEM is shaded. (B) Proportion of the 3 types of calcium kinetics of scRNA-seq FUS-sensitive neurons in each DRG population (NF, neurofilament; NP, non-peptidergic; PEP, peptidergic; TH, tyrosine hydroxylase). N is the number of cells. (C) Heatmap showing relative expression of genes in three gene modules identified by WGCNA in FUS-sensitive and FUS-insensitive neurons. (D) Boxplots showing expression patterns (scaled log2 TMM) of differentially expressed genes in each WGCNA module. Representative Gene Ontology (GO) terms of each significantly regulated module are listed below.
FUS excites GINIP-expressing neurons via membrane deformation
Given the high acoustic pressure involved in our experiments, we hypothesized that FUS-mediated calcium transients are likely due to membrane deformation. The mechanical effects in our set-up may be caused by acoustic radiation forces or hydrodynamic forces induced by acoustic streaming, or a combination thereof. Both acoustic radiation and acoustic streaming are second order nonlinear acoustic effects. Acoustic radiation force is the net force experienced by the cell resulting from the nonlinear interaction between the cell and the ultrasonic wave. Acoustic streaming is the steady fluid flow generated by the attenuation of the ultrasonic wave, resulting in hydrodynamic forces along the cell surfaces. We examined whether the DRG neurons were deformed due to the FUS-induced mechanical forces. To this end, we used GINIPmCherry to monitor FUS-induced deformability in a homogenous population of neurons. The cellular deformation was monitored using an ultra-fast camera (Photron FASTCAM, 100000 fps) for the same US stimuli as used in the quantification of FUS-sensitive neurons as a function of duration and pressure (Fig. 1E,F). The cellular deformation was computed as the ratio between the change in the projected area of the cell and the projected area of the undeformed cell before US stimulation. Figure 5A illustrates how the projected area became larger as the stimulus duration was increased. Linear mixed models were fitted to the deformation data, as detailed in the Methods section. Cell deformation monotonically increased with increases in acoustic pressure (Fig. 5B) or stimulus duration (Fig. 5C), as demonstrated by significant main effects of these two factors compared to the random intercept-only models (χ²(1) = 289, p < 0.0001 for pressure χ²(1) = 226, p < 0.0001 for duration). There was also a significant interaction of each of these two factors with the neuron types GINIP+ and GINIP− (χ²(2) = 69, p < 0.0001 for pressure and χ²(2) = 80, p < 0.0001 for duration). This indicates a larger deformation for GINIP− than GINIP+ when increasing stimulus pressure or duration (Fig. 5B,C). Finally, the models were further improved by allowing the deformation vs. pressure or duration slope to vary (χ²(2) = 142, p < 0.0001 for pressure and χ²(2) = 164, p < 0.0001 for duration). As shown in Fig. 1E,F, the lowest stimulus duration required to activate DRG neurons was 0.1 ms at the maximum acoustic pressure of 5 MPa, and the lowest acoustic pressure to activate DRG neurons was 4 MPa at the maximum stimulus duration of 1 ms. It is interesting to note that no cell deformation could be observed below these thresholds of 0.1 ms and 4 MPa. This suggests that cell deformation greater than a few percent is required to activate DRG neurons via mechanoreceptors.
FUS excites GINIP-expressing neurons via membrane deformation. (A) Example of deformation of a GINIP+ neuron. Comparison between the cell projected area before and during FUS stimulation. The green and red lines represent the cell contour before and during FUS, respectively. (B) Boxplots showing the deformation of GINIP+ and GINIP− neurons as a function of acoustic pressure with a fixed stimulus duration of Δt = 1 ms. The solid lines represent the output of a linear mixed model with random factors (intercept and slope) and fixed factors (acoustic pressure and neuron type: GINIP+ and GINIP−). N is the total number of analyzed cells. (C) Same as (B) for the stimulus duration with a fixed acoustic pressure of p+=5 MPa. (D, E) Examples of genes showing significant association with the maximum calcium amplitude that are class-conditional (i.e. significant after correction for cell class). Solid lines indicate linear fits within GINIP+ or GINIP− neuron types, and dashed lines indicate linear fits including all cell types. Gene expression is quantified as TMM (Trimmed mean of M-value).
What are the mechanisms underlying the difference in deformability between GINIP+ and GINIP− neurons? To address this question, we interrogated our sc-RNA-seq data to see whether some gene-property relationships might be potentially different within or specific to, GINIP+ or GINIP− neurons, reflecting a graded phenotypic difference within these cell types. To test this, we included an interaction term between gene expression and GINIP+ versus GINIP− neuron class to assess whether the relationship between gene expression and calcium response to FUS (i.e. maximum calcium amplitude or inactivation kinetic) were different within each cell class (see Methods for further details and Extended Data Table 5). Interestingly, we found that the mRNA level of Kcnip4, which encodes potassium channel interacting protein 4, correlates with the cell-to-cell variability in the maximum amplitude of the calcium response between GINIP+ and GINIP− neurons (Fig. 5D). This relationship is not apparent when this class of neuron is not considered, probably reflecting that a different cellular context (i.e., membrane lipid composition) influences the neuron’s response to FUS.
Discussion
More than 40 years ago, Gavrilov and colleagues8 demonstrated through psychophysical experiments on human subjects that transdermal FUS induced various somatic sensations. For a fixed US frequency, as the intensity increased, sensations change in nature, passing from tactile sensations to thermal sensations (hot then cold) and finally to pain perception, suggesting that FUS could activate sensory neurons. A recent study from Hoffman and colleagues14 provided the first ex vivo demonstration that a brief high-intensity FUS stimulation can elicit action potentials in the peripheral endings of all types of mechanosensory neurons. In our study, we took a complementary approach with two ideas in mind. The first was to investigate if the findings of Hoffman and colleagues14 could be extrapolated to the cell bodies of DRG neurons. If so, having access to the RNA content of all responding cells will allow the identification of the molecular determinants underlying FUS sensitivity. We found that FUS sonication of 5 MPa for 1 ms elicited robust calcium responses in 52% of cultured DRG neurons. Single-cell RNA-sequencing revealed that FUS-sensitive neurons belong to almost all neuronal categories, with a clear bias towards five distinct neuronal subsets; the C-LTMRs, the MRGPRD-expressing mechano-nociceptors, the MRGPRA3-expressing itch-sensing neurons, the Sst-expressing NP3 neurons and the D-hair A-LTMRs. Our data only partially overlap with the study by Hoffman and colleagues14, who showed that sonication of mouse saphenous receptive fields elicited action potentials in all myelinated and unmyelinated fibers. How can we explain such a difference between the two studies? The first plausible explanation is the experimental approach. We used calcium imaging on cell bodies, whereas they used electrophysiological recordings on peripheral terminals. The electrophysiological approach offers better spatial and temporal resolution compared to calcium imaging, which may not accurately capture fast neuronal events. Second, peripheral nerve endings are likely to be more sensitive to FUS stimulation than the cell bodies of DRG neurons because the molecular machinery involved in FUS sensitivity, such as ion channels, mechanosensitive proteins or cytoskeletal elements, is optimally localized in the membrane of nerve endings compared to cell bodies. As the electrophysiological recordings in the Hoffman study14 were performed on intact adult peripheral terminals, it is likely that the mechanotransduction pathways activated by FUS stimulation are already in place. In line with this, Yoo and colleagues20 showed that 12–14 days old primary murine cortical neurons are activated by FUS through a mechanical mechanism involving a gradual increase in calcium that is amplified by calcium and voltage-gated channels, resulting in burst firing activity.
Several mechanisms based on thermal or mechanical effects have been proposed to explain FUS neurostimulation. Numerous studies have shown that FUS can modulate neural activity without causing significant tissue heating25. Only minimal thermal increases of less than 1 °C have been reported during in vitro or in vivo experiments of FUS applications for neurostimulation14,20,26,27,28. In our experiments, FUS can increase the temperature of the laminin-coated polymer coverslip to which DRG neurons are attached. We predict that the US stimulus with a maximum acoustic pressure of p+=5 MPa for a pulse duration of ∆t = 1 ms should produce a temperature increase of less than 2 °C (see Methods for detailed calculations). As all our experiments were performed at room temperature (between 20 and 22 °C), although we cannot formally exclude it, a temperature rise of 2 °C is unlikely to elicit calcium responses, suggesting that the FUS responses were mostly driven by mechanical forces.
Among the potential mechanical effects of US, bubble formation and cavitation may be involved as a FUS stimulation mechanism12. However, the likelihood of cavitation inception decreases when using higher frequencies and lower acoustic pressure. For our maximal US stimulus parameters with peak negative pressure p−=−3.2 MPa, the mechanical index (MI = 0.7) is below the cavitation threshold in soft tissues (MI > 1.9). The presence of cavitation is therefore unlikely under our experimental conditions. This is consistent with the good agreement obtained between hydrophone measurements and nonlinear simulations of the 3D wavefield at the focus (Extended Data Fig. 6), showing that the nonlinearity observed in our experimental conditions is caused by the nonlinear propagation of the focused US and not by oscillating bubbles (see Methods for detailed comments on Extended Data Fig. 6).
The most likely hypothesis is that FUS-mediated neurostimulation occurs through a mechanical action on the DRG neurons, via acoustic radiation force and/or streaming-induced force, which leads to the activation of ion channels and generation of neuron action potentials. Indeed, previous in vitro experiments on transfected cells demonstrate that Piezo1 channel can be activated by FUS through cell membrane stress caused by acoustic fluid streaming29,30. Recent studies on ex vivo retina28 and in vivo nerves13 showed correlations between acoustic radiation force (via tissue displacement) and neural activity. Using high speed imaging during FUS stimulation, our results show that DRG neurons are activated only for stimulus parameters that produce measurable cell deformation. This reinforces the hypothesis that FUS stimulation on DRG neurons is driven by cell deformation as a result of the FUS-induced mechanical forces. Interestingly, GINIP+ neurons, which are preferentially activated by FUS, displayed smaller deformations than GINIP- neurons (Fig. 5B,C). This apparent discrepancy suggests that activation is not solely determined by the magnitude of deformation, but rather by the efficiency of the underlying mechanotransduction process. One possibility is that GINIP+ neurons possess distinct membrane–cytoskeletal architectures or mechanosensitive channel properties that enhance their responsiveness to mechanical strain. Alternatively, differences in the effective Young’s modulus between GINIP+ and GINIP- subtypes could explain the reduced deformation observed in GINIP+ neurons under equivalent acoustic stress. These hypotheses will be investigated in future studies.
Our study revealed that FUS-sensitive neurons responded with three different profiles based on their inactivation kinetics: rapid, intermediate, slow, with the NF population predominantly exhibiting intermediate and slow kinetics. Given that we have used a genetically encoded calcium indicator, the GCaMP6s, our data suggest that FUS stimulation likely activates different signaling pathways that lead to different amount of intracellular calcium concentrations responsible for the different calcium decay times. To underpin the mechanisms underlying FUS sensitivity and the variations in calcium decay time, single-cell RNA profiling of FUS-sensitive and FUS-insensitive neurons identified 885 differentially expressed genes that could be categorized in three significant gene modules. Two gene modules enriched in FUS-sensitive neurons and one gene module enriched in FUS-insensitive neurons. The first module, comprising 284 genes, showed high expression in FUS-sensitive neurons, particularly in the subclass characterized by rapid inactivation kinetics. GO analysis highlighted enrichment in terms related to protein localization within cells, such as plasma membrane localization and establishment of protein localization to the mitochondrion. The second one, consisting of 179 genes, also exhibited upregulation in FUS-sensitive neurons, but without distinction based on calcium response kinetics. This module was enriched in potassium channel-associated genes (e.g., Kcng2, Kcnip4, Kcnk13, Kcnmb1, and Kcnmb4) along with genes involved in cellular calcium ion homeostasis and pain response. KCNIP4 is a multifunctional calcium-binding protein that serves as an auxiliary subunit of Kv4 (A-type) voltage-gated potassium channels. By interacting with Kv4.2 and presenilin proteins, KCNIP4 modulates channel kinetics, trafficking, and surface expression (Morohashi et al., 2002). KCNIP4 is enriched in specific neuronal populations and contributes to the fine-tuning of neuronal excitability and firing patterns. Given its role in regulating membrane potential and calcium dynamics, the differential expression of Kcnip4 and other calcium-homeostasis genes between the two populations may influence the threshold or responsiveness of GINIP+ neurons to FUS stimulation. Finally, the third module, containing 238 genes, was preferentially expressed in FUS-insensitive neurons and displayed enrichment in genes associated with collagen fibril organization and cell-matrix adhesion. This part of our study provides insights into the molecular determinants of FUS sensitivity and the diverse calcium response kinetics observed in the FUS responding neurons. It also highlights the involvement of specific gene modules associated with cellular processes crucial for neuronal function and response to external stimuli like FUS. Our sc-RNA-seq data also showed that among the FUS-sensitive neurons, more than half belonged to GINIP+ neurons (Fig. 3D). This was confirmed using GINIPmCherry mice31, in which we showed that 71% of mCherry+ neurons and only 47% of mCherry− neurons responded to FUS stimulation (Fig. 3E). Using mCherry+ neurons in combination with IB4 binding, we found that 83% of C-LTMRs and 67% of MRGPRD-expressing C-HTMRs responded to FUS stimulation. Both neuronal subtypes have been shown to play critical roles in mechanosensation, with MRGPRD-expressing neurons being involved in mechano-nociception and C-LTMRs having dual functions: the sensation of pleasant touch under physiological conditions and modulation of mechanical pain under pathological conditions32. Our study highlights the potential of using FUS as a non-invasive method to selectively target and activate specific neuronal subtypes within the DRG. The preferential activation of GINIP+ neurons, particularly C-LTMRs and MRGPRD-expressing C-HTMRs, suggests a nuanced approach to sensory pathway modulation that could be exploited for therapeutic benefit. Detailed investigations into the FUS parameters that can selectively activate different neuronal subtypes will be crucial to open up exciting possibilities for the development of innovative pain management therapies, highlighting the importance of targeted neuronal modulation using non-invasive techniques such as FUS.
Methods
Mice
Mice were maintained under standard housing conditions (22 °C, 40% humidity, 12 h-light cycles, and free access to food and water). Special efforts were made to minimize the number of mice used in this study. Male AdvillinCre/+ mice and female Ginipfl/fl mice were bred. Only the Ginipfl/+::AdvillinCre/+ mice were used for the study. Male AdvillinCre/+ mice and female R26GCamp6S/GCamp6S mice were bred. Only the R26GCamp6S/+::AdvillinCre/+ mice were used for the study. AdvillinCre/+ mice were generously provided by Dr Fan Wang (Duke University), R26GCamp6S mice were purchased from Jackson laboratory JAX:028866 and the Ginipflx/flx mice were generated in our laboratory by Gaillard and colleagues31. All experiments were conducted on 6- to 12-weeks-old adult mice, in accordance with European guidelines for the care and use of laboratory animals (Council Directive 86/609/EEC). They were also approved by an independent ethics committee for animal experimentation (APAFIS), as required by the French law and in accordance with the relevant institutional regulations of French legislation on animal experimentation, under license number APAFIS #34,501. All experiments were performed in accordance with the ARRIVE guidelines.
Primary neuron preparation
Mice weighting 20 to 30 g were deeply anesthetized using a combination of 100 mg/kg ketamine and 10 mg/kg xylazine and then sacrificed by cervical dislocation. All dorsal root ganglion (DRG) were carefully extracted and digested with 2 mg/mL of collagenase type II, 5 mg/mL of dispase and 5mM of CaCl2 in HBSS media (magnesium- and calcium- free) containing 5mM HEPES, 10mM D-Glucose and 1% penicillin/streptomycin, at pH 7.5 for 1 h at 37 °C. After removing the supernatant, DRGs were resuspended with Leibovitz-15 complete medium (L-15 supplemented with 5% FCS and 1% penicillin/streptomycin), and then mechanically dissociated with two glass Pasteur pipettes of decreasing diameter (1 and 0.5 mm). The resulting suspensions were subjected to a density gradient centrifugation through Percoll (onto 12.5 and 28% Percoll gradient in Leibovitz-15 complete medium) at a speed of 1300 g (acc = 6, break = 3) for 20 min, to eliminate cell debris. Cells were washed with Leibovitz-15 complete medium and centrifuged at 900 g (acc = 7, break = 8) for 5 min. Cells were then resuspended in Neurobasal complete medium (Neurobasal A medium supplemented with 2mM L-glutamine, 1% penicillin/streptomycin and B27 1X) containing the following factors: Nerve growth factor (NGF) at 50ng/mL, Glial cell-derived neurotrophic factor (GDNF) at 50ng/mL, Neurotrophin-3 (NT3) at 50ng/mL, Neurotrophin-4 (NT4) at 10ng/mL and Brain Derived Neurotrophic Factor (BDNF) at 5ng/mL. Cells were plated in a Poly-D-lysine- (50 µg/ml) Laminin- (10 µg/ml) coated ibidi Polymer Coverslip Bottom (ibidi µ − Dish 35 mm, Germany) and incubated at 37 °C for 24 h.
Immunostaining on cultured DRG neurons
After fixation of the primary cultures with 500 µL of 4% paraformaldehyde for 10 min, cells are saturated for 40 min at room temperature in PBS-10% (vol/vol) donkey serum (Sigma), 0.1% (weight/vol) bovine albumin (Sigma), 4% Triton X-10. The solution is removed, and the primary antibodies are incubated for 2 h at room temperature. The primary antibodies used in this study are mouse β3-tubulin (1:500, Sigma, T8660), rabbit anti-TH (1:500, Sigma-Aldrich AB152), rabbit anti-NF200 (1:500, Sigma-Aldrich, N4142), rabbit anti-CGRP (1:200, Calbiochem, PC205L), goat anti-TrkB (1:500, R&D Systems, AF1494), goat anti-TrkC (1:500, R&D Systems, AF1404), rabbit anti-TRPV1 (1:1000, Interchim, A8564) and rat anti-GINIP (1:1000, Gaillard and colleagues31. After three washes for 5 min each in 1xPBS, cells were incubated for 1 h at room temperature with secondary antibodies diluted in a solution containing 50% 1xPBS and 50% saturation solution. The corresponding donkey anti-goat or anti-rat anti-rabbit, anti-mouse Alexa 488- and 555-conjugated secondary antibodies (1:500, Thermo Fisher Scientific) were used for the detection of primary antibody binding. Isolectin B4 conjugates with AlexaFluorR 647 dye were used at a dilution of 1:300 (Thermo Fisher Scientific I32450). Cells were washed (3 times in 1xPBS) and mounted in ImmuMount Reagent. Images were acquired with an AxioImager M2 (Zeiss) fluorescence microscope with a 40x/1.3 or 63x/1.4 objectives, and the contrast was adjusted with Fiji software (OpenSource, USA). Each immunostaining was performed in duplicate (on two independent experimental days) using samples from 5 different mice. For each mouse, three independent cultures were prepared, and images were acquired from multiple regions of each dish.
Hydrophone measurements
We used a focused transducer of center frequency 20 MHz (Olympus V317-SM) to stimulate the DRG neurons. The beam patterns in the elevation direction (X-Y) and azimuth plane (Y-Z) of the transducer were measured with a pressure measurement system composed of a 40 µm-diameter needle hydrophone (Model NH0040, Precision Acoustics, UK), a preamplifier and a DC coupler. The hydrophone was fixed onto a three-axis motorized translation stage (M-403.4PD, Physik Instrumente, Germany), used to control the hydrophone position in the X-Y and Y-Z planes with a spatial resolution of 0.2 µm. For each spatial position, the output signals of the DC coupler were acquired using a digitizer (PCI digitizer CS11G8, GaGe, Canada), in order to acquire the hydrophone signals at a sampling frequency of 250 MHz. The pressure maps were recorded in the X-Y plane (0.6 mm by 0.6 mm) with a step size of 0.01 mm, and in the Y-Z plane (3.8 mm by 0.8 mm) with a step size of 0.01 mm in the Y-direction and 0.02 mm in the Z-direction (Fig. 1C). The lateral and axial beam widths were measured to be 0.22 mm and 2.78 mm respectively at −6 dB.
Calcium imaging and ultrasound stimulation setup
Calcium imaging experiments were performed on R26GCamp6S/+::AdvillinCre/+ and Ginipfl/+::AdvillinCre/+ mice. For Ginipfl/+::AdvillinCre/+ mice, DRG neurons were incubated with 5 µM calcium dye (Fluo4-AM resuspended in DMSO) diluted in Opti-MEM solution for 45 min before the experiment. For every calcium imaging experiment, the culture medium was replaced by a Na-HEPES solution (5 mM KCl, 140 mM NaCl, 10 mM HEPES, 2 mM CaCl2, 2 mM MgCl2). Prior to FUS stimulation, the US beam was positioned at the center of the optical microscope’s field of view. To achieve this, the transducer was first operated in pulse-echo mode by using a pulser-receiver (5073PR, Olympus, France) and focused onto the culture dish containing an isolated polystyrene microbead with a radius of 20 µm located at the center of the optical field of view. The transducer was moved laterally to examine and maximize the ultrasonic echo signal from the microbead, the echo signal being maximal when the microbead is at the center of the US beam focus. Calcium imaging experiments were performed using an inverted microscope (Olympus IX73, 20X objective with a numerical aperture of 0.45) equipped with an LED illuminator (pE-300white). Images were acquired at a sampling rate of 10 Hz and recorded with a Basler acA4096 camera. Primary neuronal cultures were performed as described above and stimulated with a FUS transducer (Olympus V317-SM, central frequency of 20 MHz, active diameter of 6.32 mm, focal distance of 12.7 mm). The FUS transducer was tilted at an angle of approximately 20° relative to the axis perpendicular to the culture dish in order to reduce standing wave formation within the cavity formed by the transducer and the culture dish (Fig. 1A). In addition, an acoustic absorber (Aptflex F28, Precision Acoustics, UK) was attached to the transducer to avoid reflected waves at the water/air interface. A function generator (33600B, Agilent, France) amplified with a power amplifier (75A250A, Amplifier Research, USA) drove the US transducer. The FUS stimulus consisted of a 20-MHz sinusoidal signal with peak positive pressure of 4 to 5 MPa and stimulus duration of 0.1 to 1 ms (Fig. 1B). Calcium responses were recorded before, during and after FUS stimulation. To assess cell viability, the last US stimulation session for each coverslip was followed by a bath application of 100 mM KCl. All experiments were performed at room temperature. Data were analyzed with an in-house MATLAB code (The Mathworks Inc., Natick, MA, USA). Data are presented as the relative fluorescence change ΔF normalized to the initial basal fluorescence F0.
A total of 14 R26GCamp6S/+::AdvillinCre/+ mice were used to determine the percentages of FUS-sensitive neurons as a function of acoustic pressure or stimulus duration (Fig. 1E-F). For each FUS stimulus (specific time and acoustic pressure), around 120 to 220 cell bodies were analyzed, each corresponding to cultures of primary DRG neurons from 2 to 3 mice. For each mouse, the DRG neurons were distributed in two or three Ibidi imaging dishes. For each Ibidi imaging dish, six different Region-Of-Interests (ROIs), corresponding to the − 6 dB beam area (Fig. 1D), were stimulated by FUS. On average, 10 cell bodies were located within each ROI. Each cell body was subjected to a single FUS stimulus to avoid potential cumulative effects. FUS responses to several acoustic pressures and time durations were collected on 7 different experimental sessions with the constraint that each FUS stimulus parameter was tested at least on two different sessions and that the number of neurons sonicated for each FUS stimulus was at least 120. Two mixed-effects logistic regressions were performed to assess the effects of pressure and of stimulus duration on the likelihood of obtaining a calcium response. In both cases, experimental session was treated as a random factor. Each of this model was compared to the corresponding random-intercept model using a likelihood ratio test.
The kinetics of the calcium responses were classified in three groups: rapid, intermediate and slow. To this end, for each DRG neuron, the normalized amplitude calcium response was computed and the peak response duration, defined as the duration over which the amplitude of the response remained higher than 90% of the maximum amplitude, was determined. Rapid, intermediate and slow kinetics were arbitrarily defined as peak response durations of less than 18 s, comprised between 18 and 70 s and of more than 70 s, respectively. The slow-kinetics responses correspond to calcium responses that never return to their initial basal fluorescence.
Single-cell library preparation
After calcium imaging recording, the neuron was harvested using a glass pipette, transferred into a lysis solution (RNaseOUT 8 U.µl− 1, 2% Triton X-100) and flash frozen. A total of 8 mice was necessary to perform this part of the work. Reverse transcription was performed using a SMART-seq v4 Low Input Kit (Clontech) directly on the cell lysate according to the manufacturer’s protocol. After cDNAds amplification, 50 µl of the sample were subjected to cDNA purification on AMPure XP beads. 0.5 ng of each purified cDNAds were used to construct the sequencing library using the Nextera XT DNA Library Preparation Kit (Illumina) according to the manufacturers protocol using fragments over 300-bp length from each neuron to generate single-cell cDNA libraries for mRNA sequencing.
Processing, quality control and filtering of single-cell RNA-seq data
Library preparation was performed at the GenomEast platform, a member of the “France Genomique” consortium (ANR-10-INBS-0009) using C1 to generate single-cell cDNA libraries for mRNA sequencing. Libraries were sequenced on an Illumina HiSeq 4000 sequencer (Illumina) as single read 50 base reads with an average depth of 4.7 million reads per cell. Image analysis and base calling were performed using RTA version 2.7.7. Demultiplexing was performed using bcl2fastq version 2.20.0.422 and quality control was performed using FastQC v0.11.5n (FASTQC, 2010)33. Sequences were uniquely mapped to the mm10 genome using Subread (C version 1.4.6-p2) using default values. Reads mapping to gene exons (GRCm38.90 gene assembly) were counted using featureCounts57 (C version 1.4.6-p2). Read counts were analyzed in the R/Bioconductor environment (version 4.2.2; www.bioconductor.org). Genes with less than one read per cell on average were removed (n = 26,546 genes remaining) and the count data were normalized between samples by TMM (trimmed mean of the M-values) using the scran package in R Bioconductor34. Quality control plots were performed using scran as described in Lun and colleagues34. Relative expression levels were obtained by sample normalization using TPM (transcripts per kilobase million). Downstream analysis was performed using custom R scripts.
Dorsal root ganglion neuron clustering
The mapping of the scRNAseq neurons in DRG neuron transcriptional clusters was done by a cross-dataset normalization approach. We used fastMNN, the last implementation of Mutual Nearest Neighbours (MNN) correction (Haghverdi et al., 2018) implemented in the R package batchelor to combine our dataset with the scRNAseq sensory neuron dataset of Zeisel and colleagues23. Briefly, we selected 3000 most variables genes from the dataset of Zeisel and colleagues23, and found that 1091 of these genes were present among the 26,546 that we selected in our own data set. We then used this set of 1091 genes for the mapping of our cells to the reference data. A principal component analysis (PCA) was performed between Zeisel23 dataset and our dataset to correct for batch effect. Identification of MNN was done in this reduced dimension space using the following parameters: dimension = 50 and k = 2 and 150 for our and Zeisel datasets, respectively. To assign each individual neuron to a specific cluster, we built a k nearest-neighbors (kNN) graph with k = 50. Individual neurons were assigned to one of the 17 clusters described in Zeisel and colleagues23 (PSNF1-3, PSNP1-6, PSPEP1-8). The nomenclature of Usoskin and colleagues35 was preferred for clarity in the main figure. Extended Data Fig. 3 and Extended Data Table 1 provide the correspondence between the nomenclatures of Zeisel and colleagues23, Usoskin and colleagues35 and Sharma and colleagues36. Corrected expression values obtained during this procedure were only used for cluster assignment and visualization with t-distributed stochastic neighbor embedding (tSNE) projection (perplexity = 50, max iteration = 1000, theta = 0.35).
A second approach was used to assign each of our picked cells to one of the reference clusters. We log-transformed all counts from Zeisel and colleagues23 with log2(x + 1) transformation and averaged the log-transformed counts across all cells in each of the 17 clusters to obtain reference transcriptomic profiles of each cluster, using the same 1091 genes as above (17 × 1091 matrix). We applied the same log2(x + 1) transformation to the TMM counts of our picked cells, and for each cell, computed Pearson correlations across the 1091 genes with all 17 clusters described in Zeisel and colleagues23. Each cell was assigned to the cluster to which it had the highest correlation (Unweighted Paired Group Mean Arithmetic classifier) (Extended Data Fig. 3).
Differential gene expression analysis
For differential gene expression analysis (DGE) data were analyzed using DESeq237 and edgeR packages, and results were filtered for log2FC (fold change) and false discovery rate (FDR): |log2FC| > 1 and FDR < 10%. Given the known fact that analysis results differ among algorithms used38,39, differential expression of transcripts was only considered to be significant if determined so by both analysis algorithms (i.e., DESeq2 and edgeR) in line with recommended analysis procedures38,40. For the generation of heat maps shown in Figs. 3C and 4C and z-transformed TMM count data was used.
Weighted gene co-expression network analysis
To perform WGCNA, a matrix of signed Pearson correlation between all pairs of transcripts was computed. This correlation matrix was raised to power \(\:\beta\:\)=6 to calculate an adjacency matrix. To minimize the noise and spurious associations, the adjacency matrix was transformed to topological overlap matrix (TOM). The matrix 1-TOM was used as the input of average linkage hierarchical cluster, and genes with similar expression pattern were clustered together. The expression profile of a given gene module was represented by its first principal component (as known as module eigengene, ME) which can explain the most variation of the module expression levels. Module membership (also known as module eigengene based connectivity, kME) of each gene was calculated by correlated the gene expression profile with ME. The module labeled grey as a color corresponds to the set of genes which have not been clustered in any module. Gene ontology enrichment analysis was performed using Bioconductor package “topGO” (PMID:16606683). Terms were accepted if they are hitted more than 1 gene and Fisher exact Test P-value < 0.05.
Modeling the relationship between gene expression and calcium response to ultrasound
We adapted the method developed by Bomkamp and colleagues41. After accounting for the most variable genes among our dataset (~ 14,000 genes), only genes which were expressed at a level of 1 TPM or higher in at least 80% of ultrasound-responsive neurons were included. Out of all genes represented in the RNA-seq dataset, 2398 passed this thresholding step. For the remaining genes, we fitted a linear model relating the maximum peak amplitude of the calcium response to ultrasound (P) to the expression of the gene (G) and cell class (C) using the R package stats v4.2.2 (see Fig. 5D,E). This class-conditional model can be written as follows: P ~ G + C.
Physical mechanisms - cell deformation with high-speed imaging
We examined whether the DRG neurons were deformed due to the FUS-induced mechanical forces. Deformation experiments were performed on Ginipfl/+::AdvillinCre/+ mice. To identify GINIP+ neurons, one image of the native fluorescence was recorded before each US stimulation. High speed imaging was performed using an inverted microscope (Olympus IX73, 20x objective with a numerical aperture of 0.45). Images were acquired at 100 000 fps and recorded with a Photron FASTCAM SA1.1 camera. The light source was a halogen cold light source (KL 1500 HAL, SCHOTT, France) manually positioned above the Ibidi imaging dish. The transducer was positioned to have the US beam at the center of the optical microscope’s field of view, as described above. Each neuron was stimulated several times consecutively: 6 consecutive times for the pressure series (5 MPa, 4 MPa, 4.2 MPa, 4.4 MPa, 4.6 MPa and 5 MPa) for a stimulus duration of 1 ms, or 7 consecutive times for the time series (1 ms, 0.1 ms, 0.2 ms, 0.4 ms, 0.6 ms, 0.8 ms, and 1 ms) for a peak positive pressure of 5 MPa. To ensure that consecutive FUS stimuli do not affect cell deformation, the optimal FUS stimulus (5 MPa, 1 ms) is repeated twice at the beginning and end of the series of stimuli, and neurons that did not exhibit the same projected area for these two optimal FUS stimuli were excluded from the analysis. Projected areas were recorded before, during and after FUS stimulation. Cells were imaged using Photron FASTCAM Viewer 4 software. All experiments were performed at room temperature. The deformability (D) was calculated as
where AbeforeUS and AduringUS represent the measured projected area of the cell before and during the FUS stimulation. To determine AduringUS, the maximum projected area was used, corresponding to the area on the last image of the stimulus duration. The area of the cells was manually quantified using an in-house MATLAB code (The Mathworks Inc., Natick, MA, USA) (see Fig. 5A).
Linear mixed models of increasing complexity were fitted to the deformation vs. acoustic pressure data using the R package stats (lme function), starting with a random-intercept model, and progressively adding the factors stimulus duration, neuron type (GINIP+ and GINIP-), and random slope. Models were compared using likelihood ratio tests (anova function). The same analysis procedure was repeated for the deformation vs. stimulus duration.
Physical mechanisms - temperature elevation
The temperature rise induced by a US stimulus relates to the acoustic absorption coefficient of the medium insonified by the US wave. To compute this elevation theoretically, two media were considered: the polymer coverslip for which the acoustic absorption coefficient was measured to be 0.3 Np/cm/MHz, and DRG neurons for which the absorption coefficient was assumed to be close to the absorption value of the brain of 0.024 Np/cm/MHz1.18 from Goss and colleagues42. Following Fry43, the temperature rise ΔT for a short exposure time is given by \(\:\Delta T = Q\Delta t/(C\rho_{0} )\), where Q is the rate of heat generation per unit volume, Δt is the time duration of the US stimulus, C and \(\:\rho_0\:\) are the specific heat capacity and density of the medium. The heat generation Q produced by US for a plane travelling wave is given by \(\:\text{Q=}\alpha\:{p}_{max}^{2}\text{/}{\text{Z}}_{\text{0}}\), where pmax is the maximum acoustic pressure inferred from hydrophone measurements, \(\:\alpha\:\) is the absorption coefficient of the medium per unit path length and Z0 is the acoustic impedance of the medium44. The maximum temperature rise ΔTmax should be mainly due to the acoustic absorption coefficient of the polymer substrate, which is much higher than the absorption of the DRG neurons. We predicted that the US stimulus with maximum acoustic pressure of p+=3.6 MPa at 20 MHz for a pulse duration of Δt=1 ms should produce a temperature rise on the polymer coverslip of 1.2 °C at 20 MHz (and 0.5 °C at 40 MHz when considering the maximum acoustic pressure of p+=1.6 MPa at this harmonic frequency; Table 1). We can therefore expect a temperature rise of less than 2 °C. The following properties of the polymer coverslip, mainly composed of polyethylene, were considered: \(\:\rho_0\:\) = 1010 kg/m3, Z0=2.6 MRayl, C=2400 J/kg/K and \(\:\alpha\:\)=6 Np/cm at 20 MHz (and 12 Np/cm at 40 MHz). In contrast, the temperature rise caused by the absorption of the DRG neurons is expected to be much smaller ΔTmax−DRG = 0.15 °C at 20 °C by using the following parameters: \(\:\rho_0\:\) = 1020 kg/m3, Z0 = 1.54 MRayl, specific heat capacity approximated by that of water, C = 4184 J/kg/K and \(\:\alpha\:\)=0.82 Np/cm at the frequency of 20 MHz42.
Physical mechanisms - nonlinear simulations of the acoustic fields
Nonlinear simulations of the acoustic field produced by the 20-MHz transducer were conducted to confirm that the nonlinearity measured with the hydrophone was caused by the nonlinear propagation of the focused US.
The MATLAB’s k-Wave toolbox was used to simulate the acoustic field generated by our focused 20-MHz US transducer with focal distance of 12.7 mm and active element diameter of 6.35 mm. The simulations were performed in three dimensions on a domain of 8 × 8 × 18 mm3 with spatial discretization of 10 µm. The Courant-Friedrichs-Lewy stability criterion was set to 0.15. The simulated stimulus waveform was a sinusoidal signal of 20 cycles at 20 MHz convolved with a gaussian window. The propagation medium was assumed to be water with the following characteristic properties: sound speed, c = 1490 m/s; density, \(\:\rho\:\)=1000 kg/m3; absorption coefficient 2.17 × 10− 3 dB/cm/MHz2; nonlinearity coefficient, B/A = 5. The input pressure of the simulated transducer was empirically determined to obtain a peak positive pressure p+ of either 0.5 MPa, 2.5 MPa or 5 MPa at the focus. Measured and simulated beam patterns in the Y-Z plane showed similar beam patterns at the fundamental (Extended Data Fig. 6 A) and second harmonic (Extended Data Fig. 6B). The − 6 dB transmit focal spot lengths determined by hydrophone measurements and k-Wave simulations were also in good agreement, both at the fundamental frequency (2.78 mm and 2.82 mm, respectively; Extended Data Fig. 6 C) and at the second harmonic frequency (1.80 mm and 1.81 mm, respectively; Extended Data Fig. 6D). Nonlinear effects were evaluated in the spectral domain by estimating the amplitude of the second harmonic of the sinusoidal waves (Extended Data Fig. 6E-F). The differences on the second harmonic amplitudes between experiments and simulations are less than 3 dB, which is satisfactory given the measurement uncertainties provided by the needle hydrophone manufacturer (16% and 24% of errors at 20 MHz and 40 MHz, respectively). Therefore, the nonlinear propagation of the focused US simulated here is sufficient to explain the nonlinear effects observed in experiments. Cavitation effects can be reasonably ruled out.
Data availability
The RNA-seq datasets generated and analyzed have been deposited in NCBI’s Gene Expression Omnibus45 and are accessible through the following GEO Series accession numbers: GSE27564.
References
Zhang, X. & Bao, L. The development and modulation of nociceptive circuitry. Curr. Opin. Neurobiol. 16, 460–466 (2006).
Cohen, S. P., Vase, L. & Hooten, W. M. Chronic pain: an update on burden, best practices, and new advances. Lancet 397, 2082–2097 (2021).
Benyamin, R. et al. Opioid complications and side effects. Pain Physician. 11, S105–120 (2008).
Zhang, T. et al. Transcranial focused ultrasound stimulation of periaqueductal Gray for analgesia. IEEE Trans. Biomed. Eng. 69, 3155–3162 (2022).
Kim, M. G. et al. Low-intensity transcranial focused ultrasound suppresses pain by modulating pain processing brain circuits. Blood 144, 1101–1115 (2024).
Deer, T. R., Grigsby, E., Weiner, R. L., Wilcosky, B. & Kramer, J. M. A prospective study of dorsal root ganglion stimulation for the relief of chronic pain. Neuromodulation 16, 67–71 (2013).
Johnson, R. L. & Wilson, C. G. A review of vagus nerve stimulation as a therapeutic intervention. J. Inflamm. Res. 11, 203–213 (2018).
Gavrilov, L. R. et al. The effect of focused ultrasound on the skin and deep nerve structures of man and animal. Prog Brain Res. 43, 279–292 (1976).
Lele, P. P. Effects of focused ultrasonic radiation on peripheral nerve, with observations on local heating. Exp. Neurol. 8, 47–83 (1963).
Tsui, P. H., Wang, S. H. & Huang, C. C. In vitro effects of ultrasound with different energies on the conduction properties of neural tissue. Ultrasonics 43, 560–565 (2005).
Colucci, V., Strichartz, G., Jolesz, F., Vykhodtseva, N. & Hynynen, K. Focused ultrasound effects on nerve action potential in vitro. Ultrasound Med. Biol. 35 (10), 1737–1747 (2009).
Wright, C. J., Haqshenas, S. R., Rothwell, J. & Saffari, N. Unmyelinated peripheral nerves can be stimulated in vitro using pulsed ultrasound. Ultrasound Med. Biol. 43, 2269–2283 (2017).
Lee, S. A., Kamimura, H. A., Burgess, M. T. & Konofagou, E. E. Displacement imaging for focused ultrasound peripheral nerve neuromodulation. IEEE Trans. Med. Imaging. 39 (11), 3391–3402 (2020).
Hoffman, B. U. et al. Focused ultrasound excites action potentials in mammalian peripheral neurons in part through the mechanically gated ion channel PIEZO2. Proc. Natl. Acad. Sci. 119, e2115821119 (2022).
Oh, S. J. et al. Ultrasonic neuromodulation via astrocytic TRPA1. Curr. Biol. 29, 3386–3401 (2019).
Guo, H. et al. Ultrasound produces extensive brain activation via a cochlear pathway. Neuron 98, 1020–1030 (2018).
Tyler, W., Lani, S. W. & Hwang, G. M. Ultrasonic modulation of neural circuit activity. Curr. Opin. Neurobiol. 50, 222–231 (2018).
Chu, Y. C., Lim, J., Chien, A., Chen, C. C. & Wang, J. L. Activation of mechanosensitive ion channels by ultrasound. Ultrasound Med. Biol. 48, 1981–1994 (2022).
Cotero, V. et al. Peripheral focused ultrasound neuromodulation (pFUS). J. Neurosci. Methods. 341, 108721 (2020).
Yoo, S., Mittelstein, D. R., Hurt, R. C., Lacroix, J. & Shapiro, M. G. Focused ultrasound excites cortical neurons via mechanosensitive calcium accumulation and ion channel amplification. Nat. Commun. 13, 493 (2022).
Parpaite, T. et al. Patch-seq of mouse DRG neurons reveals candidate genes for specific mechanosensory functions. Cell. Rep. 37, 109914 (2021).
Haghverdi, L., Lun, A. T. L., Morgan, M. D. & Marioni, J. C. Batch effects in single-cell RNA-sequencing data are corrected by matching mutual nearest neighbors. Nat. Biotechnol. 36, 421–427 (2018).
Zeisel, A. et al. Molecular architecture of the mouse nervous system. Cell 174, 999–1014e22 (2018).
Duque, M. et al. Sonogenetic control of mammalian cells using exogenous transient receptor potential A1 channels. Nat. Com. 13, 600 (2022).
Naor, O., Krupa, S. & Shoham, S. Ultrasonic neuromodulation. J. Neural Eng. 13, 031003 (2016).
Tufail, Y. et al. Transcranial pulsed ultrasound stimulates intact brain circuits. Neuron 66, 681–694 (2010).
Constans, C., Mateo, P., Tanter, M. & Aubry, J. F. Potential impact of thermal effects during ultrasonic neurostimulation: retrospective numerical Estimation of temperature elevation in seven rodent setups. Phys. Med. Biol. 63, 025003 (2018).
Menz, M. D. et al. Radiation force as a physical mechanism for ultrasonic neurostimulation of the ex vivo retina. J. Neurosci. 39, 6251–6264 (2019).
Prieto, M. L., Firouzi, K., Khuri-Yakub, B. T. & Maduke, M. Activation of Piezo1 but not NaV1. 2 channels by ultrasound at 43 MHz. Ultrasound Med. Biol. 44, 1217–1232 (2018).
Liao, D., Hsiao, M. Y., Xiang, G. & Zhong, P. Optimal pulse length of insonification for Piezo1 activation and intracellular calcium response. Sci. Rep. 11 (1), 709 (2021).
Gaillard, S. et al. GINIP, a Gαi-interacting protein, functions as a key modulator of peripheral GABAB receptor-mediated analgesia. Neuron 84, 123–136 (2014).
Delfini, M. C. et al. TAFA4, a chemokine-like protein, modulates injury-induced mechanical and chemical pain hypersensitivity in mice. Cell. Rep. 5, 378–388 (2013).
Andrews, S., FastQC A Quality Control Tool for High Throughput Sequence Data, Babraham Bioinformatics. http://www.bioinformatics.babraham.ac.uk/projects/fastqc (2010).
Lun, A. T., McCarthy, D. J. & Marioni, J. C. A step-by-step workflow for low-level analysis of single-cell RNA-seq data with bioconductor. F1000Res 5, 2122 (2016).
Usoskin, D. et al. Unbiased classification of sensory neuron types by large-scale single-cell RNA sequencing. Nat. Neurosci. 18, 145–153 (2015).
Sharma, N. et al. The emergence of transcriptional identity in somatosensory neuron. Nature 577, 392–398 (2020).
Love, M. I., Huber, W. & Anders, S. Moderated Estimation of fold change and dispersion for RNA-seq data with DESeq2. Genome Biol. 15, 1–21 (2014).
Rapaport, F. et al. Comprehensive evaluation of differential gene expression analysis methods for RNA-seq data. Genome Biol. 14, 1–13 (2013).
Mis, M. A. et al. Differential aging-related changes in neurophysiology and gene expression in IB4‐positive and IB4‐negative nociceptive neurons. Aging Cell. 17, e12795 (2018).
Soneson, C. & Delorenzi, M. A comparison of methods for differential expression analysis of RNA-seq data. BMC Bioinform. 14, 91 (2013).
Bomkamp, C. et al. Transcriptomic correlates of electrophysiological and morphological diversity within and across excitatory and inhibitory neuron classes. PLoS Comput. Biol. 15, e1007113 (2019).
Goss, S. A., Johnston, R. L. & Dunn, F. Comprehensive compilation of empirical ultrasonic properties of mammalian tissues. J. Acoust. Soc. Am. 64, 423–457 (1978).
Fry, W. J. Action of ultrasound on nerve tissue—a review. J. Acoust. Soc. Am. 25, 1–5 (1953).
Nyborg, W. L. Heat generation by ultrasound in a relaxing medium. J. Acoust. Soc. Am. 70, 310–312 (1981).
Edgar, R., Domrachev, M. & Lash, A. E. Gene expression omnibus: NCBI gene expression and hybridization array data repository. Nucleic Acids Res. 30, 207–210 (2002).
Acknowledgements
We are grateful to Sophie Brustein from Centuri institute for help in the optical imaging, the members of the two laboratories (the Moqrich lab at IBDM and the researchers at LMA) for the scientific discussions, and the IBDM imaging and animal facilities for assistance. This work was funded by the French National Research Agency grant (ANR-19-CE19-0015) awarded to O.M, E.F and A.M and by the program Centuri and ARC foundation attributed to E.B. This work was also supported by institutional funding from the CNRS and Aix-Marseille Université to IBDM and LMA.
Funding
This work was funded by the French National Research Agency grant (ANR-19-CE19-0015) awarded to O.M, E.F and A.M and by the program Centuri and ARC foundation attributed to E.B. This work was also supported by institutional funding from the CNRS and Aix-Marseille Université to IBDM and LMA.
Author information
Authors and Affiliations
Contributions
A.M, E.F and O.M designed the project, E.B and E.D performed the calcium imaging experiments and the FUS-mediated cell deformation, E.B performed the single cell RNA preparation and generated all the figures and managed the writing of the materials and methods section, T.P analyzed the RNA-seq data and contributed to writing the corresponding chapter, S.Y performed the cell picking for the scRNA-seq, K.M and S.M performed the k-Wave simulations, P.M managed the mouse colonies used in this study, A.S performed the first RNA-seq analysis and provided input on the whole manuscript, A.M, E.F and O.M wrote the manuscript. All authors contributed to editing the manuscript.
Corresponding authors
Ethics declarations
Competing interests
The authors declare no competing interests.
Additional information
Publisher’s note
Springer Nature remains neutral with regard to jurisdictional claims in published maps and institutional affiliations.
Supplementary Information
Below is the link to the electronic supplementary material.
Rights and permissions
Open Access This article is licensed under a Creative Commons Attribution-NonCommercial-NoDerivatives 4.0 International License, which permits any non-commercial use, sharing, distribution and reproduction in any medium or format, as long as you give appropriate credit to the original author(s) and the source, provide a link to the Creative Commons licence, and indicate if you modified the licensed material. You do not have permission under this licence to share adapted material derived from this article or parts of it. The images or other third party material in this article are included in the article’s Creative Commons licence, unless indicated otherwise in a credit line to the material. If material is not included in the article’s Creative Commons licence and your intended use is not permitted by statutory regulation or exceeds the permitted use, you will need to obtain permission directly from the copyright holder. To view a copy of this licence, visit http://creativecommons.org/licenses/by-nc-nd/4.0/.
About this article
Cite this article
Brunet, E., Parpaite, T., Yoo, S. et al. Molecular and biophysical characterization of cultured DRG neurons in response to focused ultrasound. Sci Rep 16, 4619 (2026). https://doi.org/10.1038/s41598-025-34579-y
Received:
Accepted:
Published:
Version of record:
DOI: https://doi.org/10.1038/s41598-025-34579-y




