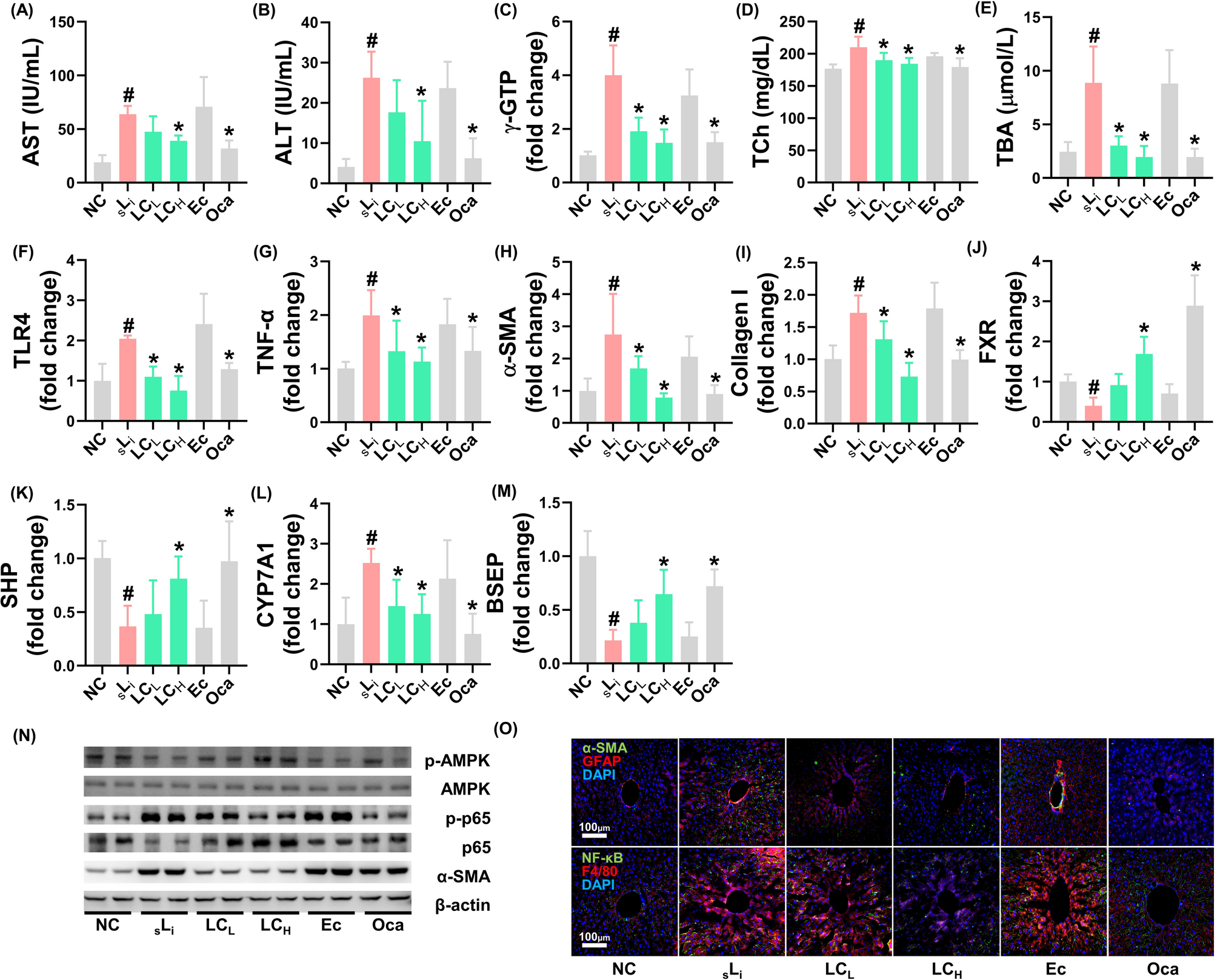
Fig. 1

Effects of LC2767 on liver damage in mice intraperitoneally injected with LPS. Effects on AST (A), ALT (B), γ-GTP (C), TCh (D), and TBA (E) levels in the blood. Effect on LPS-induced TLR4 (F), TNF-α (G), α-SMA (H), collagen1 (I), FXR (J), SHP (K), CYP7A1 (L), and BSEP (M) expression (assessed by qPCR), AMPK activation, NF-κB activation, and α-SMA expression (N, assessed by immunoblotting), α-SMA+GFAP+ and NF-κB+F4/80+ cell populations (O, assessed by immunofluorescence staining) in the liver. LC2767 at doses of 1 × 108 (LCL) and 1 × 109 CFU/mouse (LCH), E. coli at a dose of 1 × 109 CFU/mouse (Ec), obeticholic acid at a dose of 5 mg/kg (Oca), and saline (sLi) were orally administered once a day for 5 days to mice that were intraperitoneally injected with LPS for 5 days. NC group was treated with saline. Data are shown in mean ± SD (n = 8). #p < 0.05 vs. NC. *p < 0.05 vs. sLi (LPS).