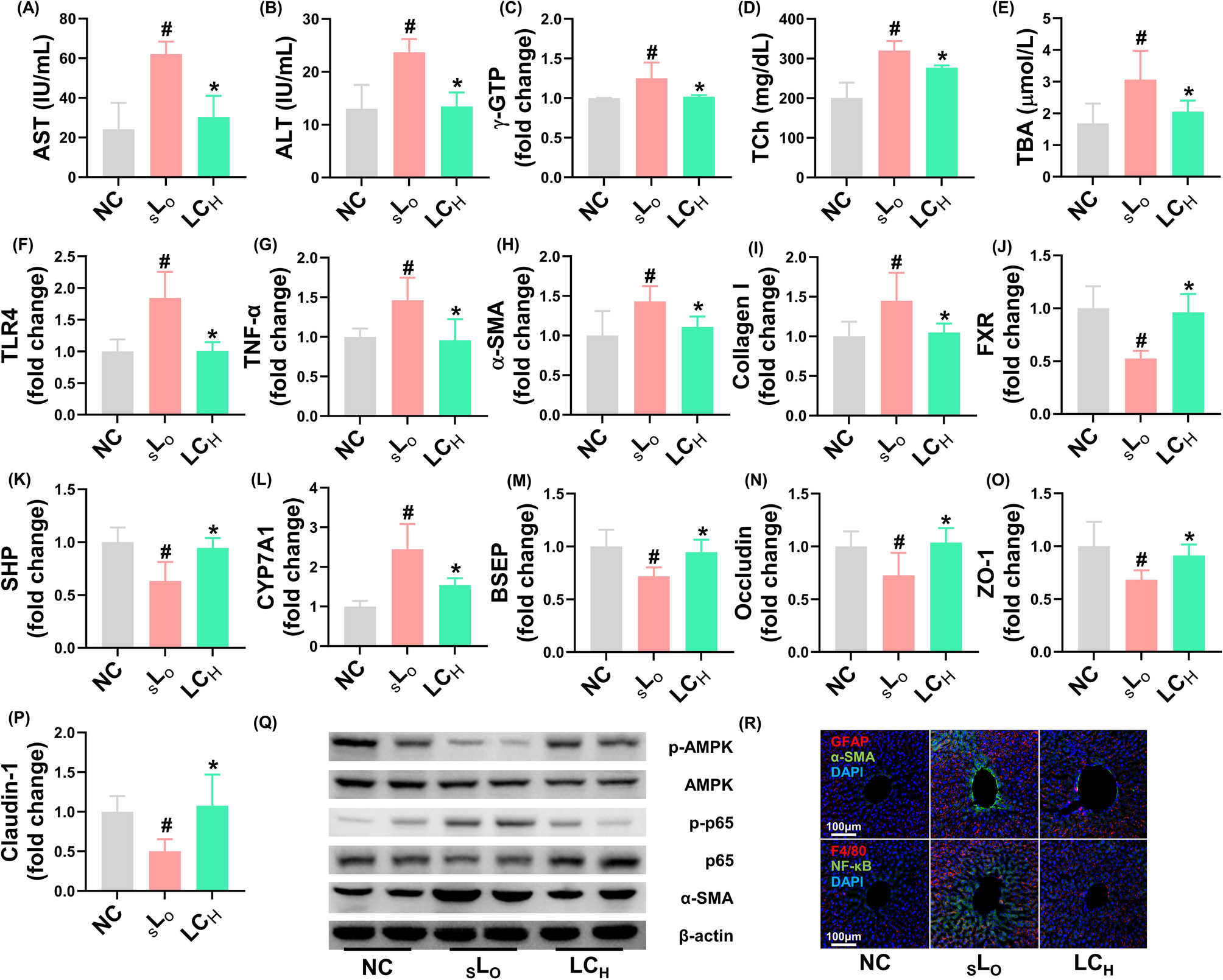
Fig. 3

Effect of LC2767 on liver damage-related biomarker levels in mice orally exposed to LPS. Effect on AST (A), ALT (B), γ-GTP (C), TCh (D), and TBA (E) in the blood. Effect on TLR4 (F), TNF-α (G), α-SMA (H), collagen1 (I), FXR (J), SHP (K), CYP7A1 (L), and BSEP (M), occludin (N), ZO-1 (O), and claudin-1 (P) expression (assessed by qPCR), AMPKa activation, NF-κB activation and α-SMA expression (Q, assessed by immunoblotting) and α-SMA+GFAP+ and NF-κB+F4/80+ cell populations (R) in the liver. LC2767 at a dose of 1 × 109 CFU/mouse (LCH) and saline (sLo) were orally administered once a day for 5 days to mice that were orally gavaged with LPS for 5 days. NC group was treated with saline. Data are shown in mean ± SD (n = 8). #p < 0.05 vs. NC. *p < 0.05 vs. sLo.