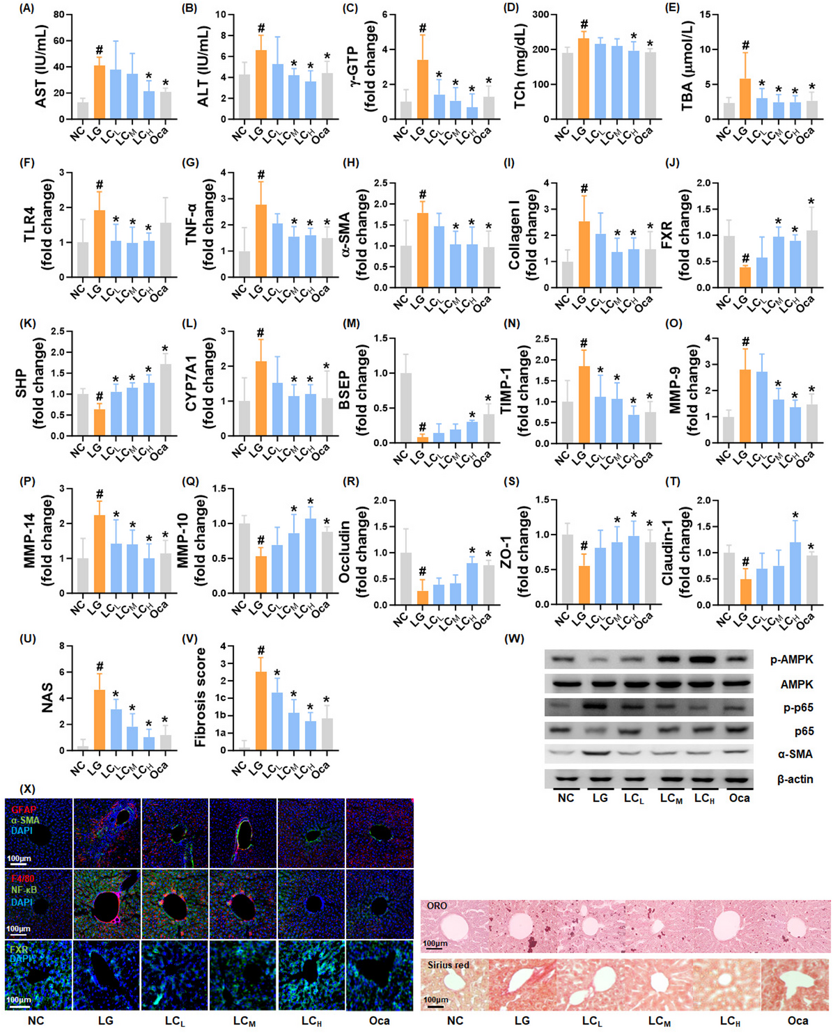
Fig. 7

Effect of LC2767 on liver injury and fibrosis-related biomarker levels in mice longtermly, intraperitoneally exposed to LGc. Effect on AST (A), ALT (B), γ-GTP (C), TCh (D), and TBA (E) in the blood. Effect on TLR4 (F), TNF-α (G), α-SMA (H), collagen1 (I), FXR (J), SHP (K), CYP7A1 (L), BSEP (M), TIMP-1 (N), MMP-9 (O), MMP-14 (P), MMP-10 (Q), occludin (R), ZO-1 (S), claudin-1 (T) expression (assessed by qPCR), α-SMA expression, NAS (U), fibrosis score (V), and NF-κB and AMPK activation (W, assessed by immunoblotting), α-SMA+GFAP+, NF-κB+F4/80+, and FXR+ cell populations (X, assessed by immunofluorescence staining), Sirius red staining, and oil red staining in the liver of mice. LC2767 (LCL, 1 × 108 CFU/mouse; LCM, 3 × 108 CFU/mouse; LCH, 1 × 109 CFU/mouse), obeticholic acid 5 mg/kg/mouse (Oca), and saline (LG) were orally administered once a day for 2 weeks to mice that were intraperitoneally injected with LGc for 4 weeks. NC group was treated with saline. Data are shown in mean ± SD (n = 6). #p < 0.05 vs. NC. *p < 0.05 vs. LG.