Abstract
This study investigated the spatiotemporal evolution of boundary-layer wind characteristics during Typhoon Saola over the Shenzhen and Hong Kong regions and its underlying physical mechanisms. By integrating high-frequency observational data and LiDAR measurements, this study comprehensively analysed wind characteristics, turbulence properties, and backward trajectories of the typhoon. The results show significant regional and vertical differences in wind speed, direction, and vertical wind speed of Typhoon Saola. In Hong Kong, wind fluctuations were notable, with active boundary-layer turbulence and strong high-altitude momentum transport. In contrast, wind characteristics in the Shenzhen region were relatively moderate, with weaker turbulence activity. As the typhoon approached, high-altitude turbulent momentum transport in Shenzhen intensified. However, the overall momentum transport efficiency declined, reflecting a gradual weakening of wind speed during the typhoon. Backward trajectory analysis revealed that airflow in Shenzhen primarily came from land, where friction reduced vertical momentum transport, contributing to the weakening of Typhoon Saola. Moreover, the sparse cloud coverage in Shenzhen contributed to the reduction of typhoon intensity. This study provides new insights into the disturbances and weakening mechanisms of typhoon boundary-layer winds, highlighting how local terrain and airflow path characteristics modulate vertical wind profiles and spatial variability in typhoon-induced wind impacts.
Similar content being viewed by others
Introduction
Typhoons are among the most significant and destructive weather systems affecting coastal regions. Strong winds, heavy rainfall, and the associated secondary disasters caused by typhoons often result in severe economic losses and casualties1,2,3,4. Consequently, mitigating the impacts of typhoon-related disasters has long been a critical scientific challenge, with the characteristics of typhoon wind fields serving as a key focus of research. Furthermore, the ongoing impacts of climate change have led to notable shifts in typhoon intensity, frequency, and geographic impact range5,6,7,8,9, adding complexity to the study of typhoon wind fields. Consequently, accurately analysing and understanding the wind field characteristics of typhoons, as well as the physical mechanisms underlying them, has become a pressing issue in meteorology, oceanography, and disaster prevention.
The atmospheric boundary layer plays a crucial role in the development and maintenance of typhoons and serves as a key region for the dynamic and thermodynamic processes that shape the typhoon wind field. Tropical cyclones exchange momentum, heat, and moisture through interactions between the boundary layer and the underlying ocean or land surface, which in turn influence their intensity, trajectory, and structural evolution10,11,12,13. Understanding the wind field and turbulence structures within the typhoon boundary layer is essential to reduce the risks associated with typhoon-induced disasters.
Recent advancements in meteorological observation technology have provided high-resolution datasets using methods such as aircraft observations, Global Positioning System (GPS) dropsondes, and Doppler radar. These technologies have enhanced the study of strong boundary-layer wind structures occurring during typhoons14,15,16,17, shedding light on turbulence characteristics and wind field evolution. For instance, related studies have highlighted storm-relative variations in vertical wind profiles18, investigated boundary-layer wind structures and terrain-induced modifications19, and examined the axisymmetric kinematic and thermodynamic structures of the typhoon boundary layer20.
In addition to aerial observations, ground-based measurements are critical for studying typhoon wind field characteristics. However, research on land-based typhoon wind fields is limited. Existing studies primarily rely on data from weather stations and meteorological towers to analyse vertical wind profiles, turbulence, and gust characteristics in coastal regions21,22,23. These observation sites are typically restricted to low altitudes (less than 100 m), which limits a comprehensive understanding of typhoon wind fields. Moreover, high-resolution measurements of turbulence and flux characteristics over urban or complex terrain are scarce, restricting our understanding of boundary-layer processes and their role in typhoon intensity changes.
The turbulent transport processes in the typhoon boundary layer are critical for understanding and simulating typhoon decay, storm surge prediction, and risk assessment24,25,26,27. Changes in typhoon intensity are closely tied to the physical processes within the boundary layer, making intensity prediction a central focus of typhoon research. Although significant attention has been paid to the rapid intensification of tropical cyclones, relatively few studies have investigated coastal over-water weakening prior to landfall, particularly the rapid decrease in intensity that occurs as a typhoon approaches the coast while the typhoon center is still offshore28. Moreover, accurately predicting the attenuation and enhancement of boundary-layer wind fields during strong wind events remains challenging, because of the limited availability of quantitative models of these processes29.
However, typhoon boundary-layer processes have been widely studied, observations during the near-land stage—particularly over complex urban and coastal terrain—remain limited. Previous observational studies, such as Tang et al.30, have analysed the effects of land versus water upstream fetch on boundary-layer wind structures during tropical cyclone landfalls, highlighting that momentum fluxes and turbulent mixing can vary significantly depending on surface conditions. However, the effects of complex terrain and urbanization on these fluxes remain less explored. Consequently, key characteristics such as turbulence, momentum fluxes, and vertical wind evolution are not yet well resolved in these environments, making it challenging to clarify how the boundary layer responds as a typhoon weakens near the coast. By integrating multi-source and multi-height observations from Shenzhen and Hong Kong, this study refines the depiction of boundary-layer wind structures during Typhoon Saola and enhances understanding of their spatiotemporal evolution in a coastal setting.
Super Typhoon Saola (No. 9, 2023) was a rare coastal-tracking typhoon that moved along the coastline while maintaining its center over the sea. This unique trajectory provided an opportunity to examine spatial contrasts in boundary-layer wind structure and turbulence at two adjacent observation sites. This paper presents an analysis of high-resolution wind data collected simultaneously at the two representative sites during Typhoon Saola: the 356-meter Shenzhen Meteorological Gradient Tower (SZMGT), which represents an inland urban fetch, and a coastal Doppler Lidar in Hong Kong (HK Lidar), which captures wind profiles over complex terrain near the sea. The distance between the two sites is approximately 50 km, which is a relatively small distance for typhoon cloud systems. This study aims to characterize the spatiotemporal variations in the mean wind field and turbulence characteristics within the typhoon boundary layer and to explore potential physical mechanisms responsible for the observed differences, with particular emphasis on the roles of surface roughness and airflow modifications induced by topography. Section 2 introduces Typhoon Saola, along with data sources, quality control processes, and research methods. Section 3 presents a detailed analysis of the spatiotemporal evolution of the wind characteristics of Typhoon Saola and explores its physical mechanisms. Finally, Sect. 4 summarises the main conclusions of this study.
Data and methodology
Overview of typhoon Saola
Typhoon Saola (No. 9) formed over the waters east of the Philippines on 24 August 2023. It was initially classified as a tropical storm by the Joint Typhoon Warning Center and gradually intensified into a super-typhoon by the morning of 27 August. After undergoing an eyewall replacement cycle, it temporarily weakened to a severe typhoon before continuing its trajectory east of Luzon Island, Philippines. Due to rising sea surface temperatures and weak wind shear, the typhoon re-intensified into a super typhoon on 30 August as it moved northeast across the South China Sea, skirting the coastal areas of Hong Kong and Shenzhen in Guangdong, China. Saola began to weaken in the early hours of 2nd September, transitioning from a super typhoon to a severe typhoon, and later to a typhoon by that morning. It eventually made landfall near Yangjiang, Guangdong, on the afternoon of 2nd September. During its passage, the typhoon caused significant disruptions in the coastal areas of southern China. The Hong Kong Observatory issued its highest typhoon warning signal for the first time since Super Typhoon Mangkhut in September 201831,32. Saola is characterised by its intense strength and erratic trajectory.
Figure 1 illustrates a part of Saola’s path across the South China Sea. The Hong Kong observation site (HK) was located closer to the typhoon core path, whereas the Shenzhen Meteorological Gradient Tower (SZMGT) was situated north of the typhoon within its outer circulation. The lower-right corner of Fig. 1 depicts the boundary-layer wind speed profiles for the two observation sites from 12:00 to 24:00 on 1 September (Beijing time) during the passage of the typhoon. The wind speed profile for Hong Kong exhibits a stronger vertical gradient (i.e., a more drastic increase of wind speed with height) and a significantly higher power-law exponent, reflecting less influence from the roughness. In contrast, the vertical gradient of wind speed at SZMGT was relatively gentle, with limited increase in the upper-level wind speeds, reflecting its inland location within the typhoon’s outer region and a stronger influence of the land roughness.
Part of Typhoon Saola’s path and the vertical wind profiles at the Hong Kong (HK) and Shenzhen Meteorological Gradient Tower (SZMGT) observation sites. The profiles correspond to the 12-hour period from 12:00 on 1 September to 00:00 on 2 September 2023 (Beijing time). Red circles indicate the mean wind speed at each height, and the red line shows the best-fit power-law profile. The boxplots represent the wind speed distribution at each height, with the box showing the interquartile range (25th–75th percentiles), and black crosses marking outliers.
Data sources and preprocessing
The data used in this study were collected from two observation sites: the Hong Kong University of Science and Technology (HKUST) Air Quality Research Supersite Facility (22.33°N, 114.27°E) and SZMGT (22.65°N, 113.89°E). The SZMGT, standing at a height of 356 m, is the tallest meteorological mast structure in Asia and the second tallest globally. Figures 2a and b show that the terrain surrounding the SZMGT is predominantly flat and unobstructed, with no tall obstacles that could interfere with wind measurements. Figure 2c illustrates the installation of the anemometers on the SZMGT. Two types of anemometers were installed on the tower: the Vaisala WMT703 and Campbell Scientific CSAT3. Four CSAT3 anemometers were mounted on north-facing beams at heights of 10 m, 40 m, 160 m, and 320 m for turbulence analysis33,34,35. Figure 2d presents an aerial view of the HKUST Air Quality Research Supersite Facility. Located in the eastern New Territories, HKUST is situated in a suburban area. The facility overlooks Port Shelter and Silver Strand Bay, in an area with minimal residential or commercial development. Figure 2e shows the 3D Doppler LIDAR. Detailed technical specifications of the instruments are listed in Table 1.
(a) Satellite image and (b) photograph of the surrounding environment of Shenzhen Meteorological Gradient Tower (SZMGT), (c) layout of the instruments at SZMGT, (d) aerial view of the Hong Kong University of Science and Technology (HKUST) facility, and (e) location of the LiDAR. Satellite images in (a) and (d) are derived from Copernicus Sentinel data: https://dataspace.copernicus.eu/explore-data/data-collections/sentinel-data/sentinel-2.
Prior to further analysis, the dataset was subjected to rigorous quality control to eliminate anomalous data points caused by environmental factors, such as heavy rainfall, or temporary equipment malfunctions. For the three orthogonal wind components measured by the CSAT3 sonic anemometer, the data were segmented into 10-min intervals for preprocessing. To ensure data reliability, the original time series of the three orthogonal components of the wind speed was de-spiked using a threshold of five times the standard deviation, following established methodologies33,36.
Outliers were removed, and missing measurements were filled in using an exponential filtering function15,37:
where ui represents the wind speed time series; m represents the memory length of the filter (m = 10 in this study); Rm is the correlation coefficient between {uj}, j = i − m, …, i − 3, and {uk}, k = i − m + 2, …, i − 1; Xm is the mean value of {ul}, l = i − m, …, i − 1. This method was effective for correcting the spikes and showed a high correlation.
The interpolated data were converted to micrometeorological coordinates, and the three orthogonal wind components were transformed such that the coordinate system aligned with the mean wind direction38. The first coordinate rotation was around the z-axis, and the second coordinate rotation was about the new y-axis, eliminating the vertical wind component.
Wind characteristic parameters
Wind profile
The wind profile provides essential information about the horizontal wind speeds at different heights. The power law model is a widely used empirical formula for describing wind profiles39. To characterise the variation in wind speed with height within the boundary layer, the wind-profile power-law formula can be used
where \(\:\overline{U}\) represents the average wind speed at height Z, and a and b are the fitting parameters. Observed data for different periods can be fitted using the nonlinear least-squares method to obtain the characteristics of wind profiles for each period. The parameter a reflects the baseline wind speed and is associated with the overall wind intensity, while the power-law exponent b represents the rate of wind speed variation with height, which is influenced by factors such as the strength of turbulence, surface roughness, and typhoon path.
Momentum flux
During a typhoon, low-level turbulent motion is influenced not only by strong wind shear but also by the coupling effects of multiple factors. Additionally, the downward transfer of energy from higher levels can further enhance turbulence at lower levels. Previous studies suggest that the transfer of energy from large-scale vortices to small-scale turbulence may be a gradual, stepwise process40. Momentum flux refers to the kinetic energy transferred per unit time through a unit area and is expressed as:
where ρ is the air density and \(\:\overline{w{\prime\:}u{\prime\:}}\) represents the covariance of w and u over a 1-min interval.
The parameter R is used to describe the linear correlation between the vertical and horizontal wind speeds, reflecting the efficiency of momentum transport:
where \(\:{\sigma\:}_{w}\) and \(\:{\sigma\:}_{u}\) denote the standard deviations of w and u over a 1-min period, respectively.
Power spectrum
The energy distribution of fluctuating wind speeds can be represented as a power spectrum. According to Kolmogorov’s energy cascade theory41,42, turbulence consists of a range of vortices with varying energies across different scales and frequencies. Energy is progressively transferred from large- to small-scale structures (the inertial subrange) until it dissipates. The frequency distribution of the turbulence energy spectra can be characterised by the power spectral density function, where different frequencies correspond to different scales of turbulence energy. The theoretical slope of the spectrum in the inertial subrange is −2/3, which serves as a fundamental basis for studying the energy cascade process in turbulence. To eliminate the influence of height, the turbulence energy spectrum is normalised using the following formula:
where ε is the rate of turbulent kinetic energy dissipation; α is generally set to 0.5; \(\:\stackrel{-}{U}\) is the mean wind speed; z is the height; f is the frequency; Su is the spectral density; and \(\:{\sigma\:}_{u}^{2}\) is the variance of wind speed.
The turbulence co-spectrum reflects the synergistic interaction between different scales of turbulent velocity components (horizontal and vertical wind speeds) and is used to study the frequency characteristics of turbulence-driven momentum transport. A stronger cospectrum indicates that turbulence contributes more significantly to the momentum exchange within a specific frequency range. The cospectrum is calculated by determining the cross-spectral density of the horizontal and vertical wind speeds, expressed as:
where Cuw represents the cospectrum; \(\:\stackrel{-}{w{\prime\:}u{\prime\:}}\) denotes the turbulent momentum flux; f is the frequency.
Backward trajectory
The HYSPLIT model, developed by the Air Resources Laboratory (ARL) of NOAA in collaboration with the Australian Bureau of Meteorology, is a comprehensive system capable of calculating simple air parcel trajectories and complex diffusion and deposition simulations. In this study, the starting points for the simulation were selected at SZMGT (22.65°N, 113.89°E) and HKUST (22.33°N, 114.27°E). The trajectory simulations were performed using the MeteoInfo software43 based on meteorological data from the Global Data Assimilation System (GDAS) provided by the National Centers for Environmental Prediction (NCEP). The GDAS data have a temporal resolution of 1 h and a spatial resolution of 1° × 1°. The initial heights for the simulation were set to 10 m, 40 m, 160 m, and 320 m. The starting times for the calculations were 12:00 on 16 September 2018 (Typhoon Mangkhut) and 1 September 2023 (Typhoon Saola), with the trajectories simulated for the subsequent 12-h period.
To quantify the surface and building influences along the airflow trajectories, terrain and building information were extracted and analysed using a combination of open-source datasets and GIS-based processing. Terrain data were obtained from the Shuttle Radar Topography Mission (SRTM) elevation dataset and processed using the Global Mapper geographic information system (GIS) platform to extract elevation profiles along each trajectory path. Based on these data, the Land Track Length (LTL) of each trajectory over land was calculated.
In addition, building information was derived from the 3D-GloBFP (3D Global Building Footprint and Height Dataset) providing detailed information on building footprints and heights. Considering the uncertainty of the typhoon airflow vortex structure, a 1 km trajectory bandwidth was applied when extracting building information along the airflow paths. Within this bandwidth, the Land Track Length passing over Buildings (LTLB) and the Total Building Height (TBH) encountered along each trajectory were computed.
Results and discussions
Wind field characteristics
Figure 3 illustrates the time series of wind speed and direction in Hong Kong and Shenzhen before and after the passage of Typhoon Saola. To enable a direct comparison between the two regions, the 10-min average wind speed and direction measured at SZMGT were calculated, and the time resolution of the data was aligned with that of Hong Kong. As Typhoon Saola approached Hong Kong, the wind speeds gradually increased, peaking between 18:00 and 23:00, before gradually decreasing. This trend was consistent across all observed heights. A similar trend was observed in Shenzhen, with the wind speed peaking slightly later. Data at different heights also showed consistent behaviour, demonstrating the reliability of the collected data. In Hong Kong, significant changes in wind direction were observed as the typhoon approached. Around 18:00 on 1 September, there was a sharp shift in the wind direction, which gradually stabilised. Figures 3(b) and (d) show that Shenzhen also experienced rapid changes in wind direction due to the typhoon, but the magnitude of the change was smaller and the overall variation was more gradual compared to Hong Kong. These findings highlight the critical role of the typhoon path and its position relative to the observation sites in determining variations in wind speed and direction. In addition, Figs. 3(a) and (c) show that wind speed generally increases with altitude, with the highest levels exhibiting much stronger winds during the typhoon passage.
Time series of wind speed and direction at different heights during Typhoon Saola in Hong Kong (a, b) and Shenzhen (c, d). The boxes in panels (b) and (d) indicate the periods when the wind direction shifted from variable to relatively stable. All heights are measured above sea level.
Figure 4 illustrates the vertical wind speed characteristics in Hong Kong and Shenzhen during the passage of Saola. In Hong Kong, as the typhoon approached the observation site, the vertical wind speed exhibited a slight overall decrease. As the typhoon neared, the fluctuations in the vertical wind speed intensified, indicating strong turbulent activity. Between 00:00 and 06:00 on 2 September, the vertical wind speed showed a significant trend towards negative values, suggesting a predominance of downdrafts. The complex terrain of Hong Kong, along with its mountainous and coastal regions, exerts a localised impact on atmospheric circulation, as depicted in Fig. 2d and e. It is worth noting that the observation station (LiDAR) is located near the coastline, where the abrupt changes in thermal properties and roughness between land and sea can trigger the development of the internal boundary layer (IBL). The formation of the IBL can significantly alter the near-surface wind field structure44. During the passage of the typhoon, the combined effect of topographic forcing and the IBL amplifies the downward flow component significantly. Following the retreat of the typhoon, the vertical wind speed gradually stabilised.
In Shenzhen, the range of vertical wind speed fluctuations was notably smaller than that in Hong Kong, with no apparent periodic enhancement. During the approach of the typhoon (from 18:00 on 1 September to 03:00 on 2 September), the distribution of vertical wind speed became more dispersed than during other periods. However, turbulent activity was notably suppressed compared with that in Hong Kong. This difference in the vertical wind speed between the two regions reflects the spatial variation in the degree of disturbance within the local wind field due to the typhoon.
Time variations in vertical wind speed at different heights in Hong Kong (a) and Shenzhen (b) during Typhoon Saola.
Figure 5 illustrates the temporal variation in wind speed fluctuations, calculated as the difference between the maximum and minimum wind speeds within a 1-h window, at different heights in Hong Kong and Shenzhen during Typhoon Saola. In Hong Kong, wind-speed fluctuations at various heights exhibited notable temporal variation. As the typhoon approached (from 18:00 on 1 September to 03:00 on 2 September), fluctuations increased significantly, indicating that the strong disturbance caused by the typhoon enhanced wind-speed variability and inhomogeneity in the boundary layer. Once the typhoon moved away from Hong Kong, the wind speed fluctuations gradually decreased, reflecting the attenuation of turbulence in the typhoon boundary layer.
Time evolution of wind speed variability (max–min within window) at different heights in Hong Kong (a) and Shenzhen (b) during Typhoon Saola.
In comparison, wind speed fluctuations were significantly smaller in Shenzhen, indicating a relatively stable boundary-layer structure. Additionally, the differences in wind speed fluctuations across different heights were minimal, likely due to the suppression of turbulence activity. This observation aligns with the findings shown in Fig. 4, further emphasising that Shenzhen experienced fewer turbulent disturbances during Typhoon Saola.
Variation characteristics of vertical wind speed profiles in the boundary layer of Hong Kong (a, b, c) and Shenzhen (d, e, f) during Typhoon Saola. Red circles indicate the mean wind speed at each height, and the red line shows the best-fit power-law profile. The boxplots represent the wind speed distribution at each height, with the box showing the interquartile range (25th–75th percentiles), and black crosses marking outliers.
The vertical wind profile characteristics of the Hong Kong and Shenzhen regions during Typhoon Saola are illustrated in Figs. 6 (a, b, c) and (d, e, f), respectively. In Hong Kong, from 18:00 to 21:00 on 1 September, the wind-speed profile was relatively flat, with limited increases in wind speed at higher altitudes. This indicates that the vertical momentum transport within the boundary layer was relatively weak during this period. From 21:00 to 24:00 on 1 September, the profile became noticeably steeper, with a significant increase in wind speed at higher altitudes. This reflects the intensification of turbulence within the boundary layer as the typhoon approached, facilitating a more active momentum transfer from upper to lower levels. Between 00:00 and 03:00 on 2 September, the profile steepness decreased slightly, while upper-level wind speeds remained high. In the upper layers (> 300 m), wind speed increased most significantly as the typhoon approached, displaying the characteristic strong winds associated with typhoons. In contrast, wind speed changes in the lower layers (< 100 m) were relatively stable and more influenced by ground friction and terrain effects, which limited the turbulent momentum transport.
Compared with Hong Kong, in Shenzhen, the rate of increase in wind speed with height within the boundary layer was lower, and the wind speed profile exhibited less variation. In addition, the overall turbulent momentum transport was weaker. This highlights the difference in the boundary-layer dynamics between the two regions, with Hong Kong experiencing a more direct impact from the typhoon’s core circulation.
Momentum flux and power spectrum analysis
To deeply understand the physical mechanisms governing wind characteristics in the typhoon boundary layer, turbulence analyses were conducted utilising high-frequency observational data (10 Hz) from the Shenzhen Meteorological Gradient Tower. Figure 7 illustrates the temporal and spatial distributions of the vertical momentum flux and momentum flux transport efficiency at different heights in the boundary layer of Typhoon Saola in Shenzhen. The momentum flux transport efficiency quantifies the effectiveness of turbulence in transferring momentum between vertical and horizontal motions (see Sect. 2.3.2 for the detailed definition). The blank areas in the figure represent the time periods of anomalous data that were removed during the processing of the raw data from the 160-meter level of the SZMGT. In Fig. 7a, positive flux values indicate upward momentum transport, while negative values signify downward momentum transport.
During Typhoon Saola, the vertical momentum flux exhibited significant temporal and spatial variations across different heights. Notably, as the typhoon approached the Shenzhen Gradient Tower (from 18:00 on 1 September to 03:00 on 2 September), the vertical momentum flux at 320 m increased, with downward momentum (sinking motion) dominating. This pattern is associated with enhanced turbulent activity induced by typhoon circulation and vertical wind shear. At lower altitudes within the boundary layer, the vertical momentum flux was generally weaker, reflecting the limited turbulent transport in the lower atmosphere.
Figure 7(b) shows the flux transport efficiency, which quantifies the effectiveness of turbulence in transferring momentum between vertical and horizontal motions. Sharp fluctuations in upper-level transport efficiency were observed before the typhoon approached, indicating effective energy and momentum transfer. However, the transport efficiencies at different heights remain similar throughout the passage of the typhoon, indicating strong vertical coherence of turbulence in the typhoon boundary layer. The predominantly negative values further show that the momentum flux is largely directed downward, a characteristic feature of typhoon boundary-layer flow. These patterns demonstrate that typhoon-induced turbulence plays a central role in regulating vertical momentum exchange.
Spatial and temporal distribution of (a) turbulent flux and (b) turbulent transport efficiency at different heights in Shenzhen during Typhoon Saola.
Figure 8 illustrates the evolution of turbulence energy spectra and turbulence cospectra at different heights (10 m, 40 m, and 320 m) during Typhoon Saola across various periods, with the horizontal axis representing normalised frequency. The black slope lines in Fig. 8(a–c) indicate the spectral characteristics of the inertial subrange, serving as a benchmark for studying the energy cascade process in turbulence.
Turbulence energy spectra show distinct spatiotemporal differences across different heights and periods. As the typhoon approached, turbulence energy in the low-frequency range was dominant at all heights, particularly near the surface (10 m), indicating the prevalence of large-scale turbulence associated with strong wind shear and the development of turbulence in the typhoon outer circulation. As the typhoon moved closer, energy in the low-frequency range weakened, whereas that in the mid-frequency range intensified, with a significant increase in the turbulence energy observed at 320 m. This suggests that upper-level turbulence became more active and transitioned into the inertial subrange. During this phase, the spectral slopes in the inertial subrange at most heights closely followed the theoretical (−2/3) power law, indicating that boundary-layer turbulence had reached a fully developed state. After the passage of the typhoon, energy in the high-frequency range decreased, whereas the mid-frequency turbulence energy at 320 m remained elevated, reflecting the persistence of upper-level turbulence.
The turbulence co-spectra, shown in Fig. 8(d–f), reflect the frequency ranges contributing to momentum flux and allow a comparison of the relative contributions of turbulence to vertical momentum transport across different frequency bands. Between 21:00 and 24:00, co-spectral values at 40 m and 320 m increased significantly, indicating an increase in the efficiency of turbulence-driven vertical momentum exchange. Before the landfall of typhoon, notable differences were observed between upper-level and near-surface conditions. Near the surface, turbulent energy was predominantly concentrated in the frequency range of 0.01–0.1 Hz, whereas the upper levels exhibited a concentration in the range of 0.1–1 Hz. Following landfall, both the horizontal energy spectrum and vertical cross-spectrum across upper and lower layers began to show increasing consistency, with the energy spectrum primarily concentrated in the range of 0.01–0.1 Hz. This convergence indicates the formation of stable turbulent vortices in both horizontal and vertical directions, with a characteristic period of approximately one minute. These results suggest that post-landfall, the horizontal and vertical cross-spectra between upper and lower layers align more closely with traditional theoretical results.
Characteristics of turbulence energy spectra and cospectra at different times and heights in Shenzhen during Typhoon Saola. The black solid lines in panels (a–c) represent the theoretical − 2/3 slope in the inertial subrange.
Backward trajectory
Figure 9 illustrates the back trajectories of Typhoon Saola during three different periods. Each trajectory corresponds to a different altitude. By analysing these trajectories, we can obtain the dynamic characteristics of typhoon airflow at different stages. The influence of local terrain is limited for the observation sites, which are located in low-elevation regions along the coast and inland. Before the typhoon approached (Fig. 9b), the airflow trajectories exhibited significant curvature, with the airflow origins far from the observation points, indicating that the typhoon outer circulation dominated during this stage. Near-surface trajectories in Shenzhen (10 m and 40 m) exhibited more curvature relative to higher levels. This behaviour likely results from surface friction and local terrain, which constrain horizontal movement and increase low-level trajectory bending. As the typhoon approached (Fig. 9c), the trajectories became more linear, indicating that airflow was increasingly dominated by the large-scale circulation of the approaching typhoon. Lower-altitude trajectories in Shenzhen exhibited slightly shorter displacements, suggesting that low-level airflow remained somewhat affected by local conditions. After the typhoon passed (Fig. 9d), the airflow trajectories at all altitudes became more linear, transitioning to a more uniform state. This suggests the weakening of typhoon influence.
Simulated back trajectories of Typhoon Saola in Hong Kong and Shenzhen (b-d), with the partial topography of the South China coastal region shown in (a). The topographic data in (a) are based on the SRTM digital elevation model provided by NASA.
The trajectories at different altitudes revealed the vertical stratification of airflow behaviour. High-altitude airflow was primarily influenced by the typhoon’s primary circulation, whereas low-altitude trajectories were affected by enhanced surface friction, terrain and turbulence effects, and a potentially larger inflow angle near the surface. Furthermore, the inherent uncertainties in the backward-trajectory analysis should not be overlooked when interpreting these height-dependent airflow characteristics. As the typhoon progressed, the airflow transitioned from highly curved cyclonic patterns to more linear trajectories, which may reflect both the weakening of the typhoon core and changes in the relative influence of the typhoon at the observation points.
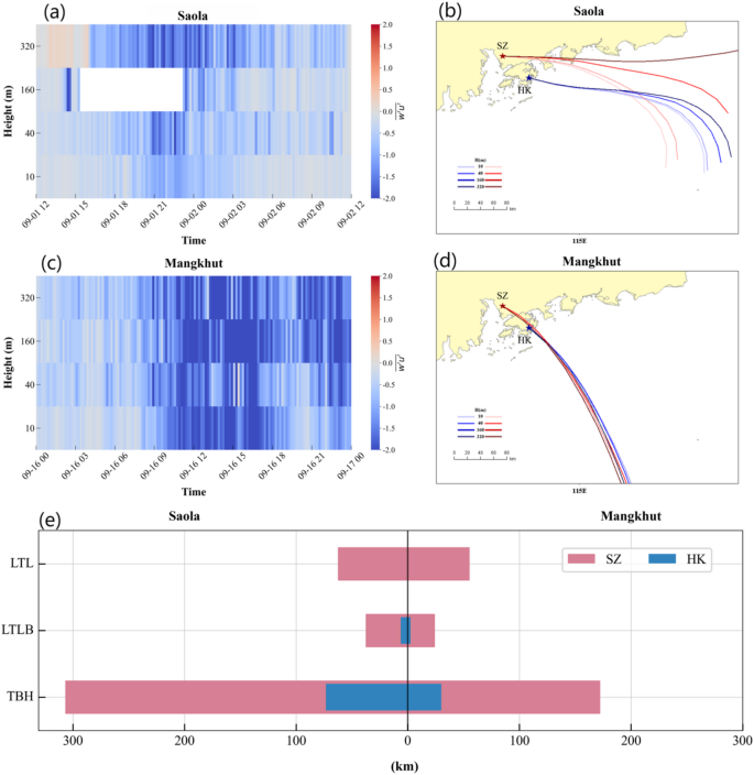
Distribution of (a, c) momentum flux calculated from SZMGT observational data and (b, d) simulated backward trajectories of Typhoons Saola and Mangkhut. (e) The Statistical Analysis of Typhoon Saola’s Trajectory: among them, Land Track Length (LTL), Land Track Length passing over Buildings (LTLB), and estimated Total Building Height (TBH) encountered along trajectories (Units: km).
Figures 10a and c show the spatiotemporal distribution of turbulent fluxes calculated from observational data at different heights in SZMGT during Typhoons Saola and Mangkhut. The 12-h back trajectories at different altitudes starting from 12:00 on 1 September are shown in Figs. 10b and d. The momentum-flux distribution of Typhoon Saola was significantly weaker than that of Typhoon Mangkhut. The turbulent activity of Saola was primarily concentrated during the brief period when the typhoon was approaching, with insufficient low-level turbulence intensity, resulting in low momentum transport efficiency. In contrast, the turbulent activity of Mangkhut was more extensive and intense, indicating that the turbulent kinetic energy in the boundary layers was more actively generated and transferred. The Fig. 10e shows that the airflow trajectory of Typhoon Saola in the Shenzhen area overlaps with more clusters of buildings, leading to greater friction with the underlying surface and, consequently, more momentum flux loss. This highlights the critical role of coastline and land features in determining local boundary layer wind characteristics.
The airflow path of Typhoon Saola mainly passed over land, and its trajectory at each altitude spent a longer fetch over land than that of Mangkhut. In contrast, the airflow paths of Typhoon Mangkhut originated predominantly from oceanic regions. At lower altitudes, Saola’s airflow was more strongly influenced by land surface friction, while Mangkhut’s airflow was less affected.
(a) Landfall wind circles (7-level and 10-level wind circles following the Chinese Meteorological Administration wind scale) and (b, c) satellite cloud images of Typhoons Mangkhut and Saola.
Figure 11 compares the landfall wind radius diagrams and satellite cloud images of Typhoons Saola and Mangkhut, providing a visual reference for the landfall conditions of the two typhoons. Figure 11b shows a visible-light satellite image of Typhoon Mangkhut, with cloud bands appearing more extensive and organized compared to Typhoon Saola. Figure 11c shows cloud bands exhibiting a clear spiral pattern, indicating a relatively organized cloud structure. The right side of Saola exhibited more active cloud systems, whereas cloud systems affecting Shenzhen were weaker, leading to reduced wind speed. Saola exhibited a compact structure with a relatively small wind radius, causing Hong Kong to fall closer to its strong-wind region, whereas Shenzhen was located near the periphery. In contrast, Mangkhut possessed a much larger wind field, illustrating how differences in storm scale can lead to different impact ranges along similar coastal regions.
Conclusion
This study comprehensively analysed the wind characteristics, turbulence features, and backward trajectories of Typhoon Saola and systematically explored the spatiotemporal evolution of boundary-layer wind characteristics in Shenzhen and Hong Kong and their underlying physical mechanisms. The results revealed the dynamic characteristics of the typhoon boundary-layer wind field and the mechanisms underlying the weakening of Typhoon Saola. The main conclusions are as follows.
-
(1)
The time series of wind speed, wind direction, and vertical wind speed for Typhoon Saola exhibited significant regional and altitudinal differences. Hong Kong was strongly affected by the typhoon, with significant changes in wind speed and direction and large fluctuations in vertical wind speed. In contrast, Shenzhen was primarily influenced by typhoon outer circulation, resulting in relatively smoother changes in wind speed and direction and smaller fluctuations in vertical wind speed. This reflects the significant influence of the typhoon path and its relative position on local boundary-layer wind field disturbances.
-
(2)
A single typhoon may exhibit different vertical wind profiles at two points even when they are relatively close. The wind speed profile in Hong Kong showed notable variation, with active momentum transportation between different vertical levels. In contrast, the wind speed profile in Shenzhen was relatively flat, with lower momentum transportation efficiency.
-
(3)
Turbulence activity in the Shenzhen boundary layer demonstrated phased temporal and vertical evolution. As the typhoon approached, the turbulent momentum transportation increased in the upper levels, but turbulence activity in the lower levels was limited, leading to reduced momentum flux transportation efficiency. This reflects the gradual weakening of the typhoon energy.
-
(4)
Backward trajectory analysis indicated that land-originated airflow dominated the boundary layer in Shenzhen during Typhoon Saola. Land friction significantly weakened the vertical transport of momentum and energy, resulting in weaker wind speeds in Shenzhen than in Hong Kong, highlighting the crucial role of the underlying terrain characteristics along the upstream airflow path in modulating boundary-layer wind profiles.
-
(5)
The organizational structure of typhoon cloud systems played a critical role in determining the typhoon’s intensity. During the landfall of Typhoon Saola, the cloud systems on the right flank were significantly more extensive, whereas the cloud systems directly affecting the Shenzhen region were comparatively weaker, resulting in a further reduction in wind speed.
This study demonstrates that even within a single typhoon, boundary-layer wind structure and turbulence can vary substantially over relatively short spatial scales, depending on storm trajectory and surface conditions, including terrain and surface roughness. Though the findings underscore the importance of accounting for airflow pathways and surface roughness when assessing typhoon-induced wind hazards, the present findings are based on only two observational sites and only one typhoon event, which need further verification. Future work incorporating additional events, observational sites, and high-resolution numerical simulations will help further generalize these conclusions and improve the representation of boundary-layer processes in typhoon intensity and wind hazard modeling.
Data availability
The data that support the findings of this study are available from Shenzhen Meteorological Bureau and Hong Kong University of Science and Technology but restrictions apply to the availability of these data, which were used under license for the current study, and so are not publicly available. So, data are available only with the permission of Shenzhen Meteorological Bureau and Hong Kong University of Science and Technology. Readers who need data can contact the corresponding author upon reasonable request.
References
Emanuel, K. Tropical cyclones. Annu. Rev. Earth Planet. Sci. 31, 75–104. https://doi.org/10.1146/annurev.earth.31.100901.141259 (2003).
Elliott, R. J. R., Strobl, E. & Sun, P. The local impact of typhoons on economic activity in china: A view from outer space. J. Urban Econ. 88, 50–66. https://doi.org/10.1016/j.jue.2015.05.001 (2015).
Fumin, R., Gleason, B. & Easterling, D. Typhoon impacts on china’s precipitation during 1957–1996. Adv. Atmos. Sci. 19, 943–952. https://doi.org/10.1007/s00376-002-0057-1 (2002).
Xu, X., Sun, D. & Guo, T. A systemic analysis of typhoon risk across China. Nat. Hazards. 77, 461–477. https://doi.org/10.1007/s11069-015-1586-0 (2015).
Emanuel, K. Increasing destructiveness of tropical cyclones over the past 30 years. Nature 436, 686–688. https://doi.org/10.1038/nature03906 (2005).
Knutson, T. et al. Tropical cyclones and climate change assessment. Bull. Am. Meteorol. Soc. 100, 1987–2007. https://doi.org/10.1175/BAMS-D-18-0189.1 (2019).
Knutson, T. et al. Tropical cyclones and climate change assessment part II: projected response to anthropogenic warming. Bull. Am. Meteorol. Soc. 101, E303–E322. https://doi.org/10.1175/BAMS-D-18-0194.1 (2020).
Li, L. & Chakraborty, P. Slower decay of landfalling hurricanes in a warming world. Nature 587, 230–234. https://doi.org/10.1038/s41586-020-2867-7 (2020).
Lin, I. I. & Chan, J. Recent decrease in typhoon destructive potential and global warming implications. Nat. Commun. 6, 7182. https://doi.org/10.1038/ncomms8182 (2015).
Bryan, G. H. Effects of surface exchange coefficients and turbulence length scales on the intensity and structure of numerically simulated hurricanes. Mon Weather Rev. 140, 1125–1143. https://doi.org/10.1175/MWR-D-11-00231.1 (2012).
Rotunno, R. et al. Large-eddy simulation of an idealized tropical cyclone. Bull. Am. Meteorol. Soc. 90, 1783–1788. https://doi.org/10.1175/2009BAMS2884.1 (2009).
Smith, R. K. & Montgomery, M. T. Hurricane boundary-layer theory. Q. J. R Meteorol. Soc. 136, 1665–1670. https://doi.org/10.1002/qj.679 (2010).
Zhang, J. A. & Rogers, R. F. Effects of parameterized boundary layer structure on hurricane rapid intensification in shear. Mon Weather Rev. 147, 853–871. https://doi.org/10.1175/MWR-D-18-0010.1 (2019).
Aberson, S. D. et al. Thirty years of tropical cyclone research with the NOAA P-3 aircraft. Bull. Am. Meteorol. Soc. 87, 1039–1056. https://doi.org/10.1175/BAMS-87-8-1039 (2006).
Ming, J. et al. Multiplatform observations of boundary layer structure in the outer rainbands of landfalling typhoons. J. Geophys. Res. Atmos. 119, 7799–7814. https://doi.org/10.1002/2014JD021637 (2014).
Sparks, N. et al. Aircraft observations of tropical cyclone boundary layer turbulence over the South China sea. J. Atmos. Sci. 76, 3773–3783. https://doi.org/10.1175/JAS-D-19-0128.1 (2019).
Ye, G., Yu, H., Ao, X. & Zhang, X. The urban effects on the planetary boundary layer wind structures of typhoon Lekima (2019). Atmos. Res. 313, 107756. https://doi.org/10.1016/j.atmosres.2024.107756 (2025).
Giammanco, I. M., Schroeder, J. L. & Powell, M. D. GPS dropwindsonde and WSR-88D observations of tropical cyclone vertical wind profiles and their characteristics. Weather Forecast. 28, 77–99. https://doi.org/10.1175/WAF-D-11-00155.1 (2013).
He, Y. C., Chan, P. W. & Li, Q. S. Observations of vertical wind profiles of tropical cyclones at coastal areas. J. Wind Eng. Ind. Aerodyn. 152, 1–14. https://doi.org/10.1016/j.jweia.2016.01.009 (2016).
Ming, J., Zhang, J. A. & Rogers, R. F. Typhoon kinematic and thermodynamic boundary layer structure from dropsonde composites. J. Geophys. Res. Atmos. 120, 3158–3172. https://doi.org/10.1002/2014JD022640 (2015).
Fang, G., Zhao, L., Cao, S., Ge, Y. & Li, K. Gust characteristics of near-ground typhoon winds. J. Wind Eng. Ind. Aerodyn. 188, 323–337. https://doi.org/10.1016/j.jweia.2019.03.008 (2019).
Lin, L. et al. Analysis on the wind characteristics under typhoon climate at the Southeast Coast of China. J. Wind Eng. Ind. Aerodyn. 182, 37–48. https://doi.org/10.1016/j.jweia.2018.09.003 (2018).
Song, L., Chen, W., Wang, B., Zhi, S. & Liu, A. Characteristics of wind profiles in the landfalling typhoon boundary layer. J. Wind Eng. Ind. Aerodyn. 149, 77–88. https://doi.org/10.1016/j.jweia.2015.11.008 (2016).
Marks, F. D. & Shay, L. K. Landfalling tropical cyclones: forecast problems and associated research opportunities. Bull. Am. Meteorol. Soc. 79, 305–323 (1998). http://www.jstor.org/stable/26215049
Powell, M. D. et al. State of Florida hurricane loss prediction model: atmospheric science component. J. Wind Eng. Ind. Aerodyn. 93, 651–674. https://doi.org/10.1016/j.jweia.2005.05.008 (2005).
Zhu, P. Impact of land surface roughness on surface winds during hurricane landfall. Q. J. R Meteorol. Soc. 134, 1051–1057. https://doi.org/10.1002/qj.265 (2008a).
Zhu, P. A multiple scale modeling system for coastal hurricane wind damage mitigation. Nat. Hazards. 47, 577–591. https://doi.org/10.1007/s11069-008-9240-8 (2008b).
Qian, Y. & Zhang, S. Cause of the rapid weakening of typhoon Bebinca (0021) in the South China sea. Trop. Cycl. Res. Rev. 2, 159–168. https://doi.org/10.6057/2013TCRR03.03 (2013).
Fernando, H. J. S. Fluid dynamics of urban atmospheres in complex terrain. Annu. Rev. Fluid Mech. 42, 365–389. https://doi.org/10.1146/annurev-fluid-121108-145459 (2010).
Tang, J., Zhang, J. A., Aberson, S. D., Marks, F. D. & Lei, X. Multilevel tower observations of vertical eddy diffusivity and mixing length in the tropical cyclone boundary layer during landfalls. J. Atmos. Sci. 75, 3159–3168. https://doi.org/10.1175/JAS-D-17-0353.1 (2018).
Chan, P. W., Choy, C. W., Chiu, Y. Y. & He, J. Observational study of super typhoon Saola in 2023 when it was close to Hong Kong.. Weather 80(8), 258–265 (2024).
Choy, C. W. et al. The Hong Kong federation of insurers, assessment of the damages and direct economic loss in Hong Kong due to super typhoon Mangkhut in 2018. Trop. Cycl. Res. Rev. 9, 193–205 (2020).
He, J. Y. et al. Observational study of wind characteristics, wind speed, and turbulence profiles during super typhoon Mangkhut. J. Wind Eng. Ind. Aerodyn. 206, 104362. https://doi.org/10.1016/j.jweia.2020.104362 (2020).
Li, L. et al. Tower observed vertical distribution of PM2.5, O₃, and NOₓ in the Pearl river delta. Atmos. Environ. 220, 117083. https://doi.org/10.1016/j.atmosenv.2019.117083 (2020).
Liang, J. et al. Fractal dimension characterization of wind speed in typhoons and severe convective weather events based on box dimension analysis. Chaos Solitons Fractals. 186, 115301. https://doi.org/10.1016/j.chaos.2024.115301 (2024).
Masters, F. J., Vickery, P. J., Bacon, P. & Rappaport, E. N. Toward objective, standardized intensity estimates from surface wind speed observations. Bull. Am. Meteorol. Soc. 91, 1665–1682. https://doi.org/10.1175/2010BAMS2942.1 (2010).
Højstrup, J. A statistical data screening procedure. Meas. Sci. Technol. 4, 153–157. https://doi.org/10.1088/0957-0233/4/2/003 (1993).
Foken, T. Micrometeorology (Vol. 2). Springer. (2008). https://doi.org/10.1007/978-3-642-25440-6
Davenport, A. G. Rationale for determining design wind velocities. J. Struct. Div. 86, 39–68. https://doi.org/10.1061/JSDEAG.0000521 (1960).
Morrison, I. et al. J. Atmos. Sci. 62, 4121 https://doi.org/10.1175/JAS3666.1 (2005).
Kolmogorov, A. N. Rassejanie energii Pri lokolno-isotropoi Turbulentnosti (Dissipation of energy in locally isotropic Turbulence). Dokl. SSSR. 32, 22–24 (1941b).
Kolmogorov, A. Lokalnaja struktura Turbulentnosti v Neschtschimaemoi Schidkosti Pri Otschen Bolschich Tschislach Reynoldsa (The local structure of turbulence in incompressible viscous fluid for very large Reynolds numbers). Dokl. SSSR. 30, 299–303 (1941a).
Wang, Y. Q. & MeteoInfo GIS software for meteorological data visualization and analysis. Met. Apps. 21, 360–368. https://doi.org/10.1002/met.1345 (2014).
Garratt, J. R. The internal boundary layer-A review. Bound. -Layer Meteorol. 50, 171–203. https://doi.org/10.1007/BF00120524 (1990).
Acknowledgements
This study was supported by the National Key Research and Development Program of the People’s Republic of China (Grant No. 2023YFC3008002), National Science Foundation of the People’s Republic of China (Grant No. 42475077, 42106077), the Innovation Platform for Academicians of Hainan Province and Sansha Field Research Station for Marine Meteorology, China Meteorological Administration (Project No. CXFZ2025J146).
Author information
Authors and Affiliations
Contributions
Jing Liang: Writing-original draft, Writing-review & editing, Methodology, Visualization, Validation, Formal analysis, Data curation. Qianjin Zhou: Writing-review & editing, Methodology, Validation, Data curation. Lei Li: Writing-review & editing, Methodology, Supervision, Resources. Pak Wai Chan: Writing - review & editing, Resources. Xin Zeng: Data curation. Chunyan Yang: Visualization, Data curation. All authors reviewed and approved the final version of the manuscript.
Corresponding authors
Ethics declarations
Competing interests
The authors declare no competing interests.
Additional information
Publisher’s note
Springer Nature remains neutral with regard to jurisdictional claims in published maps and institutional affiliations.
Rights and permissions
Open Access This article is licensed under a Creative Commons Attribution-NonCommercial-NoDerivatives 4.0 International License, which permits any non-commercial use, sharing, distribution and reproduction in any medium or format, as long as you give appropriate credit to the original author(s) and the source, provide a link to the Creative Commons licence, and indicate if you modified the licensed material. You do not have permission under this licence to share adapted material derived from this article or parts of it. The images or other third party material in this article are included in the article’s Creative Commons licence, unless indicated otherwise in a credit line to the material. If material is not included in the article’s Creative Commons licence and your intended use is not permitted by statutory regulation or exceeds the permitted use, you will need to obtain permission directly from the copyright holder. To view a copy of this licence, visit http://creativecommons.org/licenses/by-nc-nd/4.0/.
About this article
Cite this article
Liang, J., Zhou, Q., Li, L. et al. Spatiotemporal evolution and physical mechanism analysis of boundary layer wind characteristics of typhoon Saola. Sci Rep 16, 4756 (2026). https://doi.org/10.1038/s41598-025-34791-w
Received:
Accepted:
Published:
Version of record:
DOI: https://doi.org/10.1038/s41598-025-34791-w













