Fig. 6
From: Notch1+ cervical cancer cells may promote perineural invasion by secreting neurotrophin-4

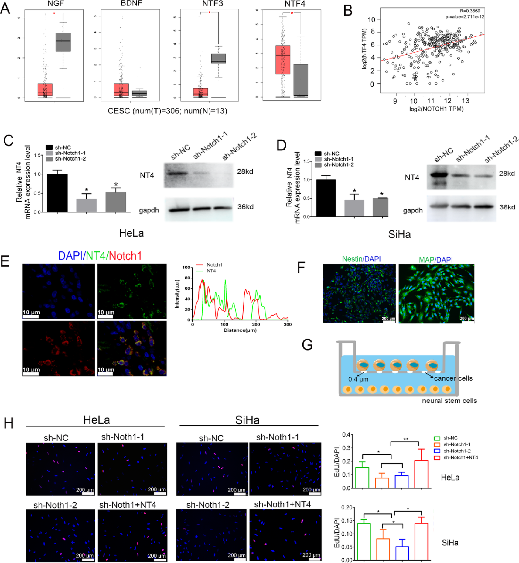
Correlation of NT4 and Notch1 in cervical cancer. (A) Relative mRNA expression of the four neurotrophic factors—NGF, BDNF, NFT3, and NFT4—in cervical cancer. (B) Correlation of Notch1 and NT4 expression in cervical cancer tissues in LinkedOmics database. (C, D) Relative mRNA and protein expression of NT4 in hela and siha cell lines. (E) Immunofluorescence images of Notch1 (red) and NT4 (green) in cervical cancer tissues and fluorescence intensity profile plot of Notch1 and NT4. (F) Immunofluorescence images of Nestin (green) and MAP (green) in NSCs. (G) co-culture system of cervical cancer cells and NSCs. (H) EdU staining of the NSCs co-cultured with sh-NC and sh-Notch1 cervical cancer cells.