Abstract
This study aimed to evaluate the prognostic value of PNI and investigate a possible role of Notch1 in the progression of PNI in cervical cancer. This retrospective cohort study evaluated the prognostic implications of PNI in cervical cancer patients. Survival outcomes were assessed using Kaplan–Meier analysis, while prognostic factors were identified through univariate and multivariate cox regression analyses. Clinical characteristics and the prognostic impact of PNI were analyzed using Chi-square and Log-rank tests. ROC curves were established to calculate the prediction performance of clinicopathological features for cervical cancer PNI. Additionally, the spatial distribution of Notch1 in cervical cancer tissues was visualized through immunofluorescence staining. The role of Notch1 in PNI was assessed by examining sciatic nerve invasion in cervical cancer tumor-bearing mice. Bioinformatics analysis of publicly available transcriptomic data combined with experimental validation were used to identify possible correlations between neurotrophin-4 (NT-4) and Notch1 signaling. A retrospective analysis of 755 cervical cancer patients revealed a PNI incidence of 9.4% (71/755). After propensity score matching (PSM), patients with PNI exhibited significantly reduced overall survival (OS) (p < 0.001***) and disease-free survival (DFS) (p = 0.003**) intervals compared to PNI-negative patients. Moreover, multivariate analysis identified PNI as an independent risk factor for both OS (HR = 3.062, 95% CI = 1.185–7.912, p = 0.021*) and DFS (HR = 3.761, 95% CI = 1.958–7.224, p < 0.001***). Lymph node metastasis (AUC = 0.596, p = 0.013*), tumor type (AUC = 0.858, p = 0.000***), vascular invasion (AUC = 0.633, p = 0.001***), and depth of cervical invasion (AUC = 0.898, p = 0.000***) have significant value in PNI prediction. Immunofluorescence staining assays demonstrated Notch1+ cervical cancer cells are preferentially distributed along nerve fibers. Mechanistically, we observed colocalization and strong positive correlation between Notch1 and NT-4 expression. NT4 administration rescued the impaired proliferation of neural stem cells (NSCs) resulting from Notch1 knockdown. PNI is significantly associated with poor clinical outcomes and can guide adjuvant treatment in cervical cancer patients. Additionally, Notch1+ cervical cancer cells might serve as targets for interventions aimed at suppressing PNI development.
Introduction
Cervical cancer poses a serious threat to women’s health, and is the fourth most common cause of cancer-related death worldwide1,2. Cervical cancer typically metastasizes through four primary pathways, including direct extension, hematogenous spread, lymphatic dissemination, and transcoelomic implantation3. As a recognized fifth, distinct metastatic pathway independent of vascular and lymphatic systems, PNI enables tumor dissemination through neural routes, facilitating both distant metastases as well as skip lesions via its unique biological characteristics4. However, PNI has been historically overlooked in cervical cancer research and evidence supporting an underlying mechanism leading to PNI remains scarce, and relatively few studies have reported evidence of a mechanism in cervical cancer-related PNI. The impact of PNI on survival outcomes in cervical cancer remains a subject of debate, as relevant studies have drawn inconsistent conclusions. To date, fifteen studies have investigated this relationship. Among these, all but one (the study by H. Ozan et al.) demonstrated that PNI was associated with reduced OS and PFS5. However, the interpretation of these Cox regression results is complicated by the fact that the majority of available studies have not performed this analysis.
Lymphatic metastasis, positive surgical margins, and parametrial infiltration are all well-established high-risk factors for cervical cancer6. However, the clinical significance of PNI in cervical cancer was not recognized until the early twenty-first century, when its presence was first pathologically confirmed7. As a clinically significant pathological feature of cervical cancer, PNI is consistently associated with worse survival outcomes and increased morbidity rates8. However, pathological reports do not typically place a high informative value on PNI and it is often ignored altogether, leading to large discrepancies among studies of cervical cancer. To date, only PACAP paracrine signals and neuromedin-B have been found to promote cervical cancer-associated PNI via Schwann cell activation9,10. As our understanding of this complex process is obviously incomplete, it is imperative to determine the clinical significance and mechanism of PNI to improve treatment response and outcomes among cervical cancer patients affected by this metastasis pathway.
PNI has since been recognized as a prognostic factor and recurrence indicator for pancreatic, prostate, breast and gastrointestinal cancers, among others11,12,13,14. Mechanistic studies of PNI have identified multiple, interrelated contributing factors, including hypoxic conditions, elevated glucose levels, and activation of the sympathetic nervous system, collectively resulting in a highly coordinated and complex biological process involving dynamic interactions between nerve cells and tumor cells15,16. This process is mediated by interplay among various cellular components (e.g., Schwann cells, macrophages, and stellate cells) and molecular regulators, such as neurotrophins, midkine, transforming growth factor-beta (TGF-β), and axon guidance factors17. In particular, the interplay between cancer stem cells (CSCs) and PNI has recently emerged as a crucial research focus18. Notch1, a critical regulator of tumor cell stemness, orchestrates multiple facets of cervical cancer aggression, from promoting stemness and neoplastic transformation to facilitating metastasis and invasion19,20,21. Notably, it also propels PNI and triggers the proliferation of neural stem cells. For instance, yu has demonstrated that a Notch1-Sox2 signaling loop is required for glioma stem cell invasion of white matter tracts, whereas Notch1 inhibition could effectively suppress PNI22, although it remains uncertain whether and how Notch1 regulates PNI in cervical cancer.
Materials and methods
Histopathological identification of PNI
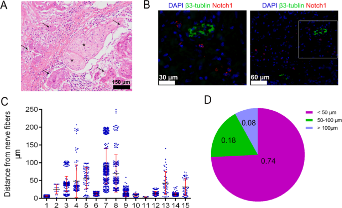
Two independent pathologists, blinded to patient data, evaluated hematoxylin and eosin (H&E)-stained tissue sections to determine cervical cancer PNI status. The diagnostic criteria included: (1) cervical cancer cell infiltration into any layer of the nerve sheath (epineurium, perineurium, or endoneurium) or (2) cervical cancer cells encircling at least one-third of the nerve circumference with direct neural contact23 (Fig. 4A). The presence of the aforementioned PNI status in cervical cancer tissue was designated as PNI positive, and its absence as PNI negative.
Retrospective study
A retrospective analysis was performed on a cohort of 755 cervical cancer patients, including 616 with early-stage disease and 139 with stage IIB disease who underwent radical hysterectomy with pelvic lymphadenectomy at the First Affiliated Hospital of Army Medical University between January 2019 and December 2021. A multidisciplinary team determined the need for neoadjuvant chemotherapy (NACT) based on clinical indications. We included patients with stage IIA2–IIB squamous cell carcinoma, adenosquamous carcinoma, or adenocarcinoma. Exclusion criteria included: (1) Apart from any of the three aforementioned pathological types; (2) incomplete local tumor excision; and (3) diagnosis with other malignant tumors. The Ethics Committee of the First Affiliated Hospital of Army Medical University approved this study (KY2024087). Written informed consent was guaranteed before all data collection. All the procedures were performed strictly according to the ethical principles of the Declaration of Helsinki. Participants enrollment and study flow are illustrated in Fig. 1.
Immunohistochemistry (IHC) and hematoxylin-eosin (HE) staining
We sequentially dewaxed the tissue in xylene and rehydrated it through a graded alcohol series and incubated the sections in 3% hydrogen peroxide for 15 min, followed by antigen retrieval using a commercial solution (Beyotime, Shanghai, China). The sections were then incubated overnight at 4 °C with primary antibodies: anti-Notch1 (1:200 dilution, Cat# 380355). Then we applied a horseradish peroxidase (HRP)-conjugated secondary antibody for 1 h at room temperature. Notch1 expression was visualized using 3,3′-diaminobenzidine (DAB) chromogen substrate (Beyotime, Shanghai, China). For H&E staining, we stained the sections sequentially with hematoxylin for nuclear visualization (5 min) and eosin for cytoplasmic staining (1 min).
Immunofluorescence staining
We permeabilized tissue sections/cells with 0.01% Triton X-100 in phosphate-buffered saline (PBST) for 30 min at room temperature, then blocked non-specific binding sites with 5% bovine serum albumin (BSA) in PBS for 2 h. After a 24-h incubation of primary antibody: anti-Notch1 (1:200 dilution, Cat# 380355), anti-NT4 (1:200 dilution, Cat# MG660034, Abmart), anti-Nestin (1:800 dilution, Cat# 89529, Cell Signaling Technology), and anti-MAP (1:200 dilution, Cat# 8707, Cell Signaling Technology) at 4 °C, we treated the sections/cells with species-specific secondary antibodies for 2 h at room temperature: goat anti-mouse IgG conjugated to Alexa Fluor 488 (1:1000 dilution, Cat# A11001) and goat anti-rabbit IgG conjugated to Alexa Fluor 594 (1:1000 dilution, Cat# A11012, Thermo Fisher Scientific). We visualized fluorescent signals using a Zeiss LSM 880 confocal microscope (Carl Zeiss AG, Tokyo, Japan).
Ethynyl-2′-deoxyuridine (EdU) staining assay
After 48 h of co-culture, cell proliferation was assessed using an EdU assay kit. Briefly, NSCs were incubated with 50 µM EdU for 2 h at 37 °C. The cells were then fixed with 4% paraformaldehyde for 10 min and permeabilized with 0.3% Triton X-100 for 30 min. Subsequently, a ready-to-use click reaction mixture was prepared according to the manufacturer’s instructions and applied to the cells for a 30-min incubation in the dark. Following nuclear counterstaining with DAPI for 10 min, images were acquired using a confocal microscope.
Cell culture and transduction
We obtained the human cervical adenocarcinoma cell line HeLa from the American Type Culture Collection (ATCC, Manassas, VA, USA). Cells were cultured in Dulbecco’s Modified Eagle Medium (DMEM; Gibco, Grand Island, NY, USA) supplemented with 10% fetal bovine serum (FBS; Gibco) and 1% penicillin-streptomycin (Beyotime Biotechnology, Shanghai, China) at 37 °C in a humidified atmosphere containing 5% CO2. The primary human iPSC-derived neural stem cells (NSCs) were generously provided by Professor Limeng Dai at the Prenatal Diagnosis Center. The First Affiliated Hospital (Southwest Hospital) of Army Medical University. To achieve stable Notch1 knockdown, we transduced HeLa and SiHa cells with lentiviral particles encoding Notch1-specific shRNA (TsingKe Biotechnology, Beijing, China) at a multiplicity of infection (MOI) of 30 and treating cells with 200 µg/mL hygromycin B (Boster Biological Technology, Wuhan, China) for two weeks. The sequence of sh-Notch1-1 was 5′-GATGCGAGATCGACGTCAA-3′, sh-Notch1-2 was 5′-GACGGACCCAACACTTACA-3′ (Ribobio, Guangzhou, China).
RT-qPCR
We isolated total RNA from HeLa and SiHa cells using TRIzol reagent (Takara Bio, Shiga, Japan), and reversed transcribed the extracted RNA into complementary DNA (cDNA). Quantitative real-time PCR (qPCR) was performed with the MixVazyme qPCR Master Mix (MixVazyme Biotech, Houston, TX, USA). GAPDH served as the internal reference gene to normalize Notch1 expression levels. The primer sequences used for amplification of Notch1, NT4 and GAPDH were as follows: Notch1 forward (F): 5′-AGAGGCGTGGCAGACTATG-3′ and reverse (R): 5′-CTGGCACGATTTCCCTGACC-3′; NT4 forward (F): 5′-CTGTGTGCGATGCAGTCAGT-3′ and reverse (R): 5′-TGCAGCGGGTTTCAAAGAAGT-3′; GAPDH forward (F): 5′-AGCCACATCGCTCAGACAC-3′ and reverse (R): 5′-TTAAAAGCAGCCCTGGTGAC-3′.
Western blot
We extracted proteins using RIPA lysis buffer supplemented with protease inhibitors. We quantified protein concentrations and loaded equal amounts (30 µg per lane) onto 10% SDS-PAGE gels. Electrophoresis was conducted at 80 V for 30 min, followed by 120 V for 60 min in 1× Tris-glycine-SDS running buffer. We transferred proteins onto 0.45 μm polyvinylidene fluoride (PVDF) membranes (Millipore, Bedford, MA, USA) and incubated the membranes in 5% non-fat dry milk in Tris-buffered saline containing 0.1% Tween-20 (TBST).
The membranes were then incubated overnight at 4 °C with primary antibodies: anti-Notch1 (1:1000 dilution, Cat# 380355, Zen-bio), anti-NT4 (1:200 dilution, Cat# MG660034, Abmart) and anti-GAPDH (1:1000 dilution, Cat# 301341, Zen-bio). Next we incubated the membranes with species-specific HRP-conjugated secondary antibodies for 1 h at room temperature: goat anti-mouse IgG (1:5000 dilution, Cat# 7076, Cell Signaling Technology) or goat anti-rabbit IgG (1:5000 dilution, Cat# 7074, Cell Signaling Technology). We visualized protein bands with the Vilber Fusion FX imaging system (Vilber Lourmat, Marne-la-Vallée, France).
Perineural invasion model in the sciatic nerve
We obtained sixteen 6-week-old female BALB/c nude mice (18–20 g) from Gem Pharmatech Co., Ltd. (Nanjing, China) and raised them at the Animal Center of Army Medical University (Chongqing, China). After one week acclimation, we made incisions in the thighs of mice, injected 1 × 106 sh-NC or sh-notch1 cells beside sciatic nerves and sutured the incisions aseptically. After 15 days, we euthanized the mice by vertebral dislocation and observed the severity of PNI. Continuous isoflurane gas anesthesia was given to minimize pain during all the conduction. The Institutional Animal Care and Use Committee (IACUC) of Army Medical University approved all animal procedures (Approval No.AMUWEC20197018).
Expression of Notch1 and its correlation with NT4 in the database
We analyzed transcriptomic data for nerve growth factor (NGF), brain-derived neurotrophic factor (BDNF), neurotrophin-3 (NT3), and neurotrophin-4 (NT4) using the GEPIA database (http://gepia.cancer-pku.cn/), and assessed the correlation between Notch1 and NT4 using GEPIA, TIMER (http://timer.cistrome.org/), and LinkedOmics (https://www.linkedomics.org/login.php).
Cancer cells modulate NSCs proliferation
We established a co-culture system using transwell chambers with a 0.4 μm pore size. NSCs were seeded in the lower compartment, while tumor cells transduced with either sh-NC or sh-Notch1 were placed in the upper chamber. To investigate whether NT-4 could rescue the proliferation suppression resulting from Notch1 knockdown, 50 ng/mL NT-4 was supplemented into the culture medium. Following 48 h of co-culture, NSCs proliferation was assessed using EdU assay (Fig. 6G).
Statistical analysis
We conducted patient follow-ups through standardized telephone interviews at 3-month intervals. Tumor recurrence was confirmed using contrast-enhanced computed tomography (CT) or magnetic resonance imaging (MRI). We defined disease-free survival (DFS) as the time from curative surgery to the first documented recurrence or metastasis. Overall survival (OS) was measured from the date of surgery to death from any cause.
We estimated survival probabilities using the Kaplan–Meier method and compared DFS and OS between groups using the log-rank test. The chi-square test assessed differences in categorical variables, including lymph node metastasis, parametrial invasion, and positive resection margins. To control for potential confounding factors, we performed PSM using the MatchIt package (version 4.5.5) in R. Propensity scores were estimated via logistic regression, incorporating the following covariates: vascular invasion, depth of cervical invasion, lymph node metastasis, tumor size, clinical stage, and histological type. We employed a 1:4 nearest neighbor matching approach without a caliper to create a balanced cohort. The distribution of propensity scores after matching, which demonstrated sufficient common support, is shown in the Supplementary Fig. 1. and identified risk factors for DFS and OS in matched PNI patients using a Cox regression model. We adjusted the confounding factors such as age, lymph node metastasis, parametrial invasion, margin status, depth of cervical invasion, tumor size and clinical stage. ROC curves were established to calculate the prediction performance of clinicopathological features for cervical cancer PNI. When the Youden index achieved its highest value, the ideal cutoff value was established. DeLong test were analyzed for the area under the curve (AUC) values comparison. The optimal cutoff point was selected by maximizing Youden’s index to balance sensitivity and specificity. Statistical analyses were conducted using SPSS 22.0, with significance set at p < 0.05.
Results
The clinicopathological features of patients with PNI
This retrospective cohort showed 9.4% (71/755) of patients have PNI (PNI-positive group), while the remaining 90.6% (684/755) patients were classified as PNI-negative. The distribution of FIGO 2018 stages significantly differed between the two groups (p = 0.008**). In the PNI-positive cohort, 40.8% (29/71) of patients were diagnosed with stage I disease (IA2–IB3), while 59.2% (42/71) patients presented with stage II disease (IIA1–IIB). In contrast, 61.1% (418/684) of patients in the PNI-negative group were diagnosed as stage I cervical cancer, while 38.9% (266/684) patients were diagnosed with stage II disease. This distribution suggested that presence of PNI might be associated with advanced disease stage.
We noted that 38.0% (27/71) patients in the PNI-positive cohort had tumors < 4 cm in maximum diameter, compared to 82.0% (560/684) in the PNI-negative group (p < 0.001***). Comparison of metastatic patterns identified lymph node involvement in 50.7% (36/71) of PNI-positive patients versus 20% (136/684) of PNI-negative patients (p < 0.001***). Similarly, vascular invasion was present in 66.2% (47/71) PNI-positive cases, significantly higher than the 39.6% (271/684) cases observed in the PNI-negative group (p < 0.001***). Additionally, depth of tumor invasion also significantly differed between the PNI-positive and -negative groups (p < 0.001***). Deep stromal invasion, defined as tumor penetration exceeding two-thirds of the cervical stromal thickness, was identified in 88.7% (63/71) PNI-positive patients compared to 42.4% (290/684) of PNI-negative patients (p < 0.001***). We also noted that mean age of PNI-positive patients 55 years (IQR 48.5–59) was significantly higher than that of PNI-negative patients 50 years (IQR 44–56 ), p < 0.001***. However, differences in the distribution of histological subtypes between groups did not reach significance (p = 0.116). After PSM, the baseline characteristics between group were balanced (Table 1).
The influence of PNI on patient survival
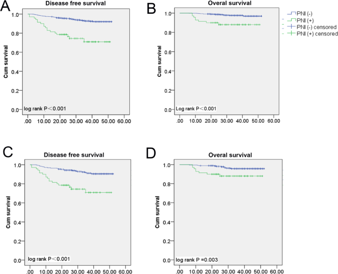
In the post-operative follow-up period, extending from the date of surgery to May 31, 2024, 7 patients were lost to follow-up (attrition rate: 0.930%). In the pre-matched PSM cohorts, survival outcomes significantly differed between the two groups. In the PNI-positive cohort, 24.3% (17/70) patients experienced tumor recurrence, with a median disease free survival time (DFS) of 26 months (IQR 21–37). Following adjuvant therapy, 10% (7/70) patients succumbed to the disease, resulting in a median overall survival (OS) of 29 months (IQR 23–39.5). In PNI-negative patients, the recurrence rate was 6.5% (44/678) with a median DFS of 36 months (IQR 25–44). Adjuvant therapy was associated with a 2.5% (17/678) disease-specific mortality and a median OS of 36 months (IQR 26–45) (Fig. 2A, B). After PSM, 20/355 patients experienced recurrence in the PNI negative group, and 12/355 patients died, with a median DFS and OS time of 37 months (IQR 26–45) (p < 0.001***) and 36 months (IQR26-45) (p = 0.003**), respectively (Fig. 2C, D).
Kaplan–Meier analysis on the effects of PNI on patient prognoses. (A) Kaplan–Meier analysis on the effects of PNI on patient DFS times before PSM. (B) Kaplan–Meier analysis on the effects of PNI on patient OS times before PSM. (C) Kaplan–Meier analysis on the effects of PNI on patient DFS times after PSM. (D) Kaplan–Meier analysis on the effects of PNI on patient OS times after PSM.
Before PSM, univariate cox regression analysis identified several independent risk factors for OS and DFS. For OS, significant risk factors included PNI (HR = 3.951, 95% CI = 1.333–8.262, p = 0.004**), LVSI (HR = 4.244, 95% CI = 1.576–11.431, p = 0.004**), high tumor grade (HR = 3.316, 95% CI = 1.364–8.061, p = 0.008**), and larger tumor size (HR = 3.137, 95% CI = 1.375–7.154, p = 0.007**). Similarly, significant risk factors for DFS included PNI (HR = 4.777, 95% CI = 2.760–8.269, p < 0.001***), LVSI (HR = 1.911, 95% CI = 1.160–3.148, p = 0.01**), high tumor grade (HR = 2.970, 95% CI = 1.759–5.016, p < 0.001***), larger tumor size (HR = 2.079, 95% CI = 1.231–3.510, p = 0.006**), as well as lymph node metastasis (HR = 3.256, 95% CI = 1.984–5.342, p < 0.001***). Multivariate analysis identified high tumor grade (HR = 2.701, 95% CI = 1.014–7.194, p = 0.047*) as an independent risk factor for OS. Multivariate analysis also identified PNI (HR = 2.660, 95% CI = 1.404–5.038, p = 0.003**), high tumor grade (HR = 2.480, 95% CI = 1.378–4.461, p = 0.002**), and lymph node metastasis (HR = 2.012, 95% CI = 1.077–3.758, p = 0.028**) as independent risk factors for DFS.
After PSM, univariate cox regression analysis indicated that only PNI was an independent risk factor for OS (HR = 3.318, 95% CI = 1.333–8.262, p = 0.01**), while significant risk factors of DFS included PNI (HR = 4.229, 95% CI = 2.246–7.965, p < 0.001***), high tumor grade (HR = 1.338, 95% CI = 1.096–1.634, p = 0.004**), larger tumor size (HR = 2.568, 95% CI = 1.368–4.820, p = 0.003**), and lymph node metastasis (HR = 1.344, 95% CI = 1.237–4.441, p = 0.009**). Multivariate analysis identified PNI as an independent risk factor for both OS (HR = 3.062, 95% CI = 1.185–7.912, p = 0.021*) and DFS (HR = 3.761, 95% CI = 1.958–7.224, p < 0.001***) (Table 2).
ROC analysis for PNI prediction
Before PSM, ROC curve analyzed the correlations between cervical cancer PNI with age (AUC = 0.641, 95% CI = 0.577–0.705, p = 0.000***), vascular invasion (AUC = 0.635, 95% CI = 0.567−0.70, p = 0.000***), histological type (AUC = 0.526, 95% CI = 0.457–0.596, p = 0.471), depth of cervical invasion (AUC = 0.730, 95% CI = 0.677–0.784, p = 0.000***), tumor size (AUC = 0.605, 95% CI = 0.530–0.680, p = 0.004**), lymph node metastasis (AUC = 0.683, 95% CI = 0.611–0.755, p = 0.000***) and clinical stage (AUC = 0.634, 95% CI = 0.568–0.701, p = 0.000***). After PSM, the correlations between cervical cancer PNI with age (AUC = 0.559, 95% CI = 0.487–0.631, p = 0.13), vascular invasion (AUC = 0.633, 95% CI = 0.560–0.705, p = 0.000***), histological type (AUC = 0.858, 95% CI = 0.806–0.910, p = 0.000***), depth of cervical invasion (AUC = 0.898, 95% CI = 0.850–0.946, p = 0.000***), tumor size (AUC = 0.541, 95% CI = 0.464–0.618, p = 0.294), lymph node metastasis (AUC = 0.595, 95% CI = 0.521–0.671, p = 0.013*) and clinical stage (AUC = 0.523, 95% CI = 0.444–0.603, p = 0.550) were revealed (Fig. 3; Table 3).
Notch1+ cervical cancer cells preferentially localize around nerve tissue
Immunofluorescence staining of fifteen additional cervical cancer tissue specimens revealed Notch1+ cells were preferentially distributed in close proximity to nerve fibers. Specifically, 74% (1270/1715) of total Notch1+ cells were localized within a 50 μm radius of neural structures (see Fig. 4B–D). This spatial association led us to hypothesize that Notch1+ tumor cell interaction with neuronal cells might contribute to pathogenesis of PNI.
Notch1+ cervical cancer cells distributed near the nerves. (A) Histological HE image of PNI in cervical cancer tissues. The cancer cells circle around and invade the nerve sheath. Arrows represent cervical cancer cells; asterisks refer to nerve fibers. (HE, ×200). (B) Immunofluorescence images of Notch1+ cervical cancer cells (red) and nerve fibers (green) in cervical cancer tissues. (C) Spatial distance of Notch1+ cervical cancer cells to the nearest nerve fibers (n Notch1+ = 1715). (D) Proportion of Notch1+ cervical cancer cells that are 0–50 μm, 50–100 μm, or more than 150 μm away from the nerve fibers.
Notch1 promotes PNI in cervical cancer model mice in vivo
Quantitative real-time PCR (qPCR) and Western blot analysis confirmed that Notch1 mRNA and protein expression were both significantly reduced compared to that in non-targeted shRNA-scramble control HeLa and SiHa cells (Fig. 5A, B). Histological analysis of sciatic nerve sections by H&E staining revealed that 3/5 of mice in the shRNA-scramble control group (HeLa) exhibited tumor cell encasement of sciatic nerves, compared to only 1/5 mice in the sh-Notch1-1 group and 2/5 in the sh-Notch1-2 group. Whereas 4/5 of mice in the shRNA-scramble control group (SiHa) exhibited tumor cell encasement of sciatic nerves, compared to only 2/5 mice in the sh-Notch1-1 group and 1/5 in the sh-Notch1-2 group (Fig. 5C, D). Immunohistochemical analysis of harvested tumor tissues confirmed the consistently depleted Notch1 expression in the sh-Notch1 group (Fig. 5E). These results suggested that Notch1 knockdown could suppress PNI in mice with cervical cancer.
Notch1 + cervical cancer cells may promote PNI by secreting neurotrophin-4
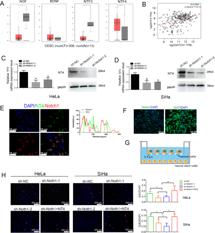
Databases suggested that the neurotrophin gene, NTF4, was upregulated in cancer, while NGF and NTF3 were commonly downregulated, and BDNF showed no difference from matched normal control samples (Fig. 6A). Pearson correlation analysis of these RNAseq data indicated that NTF4 shared a significant positive correlation with Notch1 transcription in LinkedOmics database (https://www.linkedomics.org/login.php) with R = 0.387, p < 0.001*** (Fig. 6B), TIMER database (http://timer.cistrome.org/) with R = 0.365, p < 0.001***, and GEPIA database with R = 0.250, p < 0.001*** (Supplementary Fig. 2A-B). The mRNA and protein expression of NT4 were downregulated in sh-notch1 cells (Fig. 6C, D). Subsequent immunofluorescence co-staining in human cervical cancer samples showed that NT4 signal indeed co-localized with Notch1 signal (Fig. 6E, with quantitative distance analysis). These results suggested that Notch1+ cervical cancer cells could potentially secrete NT4. Moreover, iPSC-derived neural stem cells (NSCs), which were positive for Nestin, retained the potential to differentiate into mature neurons (Fig. 6F). EdU assay illustrated NSCs co-cultured with sh-Notch1 cervical cancer cells grew significantly more slowly than those co-cultured with sh-NC cervical cancer cells (Fig. 6H). The addition of NT-4 increased cell proliferation. In conclusion, Notch1+ cervical cancer cells promote PNI by secreting NT-4 (Fig. 7).
Correlation of NT4 and Notch1 in cervical cancer. (A) Relative mRNA expression of the four neurotrophic factors—NGF, BDNF, NFT3, and NFT4—in cervical cancer. (B) Correlation of Notch1 and NT4 expression in cervical cancer tissues in LinkedOmics database. (C, D) Relative mRNA and protein expression of NT4 in hela and siha cell lines. (E) Immunofluorescence images of Notch1 (red) and NT4 (green) in cervical cancer tissues and fluorescence intensity profile plot of Notch1 and NT4. (F) Immunofluorescence images of Nestin (green) and MAP (green) in NSCs. (G) co-culture system of cervical cancer cells and NSCs. (H) EdU staining of the NSCs co-cultured with sh-NC and sh-Notch1 cervical cancer cells.
Perineural invasion in cervical cancer. Notch1⁺ cancer cells secrete NT4, which promotes axon growth and enhances neural survival within the tumor microenvironment. In turn, activated neural cells release NGFs, which accelerate tumor progression by stimulating migration, proliferation, and angiogenesis. This bidirectional interaction between tumor cells and neural components fosters PNI, a defining feature of aggressive cervical cancer.
Discussion
Cervical cancer is well-established to exhibit a propensity for PNI, albeit with lower incidence than some other tumor types. For instance, compared to pancreatic ductal adenocarcinoma, which exhibits close to 100% PNI positivity rate, only 7.0% to 35.1% cervical cancer patients experience PNI24. However, PNI is strongly associated with adverse outcomes in cervical cancer patients and is linked to increased tumor aggressiveness, accelerated disease progression, and reduced survival rates. As a result, PNI is deemed a prognostic risk factor in patients with early cervical cancer23. Positive evidence of PNI was originally regarded as a contraindication for Type C1 NSRH surgery, and its presence is now increasingly recognized as a critical prognostic indicator of aggressive disease behavior and unfavorable patient outcomes across multiple cancer types25,26,27. A retrospective pathological review of 1208 patients in the Chinese Cervical Cancer Clinical Diagnosis and Therapy database (Four C database) supported this conclusion28. Although the propensity for neural invasion has been reported in cervical cancer, PNI is not routinely documented in standard pathology reports, possibly due to a lack of standardized diagnostic criteria and the limited awareness of its clinical implications. Furthermore, experimental evidence supporting the prognostic implications of PNI in cervical cancer is limited and inconsistent, with associations between PNI and clinical outcomes (e.g., local recurrence, distant metastasis, and overall survival) varying widely among reports. These discrepancies underscore the urgent need for systematic, large-scale investigations and establishment of standardized consensus guidelines to precisely define the role of PNI progression in cervical cancer and evaluate its potential utility as a prognostic marker.
In the present study, we enrolled the largest single-center cohort reported to date (n = 755) to investigate the relationship between PNI and cervical cancer. Our analysis revealed significant associations between PNI status and multiple adverse clinicopathological features, including advanced age, higher clinical stage, larger tumor size, lymph node metastasis, vascular invasion, and deeper cervical stromal invasion (all p < 0.05*). These findings collectively suggest that PNI may serve as a robust indicator of poor prognosis in cervical cancer patients. Both before and after PSM, PNI-positive patients consistently displayed significantly lower OS and DFS rates compared to their PNI-negative counterparts (p < 0.001***). Multivariate Cox regression analysis further confirmed PNI as an independent prognostic factor for patient survival (HR = 3.761, 95% CI = 1.985–7.224, p < 0.001***). These findings suggest that to improve survival outcomes for cervical cancer patients with PNI, it will be necessary to define the molecular mechanisms underlying PNI and identify novel therapeutic targets. Moreover, we calculated the prediction performance of clinicopathological features for cervical cancer PNI by ROC curves analysis.
Recent accumulating evidence has established that complex interactions between neurotrophic factors and chemokine signaling pathways promote PNI, which is strongly associated with poor clinical outcomes in cervical cancer patients. Traditionally, PNI has been histopathologically defined by the infiltration and spread of cancer cells along nerves or within the perineural space. However, emerging evidence suggests a higher degree of complexity in which PNI may be a bidirectional process involving active interactions between tumor cells and the neural microenvironment, in addition to cancer cell migration. Other recent studies have revealed that cancer cells and components of the tumor microenvironment, including cancer-associated fibroblasts and immune cells, secrete neurotrophic factors such as nerve growth factor (NGF), brain-derived neurotrophic factor (BDNF), and neurotrophin-3 (NT3). These neurotrophins have been shown to play critical roles in promoting crosstalk between nerve and cancer cells, facilitating cancer cell survival, and enhancing neural plasticity within the tumor microenvironment29, and support a scenario in which PNI starts by extending from nerves to tumor30. Wang et al. found that NGF-β expression is positively correlated with PNI in human hilar cholangiocarcinoma31. Alternatively, BDNF and NGF have been previously shown to promote innervation in pancreatic cancer, consequently enhancing tumor progression32.
Notch1 is a highly conserved receptor that interacts with ligands, including Jagged (JAG) and Delta-like (DLL) proteins, and plays a pivotal role in regulating multiple fundamental biological processes, such as cell proliferation, differentiation, and apoptosis33. Notch1 serves as a CSC marker and plays an essential role in maintaining the stemness properties of cervical cancer cells34,35. Our present study revealed that Notch1 promotes PNI in a xenograft cervical cancer model and Notch1+ cervical cancer cells may express NT-4. As a key member of the mammalian neurotrophin family, NT-4 acts as a crucial regulator of multiple neurogenic processes, including neuronal survival, cellular differentiation, and maintenance of synaptic plasticity36. Our findings suggest that targeting Notch1 signaling could effectively inhibit PNI in xenograft cervical tumor-bearing mice in vivo. Notch pathway inhibitors such as the γ-secretase inhibitors (GSIs), RO4929097 and MK-0752, are currently undergoing clinical trials. Notably, MK-0752 has been demonstrated to significantly prolong disease stabilization in glioma patients, maintaining therapeutic efficacy over an extended period22. We anticipate that such therapeutic strategies may significantly improve clinical outcomes and prognosis for cervical cancer patients.
In summary, this retrospective cohort study examined potential associations between PNI status and adverse clinicopathological characteristics, as well as poorer survival outcomes in cervical cancer patients. Results in this report also demonstrated that Notch1 signaling may be implicated in cervical cancer PNI, potentially via secretion of NT4, providing a basis for further exploration of the molecular mechanisms underlying cervical cancer-associated PNI. Some limitations of this study warrant acknowledgement. Concurrent chemoradiation is the standard of care for stage IIB cervical cancer. However, access to high-quality radiotherapy—including precision external beam radiation and brachytherapy—and specialized radiation oncologists is limited in our hospital. Our gynecologic oncology centers have the expertise to perform complex radical surgeries for IIB cervical cancer patients who are typically younger (e.g., < 50 years), in good general health to tolerate major surgery, have no significant comorbidities, and present with a small tumor volume and limited parametrial invasion. Hence, 139 IIB cervical cancer patients who underwent radical hysterectomy with pelvic lymphadenectomy were enrolled in the retrospective study. Moreover, although cervical cancer-associated PNI has been systematically documented at our hospital since 2019, the absence of 5- to 10-year follow-up data preclude long-term prognostic evaluation. Moreover, the relatively low mortality rate during the short follow-up time of our study may obscure the clinical importance of underlying risk factors such as LVSI, tumor size, and other features. Extended follow-up periods could potentially reveal more significant clinical correlations. Finally, the precise molecular mechanisms underlying the possible regulation of NT4 by Notch1 remain unclear, and require detailed investigation in future work.
Data availability
Data supporting this study are included within the article and/or supporting materials.
References
Siegel, R. L., Miller, K. D., Wagle, N. S. & Jemal, A. Cancer statistics, 2023. CA Cancer J. Clin. 73(1), 17–48 (2023).
Ferrall, L., Lin, K. Y., Roden, R., Hung, C. F. & Wu, T. C. Cervical cancer immunotherapy: Facts and hopes. Clin. Cancer Res. 27(18), 4953–4973 (2021).
Skenderi, F. et al. Skeletal muscle metastases from squamous cell carcinoma of the cervix: Report of two cases with literature review. Int. J. Gynecol. Pathol. 36(1), 95–100 (2017).
Liu, Q. et al. Perineural invasion-associated biomarkers for tumor development. Biomed. Pharmacother 155, 113691 (2022).
Ozan, H., Ozuysal, S. & Ediz, B. Perineural invasion in early-stage cervical carcinoma. Eur. J. Gynaecol. Oncol. 30(4), 379–383 (2009).
Sakuragi, N. Up-to-date management of lymph node metastasis and the role of tailored lymphadenectomy in cervical cancer. Int. J. Clin. Oncol. 12(3), 165–175 (2007).
Memarzadeh, S. et al. Lymphovascular and perineural invasion in the parametria: A prognostic factor for early-stage cervical cancer. Obstet. Gynecol. 102(3), 612–619 (2003).
Zhu, Y. et al. Perineural invasion in cervical cancer: Pay attention to the indications of nerve-sparing radical hysterectomy. Ann. Transl Med. 7(9), 203 (2019).
Chen, G. et al. Dedifferentiated Schwann cells promote perineural invasion mediated by the PACAP paracrine signalling in cervical cancer. J. Cell. Mol. Med. 27(23), 3692–3705 (2023).
Gao, X. et al. Cervical cancer-produced neuromedin-B reprograms Schwann cells to initiate perineural invasion. Cell. Death Dis. 15(8), 636 (2024).
Liebig, C., Ayala, G., Wilks, J. A., Berger, D. H. & Albo, D. Perineural invasion in cancer: A review of the literature. Cancer 115(15), 3379–3391 (2009).
Niu, Y., Forster, S. & Muders, M. The role of perineural invasion in prostate cancer and its prognostic significance. Cancers (Basel) 14(17), 4065 (2022).
Narayan, P. et al. Perineural invasion as a risk factor for locoregional recurrence of invasive breast cancer. Sci. Rep. 11(1), 12781 (2021).
Gregory, E., Dugan, R., David, G. & Song, Y. H. The biology and engineered modeling strategies of cancer-nerve crosstalk. Biochim. Biophys. Acta Rev. Cancer 1874(2), 188406 (2020).
Zhang, L. et al. High-glucose microenvironment promotes perineural invasion of pancreatic cancer via activation of hypoxia inducible factor 1alpha. Oncol. Rep. 47(4), 8275 (2022).
Hutchings, C., Phillips, J. A. & Djamgoz, M. Nerve input to tumours: Pathophysiological consequences of a dynamic relationship. Biochim. Biophys. Acta Rev. Cancer 1874(2), 188411 (2020).
Chen, S. H. et al. Perineural invasion of cancer: A complex crosstalk between cells and molecules in the perineural niche. Am. J. Cancer Res. 9(1), 1–21 (2019).
Park, S. J. et al. Integrin β1 regulates the perineural invasion and radioresistance of oral squamous carcinoma cells by modulating cancer cell stemness. Cell. Signal. 110(0), 110808 (2023).
Zhang, X. et al. N6-Methyladenosine reader YTHDF1 promotes stemness and therapeutic resistance in hepatocellular carcinoma by enhancing NOTCH1 expression. Cancer Res. 5(15), 2953 (2025).
Maliekal, T. T., Bajaj, J., Giri, V., Subramanyam, D. & Krishna, S. The role of Notch signaling in human cervical cancer: Implications for solid tumors. Oncogene 27(38), 5110–5114 (2008).
Wei, H. et al. miR–34c–5p targets Notch1 and suppresses the metastasis and invasion of cervical cancer. Mol. Med. Rep. 23(2), 11759 (2021).
Wang, J. et al. Invasion of white matter tracts by glioma stem cells is regulated by a NOTCH1-SOX2 positive-feedback loop. Nat. Neurosci. 22(1), 91–105 (2019).
Wei, W. W., Wang, H., Zheng, H., Chen, J. & Shi, R. X. Survival impacts of perineural invasion on patients under different radical hysterectomies due to early cervical cancer. Front. Oncol. 12, 889862 (2022).
Chen, G. et al. Perineural invasion in cervical cancer: A hidden trail for metastasis. Diagnostics (Basel) 14(14), 1517 (2024).
Tang, M. et al. Perineural invasion as a prognostic risk factor in patients with early cervical cancer. Oncol. Lett. 17(1), 1101–1107 (2019).
Li, J., Kang, R. & Tang, D. Cellular and molecular mechanisms of perineural invasion of pancreatic ductal adenocarcinoma. Cancer Commun. (Lond.) 41(8), 642–660 (2021).
Wang, H. et al. Perineural invasion in colorectal cancer: Mechanisms of action and clinical relevance. Cell. Oncol. (Dordr.) 47(1), 1–17 (2024).
Chen, X. et al. Perineural invasion in cervical cancer: A multicenter retrospective study. Eur. J. Surg. Oncol. 50(6), 108313 (2024).
Hondermarck, H. Neurotrophins and their receptors in breast cancer. Cytokine Growth Factor. Rev. 23(6), 357–365 (2012).
Chen, Z., Fang, Y. & Jiang, W. Important cells and factors from tumor microenvironment participated in perineural invasion. Cancers (Basel) 15(5), 1360 (2023).
Xu, L. B. et al. Nerve growth factor-beta expression is associated with lymph node metastasis and nerve infiltration in human hilar cholangiocarcinoma. World J. Surg. 34(5), 1039–1045 (2010).
Renz, B. W. et al. beta2 Adrenergic-Neurotrophin feedforward loop promotes pancreatic cancer. Cancer Cell. 33(1), 75–90 (2018).
Previs, R. A., Coleman, R. L., Harris, A. L. & Sood, A. K. Molecular pathways: Translational and therapeutic implications of the Notch signaling pathway in cancer. Clin. Cancer Res. 21(5), 955–961 (2015).
Tyagi, A. et al. Cervical cancer stem cells selectively overexpress HPV oncoprotein E6 that controls stemness and Self-Renewal through upregulation of HES1. Clin. Cancer Res. 22(16), 4170–4184 (2016).
Prabakaran, D. S., Muthusami, S., Sivaraman, T., Yu, J. R. & Park, W. Y. Silencing of FTS increases radiosensitivity by blocking radiation-induced Notch1 activation and spheroid formation in cervical cancer cells. Int. J. Biol. Macromol. 126, 1318–1325 (2019).
Skaper, S. D. Neurotrophic factors: An overview. Methods Mol. Biol. 1727, 1–17 (2018).
Funding
This work was supported by the Key Project of Chongqing Technology Innovation and Application Development Special Project, CSTB2022TIAD-KPX0154 and National Major Scientific Research Instrument Development Project, 32,127,801.
Author information
Authors and Affiliations
Contributions
1. W and X.C. conceived and designed this work. F.L. performed experiments and collected the data; F.L., Z.W wrote the paper; M.T., K.Z., L.W., reviewed and revised the paper.
Corresponding authors
Ethics declarations
Competing interests
The authors declare no competing interests.
Ethics approval
This study is approved by The Ethics Committee of the First Affiliated Hospital of Army Medical University (KY2024087).The animal procedures were approved by Institutional Animal Care and Use Committee (IACUC) of Army Medical University (Approval No. AMUWEC20197018). All procedures were conducted in full compliance with the ARRIVE guidelines.
Additional information
Publisher’s note
Springer Nature remains neutral with regard to jurisdictional claims in published maps and institutional affiliations.
Supplementary Information
Below is the link to the electronic supplementary material.
Rights and permissions
Open Access This article is licensed under a Creative Commons Attribution-NonCommercial-NoDerivatives 4.0 International License, which permits any non-commercial use, sharing, distribution and reproduction in any medium or format, as long as you give appropriate credit to the original author(s) and the source, provide a link to the Creative Commons licence, and indicate if you modified the licensed material. You do not have permission under this licence to share adapted material derived from this article or parts of it. The images or other third party material in this article are included in the article’s Creative Commons licence, unless indicated otherwise in a credit line to the material. If material is not included in the article’s Creative Commons licence and your intended use is not permitted by statutory regulation or exceeds the permitted use, you will need to obtain permission directly from the copyright holder. To view a copy of this licence, visit http://creativecommons.org/licenses/by-nc-nd/4.0/.
About this article
Cite this article
Li, F., Wei, Z., Tao, M. et al. Notch1+ cervical cancer cells may promote perineural invasion by secreting neurotrophin-4. Sci Rep 16, 4872 (2026). https://doi.org/10.1038/s41598-025-34812-8
Received:
Accepted:
Published:
Version of record:
DOI: https://doi.org/10.1038/s41598-025-34812-8






