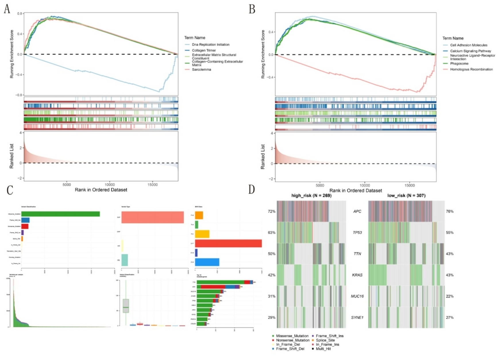
Fig. 5

Functional Enrichment and Mutation Analysis in High- and Low-Risk Groups. (A) GO enrichment analysis of DEGs between high- and low-risk groups. (B) KEGG enrichment analysis of DEGs between high- and low-risk groups. (C) Overview of gene mutation profiles from TCGA and GEO datasets. (D) Comparative mutation analysis of the top six most frequently mutated genes in high- and low-risk groups.