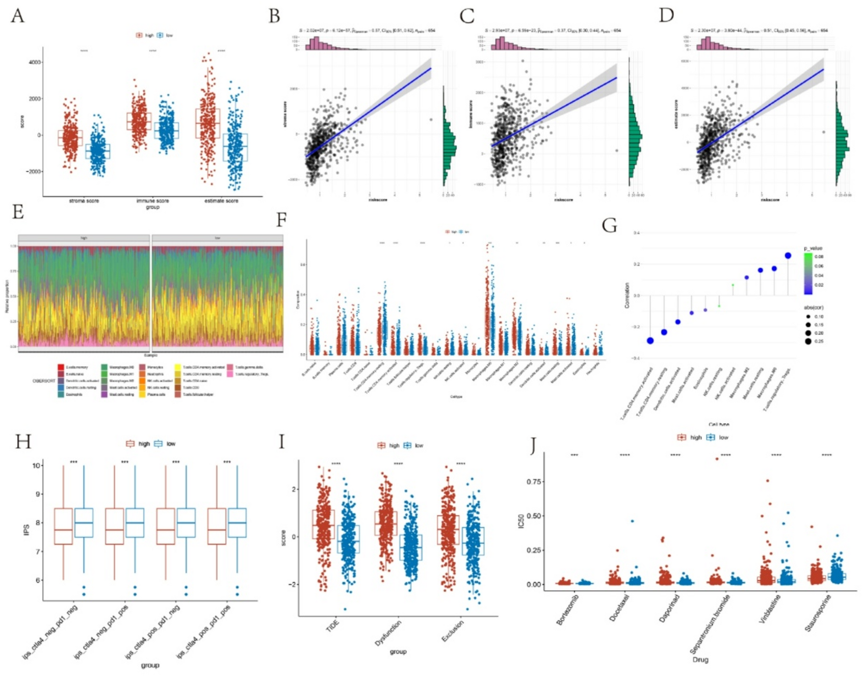
Fig. 6

Exploration of Tumor Immune Status and Drug Sensitivity. (A) Comparison of ESTIMATE scores between high- and low-risk groups. (B-D) Correlation analysis between stromal, immune, and ESTIMATE scores with risk scores. (E) Heatmap showing the distribution of immune cell abundances across high- and low-risk groups. (F) Box plots illustrating significant differences in immune cell abundance between high- and low-risk groups. (G) Correlation analysis between risk scores and immune cell infiltration levels. (H-I) Comparison of IPS and TIDE scores between high- and low-risk groups. (J) Differential drug sensitivity analysis between high- and low-risk groups. (***p < 0.001, ****p < 0.0001)