Fig. 3

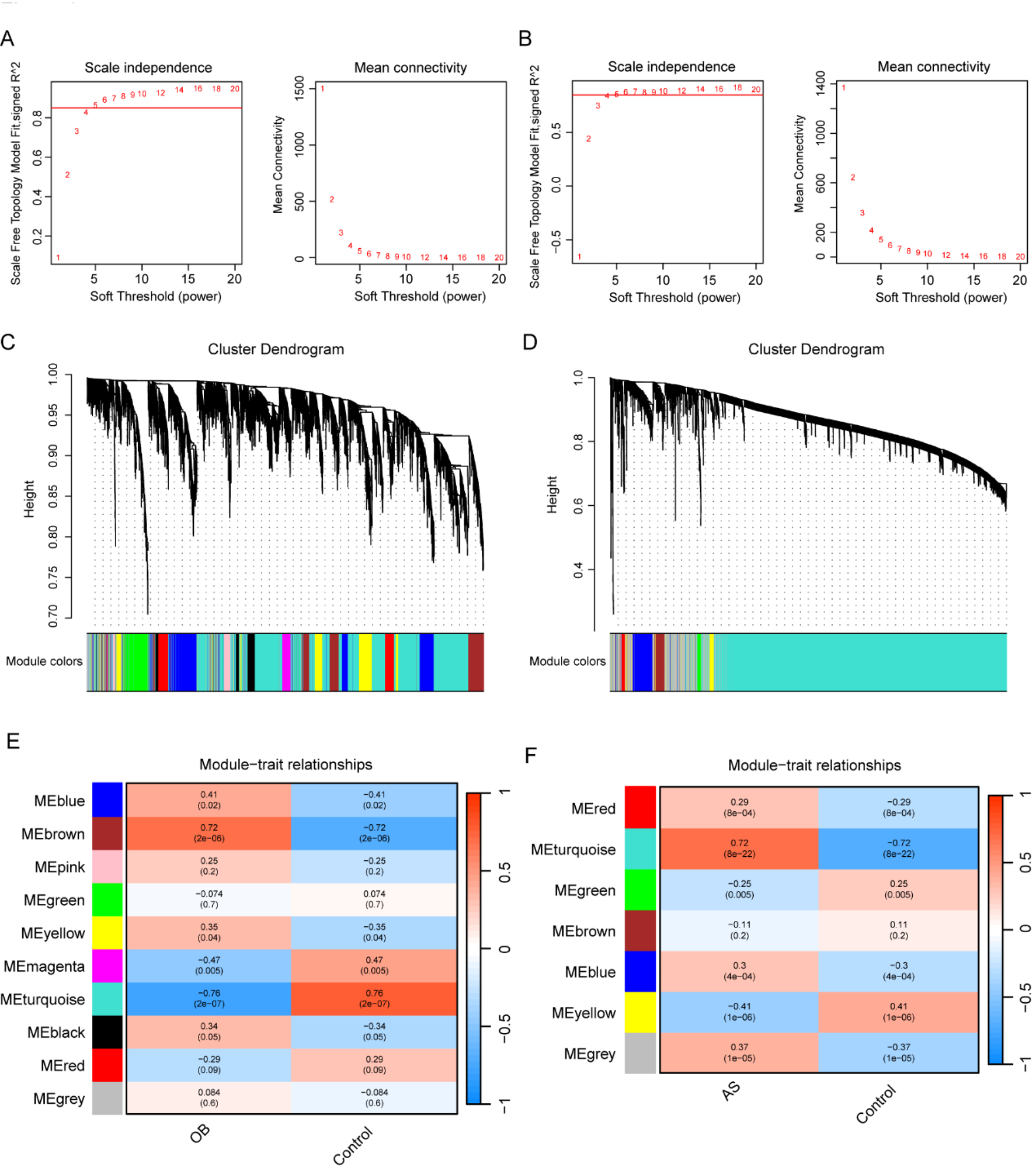
WGCNA in OB and AS. (A, B) Determination of soft-threshold power for OB (A) and AS (B). (C, D) Cluster dendrogram of highly connected genes in OB (C) and AS (D). (E, F) Heatmap of module–trait relationships in OB (E) and AS (F).

WGCNA in OB and AS. (A, B) Determination of soft-threshold power for OB (A) and AS (B). (C, D) Cluster dendrogram of highly connected genes in OB (C) and AS (D). (E, F) Heatmap of module–trait relationships in OB (E) and AS (F).