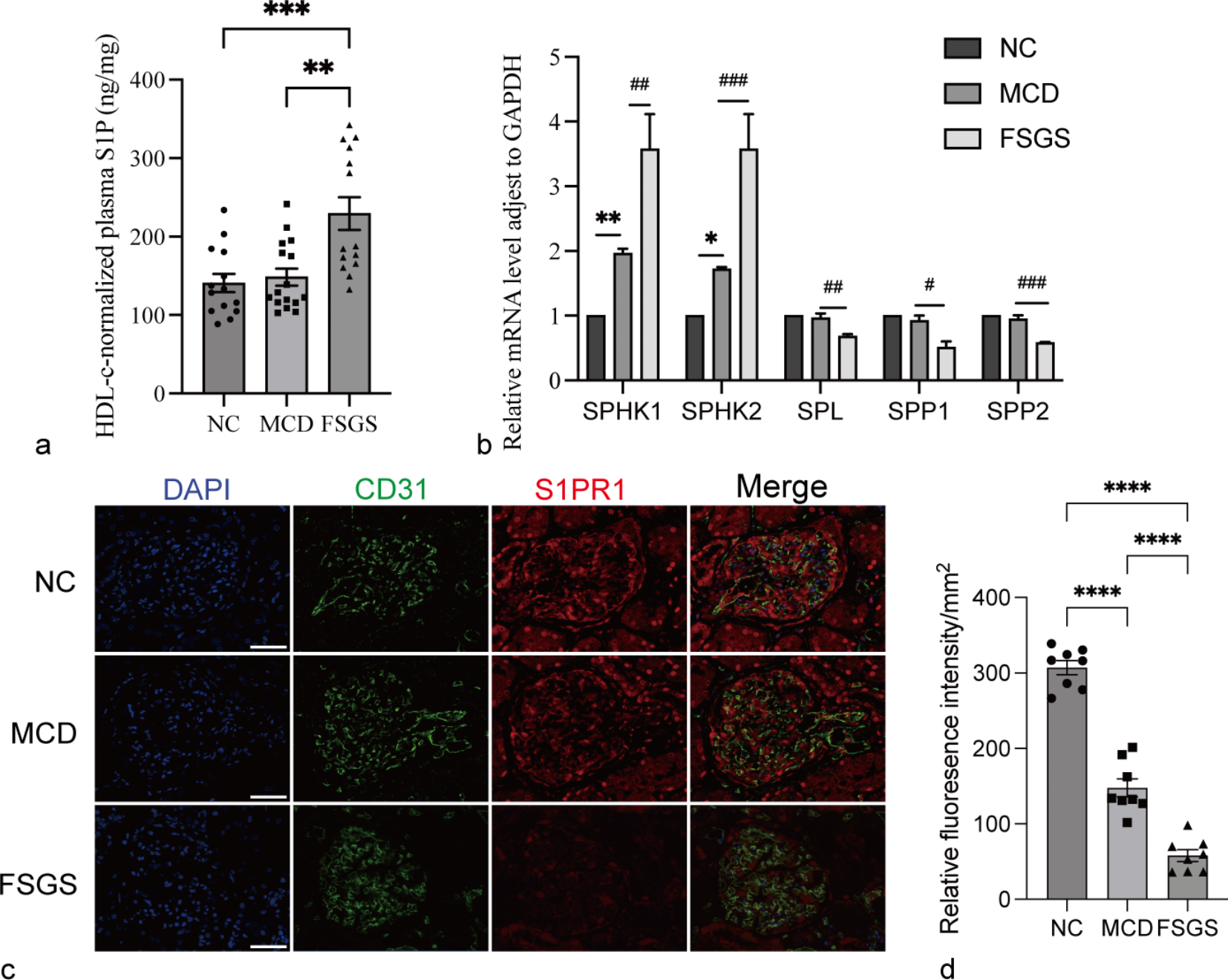
Fig. 3

The levels and synthesis of S1P in FSGS are higher than MCD and NC. (a) S1P levels in HDL of various groups were measured by UPLC-MS/MS. (b) The enzymes involved in the synthesis and degradation of S1P were detected in renal tissues of different diseases using RT-qPCR. (c,d) The colocalization and expression of S1PR1 and CD31 were detected by Multiple immunofluorescence. IF showed that compared with MCD and NC patients, the expression of S1PR1 in GECs of FSGS patients was significantly decreased (scale bar: 50 μm). Data presented as mean ± SEM, N = 3, with significance levels marked as *P < 0.05, **P < 0.01, ***P < 0.001,ns: non-significance. Statistical analysis employed one-way ANOVA. All experiments were replicated three times.