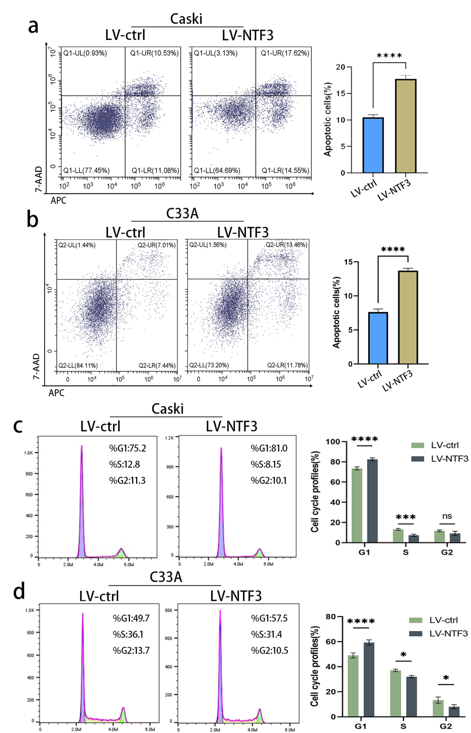
Fig. 5

Overexpression of NTF3 promotes apoptosis and alters cell cycle progression in CaSki and C33A cells. All experiments were conducted with at least three biological replicates. (a, b) Flow cytometric analysis of apoptosis in NTF3-overexpressing CaSki and C33A cells showed that overexpression of NTF3 significantly increased the proportion of apoptotic cells compared to the control group. Data are presented as mean ± SD (n = 3). Statistical analysis was performed using an independent-samples t-test. (c, d) Cell cycle analysis demonstrated that overexpression of NTF3 resulted in a significant decrease in the proportion of cells in the S phase and an increase in the proportion of cells in the G0/G1 phase. Data are presented as mean ± SD (n = 3). Statistical analysis was performed using an independent-samples t-test. P < 0.01.*P < 0.05, **P < 0.01, ***P < 0.001.