Abstract
This study explores the influence of miR-21 and its interaction with the target gene Neurotrophin-3 (NTF3) in cervical cancer (CC). We employed bioinformatics tools, including DIANA, Targetscan, miRDB, and miRDIP, to predict the target genes of miR-21. Immunohistochemistry, RT-qPCR, and Western blotting were performed to quantify the expression levels of miR-21-5p and NTF3 in cervical cancer cells. Additionally, a dual luciferase reporter assay was conducted to examine the specific relationship between miR-21-5P and NTF3. We assessed cell behavior through various tests, including cell viability, scratch wound assays, colony formation, cell invasion experiments, and flow cytometry assays. The dual luciferase reporter assay confirmed that NTF3 is a direct target of miR-21. Overexpression of NTF3 inhibited cell proliferation and migration, while promoting apoptosis, as demonstrated by flow cytometry. Transcriptome sequencing and enrichment analyses (KEGG and GO) revealed NTF3’s involvement in key oncogenic pathways, including PI3K-AKT, MAPK, and calcium signaling. This study underscores the critical role of miR-21 in regulating the proliferation, migration, and apoptosis of cervical cancer cells by targeting NTF3.
Similar content being viewed by others
Introduction
Cervical cancer constitutes a major global health challenge, with significant disparities in incidence and mortality rates, particularly higher prevalence and mortality in low- and middle-income countries compared to high-income regions. Predominantly affecting women during and after their childbearing years, the disease poses a substantial burden in certain regions. The standard treatment approach, involving surgical intervention and adjuvant chemotherapy, often fails to prevent recurrence and metastasis, resulting in a generally poor prognosis. These challenges underscore the need for deeper exploration of the molecular mechanisms underlying cervical cancer progression. Identifying and targeting these mechanisms could pave the way for novel therapeutic strategies to effectively halt or reverse disease progression.
MicroRNAs (miRNAs) are a class of small, non-coding RNAs that act as essential regulators of gene expression. They bind to complementary sequences on target messenger RNAs (mRNAs), causing translational repression or degradation1,2. miRNAs are involved in numerous cellular processes, including development, differentiation, proliferation, and apoptosis3. Among the diverse family of miRNAs, miR-21 is distinguished by its significant role in oncogenesis. It is one of the most commonly upregulated miRNAs in various types of cancers, including breast, lung, and cervical cancer4,5,6. miR-21 functions as an oncomiR, regulating key processes such as proliferation, migration, and apoptosis relevant to cancer development. Recent studies have highlighted miR-21’s involvement in pathways crucial for cancer progression, such as the PTEN/PI3K/AKT and MAPK/ERK signaling pathways7,8. These pathways are integral to processes like cell growth, survival, and metastasis. Moreover, miR-21 contributes to cancer cell resistance to chemotherapy and radiation therapy. This highlights its potential as a therapeutic target for cancer treatment9,10,11,12.
Neurotrophin-3 (NTF3) is a vital member of the neurotrophin family, which includes nerve growth factor (NGF), brain-derived neurotrophic factor (BDNF), and neurotrophin-4/5 (NT-4/5). Primarily known for its role in neuron development and survival, NTF3 binds to and activates the TrkC tyrosine kinase receptor and the low-affinity nerve growth factor receptor (LNGFR or p75)13,14, initiating crucial signaling pathways for neuronal growth. Widely expressed in both the central and peripheral nervous systems during development, as well as in non-neural tissues like the kidneys and skeletal muscles, NTF3 has roles extending beyond the nervous system. Its alterations have been linked to neurological disorders, and it is under research for potential therapeutic applications in nerve repair, regeneration, and neurodegenerative disease treatment. Recently, the involvement of NTF3 in cancer biology, especially in cell proliferation, survival, and migration, has gained attention15,16,17. However, research focusing on NTF3’s role in cervical cancer is notably lacking, indicating a significant area for future investigations and understanding its potential implications in cervical cancer pathophysiology.
Our study focuses on the unexplored relationship between miR-21 and Neurotrophin-3 (NTF3) in cervical cancer (CC). While existing literature provides insights into the role of miR-21 in CC, there is a notable gap in understanding the expression levels of NTF3 in CC tissues and its potential correlation with miR-21 deregulation. Our primary goal is to identify the target gene of miR-21 and to investigate the signaling pathways and cellular processes it influences, particularly those contributing to the progression of CC. This investigation is crucial for advancing our comprehension of CC’s molecular mechanisms and for identifying new therapeutic targets.
Methods
Human samples
We included 40 surgically resected paraffin specimens of Cervical Squamous Cell Carcinoma (CESC) collected from the Department of Pathology at the State Pharmaceutical Dongfeng General Hospital, affiliated with Hubei Medical College. The samples were obtained between January 1, 2018, and June 1, 2023. Normal adjacent cervical specimens were included as controls, along with samples from non-malignant gynecological conditions, such as uterine fibroids and cervicitis, to enable a comprehensive comparison. All specimens were randomly selected and pathologically confirmed to ensure accurate classification. Patients with co-occurring malignant tumors or a history of preoperative radiotherapy were excluded. These selection criteria were crucial for distinctly elucidating the molecular profiles of CESC in contrast to other gynecological pathologies. The study protocol was approved by the Ethics Committee of the hospital (Approval No.: LW-2023-053).
Bioinformatic analysis and immunohistochemistry
The target genes of miR-21 were predicted using bioinformatics tools, including DIANA, TargetScan, miRDB, and miRDIP. For immunohistochemistry, tissues were sliced into 5 μm sections. The sections were dewaxed, subjected to antigen retrieval, and blocked sequentially. They were then incubated dropwise with NTF3 polyclonal antibody (Proteintech, 18084-1-AP, dilution 1:150) overnight at 4 °C, followed by incubation with secondary antibodies (GeneTex, No. GTX213110-01, dilution 1:500) at room temperature. DAB was applied for immunohistochemical staining.
Cell culture
Human cervical epithelial cells (HCerEpic) and cervical cancer cell lines (C33A and CaSki) were obtained from GuangZhou Jennio Biotech Co. The cell lines were cultured in specific media under standard conditions. HCerEpic and CaSki cells were maintained in RPMI 1640, while C33A cells were cultured in MEM, both supplemented with 10% fetal bovine serum (FBS, CELLMAX). All cells were incubated at 37 °C in a humidified atmosphere with 5% CO2.
Cell transfection
miR-21 mimics and inhibitors were used to increase or decrease miR-21 levels, respectively. The lentivirus HBLV-h-NTF3-3xflag-ZsGreen-PURO (LV-NTF3) and HBLV-ZsGreen-PURO (LV-ctrl) for overexpression and control were purchased from HANBIO. The sequence information is provided in Supplementary Table S1. All transfection experiments were performed according to the manufacturer’s instructions. LV-NTF3 and LV-ctrl were transduced into CaSki cells at a multiplicity of infection (MOI) of 40. Polybrene (HANBIO, Shanghai, China) was added to each well at a final concentration of 4 µg/mL to enhance infection efficiency. The transfection efficiency was validated using RT-qPCR and western blotting to confirm the overexpression of NTF3.
Cell viability
The CaSki and C33A cells transfected with LV-NTF3 and LV-ctrl were seeded in 96-well plates at a density of 3 × 10³ cells per well. Cell viability was measured using the Cell Counting Kit-8 (CCK-8, Thermo) at the indicated time points. The optical density (OD) at 450 nm was measured using a microplate reader.
RT-qPCR
Total RNA was extracted from the cells using TRIzol reagent (Molecular Research Center) according to the manufacturer’s instructions. cDNA was synthesized using the HiScript III All-in-one RT SuperMix for qPCR and the miRNA 1st Strand cDNA Synthesis Kit (both from Vazyme). Taq Pro Universal SYBR qPCR Master Mix was then used to detect the expression of mRNA and miRNA. U6 and GAPDH were used as internal controls to calculate the relative expression levels of miR-21 and NTF3. The relative expression levels were quantified using the 2^-△△CT method to compare gene expression across samples. The primers used for analysis are listed in Supplementary Table S1.
Cell scratch wound assay
The transfected CaSki cells were plated and grown for 48 h at 37 °C. A scratch was created at the center of each well using a sterile pipette tip. The wells were then carefully washed three times with PBS, and 2% FBS medium was added. Cell migration was monitored under a microscope at regular intervals.
Colony-formation assay
CaSki and C33A cells transfected with LV-NTF3 and LV-ctrl were seeded at densities of 1 × 10³ and 1.5 × 10³ cells per well, respectively, in 6-well plates. The cells were cultured in an incubator for 2 weeks. The colonies were then fixed with 4% paraformaldehyde (PFA) and stained with 1% crystal violet solution (Solarbio, China) for 15 min. The excess dye was gently washed off with water. Images of the stained colonies were captured for analysis, and the number of colonies was quantified using ImageJ software.
Cell invasion experiment
The effect of NTF3 on the invasion of CaSki and C33A cells was measured using transwell chambers with an 8-µm pore size (Corning). The transfected cells were incubated with serum-free RPMI 1640 or MEM and seeded into the upper chamber, which was pre-coated with 100 µL of Matrigel (BD). The Matrigel was diluted at a ratio of 6:1 with serum-free RPMI 1640 or MEM. We added 700 µL of RPMI 1640 containing 20% FBS into the lower chamber. Invasive cells were observed after 24 h. Non-invading cells in the upper chamber were removed using a cotton swab, while invading cells in the lower chamber were fixed with 4% paraformaldehyde and stained with 1% crystal violet. The number of invading cells was quantified using ImageJ software to evaluate the effect of NTF3 on cell invasion.
Flow cytometry
For cell cycle analysis, the transfected cells were collected, fixed, and stained following the manufacturer’s instructions (Beyotime). An Annexin V-APC/7-AAD apoptosis kit (Liankebio) was used to detect apoptotic cells. FlowJo and Cytexpert software were utilized for data analysis.
Dual-luciferase assay
The NTF3 wild-type (WT) and mutant (MUT) 3’UTR were created and cloned into the GP-miRGLO reporter plasmid (GenePharma). For the luciferase assay, CaSki cells were co-transfected with reporter plasmids and miR-21 mimics or negative control mimics using Lipofectamine 3000 (Invitrogen). After 48 h, luciferase activity was measured using the Dual Glo Luciferase Reporter Gene Assay Kit (Yeasen).
Western blot analysis
Cellular proteins were extracted using RIPA lysis buffer (Boster), and protein samples were separated by SDS-PAGE. The proteins were then transferred to PVDF membranes, blocked with QuickBlock Western Blot Blocking Buffer (Beyotime), and incubated with a primary antibody (Novus, NBP1-47892, 1:5,000) at 4 °C overnight. After washing with TBST, the membranes were incubated with a secondary antibody (1:10,000; source listed in Supplementary Table S2) for 1 h at room temperature. The bands were detected using the SuperFemto ECL Chemiluminescence Kit (Vazyme, E423). GAPDH was used as an internal reference. The results were analyzed using Image Lab software to determine the relative expression levels of target proteins. Details of the primary and secondary antibodies, including dilution factors, are provided in Supplementary Table S2.
LinkedOmics database
Co-expressed genes of NTF3 were analysed by calculating Pearson’s correlation coefficient in linkedOmics database. Moreover, Kyoto Encyclopedia of Genes and Genomes (KEGG) pathway analysis were performed to predict the function of NTF3 with a cutoff of FDR < 0.05 and 1000 stimulations.
Transcriptome sequencing and functional enrichment statistical analysis
Cells transfected with LV-NTF3 and LV-ctrl were harvested during the logarithmic growth phase, centrifuged, and transferred to 2-mL tubes. The cells were resuspended in 1 mL of TRIzol and snap-frozen in liquid nitrogen. Samples were shipped on dry ice for transcriptome sequencing, which was performed by Sangon Biotech with three biological replicates for each group. Gene Ontology (GO) and Kyoto Encyclopedia of Genes and Genomes (KEGG) enrichment analyses were conducted to identify the functional and pathway-level implications of differentially expressed genes (DEGs)18,19,20. These analyses explored the molecular functions, biological processes, cellular components, and signaling pathways of DEGs using the R packages clusterProfiler, enrichplot, and ggplot2.
Statistical analysis
Graphpad prism, R and rstudio were used for statistical analysis. Data were presented as the mean ± standard deviation. An independent-samples t-test or one-way ANOVA was used to analyze possible differences between the two groups. P-values < 0.05 was considered statistically significant.
Results
NTF3 was target of miR-21
The downstream target gene of miR-21 was explored. DIANA, Targetscan, miRDB and miRDIP were used to search for potential target genes of miR-21. There were 59 genes predicted as target genes in four websites. Among these genes, 16 genes were negatively correlated with miR-21. 16 genes were arranged in descending order based on |log2FC| and selected NTF3 from the top 5 (Supplementary Table S3). We opted NTF3 from Top 5 for subsequent studies, as relationships with mir-21 have already been explored for other genes21,22,23,24 (Fig. 1a).
NTF3 is the target gene of miR-21. All experiments were conducted with at least three biological replicates. (a) Venn diagram showing that 59 genes were predicted as target genes across all four databases (DIANA, TargetScan, miRDB, and miRDIP), among which 16 genes exhibited a negative correlation with miR-21 expression. Ultimately, NTF3 was selected as the focus of our subsequent studies. (b) Predicted binding sites between miR-21 and the 3’UTR of NTF3 mRNA. (c) Dual-luciferase reporter assay results. miR-21 mimics significantly reduced luciferase activity in the NTF3-WT group compared to the control, whereas no significant difference was observed in the NTF3-MUT group. Data are presented as mean ± SD (n = 3). Statistical analysis was performed using independent-samples t-test. (d) The expression levels of NTF3 were measured using qPCR after upregulation or downregulation of miR-21. Compared with the control group, NTF3 expression was significantly decreased in the miR-21 mimic group and significantly increased in the miR-21 inhibitor group. Data are presented as mean ± SD (n = 3). Statistical analysis was performed using independent-samples t-test. ((e) Expression levels of miR-21 after transfection with mimics or inhibitors. miR-21 expression was significantly increased in the mimic group and significantly decreased in the inhibitor group compared to the control. Data are presented as mean ± SD (n = 3). Statistical analysis was performed using independent-samples t-test. *P < 0.05, **P < 0.01, ***P < 0.001.
The prediction results showed that NTF3 might bind to miR-21. Luciferase reporter assay revealed that miR-21 mimics significantly reduced the luciferase activity of NTF3-WT, but there is no impact on NTF3-MUT (Fig. 1b,c). To further verify this, we measured the expression of NTF3 and miR-21 after transfected with mimics miR-21 or mimics-nc, inhibitor miR-21 or inhibitor-nc. We found that upregulated miR-21 reduced the expression of NTF3, while downregulated miR-21 increased the expression of NTF3. These results suggested that NTF3 was a target of miR-21 (Fig. 1d,e).
Expression levels of NTF3 in cervical cancer
In our investigation, we quantified NTF3 expression levels in cervical cancer tissues and adjacent normal tissues through immunohistochemical (IHC) staining. The findings revealed that NTF3 expression was significantly lower in cervical cancer tissues compared to adjacent normal tissues (Fig. 2a, p < 0.05). qPCR and western blot analyses further compared NTF3 expression in cancerous and non-cancerous cells. Specifically, NTF3 mRNA expression was lower in both CaSki and C33A cells compared to HCerEpic cells, with a more pronounced reduction observed in CaSki cells (Fig. 2b,c). Based on these results, we selected CaSki cells for further investigation due to their notably lower NTF3 expression.
NTF3 exhibits reduced expression levels in cervical carcinoma tissues and cell lines. All experiments were conducted with at least three biological replicates. (a) Immunohistochemical analysis of NTF3 in clinical cervical cancer specimens. Brown staining indicates positive expression of the target protein. The results demonstrated that NTF3 expression was significantly reduced in the cervical cancer group compared to the normal group. Scale bar = 50 μm. Data are presented as mean ± SD (n = 3). Statistical analysis was performed using an independent-samples t-test. (b, c) qPCR and WB were used to measure the relative expression levels of NTF3 in cervical cancer cells. In both C33A and CaSki cells, NTF3 expression was significantly lower than in HcerEpic cells. Data are presented as mean ± SD (n = 3). Statistical analysis was performed using one-way ANOVA with post hoc tests. *P < 0.05, **P < 0.01, ***P < 0.001.
Construction of overexpressing NTF3 cells
CaSki and C33A cells were observed under a fluorescence microscope after being transfected according to the manufacturer’s instructions. The results showed that the infection efficiency was over 80% (Fig. 3a). Western blot was used to detect NTF3 protein expression levels after transfection. The results demonstrated that NTF3 protein levels in the LV-NTF3 group were significantly higher than those in the LV-ctrl group, indicating successful overexpression of NTF3 (Fig. 3b).
NTF3 overexpression Caski and C33A cells were successfully constructed. All experiments were conducted with at least three biological replicates. (a) Transfected cells exhibiting green fluorescence were observed under a fluorescence microscope, indicating successful transfection. (b) Western blot (WB) analysis was conducted to measure the relative expression levels of NTF3 in transfected cells. The results demonstrated significantly increased NTF3 expression in the LV-NTF3 group compared to the LV-ctrl group. Data are presented as mean ± SD (n = 3). Statistical analysis was performed using an independent-samples t-test. *P < 0.05, **P < 0.01, ***P < 0.001.
Effects of NTF3 on caski proliferation, migration, invasion and apoptosis
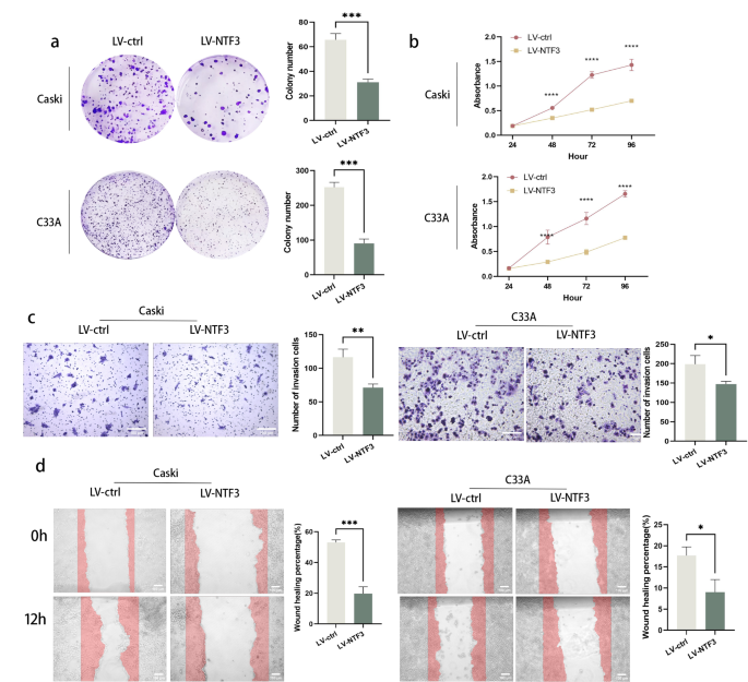
As mentioned above, we successfully established NTF3-overexpressing CaSki and C33A cells. To further investigate, colony formation and CCK-8 assays were used to evaluate colony formation and proliferation ability (Fig. 4a–c). The results revealed that NTF3 overexpression significantly inhibited colony formation and proliferation in CaSki and C33A cells (Fig. 4a–c). To evaluate the effect of NTF3 on cell invasion after transfection, a transwell assay was performed. The results demonstrated that elevated NTF3 expression suppressed the invasion of CaSki and C33A cervical cancer cells (Fig. 4d,e). Additionally, scratch wound assays conducted 12 h after creating wounds revealed significantly reduced migration in the LV-NTF3 group compared to the LV-ctrl group (Fig. 4f,g).
Overexpression of NTF3 inhibits colony formation, proliferation, invasion, and migration in CaSki and C33A cells. All experiments were conducted with at least three biological replicates. (a) Colony formation assays revealed that overexpression of NTF3 significantly inhibited colony formation ability. Colonies were counted after staining with crystal violet. Data are presented as mean ± SD (n = 3). Statistical analysis was performed using an independent-samples t-test. (b) CCK-8 assay showed that overexpression of NTF3 significantly inhibited cell proliferation. Cell viability was assessed by measuring optical density (OD) values at 450 nm. Data are presented as mean ± SD (n = 3). Statistical analysis was performed using an independent-samples t-test. (c) Transwell assays demonstrated that overexpression of NTF3 significantly reduced the invasive ability of cells. Migrated cells were stained with crystal violet and counted. Data are presented as mean ± SD (n = 3). Statistical analysis was performed using an independent-samples t-test. (d) Scratch wound assays showed that overexpression of NTF3 significantly reduced cell migration ability. Migration was assessed by calculating the percentage of the migrated area. Data are presented as mean ± SD (n = 3). Statistical analysis was performed using an independent-samples t-test. *P < 0.05, **P < 0.01, ***P < 0.001.
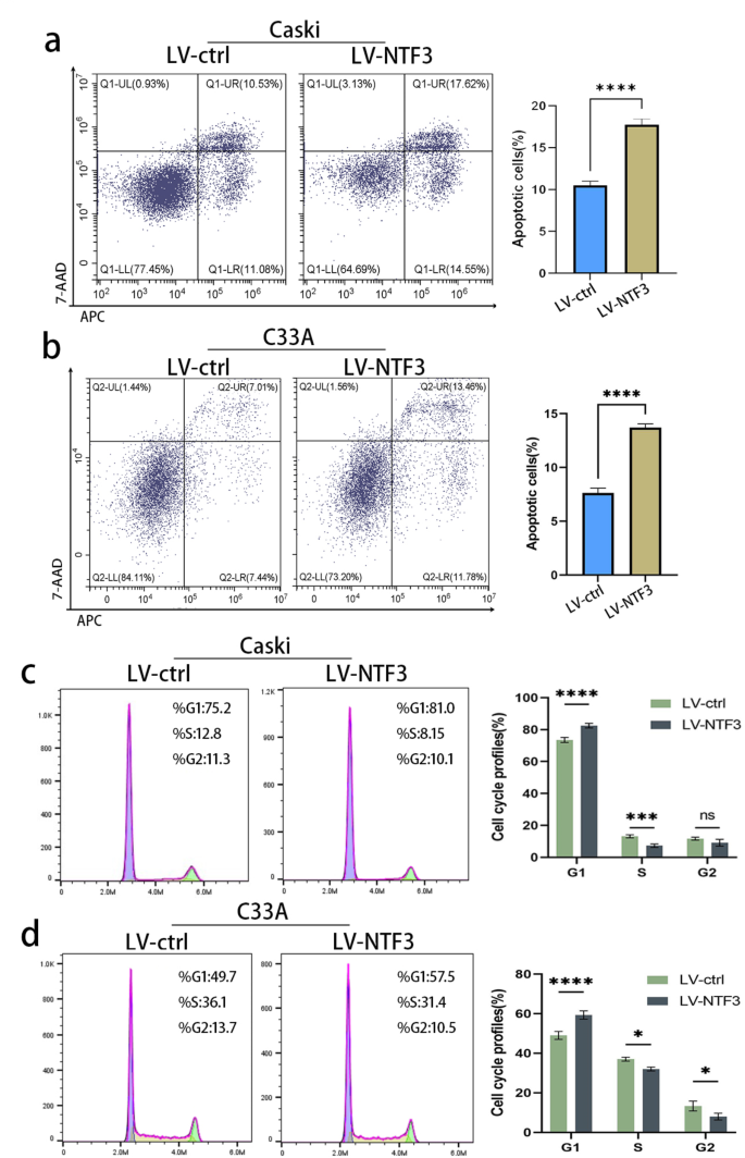
Apoptosis in CaSki cells was analyzed using flow cytometry. The number of apoptotic cells in the LV-NTF3 group was significantly higher compared to the LV-ctrl group (Fig. 5a,b). Following transfection, the proportion of cells in the S phase decreased, while those in the G0/G1 phase increased (Fig. 5c, d). These findings suggest that NTF3 plays a crucial role in regulating apoptosis and cell cycle progression in cervical cancer cells.
Overexpression of NTF3 promotes apoptosis and alters cell cycle progression in CaSki and C33A cells. All experiments were conducted with at least three biological replicates. (a, b) Flow cytometric analysis of apoptosis in NTF3-overexpressing CaSki and C33A cells showed that overexpression of NTF3 significantly increased the proportion of apoptotic cells compared to the control group. Data are presented as mean ± SD (n = 3). Statistical analysis was performed using an independent-samples t-test. (c, d) Cell cycle analysis demonstrated that overexpression of NTF3 resulted in a significant decrease in the proportion of cells in the S phase and an increase in the proportion of cells in the G0/G1 phase. Data are presented as mean ± SD (n = 3). Statistical analysis was performed using an independent-samples t-test. P < 0.01.*P < 0.05, **P < 0.01, ***P < 0.001.
Co-expressed genes and functional analysis
The LinkedOmics database was used to identify genes co-expressed with NTF3 in the TCGA-CESC cohort. A total of 4,174 genes showed significant positive correlation (red), and 1,693 genes showed significant negative correlation (green) with NTF3 (Fig. 6a). The top 1,000 most correlated genes were subjected to KEGG pathway analysis, which revealed that co-expressed genes of NTF3 were primarily associated with the PI3K-AKT, calcium, MAPK, Rap1, and Wnt signaling pathways (Fig. 6b).
Co-expressed genes of NTF3 and their functional enrichment analysis. (a) The volcano plot shows differentially expressed genes (DEGs) associated with NTF3 in cervical cancer. Red dots represent positively correlated genes, while green dots represent negatively correlated genes. (b) KEGG enrichment analysis of genes co-expressed with NTF3. The color of the dots indicates the p-value (darker colors represent lower p-values), while the size of the dots reflects the number of genes enriched in each pathway. (c, d) KEGG and GO enrichment analysis using data from transcriptome sequencing. First circle: Represents the three categories in GO analysis—biological process (BP), molecular function (MF), and cellular component (CC). Second circle: Indicates the number of genes enriched in each function. Third circle: Displays the number of upregulated and downregulated genes enriched in each function. Fourth and fifth circles: Visualize the p-value in different formats to highlight the significance of the enrichment.
Transcriptome sequencing data were analyzed using Gene Ontology (GO) and KEGG enrichment analyses to further explore the functions of NTF3. KEGG analysis indicated that the major enriched pathways were PI3K-AKT, cell adhesion molecules, MAPK, calcium, and Ras signaling pathways (Fig. 6c). GO functional analysis was mainly enriched in metabolic processes, regulation of cellular processes, responses to stimuli, and cell differentiation (Fig. 6d).
These results suggest that NTF3 plays a pivotal role in tumor growth and progression, potentially by modulating tumor cell behavior through key signaling pathways. Further investigation into NTF3’s functions may provide novel therapeutic targets for cancer treatment.
Discussion
Cervical cancer, predominantly affecting women aged 35 to 44, remains a significant global health issue. In the United States, approximately 13,960 new cases and 4,310 deaths are reported annually, with a mean diagnosis age of 50 years and an increasing incidence in women over 65. Despite a reduction in cases by over 50% since the 1970s due to improved screening and HPV vaccination, racial disparities in survival rates persist. The disease often escapes early detection due to its symptomless initial stages, leading to late diagnoses and suboptimal outcomes in advanced stages. This underscores the critical need for research into early detection, effective treatments, and reducing outcome disparities.
MicroRNAs, particularly miR-21, play a pivotal role in cancer biology by negatively regulating gene expression. MiR-21 is often upregulated in malignancies25,26, including cervical cancer, and contributes to tumor growth and metastasis, notably through the PI3K/AKT and MAPK pathways27,28. It promotes cell proliferation, inhibits apoptosis, and influences critical cellular processes. Moreover, lncRNAs (long non-coding RNAs) regulate gene expression through a sponging effect with miRNAs, participating in a wide range of cellular processes. The competing endogenous RNA (ceRNA) theory explains how lncRNAs bind to miRNAs and competitively “absorb” them, reducing their negative regulatory effect on target mRNAs. For example, studies have shown that lncRNA MEG3 and lncRNA CASC2 can regulate the PI3K/AKT pathway by sponging miR-21, thereby affecting tumor cell proliferation and invasion.
Our study confirmed, through dual-luciferase reporter assays, that NTF3 is a target gene of miR-21. Cellular experiments concluded that miR-21 regulates the proliferation, growth, invasion, and apoptosis of cervical cancer cells by targeting NTF3. Transcriptome sequencing of cervical cancer cells overexpressing NTF3 revealed that NTF3’s involvement in the PI3K/AKT, MAPK, and cell adhesion pathways may mediate its effects on tumors. These findings suggest that miR-21 may elicit a cascade of tumor-related effects by targeting NTF3 to modulate these pathways.
Further analysis highlights the significance of the MAPK signaling pathway, which includes JNK, ERK, and p38 MAPK29,30. In hepatocellular carcinoma, for instance, NTF3 interacts with p75NTR to suppress cell proliferation and trigger apoptosis through JNK and p38 MAPK31,32. Similarly, the PI3K/AKT pathway, crucial in breast, prostate, and lung cancers, is influenced by TrkC binding to NTF333,34,35,36,37,38,39 TrkC’s role in activating RAS-MAPK, PI3K/AKT, and PLCγ pathways underscores its importance in cancer progression, especially in digestive system cancers40. Additionally, cell adhesion-related signaling pathways regulate epigenetic mechanisms like histone acetylation, which control tumor-related genes41,42. Entinostat, a targeted inhibitor of HDAC1 and HDAC3, can upregulate NTF3 and p75NTR, offering therapeutic potential29. We propose that miR-21’s interaction with lncRNAs and its regulation of NTF3 influence pathways like PI3K, MAPK, and cell adhesion, driving tumor progression. Further investigation into miR-21’s targeting of NTF3 and its pathway regulation is essential for advancing cancer therapy.
Transcriptome sequencing and pathway enrichment analysis revealed that NTF3 regulates cervical cancer progression via the PI3K/AKT, MAPK, and cell adhesion pathways. Interestingly, NTF3 expression was markedly reduced in HPV-positive CaSki cells compared to HPV-negative C33A cells, suggesting that HPV infection may enhance miR-21-mediated suppression of NTF3. Previous studies have demonstrated that HPV oncoproteins E6 and E7 play a significant role in modulating cellular pathways, including PI3K/AKT and MAPK43,44,45, which were also identified as downstream pathways in our study. This interplay between miR-21, NTF3, and HPV oncogenes highlights a complex regulatory network contributing to cervical cancer progression. These findings not only provide insights into the distinct molecular mechanisms in HPV-positive and HPV-negative cervical cancers but also emphasize the potential of NTF3 as a biomarker or therapeutic target specifically for HPV-associated cases.
Despite numerous reports on miR-21’s role in cancer, our study contributes by elucidating the direct interaction between miR-21 and NTF3 and how this interaction influences key signaling pathways. The sponging interaction between miR-21 and lncRNAs, coupled with its regulation of NTF3, underscores its involvement in key pathways such as PI3K/AKT, MAPK, and cell adhesion. These findings reveal the multifaceted role of miR-21 in promoting cervical cancer progression, particularly in HPV-positive cases, where miR-21 overexpression may amplify tumor-promoting signals via these pathways.
While our study offers valuable insights, it has limitations. Notably, we did not include animal models, which are crucial for validating the in vitro findings and gaining a more comprehensive understanding of biological implications in vivo. Future studies incorporating animal models will be crucial for validating the in vitro findings, particularly to elucidate the systemic effects of miR-21 and NTF3 interactions in vivo. These models would also provide an opportunity to evaluate potential therapeutic interventions targeting the miR-21/NTF3 axis, offering insights into their efficacy and safety in clinical settings.
In conclusion, our findings underscore the need for HPV status-specific therapeutic strategies in cervical cancer. In HPV-positive cases, targeting the miR-21/NTF3 axis, combined with interventions addressing viral oncogene activity, could provide a more effective approach to inhibiting tumor progression. Understanding the dynamics between miR-21 and NTF3 in cervical cancer not only sheds light on the broader role of miR-21 in oncogenesis but also offers potential pathways for improving cancer diagnosis and treatment.
Conclusion
Our study provides significant insights into the role of miR-21 in the progression of cervical cancer by targeting NTF3. We confirmed the decreased expression of NTF3 in cervical cancer tissues and cells and demonstrated that overexpression of NTF3 inhibits cancer cell growth, migration, and invasiveness, while also promoting apoptosis. Additionally, our research highlighted the involvement of NTF3 in crucial signaling pathways like PI3K-AKT, MAPK, and calcium signaling. These findings indicate that miR-21, through its interaction with NTF3, plays a multifaceted role in tumorigenesis and cancer progression. However, the absence of animal model studies in our research is a limitation that future studies should address to validate our in vitro findings and provide a more comprehensive understanding of the biological implications in a systemic context. Further exploration into miR-21 and NTF3’s roles in cancer progression and treatment response is crucial for advancing therapeutic applications in clinical settings.
Data availability
The datasets generated and/or analysed during the current study are available in the DRYAD repository, DOI: 10.5061/dryad.0zpc8677k.
Abbreviations
- NTF3:
-
Neurotrophin-3
- WB:
-
Western blot
- CC:
-
Cervical cancer
- BDNF:
-
Brain-derived neurotrophic factor
- NGF:
-
Nerve growth factor
- CESC:
-
Cervical squamous cell carcinoma
- HCerEpic:
-
Human cervical epithelial cells
- MOI:
-
Multiplicity of infection
- CCK8:
-
Cell counting kit 8
- PFA:
-
Paraformaldehyde
- WT:
-
Wild-type
- MUT:
-
Mutant
- RIPA:
-
Radio immunoprecipitation buffer
- GO:
-
Gene ontology analyses
- KEGG:
-
Kyoto encyclopedia of genes and genomes enrichment analyses
- DEGs:
-
Differentially expressed genes
References
He, L. MicroRNAs: Small RNAs with a big role in gene regulation. Nat. Rev. Genet. 5, 522–531 (2004).
Su, Y. et al. Small molecule with big role: MicroRNAs in cancer metastatic microenvironments. Cancer Lett. 344, 147–156 (2014).
Bartel, D. P. & MicroRNAs Target. Recognit. Regul. Funct. Cell. 136, 215–233 (2009).
Wang, H. et al. microRNA-21 promotes breast cancer proliferation and metastasis by targeting LZTFL1. BMC Cancer 19 (2019).
Cheng, H. Y. et al. Snail-regulated exosomal microRNA-21 suppresses NLRP3 inflammasome activity to enhance cisplatin resistance. J. Immunother. Cancer 10, e004832 (2022).
Diaz-Gonzalez, D. M. Transregulation of microRNA miR-21 promoter by AP-1 transcription factor in cervical cancer cells. Cancer Cell. Int. 19, 214 (2019).
Liu, H. et al. Curcumol inhibits colorectal cancer proliferation by targeting miR-21 and modulated PTEN/PI3K/Akt pathways. Life Sci. 221, 354–361 (2019).
Liu, H. Y. et al. miR-21 regulates the proliferation and apoptosis of ovarian cancer cells through PTEN/PI3K/AKT. Eur. Rev. Med. Pharmacol. Sci. 23, 4149–4155 (2019).
Pfeffer, S. R., Yang, C. H. & Pfeffer, L. M. The role of miR-21 in cancer. Drug Dev. Res. 76, 270–277 (2015).
Javanmardi, S., Aghamaali, M. R., Abolmaali, S. S., Mohammadi, S. & Tamaddon, A. M. miR-21, an oncogenic target miRNA for cancer therapy: Molecular mechanisms and recent advancements in chemo and radio-resistance. Curr. Gene Ther. 16, 375–389 (2016).
Arghiani, N. miR-21: A key small molecule with great effects in combination cancer therapy. Nucleic Acid Ther. 31, 271–283 (2021).
Akhtarkhavari, T., Bahrami, A. R. & Matin, M. M. Downregulation of miR-21 as a promising strategy to overcome drug resistance in cancer. Eur. J. Pharmacol. 932, 175233 (2022).
Bové, M. et al. NT3/TrkC pathway modulates the expression of UCP-1 and adipocyte size in Human and rodent adipose tissue. Front. Endocrinol. 12 (2021).
Forsyth, P. A. et al. p75 neurotrophin receptor cleavage by α- and γ-secretases is required for neurotrophin-mediated proliferation of brain tumor-initiating cells. J. Biol. Chem. 289, 8067–8085 (2014).
Liu, D. et al. MiR-429 suppresses neurotrophin-3 to alleviate perineural invasion of pancreatic cancer. Biochem. Biophys. Res. Commun. 505, 1077–1083 (2018).
Louie, E. et al. Neurotrophin-3 modulates breast cancer cells and the microenvironment to promote the growth of breast cancer brain metastasis. Oncogene 32, 4064–4077 (2013).
Tauszig-Delamasure, S. Targeting neurotrophin-3 and its dependence receptor tyrosine kinase receptor C: A new antitumoral strategy. Expert Opin. Ther. Targets 15, 847–858 (2011).
Kanehisa, M., Furumichi, M., Sato, Y., Kawashima, M. & Ishiguro-Watanabe M. KEGG for taxonomy-based analysis of pathways and genomes. Nucleic Acids Res. 51, D587–D592 (2022).
Kanehisa, M. K. E. G. G. Kyoto Encyclopedia of genes and genomes. Nucleic Acids Res. 28, 27–30 (2000).
Kanehisa, M. Toward understanding the origin and evolution of cellular organisms. Protein Sci. 28, 1947–1951 (2019).
Zhou, L. et al. The role of miR-21/RECK in the inhibition of osteosarcoma by curcumin. Mol. Cell Probes 51, 101534 (2020).
Zhang, Z. et al. MicroRNA-21 promotes proliferation, migration, and invasion of cervical cancer through targeting TIMP3. Arch. Gynecol. Obstet. 297, 433–442 (2018).
Chanyshev, M. D., Ushakov, D. S. & Gulyaeva, L. F. Expression of miR-21 and its Acat1, Armcx1, and Pten Target genes in liver of female rats treated with DDT and Benzo[a]pyrene. Mol. Biol. 51, 664–670 (2017).
Ma, S. et al. MiR-21-5p regulates extracellular matrix degradation and angiogenesis in TMJOA by targeting Spry1. Arthritis Res. Therapy 22 (2020).
Yang, C. H. et al. The oncogenic MicroRNA-21 inhibits the tumor suppressive activity of FBXO11 to promote tumorigenesis. J. Biol. Chem. 290, 6037–6046 (2015).
Dan, T. et al. miR-21 plays a dual role in tumor formation and cytotoxic response. Breast Tumors Cancers. 13, 888 (2021).
Wang, Y., Zhou, S., Fan, K. & Jiang, C. MicroRNA-21 and its impact on signaling pathways in cervical cancer. Oncol. Lett. 17, 3066–3070 (2019).
Tang, Y., Zhao, Y., Ran, J. & Wang, Y. MicroRNA-21 promotes cell metastasis in cervical cancer through modulating epithelial-mesenchymal transition. Oncol. Lett. 19, 3289–3295 (2020).
Yang, Z. et al. Neurotrophin3 promotes hepatocellular carcinoma apoptosis through the JNK and P38 MAPK pathways. Int. J. Biol. Sci. 18, 5963–5977 (2022).
Bhakar, A. L. et al. Apoptosis Induced by p75NTR overexpression requires Jun kinase-dependent phosphorylation of bad. J. Neurosci. 23, 11373–11381 (2003).
Shaulian, E. AP-1 as a regulator of cell life and death. Nat. Cell Biol. 4, E131–E136 (2002).
Cui, J., Zhang, M., Zhang, Y. Q. & Xu, Z. H. JNK pathway: diseases and therapeutic potential. Acta Pharmacol. Sin. 28, 601–608 (2007).
Astolfi, A. et al. An anti-apoptotic role for NGF receptors in human rhabdomyosarcoma. Eur. J. Cancer. 37, 1719–1725 (2001).
Amiral, J., Larrivaz, I., Cluzeau, D. & Adam, M. Standardization of immunoassays for antiphospholipid antibodies with β2GPI and role of other phospholipid cofactors. Pathophysiol. Haemost. Thromb. 24, 191–203 (1994).
Thorpe, L. M., Yuzugullu, H. & Zhao, J. J. PI3K in cancer: divergent roles of isoforms, modes of activation and therapeutic targeting. Nat. Rev. Cancer 15, 7–24 (2014).
Grotzer, M. A. et al. TrkC expression predicts good clinical outcome in primitive neuroectodermal brain tumors. J. Clin. Oncol. 18, 1027–1027 (2000).
Kim, J. Y. et al. Activation of neurotrophin-3 receptor TrkC induces apoptosis in medulloblastomas. Cancer Res. 59, 711–719 (1999).
Kim, Y. H. et al. Growth-inhibitory effect of neurotrophin-3-secreting adipose tissue-derived mesenchymal stem cells on the D283-MED human medulloblastoma cell line. J. Neurooncol. 106, 89–98 (2011).
Huang, E. J. Trk receptors: roles in Neuronal Signal Transduction. Annu. Rev. Biochem. 72, 609–642 (2003).
Blondy, S. et al. Neurotrophins and their involvement in digestive cancers. Cell Death Dis. 10 (2019).
Jin, W. et al. TrkC plays an essential role in breast tumor growth and metastasis. Carcinogenesis 31, 1939–1947 (2010).
Kim, Y. B. et al. Cell adhesion status-dependent histone acetylation is regulated through intracellular contractility-related signaling activities. J. Biol. Chem. 280, 28357–28364 (2005).
Brand, T. M. et al. Correction: cross-talk signaling between HER3 and HPV16 E6 and E7 mediates resistance to PI3K inhibitors in head and neck cancer. Cancer Res. 82, 3187–3187 (2022).
Chakrabarti, O. et al. Human papillomavirus type 16 E6 amino acid 83 variants enhance E6-Mediated MAPK signaling and differentially regulate tumorigenesis by notch signaling and oncogenic ras. J. Virol. 78, 5934–5945 (2004).
Park, S. et al. MiR-9, miR-21, and miR-155 as potential biomarkers for HPV positive and negative cervical cancer. BMC Cancer 17, 658 (2017).
Acknowledgements
Not applicable.
Funding
This study was funded in part by the Sinopharm Dongfeng General Hospital Outstanding Program (2023Y04).
Author information
Authors and Affiliations
Contributions
C and CS made substantial contributions to conception and design. YCai made acquisition of data. YC, CS, YCai, LK and YH have been involved in revising it critically for important intellectual content. All authors have given final approval of the version to be published and agreed to be accountable for all aspects of the work.
Corresponding authors
Ethics declarations
Competing interests
The authors declare no competing interests.
Ethical approval
This study protocol was reviewed and approved by the Ethics Committee of the hospital (ethics number: LW-2023-053).
Consent for publication
Not applicable.
Informed consent
We hereby confirm that informed consent was obtained from all subjects involved in this study and/or their legal guardians, having fully informed them about the nature, purpose, potential risks, and benefits of the research. Furthermore, we assure that all methods employed in this study were conducted in accordance with relevant ethical guidelines and regulations, including but not limited to (here you can list specific guidelines followed, such as the Declaration of Helsinki, local/national ethical review board guidelines, etc.). We are committed to ensuring that all aspects of the experimental design, data collection, analysis, and reporting were conducted with the utmost respect for the safety and dignity of the participants, strictly adhering to the ethical standards of scientific research.
Additional information
Publisher’s note
Springer Nature remains neutral with regard to jurisdictional claims in published maps and institutional affiliations.
Electronic supplementary material
Below is the link to the electronic supplementary material.
Rights and permissions
Open Access This article is licensed under a Creative Commons Attribution-NonCommercial-NoDerivatives 4.0 International License, which permits any non-commercial use, sharing, distribution and reproduction in any medium or format, as long as you give appropriate credit to the original author(s) and the source, provide a link to the Creative Commons licence, and indicate if you modified the licensed material. You do not have permission under this licence to share adapted material derived from this article or parts of it. The images or other third party material in this article are included in the article’s Creative Commons licence, unless indicated otherwise in a credit line to the material. If material is not included in the article’s Creative Commons licence and your intended use is not permitted by statutory regulation or exceeds the permitted use, you will need to obtain permission directly from the copyright holder. To view a copy of this licence, visit http://creativecommons.org/licenses/by-nc-nd/4.0/.
About this article
Cite this article
Chen, Y., Su, C., Cai, Y. et al. miR-21 promotes cervical cancer by regulating NTF3. Sci Rep 15, 2442 (2025). https://doi.org/10.1038/s41598-025-85888-1
Received:
Accepted:
Published:
Version of record:
DOI: https://doi.org/10.1038/s41598-025-85888-1








