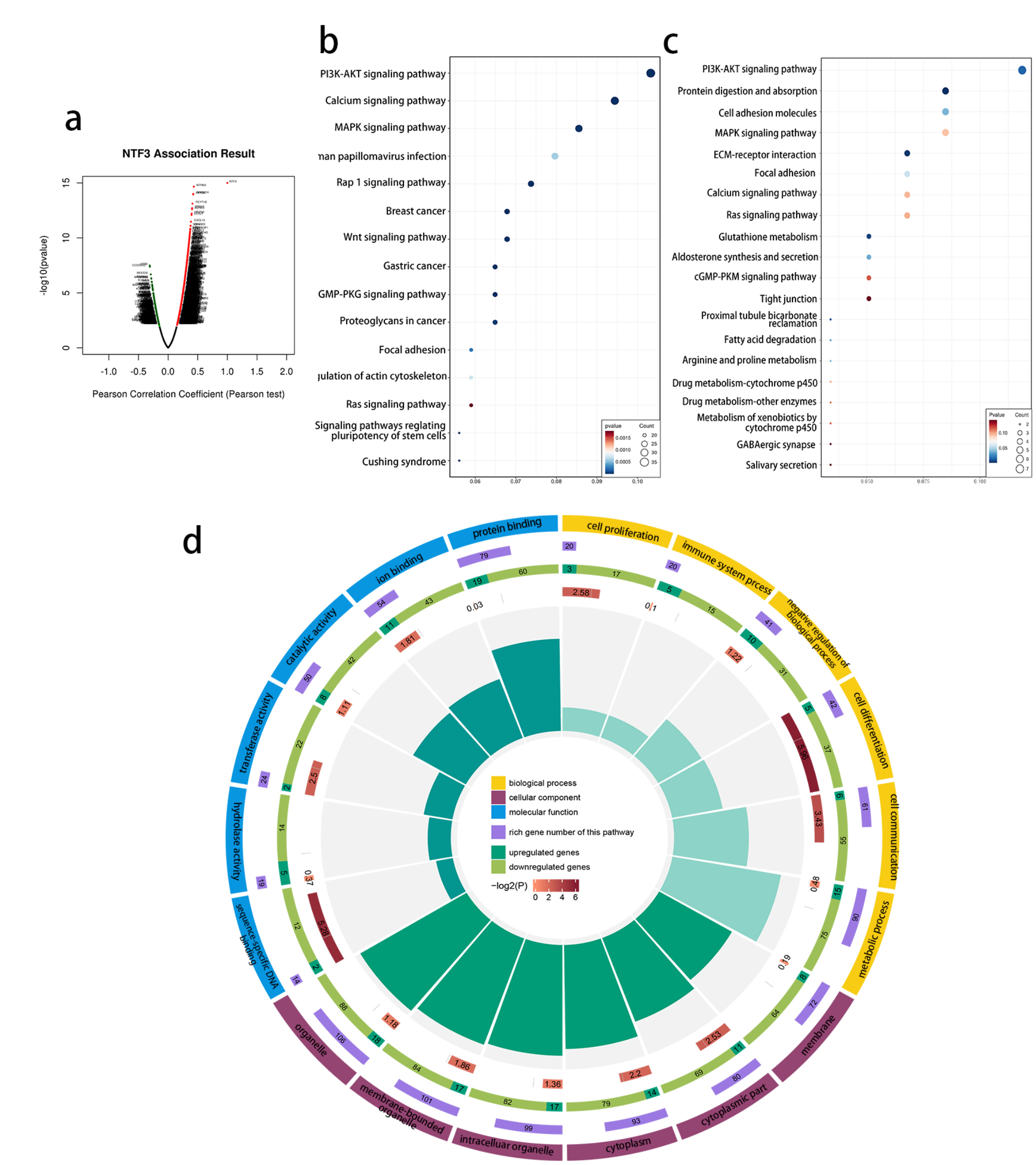
Fig. 6

Co-expressed genes of NTF3 and their functional enrichment analysis. (a) The volcano plot shows differentially expressed genes (DEGs) associated with NTF3 in cervical cancer. Red dots represent positively correlated genes, while green dots represent negatively correlated genes. (b) KEGG enrichment analysis of genes co-expressed with NTF3. The color of the dots indicates the p-value (darker colors represent lower p-values), while the size of the dots reflects the number of genes enriched in each pathway. (c, d) KEGG and GO enrichment analysis using data from transcriptome sequencing. First circle: Represents the three categories in GO analysis—biological process (BP), molecular function (MF), and cellular component (CC). Second circle: Indicates the number of genes enriched in each function. Third circle: Displays the number of upregulated and downregulated genes enriched in each function. Fourth and fifth circles: Visualize the p-value in different formats to highlight the significance of the enrichment.