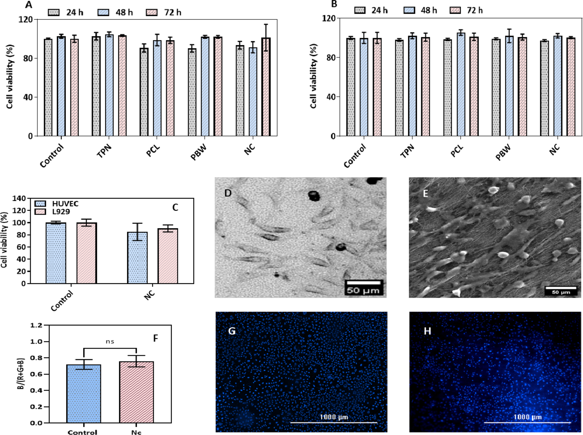
Fig. 6

Cell viability (%) of (A) HUVEC cells in three conditions of 24, 48 and 72 h of incubation for the composite extraction and the cell viability (%) of (B) L929 cells in the three conditions of 24, 48 and 72 h of incubation for the composite extraction (indirect cell viability data are presented as mean ± SD for n = 4), (C) the cell viability (%) of L929 and HUVEC cells in 48 h of incubation for composite by direct method (direct cell viability data are presented as mean ± SD for n = 3), (D) light microscopic image of HUVEC cells on the bottom of cell culture plate (control), (E) SEM image of attachment of HUVEC cells on the NC with the scale bar of 50 μm, (F) quantitative analysis of DAPI intensity for NC and control group by measure the RGB ratio of blue color (B/(R + G + B)), DAPI staining images related to the attachment of HUVEC cells on the sample after 48 h of cell culture for (G) bottom of cell culture plate (control) and for (H) NC surface. Data points were analyzed by two-way and one-way ANOVA test (Tukey’s multiple comparison method) and the ns used as non-significant (P > 0.05). Furthermore, the differences between all groups and the control group in (A–C) at each time were not significant. In (C), the difference between L929 and HUVEC cell viability was not significant.