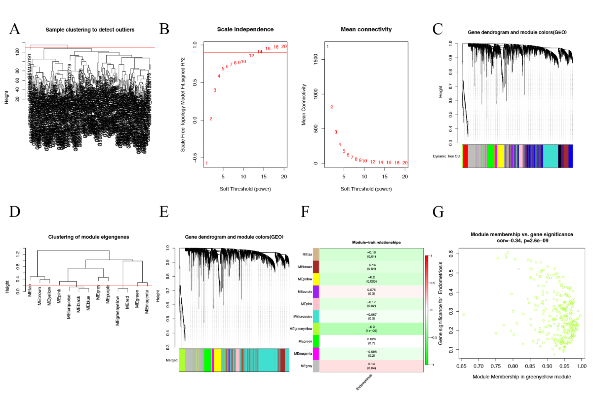
Fig. 2

Weighted gene co-expression network analysis (WGCNA) and module trait relationship. (A) Sample cluster dendrogram of 205 samples. (B,C,D) Diagrams of scale independence and mean connectivity, in which 12 was selected as power value in the output file on clustering of module eigengenes. (E, F) Similar expression profiles were divided into the same gene modules preliminarily, which were combined subsequently. (G) The heat map depicts the association between different modules and endometriosis, in which the green-yellow module containing 291 genes was selected. (H) Correlation significance between gene significance for endometriosis and module membership in the greenyellow module was presented in.