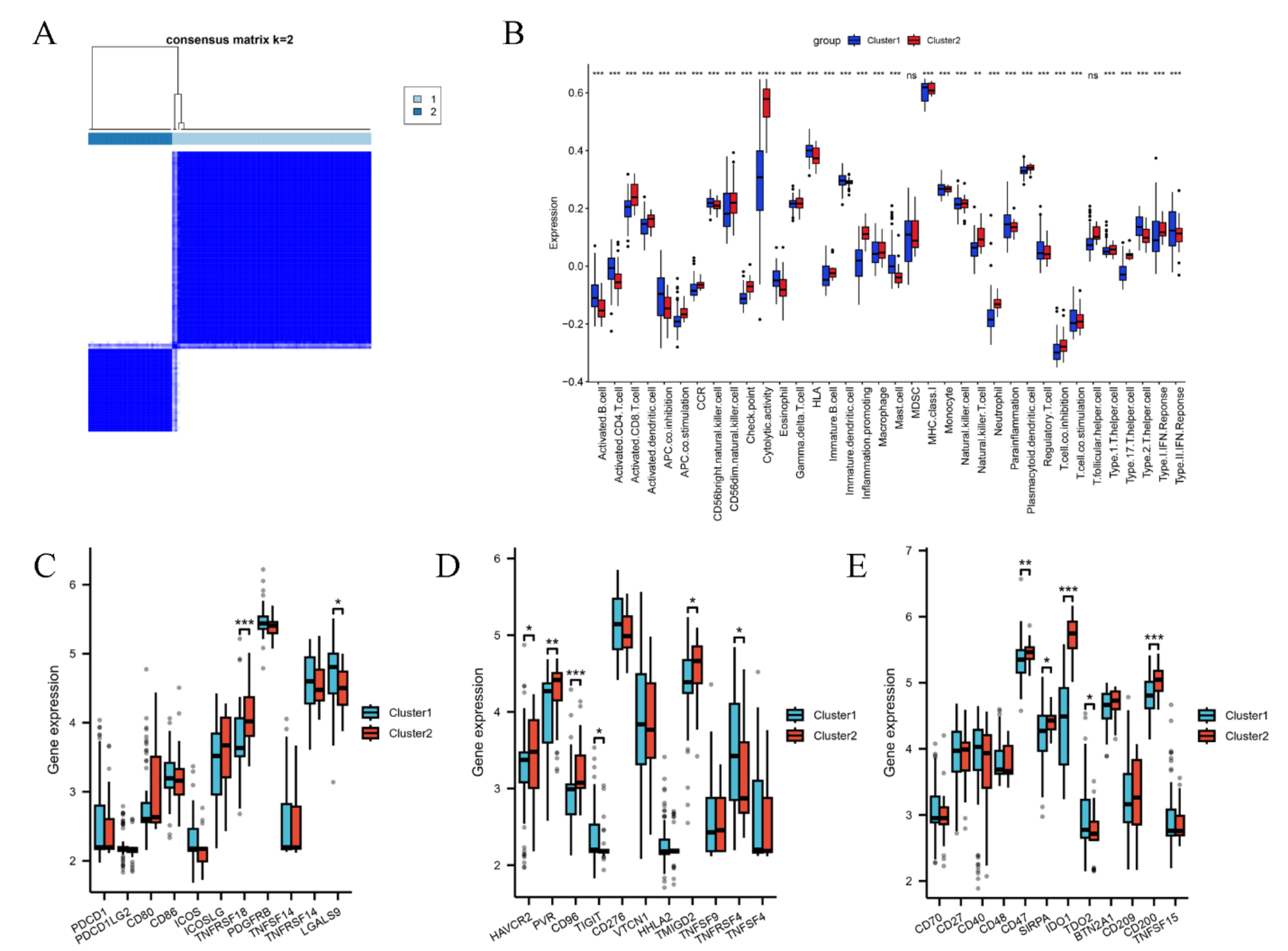
Fig. 6

Clustering of samples based on expression characteristics of the 95 DEGs. (A) K = 2 was selected for consensus clustering analysis to reduce the interference between subgroups, so the samples were divided into two Gene Clusters. (B) ICI characteristics of the two Gene Clusters. (C-E) The expression of checkpoint genes in the two Gene Clusters. * p < 0.05, ** p < 0.01, *** p < 0.001.