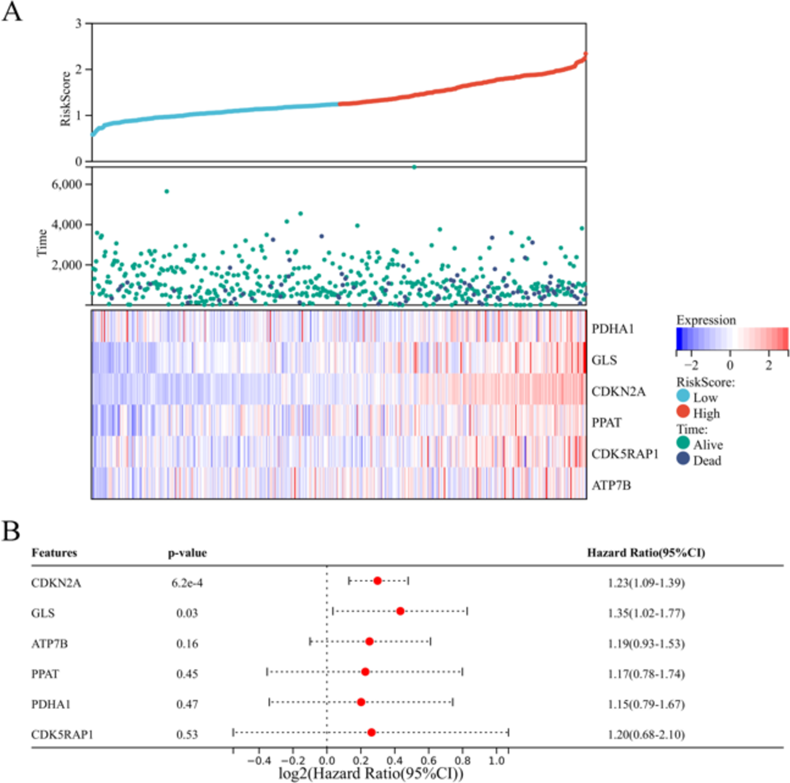
Fig. 4

Lasso-cox regression analysis expression heat map and multivariate analysis. (A). Lasso-cox regression analysis expression heat map. (B). Multivariate analysis of forest plot. Multivariate Cox regression showing 6 cuproptosis-related genes (GLS, CDKN2A, PPAT, PDHA1, CDK5RAP1, and ATP7B) associated with OS in UCEC.