Abstract
Aberrant DNA methylation is a hallmark of nasopharyngeal carcinoma (NPC) pathogenesis. The aberrant DNA methylation patterns in NPC, particularly in its cancer stem cells (CSCs), and their underlying significance require further elucidation. We integratively performed DNA methylome and transcriptome combined with single-nucleus RNA sequencing to investigate DNA methylation and gene expression patterns of NPC and CSCs. Unlike Epstein-Barr virus (EBV)-negative cells, NPC and CSCs harboring EBV displayed global DNA hypermethylation and they were more oncogenic and immunosuppressive. By correlating DNA methylation and gene expression profiles, we disclosed potential relationships between aberrant DNA methylation, tumorigenesis, metastasis, immunotherapy response, and radiotherapy resistance of NPC. After validating with datasets from GEO and TCGA, we identified aberrant DNA methylation-associated biomarkers including 9 NPC-specific diagnostic markers that had significantly higher DNA methylation levels in NPC than in normal tissues and 8 types of cancers, and 12 potential prognostic markers that were highly correlated to cell cycle dysregulation. Notably, 2 of these potential biomarkers highly expressed in CSCs were validated at the single-cell level. Our study not only identified new potential diagnostic and prognostic biomarkers but also provided new insight into aberrant DNA methylation-associated pathogenesis of NPC, which is beneficial for the development of precision diagnosis and treatment schemes.
Similar content being viewed by others
Introduction
Nasopharyngeal carcinoma (NPC) is a malignant tumor that occurs in the epithelium of nasopharynx. NPC exhibits distinct ethnic and geographical distribution. Its incidence is remarkably higher in East and Southeast Asia (> 70% of new cases) than in the rest of the world1. NPC at the early stage is relatively curable2. Unfortunately, more than half of NPC patients in endemic areas are diagnosed at advanced stages2,3, which have a poor prognosis. Epstein-Barr virus (EBV) infection is critical for the development of NPC. Genetic, ethnic, and environmental factors have also been implicated in NPC pathogenesis1,4.
Cancer stem cells (CSCs), a group of cancer cells that have stem cell-like properties, play important roles in cancer development5. CSCs so far have been identified in multiple types of cancers, such as breast cancer6, lung cancer7, liver cancer8, and colon cancer9. Accumulating evidence suggests that CSCs also exist in NPC10, which possess higher tumorigenic, metastatic, and recurrent potentials and are more resistant to therapeutics than NPC cells11,12,13. Metastasis and recurrence are the primary causes of the mortality of NPC11, manifesting the significance of CSCs in the pathogenesis of NPC.
DNA methylation is an important epigenetic process that regulates gene expression. Aberrant DNA methylation (hypomethylation and hypermethylation) is a hallmark of cancers14. It is well documented that EBV-induced DNA methylation that silences tumor suppressor genes (TSGs) such as TET1 and CDKN2A is an important pathogenesis of NPC2. DNA methylation is also associated with the formation of CSCs15. Changes in DNA methylation patterns in CSCs could be responsible for their higher metastatic potential and poorer prognosis16,17. Moreover, DNA methylation provides diagnostic and prognostic biomarkers and therapeutic targets for cancers18,19,20. Since the currently used anatomy-based staging system is incompetent to predict the prognosis of NPC1, discovery of novel DNA methylation biomarkers could enable more accurate patient stratification. Unfortunately, only a limited number of aberrantly methylated biomarkers in NPC is known21,22. The DNA methylation profile and the related biomarkers in NPC CSCs still remain to be elucidated.
In this study, the NPC cell lines CNE2 and C666-1 were used. C666-1 consistently harbors EBV23, while CNE2 is EBV-negative. The NPC CSCs derived from these two cell lines were also obtained. We systemically compared the genome-wide DNA methylation profile and transcriptome of NPC cells (CNE2 and C666-1) and NPC CSCs (CNE2 CSCs and C666-1 CSCs) with the nasopharyngeal epithelial cell NP69 to figure out their DNA methylation patterns and the correlation between aberrant DNA methylation and gene expression. We identified NPC-specific DNA methylation markers, i.e. CpG sites in NPC cells and NPC CSCs that had significantly higher methylation levels than their counterparts in normal tissues and other cancers (bladder cancer, breast cancer, colon cancer, esophageal cancer, liver cancer, lung cancer, and pancreatic cancer). These NPC-specific DNA methylation markers can be used as new diagnostic biomarkers. Genes that are associated with these NPC-specific DNA methylation markers may have unique biological functions in NPC. We also identified aberrantly methylated genes as prognostic markers for NPC. The aberrant DNA methylation-associated biomarkers that had high expressions in NPC CSCs were validated by single-nucleus RNA sequencing.
Results
Differential DNA methylation in NPC cells and NPC CSCs
Compared with the non-cancerous nasopharyngeal epithelial cell line NP69, DNAs of NPC cells (CNE2 and C666-1) and their corresponding CSCs (CNE2 CSCs and C666-1 CSCs) were aberrantly methylated and they displayed distinct methylation patterns (Fig. 1A). Generally, CNE2 and CNE2 CSCs had more hypomethylated CpG sites. On the contrary, differentially methylated CpG sites (DMCs) in C666-1 and C666-1 CSCs were dominated by hypermethylation (Fig. 1B). Differential methylation occurred in all chromosomes of NPC cells and NPC CSCs with chromosome 1 having the most DMCs and chromosome 21 having the least DMCs (Fig. 1C). DMCs mainly distributed in gene bodies, intergenic regions (IGR), and promoters (Fig. 1D). In CNE2 and CNE2 CSCs, DMCs were predominantly hypomethylated except for TSS200, 5’ UTR, and 1st Exon regions. Meanwhile, hypermethylated CpG sites dominated all genomic regions in C666-1 and C666-1 CSCs (Fig. 1D). CpG Islands in all these NPC cells and NPC CSCs were dominated by hypermethylation, while in neighboring regions, CNE2 and CNE2 CSCs had more hypomethylated DMCs and C666-1 and C666-1 CSCs had more hypermethylated DMCs (Fig. 1E).
Genome-wide differential DNA methylation patterns in NPC cells and NPC CSCs comparing with NP69. (A) Circos plot of genome-wide DNA methylation changes. Red dots and blue dots represent hypermethylation and hypomethylation, respectively. (B) Quantification of DMCs in NPC cells and NPC CSCs comparing with NP69. (C) Number of DMCs in different chromosomes. (D) Genomic distribution of DMCs. (E) Distribution of DMCs in the regions related to CpG Island.
Differentially expressed genes (DEGs) in NPC cells and NPC CSCs
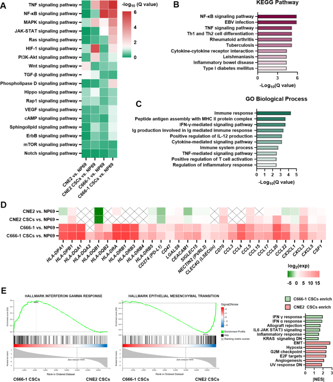
Genes were aberrantly expressed in NPC cells and NPC CSCs. The upregulated genes were enriched in different oncogenic pathways (Fig. 2A). Generally, C666-1 enriched significantly in more oncogenic pathways than CNE2. A similar pattern could be observed in their CSCs. The upregulated genes in CNE2 were mainly enriched in the Wnt pathway. The upregulated genes in CNE2 CSCs were most significantly enriched in HIF-1 pathway. Notably, the upregulated genes in C666-1 and C666-1 CSCs were most significantly enriched in TNF and NF-κB pathways, which accorded with the observation that activation of NF-κB pathway is a hallmark of EBV-infected NPC24. The MAPK, JAK-STAT, Ras, HIF-1, and phospholipase D pathways were also significantly enriched in C666-1 CSCs. Compared with NPC cells, the upregulated genes in NPC CSCs were highly enriched in the HIF-1 pathway, which could be induced by the hypoxic microenvironment in NPC CSCs25. PI3K-Akt and MAPK pathways, which are important oncogenic signaling pathways in CSCs, were also upregulated25.
DEGs in NPC cells and NPC CSCs. (A) Enrichment of upregulated genes in oncogenic pathways. (B) KEGG enrichment and (C) GO enrichment of upregulated genes in C666-1 vs. NP69. (D) DEGs encode MHC II, immunosuppressive molecules, T cell-attracting chemokines, and immunosuppressive cell-recruiting chemokines. (E) GSEA analysis of C666-1 CSCs vs. CNE2 CSCs.
KEGG enrichment analysis revealed that the upregulated genes in C666-1 and C666-1 CSCs, but not in CNE2 and CNE2 CSCs, were highly enriched in EBV infection (Fig. 2B and Supplementary information Table S1). The GO analysis of upregulated genes in C666-1 and C666-1 CSCs were significantly enriched in immune response, peptide antigen assembly with MHC class II protein complex, and IFN-γ-mediated signaling pathway (Fig. 2C and Supplementary information Table S2). In light of the GO enrichment result, we analyzed the expressions of genes encoding MHC II. A variety of MHC II genes (e.g. HLA-DPA1, HLA-DQA1, HLA-DRA, HLA-DRB1) were upregulated in C666-1 and C666-1 CSCs, and the expressions of these genes in C666-1 CSCs were at least two folds of those in C666-1. In contrast, a majority of these MHC II genes were downregulated or not detected in CNE2 and CNE2 CSCs (Fig. 2D). Upregulation of MHC II genes in C666-1 CSCs seems to be a paradoxical result because overexpression of MHC II often favors the prognosis of cancers26, while CSCs are believed to worsen it. A recent single-cell analysis reported that a fraction of EBV-infected NPC cells that had high expressions of MHC II and epithelial marker (HLA-DRhi EpCAM+) were significantly enriched in IFN response and signaling-associated genes. These cells can exhaust CD8+ T cells and they were associated with higher tumorigenic capacity and poorer prognosis of NPC27. We noticed that genes encoding T cell-attracting chemokines CXCL9, CXCL10, and CXCL11 were upregulated in C666-1 and C666-1 CSCs. Genes encoding chemokines that recruit immunosuppressive cells (regulatory T cells, myeloid-derived suppressor cells, and tumor-associated macrophages) and genes encoding immunosuppressive molecules, e.g. CD274 (PD-L1), CD47, LGALS9 (galectin-9), and SIGLEC15 were also upregulated in C666-1 and C666-1 CSCs, particularly in C666-1 CSCs (Fig. 2D). Thus, we infer that C666-1 CSCs could not only recruit and exhaust T cells but also recruit other immunosuppressive cells. These immunological features combined with the significantly enriched IFN signaling (Fig. 2C) and upregulation of EPCAM made us speculate that C666-1 CSCs had analogous tumorigenic capacities to the HLA-DRhi EpCAM+ cells identified by the single-cell analysis27.
CSCs contribute greatly to cancer metastasis. Lin et al. reported that primary tumors of NPC metastasized through the lymphatic route were significantly enriched in epithelial-mesenchymal transition (EMT), UV response, and angiogenesis, while those metastasized through the hematogenous route were significantly enriched in IFN-α and INF-γ responses28. Intriguingly, EMT and INF-γ response were highly enriched in CNE2 CSCs and C666-1 CSCs, respectively (Fig. 2E). NPC tumors metastasized via the hematogenous route are more sensitive to anti-PD-1 therapy but show attenuated response to radiotherapy than those metastasized via the lymphatic route28. This is also in line with the characteristics of C666-1 CSCs, i.e., on the one hand, overexpression of tumor-specific MHC II often correlates with a better response to anti-PD-1 therapy26, on the other hand, CSCs are usually resistant to radiation5.
Impact of DNA methylation on gene expression in NPC cells and NPC CSCs
We integrated DMCs and DEGs to figure out the impacts of aberrant DNA methylation on gene expression in NPC cells and NPC CSCs.
Hypermethylation in the promoter region has been recognized as an important mechanism that inhibits the expression of TSGs, which consequently contributes to the development of cancers. Overall, the number of downregulated TSGs with hypermethylated promoters in C666-1 and C666-1 CSCs was higher than in CNE2 and CNE2 CSCs (Fig. 3A). Among these TSGs, some with validated activities in NPC, such as PCDH10, TET1, FBLN2, PCDH10, and SFRP12,29 were downregulated in all cancerous cells, while some critical TSGs, such as TGFBR2, RASAL1, PTPRG, DAB2, IER3, DAPK1, CHFR, and MIPOL12,24,29 were downregulated only in C666-1 and C666-1 CSCs. Another key TSG of NPC RASSF1 was also only downregulated in C666-1 and C666-1 CSCs, although it did not meet the criterion |log2 fold change| > 1 of this study (log2 (C666-1/NP69) = -0.86, log2 (C666-1 CSCs/NP69) = -0.68).
Impacts of DNA methylation on gene expression. (A) Number of downregulated TSGs with hypermethylated promoters and upregulated oncogenes with hypermethylated gene bodies. (B) KEGG enrichment of downregulated TSGs with hypermethylated promoters combined with upregulated oncogenes with hypermethylated gene bodies. (C) Regulatory networks of core transcription factors. The red lines with arrows indicate upregulation and the dark blue lines with circle ends indicate downregulation.
Methylation in the gene body could have an opposite contribution to gene expression. Studies have shown that hypermethylation in the gene body has a positive correlation with gene expression30. This may be explained by two potential mechanisms: (1) hypermethylation of gene body may silence intragenic promoters, thus enhancing the binding affinity of RNA polymerase to the target promoter; (2) gene body methylation may contribute to nucleosome stability, which enhances RNA polymerase II processivity30. We, therefore, focused on the upregulated genes, particularly oncogenes, that had hypermethylated CpG sites in gene bodies. Similar to TSGs, C666-1 and C666-1 CSCs had higher amounts of upregulated genes and oncogenes containing hypermethylated CpG sites in gene bodies than CNE2 and CNE2 CSCs. NPC CSCs had more upregulated oncogenes than their corresponding NPC cells (Fig. 3A).
KEGG enrichment analyses of upregulated oncogenes with hypermethylated gene bodies combined with downregulated TSGs with hypermethylated promoters highlighted the importance of PI3K-Akt, Hippo, MAPK, Wnt, and Rap1 pathways in the tumorigenesis in all NPC cells and NPC CSCs (Fig. 3B). These TSGs and oncogenes were also significantly enriched in multiple pathways (e.g. Ras and HIF-1 pathways) in C666-1 CSCs vs. NP69, while in the other groups, many of these pathways were not significantly enriched (Fig. 3B).
GO analyses of both downregulated TSGs with hypermethylated promoters and upregulated oncogenes with hypermethylated gene bodies showed the most significant enrichment in DNA-binding transcription factor activities. We noticed that about 1/5–1/4 of these TSGs and oncogenes were transcription factors (TFs). We analyzed these TFs with NetAct, which provided the regulatory networks of core TFs such as ATF1 in CNE2, ZEB1 and SMAD3 in CNE2 CSCs, TFAP2A and NFKB1 in C666-1, and TFAP2A, RELA and NFKB1 in C666-1 CSCs (Fig. 3C). Although some TFs (e.g. ATF1, SMAD3, NFE2L2, TFAP2A) in these networks regulated multiple downstream genes, these genes may be either not significantly enriched in cancer-related pathways or negatively contributed to the development of cancers. In contrast, genes regulated by NFKB1 in C666-1 and C666-1 CSCs and RELA in C666-1 CSCs contributed to activation of the NF-κB pathway, implying a strong association between NF-κB pathway and aberrant DNA methylation in NPC. The overexpressed MHC II genes in C666-1 CSCs were also associated with aberrant DNA methylation as a variety of MHC II genes were regulated by RFX5, a TF that contains a hypermethylated CpG site in the gene body. Indeed, hypermethylation occurred in the gene bodies of the majority of the upregulated MHC II genes, manifesting the importance of DNA methylation on the upregulation of MHC II genes in C666-1 CSCs.
Identification of NPC-specific DNA methylation biomarkers
As most NPC patients carry EBV, we used C666-1 and C666-1 CSCs in the following analyses. These EBV-harboring cells are more clinically relevant and they can better represent real clinical settings.
We performed a pan-cancer screening to identify NPC-specific DNA methylation markers. Probes (CpG sites) that were hypermethylated in the promoters of downregulated genes or in the gene bodies of upregulated genes in C666-1 vs. NP69 and C666-1 CSCs vs. NP69 were selected. The methylation levels of these probes in NPC patients were compared with their counterparts in normal tissues from GSE52068. The methylation values of the probes that can effectively distinguish NPC tissues from normal tissues were then compared with the counterparts of different types of cancers from TCGA, which yielded 162 NPC-specific CpG sites in the promoters and 35 in the gene bodies (Fig. 4A). Methylation levels of these CpG sites in NPC patients were significantly higher than their counterparts in the normal tissues and other types of cancers, i.e. bladder cancer (BLCA), breast cancer (BRCA), colon cancer (COAD), esophageal cancer (ESCA), liver cancer (LIHC), lung adenocarcinoma (LUAD), lung squamous cell carcinoma (LUSC), and pancreatic cancer (PAAD) (Fig. 4A). Among these 197 NPC-specific DNA methylation markers, 6 from promoters and 3 from gene bodies that can most effectively (smallest p values) distinguish NPC from normal tissues and other cancers were identified (Fig. 4B), which could be used as potential diagnostic markers for NPC.
Identification of NPC-specific DNA methylation markers. (A) Heatmap of NPC-specific DNA methylation markers. (B) Methylation values of 9 NPC-specific CpG sites that can most effectively distinguish NPC from normal tissue and other cancers. (C) Kaplan-Meier survival analyses of NPC patients grouped by high and low expressions of AMIGO2 and TGM2 and expression levels of AMIGO2 and TGM2 in NPC and normal tissues. (D) Single-nucleus analysis of expression and distribution of SHH in NPC CSCs.
Interestingly, among 6 probes from promoters, cg08545268 and cg12947626 are located in the promoter of TGM2, and cg09933058 and cg24050511 are located in the promoter of AMIGO2, suggesting these 2 genes may have unique biological functions in NPC. Indeed, downregulation of these 2 genes is associated with a poor prognosis in NPC (Fig. 4C), which is opposite to the observations in other cancers31,32,33,34,35. Among 3 NPC-specific probes from gene bodies, cg11623714 was hypermethylated in C666-1 CSCs but not in C666-1. Cg11623714 is located in the gene body of SHH. SHH pathway is critical in regulating the properties of CSCs36. We also validated that SHH was mainly expressed in NPC CSCs by reanalyzing the single-nucleus sequencing data of NPC patients that we reported recently37 (Fig. 4D). Thus, we believe hypermethylation at this CpG site is a good marker of NPC CSCs.
Identification of potential prognostic biomarkers that were associated with aberrant DNA methylation
We further carried out a survival analysis to identify aberrant DNA methylation-associated prognostic biomarkers that could be used as potential therapeutic targets for NPC.
The upregulated genes with hypermethylated CpG sites in gene bodies in C666-1 vs. NP69 and C666-1 CSCs vs. NP69 were initially selected. The expression and methylation levels of these genes in NPC compared with normal tissues in the datasets and the correlation between gene expression with survival rate were considered. We finally identified 12 potential prognostic markers, i.e., AUTS2, DNAH17, DUSP16, HOOk2, IQCE, KCNJ6, KLF11, MAST1, MEGF11, PTCH1, SGPP2, and WNT5A. The methylation levels in gene bodies and expression levels of these potential biomarkers in NPC patients were significantly higher than in normal tissues. Upregulation of these markers was associated with a worse prognosis in NPC patients (Fig. 5A). Among these potential prognostic markers, DNAH17 had a remarkably higher expression level in C666-1 CSCs compared with C666-1, manifesting its application as a potential prognostic biomarker of NPC CSCs. After reanalysis of the single-nucleus sequencing data of NPC patients we reported recently, we validated that DNAH17 was mainly expressed in NPC CSCs (Fig. 5B). Interestingly, the NPC-specific DNA methylation probe cg15811719 that we identified in the pan-cancer analysis (Fig. 4B) was located in the gene body of KCNJ6, which was also identified in the prognostic markers, suggesting KCNJ6 may have important roles in the pathogenesis of NPC.
Discussion
NPC is a malignant cancer that is not as extensively characterized as other cancers, probably due to its specific geographical distribution. Despite aberrant DNA methylation is a common feature of NPC, research on how aberrant DNA methylation is associated with NPC, particularly NPC CSCs is relatively inadequate. The limited number of publically available NPC datasets, particularly multi-omic data with matched clinical information, including age, gender, tumor staging, prior treatment, and patient survival, hinder bioinformatical high-throughput characterizations of NPC. To date, only a few biomarkers associated with aberrant DNA methylation for NPC have been identified and none is for NPC CSCs. This condition is unfavorable for the development of precision diagnosis and treatment schemes.
In this context, we started with cell models in this study to link the methylation status with gene expression in NPC cells and NPC CSCs. Global hypomethylation is a hallmark of cancers that can lead to chromosomal instability38. Similar to many other cancers, our genome-wide DNA methylation analyses demonstrated that the EBV-negative CNE2 and CNE2 CSCs were dominated by hypomethylation. In contrast, C666-1 and C666-1 CSCs were globally hypermethylated, which was highly likely because of EBV-induced hypermethylation39. EBV is distinctive for its ability to enter latency and induce host cell malignancy. These characteristics are proposed to be epigenetically regulated40. EBV infection of human primary B cells leads to global transcriptional repression of TSGs through the upregulation of DNMT3A/B and DNMT3L to induce de novo DNA methylation41. Similar mechanisms have been observed in NPC that EBV protein LMP1 activates DNMT3B through NF-κB signaling to ultimately silence PTEN and induce malignancy42. Furthermore, LMP1 induces overexpression of DNMT1 via JNK-AP-1 signaling in NPC43. Collectively, these findings demonstrate that EBV can activate DNMTs to induce global hypermethylation, resulting in TSGs silencing and malignancy.
CNE2/CNE2 CSCs and C666-1/C666-1 CSCs also displayed distinctive gene expression patterns. Upregulated genes in C666-1 and C666-1 CSCs were enriched in more key oncogenic pathways of NPC, e.g. NF-κB pathway. Also, more genes contributing to an immunosuppressive tumor microenvironment were upregulated in C666-1 and C666-1 CSCs compared to CNE2 and CNE2 CSCs. These results collectively demonstrated the critical roles of EBV in regulating DNA methylation and gene expression in NPC cells and NPC CSCs.
The number of downregulated TSGs containing hypermethylated CpG sites in promoters and upregulated oncogenes containing hypermethylated CpG sites in gene bodies was higher in C666-1 and C666-1 CSCs than in CNE2 and CNE2 CSCs. These TSGs combined with oncogenes were significantly enriched in the PI3K-Akt, Hippo, MAPK, Wnt, and Rap1 pathways in all NPC cells and NPC CSCs, suggesting their critical roles in the development of NPC. The PI3K-Akt, MAPK, and Wnt pathways have been well characterized in NPC44. Two recent studies reported that activation of the Hippo pathway contributed to the proliferation and metastasis of NPC45,46. In comparison, the Rap1 pathway was barely studied in NPC, which is worth further investigation.
We noticed that a high fraction of these downregulated TSGs and upregulated oncogenes were TFs. In addition to NFKB1 and RELA which regulated a spectrum of genes that favored activation of the NF-κB pathway, some other TFs that regulated a relatively smaller number of genes may contribute to the development of NPC. NR3C1 in CNE2 upregulated CDK6 and CCND3 can regulate cell cycle progression and proliferation. ZEB1 and ZEB2 in CNE2 CSCs could promote the EMT process by downregulation of CDH1 and EPCAM, and upregulation of VIM, MUC1, and ITGA5. Notably, RFX5 in C666-1 CSCs regulated the expression of several MHC II genes that also had hypermethylated CpG sites in gene bodies. C666-1 CSCs highly resemble the NPC cell population with the epithelial-immune dual feature (EPCAM+ HLA-DRhi)27, which had high tumorigenic capacity. Meanwhile, literature has reported that overexpression of MHC II is often associated with a better response to anti-PD-1 therapy26. Clinical trials have demonstrated that anti-PD-1 therapy as the first-line therapy added to current standard-of-care gemcitabine plus cisplatin significantly improved the outcomes in incurable recurrent or metastatic NPC47. Our results provided potential correlations between aberrant DNA methylation in EBV-harboring NPC CSCs with tumorigenesis, metastasis, immunotherapy response, and radiotherapy resistance of NPC.
Moreover, we identified 9 NPC-specific DNA methylation markers in the promoters of downregulated genes and in the gene bodies of upregulated genes. Methylation levels at these CpG sites were significantly higher than their counterparts in normal tissues and other types of tumors. Thus, hypermethylation at these CpG sites can be used as potential diagnostic markers of NPC. Among 6 CpG sites in the promoters, 2 CpG sites (cg08545268 and cg12947626) are located at the promoter of TGM2 and 2 CpG sites (cg09933058 and cg24050511) are located at the promoter of AMIGO2. Studies have shown that TGM2 and AMIGO2 are upregulated in tumors and they are pro-tumorigenic. TGM2 promotes tumorigenicity by different mechanisms such as inactivation of p5331,32, enhancing tumor-promoting inflammation33, and suppressing the TRIM21-mediated ubiquitination/degradation of STAT148. AMIGO2 enhanced melanoma growth through the AMIGO2-PTK7 axis49. Loss of AMIGO2 not only led to apoptosis of endothelial cells and inhibition of angiogenesis by inactivation of the Akt pathway34 but also suppressed ovarian cancer metastasis50. Interestingly, TGM2 and AMIGO2 were downregulated in NPC tissues, which was consistent with our cell model. A lower expression of AMIGO2 or TGM2 was associated with a poorer prognosis in NPC patients. The multi-hits of NPC-specific CpG sites on these two genes and the unique expression and prognostic characteristics imply the potential importance of these 2 genes and they may have specific roles (such as TSGs) in the pathogenesis of NPC, which needs further investigation. Another hypermethylated NPC-specific marker that we identified only in C666-1 CSCs but not in C666-1 was cg11623714, which was located in the gene body of SHH. We validated the expression of SHH in NPC CSCs at the single-cell level in this study. SHH is a critical ligand of the Hedgehog (Hh) pathway that can activate the Hh signaling cascade. Aberrant activation of the Hh pathway contributes to the initiation, progression, metastasis, and drug resistance of cancers51. The Hh pathway plays key roles in the maintenance of CSCs and regulates the expression of CSCs’ biomarkers in several cancers52. We, therefore, speculate that hypermethylation at this CpG site not only serves as a good diagnostic biomarker but also contributes to the development of NPC.
We further identified 12 potential prognostic biomarkers that were upregulated in NPC containing hypermethylated CpG sites in gene bodies. Intriguingly, half of these potential prognostic biomarkers are functionally highly correlated to cell cycle dysregulation (Fig. 6). It was reported that knockdown of DUSP16 arrested the cell cycle at the G1 phase in liver cancer53 and DUSP16 could mediate chemotherapy resistance in NPC54. KCNJ6 encodes the G protein-gated inwardly rectifying potassium channel that may also potentially regulate cell cycle progression via setting up membrane potential oscillation55. Another 4 potential prognostic biomarkers PTCH1, IQCE, WNT5A, and HOOK2 together with SHH that we discussed above are directly involved in, or associated with primary cilia dynamic and Hh signaling, which are also related to cell cycle regulation. Primary cilia serve predominantly as signal transduction hubs, with their dynamics closely associated with cell cycle entry and exit56. PTCH1, a key component of the Hh pathway, is a sterol transporter that can deplete sterol from the inner leaflet of the plasma membrane. This sterol deficiency in the inner leaflet results in quiescence and subsequent proteasomal degradation of the G-coupled protein receptor SMO. Binding of SHH to PTCH1 promotes ubiquitylation and endocytosis of PTCH1, allowing sterol accumulation and SMO activation, which enables the translocalization of GLI transcription factors to the nucleus and initiates the expression of downstream target genes57. IQCE, together with EFCAB7, form a platform at the base of primary cilia, allowing correct localization of EVC-EVC2 complex, thus enabling signal transduction from SMO to GLI258. Activated GLI2 is then transported into the nucleus to initiate signaling cascades. Activation of Hh signaling has been identified in different cancer types for its ability to induce the expression of proliferative and stemness-associated genes. In addition, PTCH1 itself is also a transcriptional target of the Hh signaling pathway, which may explain our observation that elevated PTCH1 expression is associated with poor prognosis59. The presence of WNT5A in the prognostic biomarkers is particularly noteworthy. The Wnt/catenin pathway and Hh pathway can function synergistically in promoting cell proliferation. The dynamics of primary cilia is closely correlated with cell cycle progression, and WNT5A can promote primary cilia disassembly and cell cycle progression via non-canonical Wnt signaling60. Such pro-proliferative activity could account for its correlation with poor prognosis. HOOK2, a microtubule-binding protein, links dynein and dynactin and localizes these proteins to central spindles. This dynein-dynactin complex assembly is required for mitotic entry and progression61. It was also reported that HOOK2 could regulate primary cilia morphogenesis62. Overall, these upregulated prognostic biomarkers together with SHH imply cell cycle dysregulation, particularly the process associated with primary ciliogenesis and Hh signaling may be a hallmark of NPC patients with poor prognosis.
A limitation of this study is that our DNA methylation results were obtained using the 850 K microarray (Infinium MethylationEPIC BeadChip), while the data from almost all publically available datasets were measured with the 450 K DNA methylation array (Infinium HumanMethylation450 BeadChip) that has fewer probes than the 850 K platform. This inevitably omitted some potential NPC-specific CpG sites in the pan-cancer analysis.
Methods
Cell culture
CNE2 and C666-1 cells were purchased from BeNa Culture Collection. They were cultured in RPMI 1640 medium (Gibco) supplemented with 10% fetal bovine serum (Gibco) and 0.1 KU/mL of penicillin/0.1 mg/mL of streptomycin (Sangon Biotech). The SV40-immortalized nasopharyngeal epithelial cell line NP69 provided by Prof. Musheng Zeng from Sun Yat-sen University Cancer Center was cultured in the defined keratinocyte serum-free medium (iCell Bioscience Inc.).
CNE2 CSCs and C666-1 CSCs derived from CNE2 and C666-1, respectively, were cultured in the ultra-low attachment 6-well plate (Corning Inc.) in Dulbecco’s Modified Eagle Medium/Nutrient Mixture F-12 medium (Gibco) supplemented with 20 ng/ml of human epidermal growth factor (Gibco), 20 ng/ml of human fibroblast growth factor basic (Gibco), 5 µg/ml of insulin (Yuanye Bio-Tech Co., Ltd), and 1×serum-free B-27 supplement (Gibco). The cell culture media were changed every two days. CSCs were harvested after 5 days of culture for further analysis. The stemness of these NPC CSCs was confirmed by investigating the expressions of CSCs markers OCT4, SOX2, and NANOG with Western Blotting (Supplementary Figure S1).
All cells were cultured at 37℃ and 5% CO2.
Extraction and processing of genomic DNA
Genomic DNAs of NP69, NPC cells, and NPC CSCs were extracted using the TIANamp Genomic DNA Kit (TIANGEN Biotech Co. Ltd.). DNA concentration and integrity were assessed by a NanoDrop 2000 spectrophotometer (Thermo Fisher Scientific) and agarose gel electrophoresis, respectively. DNA was bisulfite-treated using the Zymo Research EZ DNA methylation-Glod Kit (Zymo Research). The bisulfite-converted DNA was then processed on an Illumina Infinium MethylationEPIC BeadChip (Illumina Inc.). The chip was scanned by Illumina iSCAN to obtain the Idat files.
Identification of differentially methylated CpG sites (DMCs)
The Idat files were processed with the ChAMP (version 2.30.0) package in R to get the raw data. The raw data was normalized with the BMIQ method. T-test was used for statistical analysis. DMCs were determined by a threshold of P. Value < 0.05 and |Δβ| > 0.2.
RNA sequencing and differential expression analysis
RNAs of NP69, NPC cells, and NPC CSCs were extracted and sequenced on the DNBseq platform (BGI Genomics). The raw sequencing data were filtered with SOAPnuke to obtain clean reads for further analysis. Differentially expressed genes (DEGs) were determined by |log2 fold change| > 1 and p < 0.05. The Kyoto Encyclopaedia of Genes and Genomes (KEGG) and Gene Ontology (GO) enrichments of DEGs were analyzed with Dr. Tom (BGI Genomics). TSGs and oncogenes were searched in CancerMine63.
Transcription factor analysis
The transcription factors were searched in the Animal TFDB 4.0 database64. The regulatory networks of core transcription factors were analyzed by NetAct65.
Single-nucleus RNA-seq analysis
Single-nucleus RNA-seq datasets were obtained from the National Genomics Data Center with the accession number HRA003340. Seurat R package (version 5.0.0) was used to convert gene expression matrix into seurat object.
Statistical analyses
Statistical analyses were conducted using GraphPad Prism (version 9.5.0) with the two-tailed t-test or One-Way ANOVA. P < 0.05 was considered statistically significant.
Data availability
The DNA methylation levels of NPC patients and normal tissues were obtained from GSE52068 from the Gene Expression Omnibus (GEO) database. The DNA methylation levels of other cancers were obtained from The Cancer Genome Atlas (TCGA). The survival and gene expression data of NPC patients were obtained from GSE102349 and GSE53819, respectively. The single-nucleus RNA-seq data were obtained from the National Genomics Data Center (https://ngdc.cncb.ac.cn, accession number HRA003340). The DNA methylation and RNA-seq data of the cell lines are available upon request from the corresponding author.
References
Chen, Y. P. et al. Nasopharyngeal carcinoma. Lancet 394, 64–80. https://doi.org/10.1016/S0140-6736(19)30956-0 (2019).
Wong, K. C. W. et al. Nasopharyngeal carcinoma: An evolving paradigm. Nat. Reviews Clin. Oncol. 18, 679–695. https://doi.org/10.1038/s41571-021-00524-x (2021).
Ren, J. T. et al. Potential factors associated with clinical stage of nasopharyngeal carcinoma at diagnosis: A case–control study. Chin. J. Cancer. 36, 71. https://doi.org/10.1186/s40880-017-0239-y (2017).
Young, L. S., Yap, L. F. & Murray, P. G. Epstein-Barr virus: More than 50 years old and still providing surprises. Nat. Rev. Cancer. 16, 789–802. https://doi.org/10.1038/nrc.2016.92 (2016).
Lytle, N. K., Barber, A. G. & Reya, T. Stem cell fate in cancer growth, progression and therapy resistance. Nat. Rev. Cancer. 18, 669–680. https://doi.org/10.1038/s41568-018-0056-x (2018).
Al-Hajj, M., Wicha, M. S., Benito-Hernandez, A., Morrison, S. J. & Clarke, M. F. Prospective identification of tumorigenic breast cancer cells. Proc. Natl. Acad. Sci. 100, 3983–3988 (2003). https://doi.org/10.1073/pnas.0530291100
MacDonagh, L. et al. Lung cancer stem cells: The root of resistance. Cancer Lett. 372, 147–156. https://doi.org/10.1016/j.canlet.2016.01.012 (2016).
Cheng, Z., Li, X. & Ding, J. Characteristics of liver cancer stem cells and clinical correlations. Cancer Lett. 379, 230–238. https://doi.org/10.1016/j.canlet.2015.07.041 (2016).
Shimokawa, M. et al. Visualization and targeting of LGR5 + human colon cancer stem cells. Nature 545, 187–192. https://doi.org/10.1038/nature22081 (2017).
Wei, P. et al. Cancer stem-like cell: A novel target for nasopharyngeal carcinoma therapy. Stem Cell Res. Ther. 5 https://doi.org/10.1186/scrt433 (2014).
Zhang, P. et al. Protein C receptor maintains cancer stem cell properties via activating lipid synthesis in nasopharyngeal carcinoma. Signal. Transduct. Target. Therapy. 7, 46. https://doi.org/10.1038/s41392-021-00866-z (2022).
Wang, J., Guo, L. P., Chen, L. Z., Zeng, Y. X. & Lu, S. H. Identification of Cancer Stem cell–like Side Population cells in human nasopharyngeal carcinoma cell line. Cancer Res. 67, 3716–3724. https://doi.org/10.1158/0008-5472.Can-06-4343 (2007).
Zhong, Q. et al. The RARS–MAD1L1 Fusion Gene induces Cancer Stem cell–like Properties and Therapeutic Resistance in Nasopharyngeal Carcinoma. Clin. Cancer Res. 24, 659–673. https://doi.org/10.1158/1078-0432.Ccr-17-0352 (2018).
Esteller, M. Epigenetics in Cancer. N. Engl. J. Med. 358, 1148–1159. https://doi.org/10.1056/NEJMra072067 (2008).
Wainwright, E. N. & Scaffidi, P. Epigenetics and cancer stem cells: Unleashing, hijacking, and restricting Cellular plasticity. Trends Cancer. 3, 372–386. https://doi.org/10.1016/j.trecan.2017.04.004 (2017).
Muñoz, P., Iliou, M. S. & Esteller, M. Epigenetic alterations involved in cancer stem cell reprogramming. Mol. Oncol. 6, 620–636. https://doi.org/10.1016/j.molonc.2012.10.006 (2012).
El Helou, R. et al. Brief reports: A distinct DNA methylation signature defines breast Cancer stem cells and predicts Cancer Outcome. Stem Cells. 32, 3031–3036. https://doi.org/10.1002/stem.1792 (2014).
Koch, A. et al. Analysis of DNA methylation in cancer: Location revisited. Nat. Reviews Clin. Oncol. 15, 459–466. https://doi.org/10.1038/s41571-018-0004-4 (2018).
Jung, G., Hernández-Illán, E., Moreira, L., Balaguer, F. & Goel, A. Epigenetics of colorectal cancer: Biomarker and therapeutic potential. Nat. Reviews Gastroenterol. Hepatol. 17, 111–130. https://doi.org/10.1038/s41575-019-0230-y (2020).
Issa, J. P. J. DNA methylation as a therapeutic target in Cancer. Clin. Cancer Res. 13, 1634–1637. https://doi.org/10.1158/1078-0432.Ccr-06-2076 (2007).
Jiang, W. et al. Genome-wide identification of a methylation gene panel as a prognostic biomarker in nasopharyngeal carcinoma. Mol. Cancer Ther. 14, 2864–2873. https://doi.org/10.1158/1535-7163.Mct-15-0260 (2015).
Han, B. et al. DNA methylation biomarkers for nasopharyngeal carcinoma. PLOS ONE. 15, e0230524. https://doi.org/10.1371/journal.pone.0230524 (2020).
Cheung, S. T. et al. Nasopharyngeal carcinoma cell line (C666-1) consistently harbouring Epstein-Barr virus. Int. J. Cancer. 83, 121–126 (1999).
Bruce, J. P. et al. Whole-genome profiling of nasopharyngeal carcinoma reveals viral-host co-operation in inflammatory NF-κB activation and immune escape. Nat. Commun. 12, 4193. https://doi.org/10.1038/s41467-021-24348-6 (2021).
Yang, L. et al. Targeting cancer stem cell pathways for cancer therapy. Signal. Transduct. Target. Therapy. 5, 8. https://doi.org/10.1038/s41392-020-0110-5 (2020).
Axelrod, M. L., Cook, R. S., Johnson, D. B. & Balko, J. M. Biological consequences of MHC-II expression by tumor cells in cancer. Clin. Cancer Res. 25, 2392–2402. https://doi.org/10.1158/1078-0432.Ccr-18-3200 (2019).
Jin, S. et al. Single-cell transcriptomic analysis defines the interplay between tumor cells, viral infection, and the microenvironment in nasopharyngeal carcinoma. Cell Res. 30, 950–965. https://doi.org/10.1038/s41422-020-00402-8 (2020).
Lin, M. et al. Evolutionary route of nasopharyngeal carcinoma metastasis and its clinical significance. Nat. Commun. 14, 610. https://doi.org/10.1038/s41467-023-35995-2 (2023).
Li Lung, M., Dai, W. & Ko, J. M. Y. in Nasopharyngeal Carcinoma (eds Anne W. M. Lee, Maria Li Lung, & Wai Tong Ng) 17–44. Academic Press, (2019).
Yang, X. et al. Gene body methylation can alter gene expression and is a therapeutic target in cancer. Cancer Cell. 26, 577–590. https://doi.org/10.1016/j.ccr.2014.07.028 (2014).
Malkomes, P. et al. Transglutaminase 2 promotes tumorigenicity of colon cancer cells by inactivation of the tumor suppressor p53. Oncogene 40, 4352–4367. https://doi.org/10.1038/s41388-021-01847-w (2021).
Malkomes, P. et al. Transglutaminase 2 is associated with adverse colorectal cancer survival and represents a therapeutic target. Cancer Gene Ther. 30, 1346–1354. https://doi.org/10.1038/s41417-023-00641-y (2023).
Cho, S. Y. et al. Amplification of transglutaminase 2 enhances tumor-promoting inflammation in gastric cancers. Exp. Mol. Med. 52, 854–864. https://doi.org/10.1038/s12276-020-0444-7 (2020).
Park, H. et al. AMIGO2, a novel membrane anchor of PDK1, controls cell survival and angiogenesis via akt activation. J. Cell Biol. 211, 619–637. https://doi.org/10.1083/jcb.201503113 (2015).
Goto, K. et al. The impact of AMIGO2 on prognosis and hepatic metastasis in gastric cancer patients. BMC Cancer. 22, 280. https://doi.org/10.1186/s12885-022-09339-0 (2022).
Zeng, Z. et al. Regulation and signaling pathways in cancer stem cells: Implications for targeted therapy for cancer. Mol. Cancer. 22, 172. https://doi.org/10.1186/s12943-023-01877-w (2023).
Lin, Q. et al. Single-cell analysis reveals the multiple patterns of immune escape in the nasopharyngeal carcinoma microenvironment. Clin. Transl. Med. 13, e1315 (2023). https://doi.org/10.1002/ctm2.1315
Nishiyama, A. & Nakanishi, M. Navigating the DNA methylation landscape of cancer. Trends Genet. 37, 1012–1027. https://doi.org/10.1016/j.tig.2021.05.002 (2021).
Cao, Y. et al. Targeting the signaling in Epstein–Barr virus-associated diseases: Mechanism, regulation, and clinical study. Signal. Transduct. Target. Therapy. 6, 15. https://doi.org/10.1038/s41392-020-00376-4 (2021).
Scott, R. S. Epstein–Barr virus: A master epigenetic manipulator. Curr. Opin. Virol. 26, 74–80. https://doi.org/10.1016/j.coviro.2017.07.017 (2017).
Saha, A., Jha, H. C., Upadhyay, S. K. & Robertson, E. S. Epigenetic silencing of tumor suppressor genes during in vitro Epstein–Barr virus infection. Proc. Natl. Acad. Sci. 112, E5199–E5207. https://doi.org/10.1073/pnas.1503806112 (2015).
Peng, H. et al. Higher methylation intensity induced by EBV LMP1 via NF-κB/DNMT3b signaling contributes to silencing of PTEN gene. Oncotarget; Vol 7, 26 (2016).
Tsai, C. L. et al. Activation of DNA methyltransferase 1 by EBV LMP1 involves c-Jun NH2-Terminal kinase signaling. Cancer Res. 66, 11668–11676. https://doi.org/10.1158/0008-5472.Can-06-2194 (2006).
Kang, Y. et al. Advances in targeted therapy mainly based on signal pathways for nasopharyngeal carcinoma. Signal. Transduct. Target. Therapy. 5, 245. https://doi.org/10.1038/s41392-020-00340-2 (2020).
Wu, P. et al. Circular RNA circRILPL1 promotes nasopharyngeal carcinoma malignant progression by activating the Hippo-YAP signaling pathway. Cell. Death Differ. 30, 1679–1694. https://doi.org/10.1038/s41418-023-01171-8 (2023).
Li, S. et al. Hippo pathway contributes to cisplatin resistant-induced EMT in nasopharyngeal carcinoma cells. Cell. Cycle. 16, 1601–1610. https://doi.org/10.1080/15384101.2017.1356508 (2017).
Adkins, D. R. & Haddad, R. I. Clinical trial data of Anti-PD-1/PD-L1 therapy for recurrent or metastatic nasopharyngeal carcinoma: A review. Cancer Treat. Rev. 109 https://doi.org/10.1016/j.ctrv.2022.102428 (2022).
Zhang, L. et al. Cytosolic TGM2 promotes malignant progression in gastric cancer by suppressing the TRIM21-mediated ubiquitination/degradation of STAT1 in a GTP binding-dependent modality. Cancer Commun. 43, 123–149. https://doi.org/10.1002/cac2.12386 (2023).
Fontanals-Cirera, B. et al. Harnessing BET inhibitor sensitivity reveals AMIGO2 as a Melanoma Survival Gene. Mol. Cell. 68, 731–744e739. https://doi.org/10.1016/j.molcel.2017.11.004 (2017).
Liu, Y. et al. In vivo selection of highly metastatic human ovarian cancer sublines reveals role for AMIGO2 in intra-peritoneal metastatic regulation. Cancer Lett. 503, 163–173. https://doi.org/10.1016/j.canlet.2021.01.024 (2021).
Jing, J. et al. Hedgehog signaling in tissue homeostasis, cancers, and targeted therapies. Signal. Transduct. Target. Therapy. 8, 315. https://doi.org/10.1038/s41392-023-01559-5 (2023).
Justilien, V. & Fields, A. P. Molecular pathways: Novel approaches for improved therapeutic targeting of hedgehog signaling in Cancer Stem cells. Clin. Cancer Res. 21, 505–513. https://doi.org/10.1158/1078-0432.Ccr-14-0507 (2015).
Zhang, H. et al. DUSP16 ablation arrests the cell cycle and induces cellular senescence. FEBS J. 282, 4580–4594. https://doi.org/10.1111/febs.13518 (2015).
Low, H. B. et al. DUSP16 promotes cancer chemoresistance through regulation of mitochondria-mediated cell death. Nat. Commun. 12, 2284. https://doi.org/10.1038/s41467-021-22638-7 (2021).
Huang, X. & Jan, L. Y. Targeting potassium channels in cancer. J. Cell Biol. 206, 151–162. https://doi.org/10.1083/jcb.201404136 (2014).
Mill, P., Christensen, S. T. & Pedersen, L. B. Primary cilia as dynamic and diverse signalling hubs in development and disease. Nat. Rev. Genet. 24, 421–441. https://doi.org/10.1038/s41576-023-00587-9 (2023).
Zhang, Y. & Beachy, P. A. Cellular and molecular mechanisms of hedgehog signalling. Nat. Rev. Mol. Cell Biol. 24, 668–687. https://doi.org/10.1038/s41580-023-00591-1 (2023).
Pusapati, G. V. et al. EFCAB7 and IQCE regulate hedgehog signaling by tethering the EVC-EVC2 complex to the base of primary cilia. Dev. Cell. 28, 483–496. https://doi.org/10.1016/j.devcel.2014.01.021 (2014).
Jeong, J. & McMahon, A. Growth and pattern of the mammalian neural tube are governed by partially overlapping feedback activities of the hedgehog antagonists patched 1 and Hhip1. Development 132, 143–154. https://doi.org/10.1242/dev.01566 (2005).
Lee, K. H. Involvement of wnt signaling in primary cilia assembly and disassembly. FEBS J. 287, 5027–5038. https://doi.org/10.1111/febs.15579 (2020).
Dwivedi, D., Kumari, A., Rathi, S., Mylavarapu, S. V. S. & Sharma, M. The dynein adaptor Hook2 plays essential roles in mitotic progression and cytokinesis. J. Cell Biol. 218, 871–894. https://doi.org/10.1083/jcb.201804183 (2019).
Gaillard, C. L. B. et al. Hook2 is involved in the morphogenesis of the primary cilium. Mol. Biol. Cell. 22, 4549–4562. https://doi.org/10.1091/mbc.e11-05-0405 (2011).
Lever, J., Zhao, E. Y., Grewal, J., Jones, M. R. & Jones, S. J. M. CancerMine: A literature-mined resource for drivers, oncogenes and tumor suppressors in cancer. Nat. Methods. 16, 505–507. https://doi.org/10.1038/s41592-019-0422-y (2019).
Shen, W. K. et al. AnimalTFDB 4.0: A comprehensive animal transcription factor database updated with variation and expression annotations. Nucleic Acids Res. 51, D39–D45. https://doi.org/10.1093/nar/gkac907 (2022).
Su, K. et al. NetAct: A computational platform to construct core transcription factor regulatory networks using gene activity. Genome Biol. 23, 270. https://doi.org/10.1186/s13059-022-02835-3 (2022).
Acknowledgements
This work was supported by Universities Stable Funding Key Projects (WDZC20200821104802001); Shen Zhen Science and Technology Research and Development Funds (JCYJ20200109143018683); the National Key R&D Program of China (2020YFA0908900); State Key Laboratory of Chemical Oncogenomics; Institute of Biomedical Health Technology and Engineering, Shenzhen Bay Laboratory.
Author information
Authors and Affiliations
Contributions
Yike Jiang: conceptualization, investigation, formal analysis, data curation, writing – original draft, writing – review & editing, visualization. Hongtian Yang: formal analysis, investigation, data curation, writing – original draft. Zilu Ye: investigation. Yunchuanxiang Huang: investigation. Ping Li: investigation. Ziyi Jiang: investigation. Sanyang Han: supervision, project administration, funding acquisition. Lan Ma: conceptualization, writing – review & editing, supervision, project administration, funding acquisition.
Corresponding authors
Ethics declarations
Competing interests
The authors declare no competing interests.
Additional information
Publisher’s note
Springer Nature remains neutral with regard to jurisdictional claims in published maps and institutional affiliations.
Electronic supplementary material
Below is the link to the electronic supplementary material.
Rights and permissions
Open Access This article is licensed under a Creative Commons Attribution-NonCommercial-NoDerivatives 4.0 International License, which permits any non-commercial use, sharing, distribution and reproduction in any medium or format, as long as you give appropriate credit to the original author(s) and the source, provide a link to the Creative Commons licence, and indicate if you modified the licensed material. You do not have permission under this licence to share adapted material derived from this article or parts of it. The images or other third party material in this article are included in the article’s Creative Commons licence, unless indicated otherwise in a credit line to the material. If material is not included in the article’s Creative Commons licence and your intended use is not permitted by statutory regulation or exceeds the permitted use, you will need to obtain permission directly from the copyright holder. To view a copy of this licence, visit http://creativecommons.org/licenses/by-nc-nd/4.0/.
About this article
Cite this article
Jiang, Y., Yang, H., Ye, Z. et al. Multi-omic analyses reveal aberrant DNA methylation patterns and the associated biomarkers of nasopharyngeal carcinoma and its cancer stem cells. Sci Rep 15, 9733 (2025). https://doi.org/10.1038/s41598-025-87038-z
Received:
Accepted:
Published:
Version of record:
DOI: https://doi.org/10.1038/s41598-025-87038-z
Keywords
This article is cited by
-
Epigenomic landscape of nasopharyngeal carcinoma
Medical Oncology (2025)








