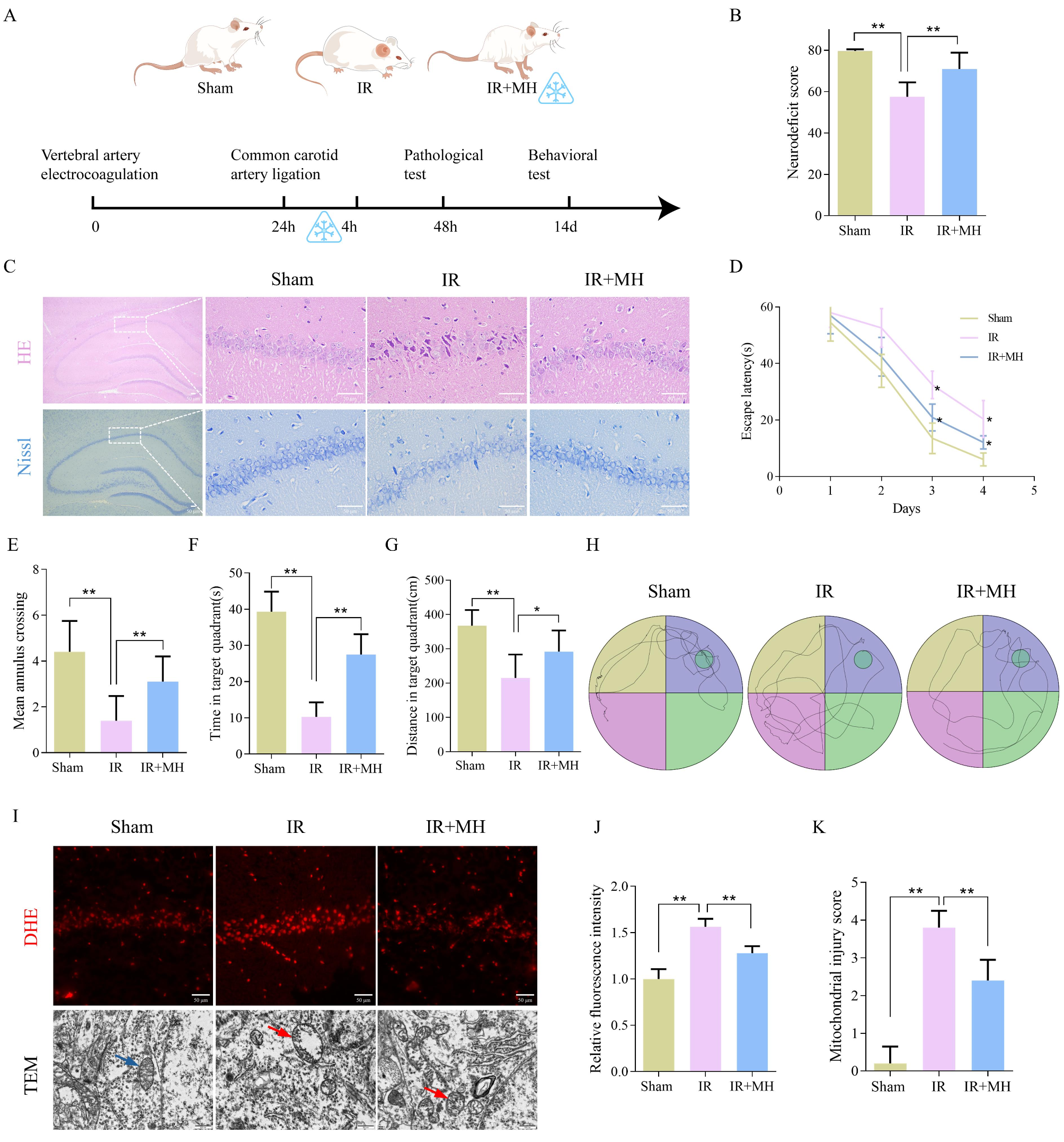
Fig. 1

Protective effects of MH on hippocampal neurological damage, mitochondrial oxidative stress, and cognitive dysfunction after cerebral IR injury. (A) Schematic diagram of the animal experiment. (B) Neurodeficit scores for each group (n = 10, per group). (C) HE and Nissl staining of the CA1 region in the hippocampus (Scale bar: 50 μm) (n = 5, per group). (D) The time that rats spent to find the platform during 4 training days. (E–G) Mean crossing times, and the time and distance rats spent in the target quadrant in the probe test (n = 10, per group). (H) Routes taken by rats in the probe test. (I) Representative images of DHE and TEM of neurons in the CA1 region of the hippocampus (Scale bars: DHE-50 μm, TEM-500 nm). (J) Intensity of DHE fluorescence (n = 5, per group). (K) Scores assessing mitochondrial injury (n = 5, per group). Sham: Sham-operation group; IR: Group subjected to cerebral IR injury followed by normothermia (37 °C); IR + MH: Group subjected to cerebral IR injury followed by 4 h of MH (33 ± 0.5 °C). Results are presented as the mean \(\pm\) standard deviation (SD). *p < 0.05, **p < 0.01.