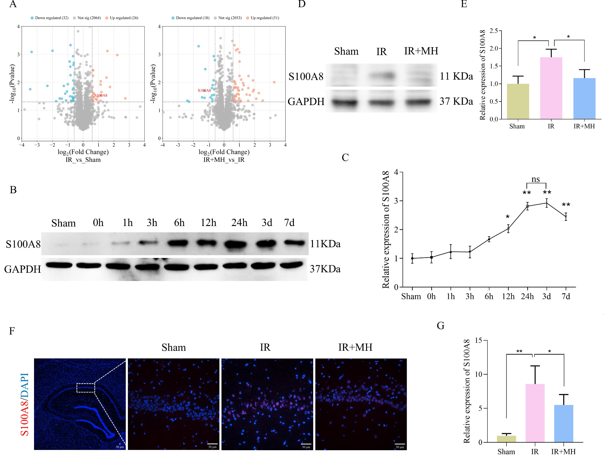
Fig. 2

Impact of MH on S100A8 expression after cerebral IR injury. (A) The volcano plot from proteomic analysis, proteins significantly altered are highlighted, with S100A8 indicated in red (n = 7, per group). (B) Western blot showing temporal expression of S100A8 protein at various time points after reperfusion. (C) Quantitative analysis of Western blots from (B) (n = 3, per group). (D) Western blot of S100A8 expression cross three different groups. (E) Quantitative analysis of Western blots from (D) (n = 3, per group). (F, G) Immunofluorescence staining of S100A8 in the CA1 region of the hippocampus (Scale bar: 50 μm) and its expression quantification (n = 5, per group). Sham: Sham-operation group; IR: Group subjected to cerebral IR injury followed by normothermia (37 °C); IR + MH: Group subjected to cerebral IR injury followed by 4 h of MH (33 ± 0.5 °C). Results are presented as the mean \(\pm\) SD. *p < 0.05, **p < 0.01.