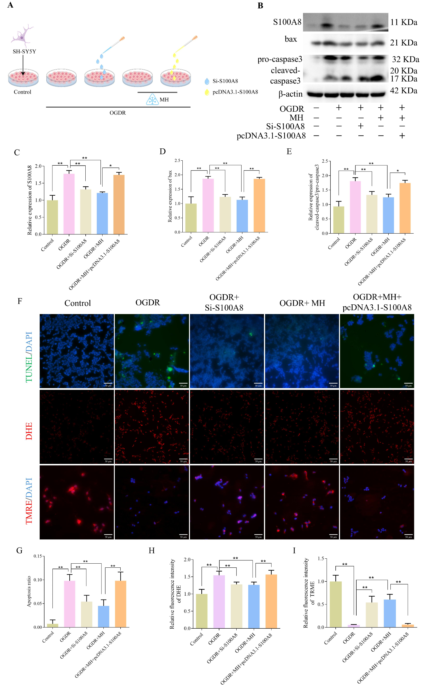
Fig. 4

In vitro, MH ameliorates OGDR injury by decreasing the expression of S100A8 in SH-SY5Y cells. (A) Schematic diagram of the cell experiment. (B) Western blot showing the expression of S100A8, bax, and caspase3 protein, with β-actin was serving as the loading control. (C–E) Quantification analysis of the Western blots from (B). Levels of S100A8, bax and cleaved-caspase3/pro-caspase3 normalized to the corresponding loading control across three independent trials (n = 3, per group). (F) Representative images of TUNEL, DHE and TMRE staining in SH-SY5Y cells (Scale bar: 50 μm). (G–I) Quantitative analysis of apoptosis ratio, DHE, and TMRE fluorescence intensity (n = 5, per group). Control: Control group; OGDR: oxygen-glucose deprivation 2 h and reoxygenation 24 h; OGDR + Si-S100A8: SH-SY5Y were infected S100A8 siRNA using siRNA transfection kit for knocking down the expression level of S100A8 48 h before OGDR injury; OGDR + MH: OGDR injury followed by 4 h of MH (33 ± 0.5 °C). OGDR + MH + pcDNA3.1-S100A8: SH-SY5Y were infected with pcDNA3.1-S100A8 using Lipofectamine 2000 for overexpressing the expression level of S100A8 before OGDR injury followed by 4 h of MH (33 ± 0.5 °C). Results are presented as the mean \(\pm\) SD. *p < 0.05, **p < 0.01.