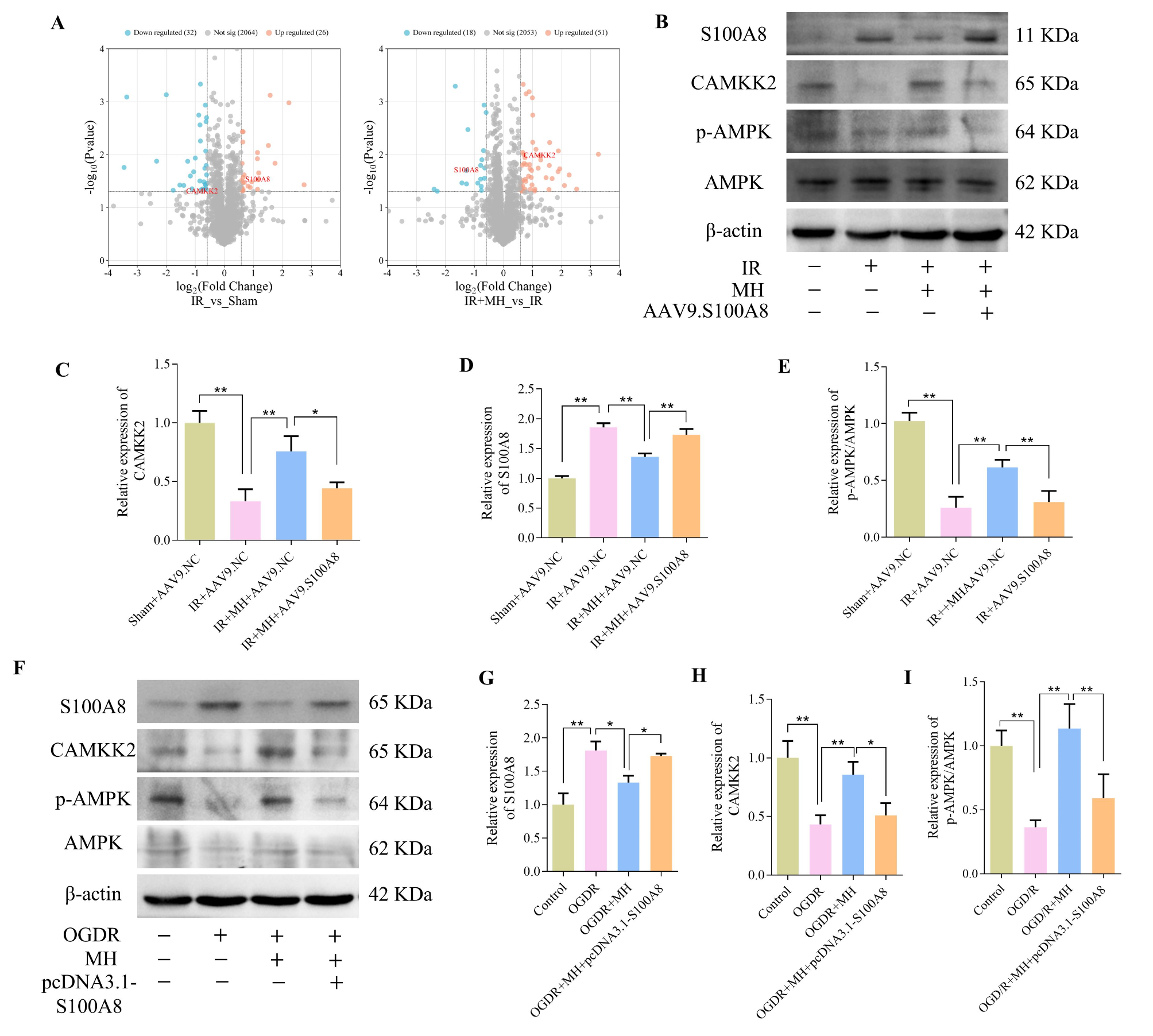
Fig. 5

MH activates the CAMKK2/AMPK pathway by downregulating S100A8 expression. (A) Volcano plot from proteomic analysis, highlighting potential signaling pathways, with markers for S100A8 and CAMKK2 (n = 7, per group). (B) Western blot analysis displaying in vivo expression of S100A8, CAMKK2, p-AMPK, and AMPK, with β-actin serving as the loading control. (C–E) Quantification analysis of the Western blots from (B) (n = 3, per group). (F) Western blot analysis showing in vitro expression of S100A8, CAMKK2, p-AMPK, and AMPK, with β-actin serving as the loading control. (G–I) Quantification analysis of the Western blots from (F). Levels of S100A8, CAMKK2, p-AMPK, and AMPK normalized to corresponding loading control are summarized across three independent trials (n = 3, per group). Sham + AAV9.NC: bilateral lateral ventricle injected with AAV9.NC 28 days before sham-operation; IR + AAV9.NC: bilateral lateral ventricle injected with AAV9.NC 28 days before cerebral IR injury; IR + MH + AAV9.NC: bilateral lateral ventricle injected with AAV9.NC 28 days before cerebral IR injury followed by 4 h of MH (33 ± 0.5 °C). IR + MH + AAV9.S100A8: bilateral lateral ventricle injected with AAV9.S100A8 28 days before cerebral IR injury followed by 4 h of MH (33 ± 0.5 °C); Control: Control group; OGDR: oxygen-glucose deprivation 4 h and reoxygenation 24 h; OGDR + MH: OGDR injury followed by 4 h of MH (33 ± 0.5 °C). OGDR + MH + pcDNA3.1-S100A8: SH-SY5Y were infected with pcDNA3.1-S100A8 using Lipofectamine 2000 for over-expressing S100A8 before OGDR injury followed by 4 h of MH (33 ± 0.5 °C). Results are presented as the mean \(\pm\) SD. *p < 0.05, **p < 0.01.