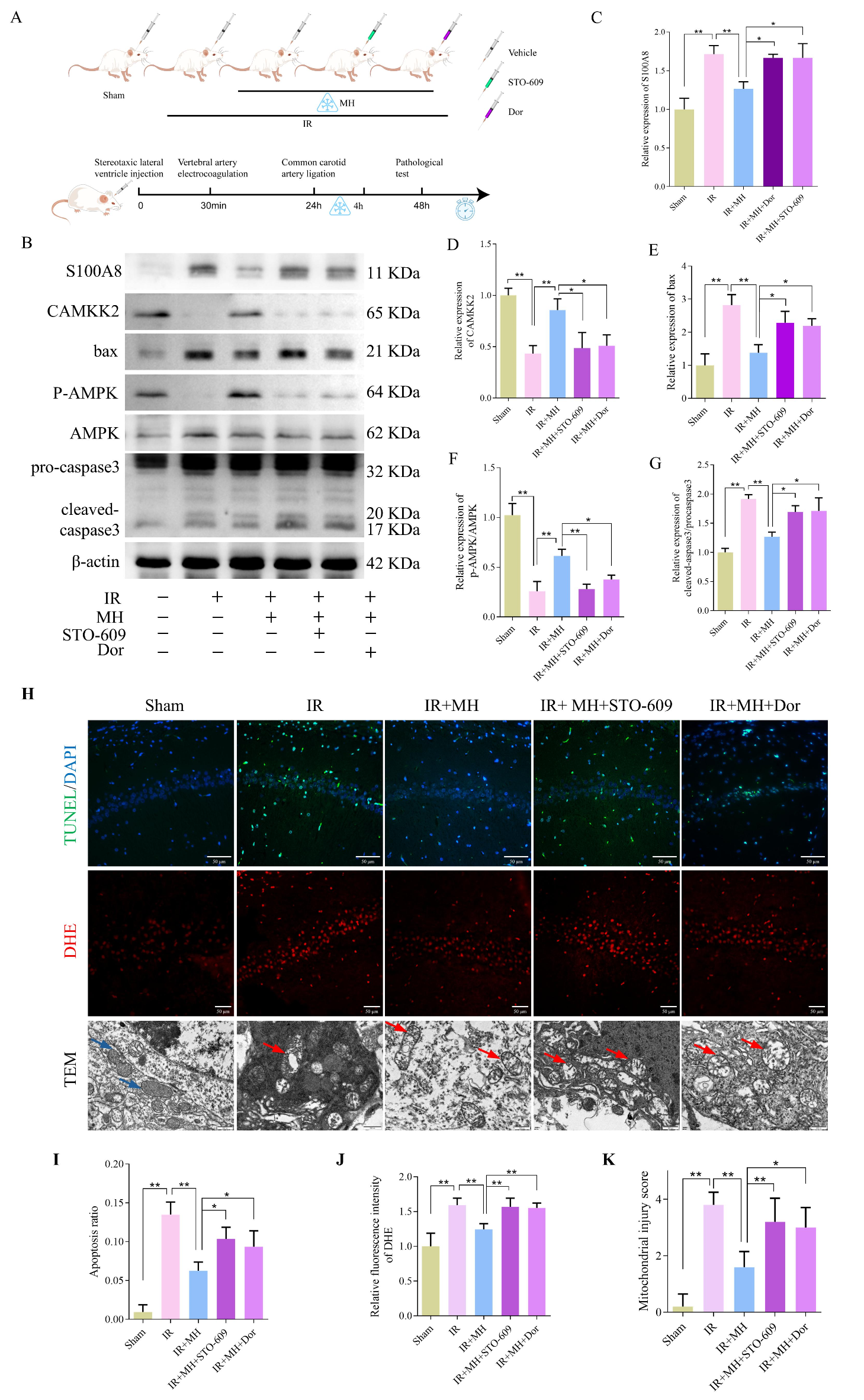
Fig. 6

Inhibition of the CAMKK2/AMPK pathway reduces the protective effect of MH on neuronal apoptosis, oxidative stress, and mitochondrial injury in IR rats. (A) Schematic diagram of the animal experiment. (B) Western blot showing in vivo expression of S100A8, CAMKK2, p-AMPK, AMPK, bax and caspase 3, with β-actin serving as the loading control. (C–G) Quantification of the Western blots of (B) (n = 3, per group). (H) Representative images of TUNEL, DHE staining and TEM in the CA1 region of the hippocampus (Scale bars: TUNEL-50 μm, DHE-50 μm, TEM-500 nm). (I–K) Quantitative analysis of cell apoptosis ratio, DHE fluorescence intensity, and mitochondrial injury score (n = 5, per group). Sham: Sham-operation group; IR: Group subjected to cerebral IR injury followed by normothermia (37 °C); IR + MH: Group subjected to cerebral IR injury followed by 4 h of MH (33 ± 0.5 °C); IR + MH + STO-609: STO-609 microinjected bilaterally into the lateral ventricles 30 min before cerebral IR injury followed by 4 h of MH (33 ± 0.5 °C); IR + MH + Dor: Dor microinjected bilaterally into the lateral ventricles 30 min before cerebral IR injury followed by 4 h of MH (33 ± 0.5 °C). Results are presented as the mean \(\pm\) SD. *p < 0.05, **p < 0.01.