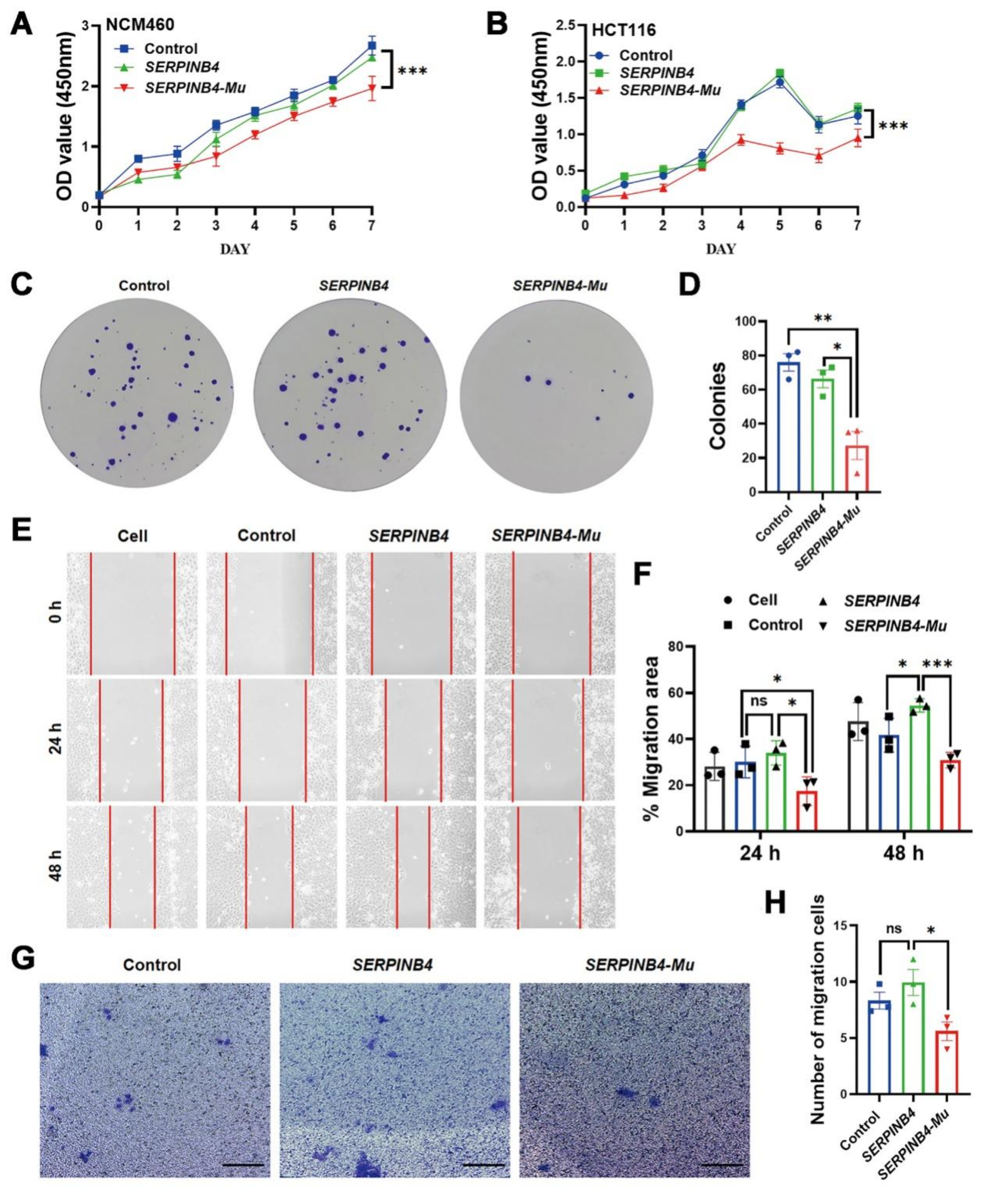
Fig. 2

The mutation of SERPINB4 inhibits the proliferation of intestinal epithelial cells. (A) CCK-8 reagent was added to NCM460 cells, and the OD value at 450 nm was measured after 7 days to analyze the cell growth rate. (B) CCK-8 reagent was added to HCT116 cells, and the OD value at 450 nm was measured after 7 days to analyze the cell growth rate. (C) HCT116 cells were seeded on six-well plates for culture, then fixed and stained, and the number of cell clones was counted under a microscope. (D) Quantitative analysis of the number of cell clones. (E) Scratch experiments were performed on intestinal epithelial cells infected with the named adenoviruses, and photomicrographs were obtained. (F) Quantification of the area of migration of intestinal epithelial cells after 24 and 48 h. (G) Transwell cell migration experiments were performed on intestinal epithelial cells infected with the named adenoviruses, and migrating cells were identified using a fluorescence microscope. Scale bar: 100 μm; (H) Quantification of the number of migrating intestinal epithelial cells after 48 h. Data were mean ± SEM of n = 3 independent experiments. One-way ANOVA with Tukey’s multiple comparisons were used to estimate significant differences in (A–B, D, F and H), respectively. *P < 0.05, **P < 0.01, ***P < 0.001.