Abstract
The objective of the present study was to predict drug use among Iranian students on the basis of alexithymia, gender, age, and the mediating role of emotion regulation difficulty. This research employed a descriptive-correlational approach (structural equation modeling). The statistical population included 400 high school students studying during the 2023–2024 academic year in the cities of Khorramabad and Ardabil. The instruments used in this study included the short form of the Difficulties in Emotion Regulation Scale (DERS-SF), the Toronto Alexithymia Scale (TAS-20), and the Addiction Potential Scale (APS) in its Iranian version. The path coefficients related to the effect of alexithymia and the mediating role of emotion regulation difficulty were significant at the 0.05 level, except for the paths from gender and age to drug use tendency, which were not confirmed. Age, gender, and alexithymia collectively explained 52% of the variance in emotion regulation difficulty, whereas emotion regulation difficulty, age, gender, and alexithymia explained 46% of the variance in drug use propensity among students. Among the variables studied, only age and gender were not significant predictors of drug use in Iranian students, whereas alexithymia, both directly and through the mediating role of emotion regulation difficulty, significantly predicted drug use propensity.
Similar content being viewed by others
Introduction
Adolescence is a transitional stage from childhood to adulthood, during which physical and psychological changes increase the vulnerability of adolescents1,2. Thus, adolescence is the most dangerous period for initiating drug use. Substance use during this period can affect not only adolescence but also the rest of an individual’s life3,4. Substance abuse is characterized by a set of cognitive, behavioral, and psychological symptoms along with a pattern of compulsive use, tolerance, and withdrawal symptoms5. The prevalence and diversity of substance abuse are increasing, with serious consequences for physical and mental health as well as global social and economic concerns. Drug use leads to problems in social competence and relationships with friends and family, and it can cause psychiatric disorders and significantly impact cognitive processes and consumer behavior. For example, substance use disrupts neuropsychological functioning, creates financial and legal problems, domestic violence, and interpersonal conflict, and disrupts interpersonal6,7. Recent estimates indicate that 5.1% of the world’s population suffers from alcohol use disorder (AUD), and nearly 35 million people worldwide struggle with substance use disorders2,8, a significant figure that underscores the importance of identifying key factors influencing the propensity for substance use among students.
The variables hypothesized in this study to affect student drug use include alexithymia, gender, and age, with the mediating role of emotion regulation. Alexithymia is clinically characterized by an inability to identify and describe emotions experienced by oneself or others, with the primary feature being impaired emotional awareness, social attachment, and interpersonal communication9,10. The main features of alexithymia include difficulty distinguishing and identifying emotions from bodily sensations, describing them to others, and an externally oriented cognitive style that reflects three social deficits: (1) impairment in the cognitive‒experiential components of the emotional response system, (2) impairment in emotion regulation in interpersonal relationships, and (3) limited capacity for imagination11,12. Numerous studies have indicated a link between alexithymia and increased propensity for substance use13,14,15. Additionally, gender, age, and ethnicity are thought to influence the severity and extent of substance use disorders16,17,18,19. Substance use in Iranian adolescents is influenced by unique cultural and societal dynamics. These include strong familial ties, societal stigma surrounding mental health issues, and varying attitudes toward substance use across different regions (e.g., urban vs. rural areas). For example, adolescents and young adults may experiment with substances beyond alcohol, such as nicotine, marijuana, cocaine, and prescription drugs such as Adderall, with increasing age likely leading to greater risk-taking20,21,22,23. Additionally, substance use disorders are reportedly more prevalent among males than females24,25,26. However, some studies challenge this assertion27,28. For example, Wilkhu29 reported that age and gender did not consistently influence substance use among adolescent students in England, with factors such as imitation, peer relationships, attitudes, and parental reinforcement playing significant roles. Similarly, research by Gerke, Atteberry-Ash, Call, & Hostetter30 indicated that substance use in adolescents is more influenced by sexual orientation and gender identity than by age and gender. Furthermore, research by Towers, Williams, Keylawala, Reisman, & Lynch (2023) demonstrated that men are less susceptible to addiction than women are, supporting the telescoping effect and showing that addiction traits such as compulsive drug use, increased motivation for drugs, and heightened cravings/vulnerability to relapse are more easily developed in women. Other studies also reported higher rates of drug-related disorders in men and substance-related disorders in women31.
Moreover, another variable that appears to play a significant role as a mediator in substance use disorders is emotion regulation. Emotional regulation is defined as the process of initiating, maintaining, modulating, or altering the occurrence, intensity, or duration of internal feelings and emotional reactions associated with psychosocial and physical processes to achieve personal goals32. Studies such as Mazidi33 and Lyvers & Thorberg34 have demonstrated a robust relationship between alexithymia and substance use, highlighting emotion regulation difficulties as a key mediating factor. It is a mechanism by which individuals consciously or unconsciously change their emotions to achieve desired outcomes35,36,37. Most researchers consider emotion regulation as a construct encompassing several components, including internal components of recognizing and identifying one’s emotions and adjusting or appropriately coping with them; social components of recognizing and identifying the emotional states of peers and family members; and behavioral components involving appropriate responses in social situations38. Individuals’ ability to regulate their emotions depends on how they internally evaluate and then manage the intensity of their responses in real time, adjusting their emotions to meet external goals39. Accordingly, when adolescents and young adults experience difficulties in emotion regulation, logical thinking is minimized, and many may resort to aggressive and impulsive behaviors, such as promiscuous sexual behaviors and, notably, substance use15,40,41. Studies such as those by González-Roz, Postigo, Castaño, & Gervilla42 have shown that there is a relationship between difficulties in emotion regulation and substance use, particularly with a lack of control. Additionally, research by Moghaddasi and Moraveji43 revealed a significant relationship between difficulties in emotion regulation and marijuana use among adolescent boys and girls. Similarly, the study by Wallace, Sullivan, & Wade44 demonstrated that externalizing symptoms, and to a lesser extent, internalizing symptoms and emotion regulation difficulties, are associated with early initiation of substance use in adolescents. Mazidi33 found that alexithymia predicts emotion regulation difficulties, which, in turn, intensify psychological distress. Similarly, Ścigała, Fabris, Zdankiewicz-Ścigała, Kuc, and Longobardi45 highlighted that emotion regulation difficulties mediate the relationship between alexithymia and the tendency to use substances, increasing sensitivity to substance use among individuals with alexithymia. Pamela, Pilkington, Karantzas, Faustino, and Pizarro-Campagna46 also showed that individuals with alexithymia struggle to manage their emotions, leading to maladaptive coping strategies and substance use. Furthermore, Lyvers and Thorberg34 demonstrated that alexithymia is significantly associated with emotion regulation difficulties, which exacerbate its effects on substance use. In addition, Stellern, Xiao, Grennell, Sanches, Gowin, and Sloan47, through a systematic review and meta-analysis, reported that individuals with substance use disorders exhibit greater emotion regulation difficulties than control groups. Their findings suggest that impaired emotion regulation may increase the propensity for substance use and potentially link to factors such as alexithymia and individual differences. Substance abuse among youth, particularly students, is a complex and multifaceted issue with serious consequences for individuals’ physical, psychological, and social well-being. In Iran, this issue not only poses a significant threat to students’ individual health but also negatively impacts various aspects of their academic and social lives. As intellectual elites, students are exposed to specific psychological and social pressures that may contribute to psychological problems, leading to substance use as a coping mechanism. These challenges include academic stress, difficulties in coping with stress, and identity issues, which can increase the likelihood of using drugs to manage negative emotions and instability. The importance of this issue lies in the fact that substance abuse not only threatens students’ physical health but can also reduce academic performance, motivation, and lead to mental health disorders, risky behaviors, and even suicide. Existing research on substance abuse among Iranian students is limited, and this lack of comprehensive studies in this field underscores the need for more in-depth and precise investigations into the causes and factors influencing this phenomenon. One of the key factors that should be considered in examining this issue is alexithymia, which, as the inability to identify, understand, and express emotions, can serve as a psychological factor influencing the tendency to use substances. This psychological trait indirectly leads to substance use as a way to alleviate unstable emotions and cope with negative feelings and internal stress. Along with alexithymia, social variables such as gender and age are essential in determining risky behaviors. Gender differences, particularly within the Iranian cultural, social, and biological context, play a crucial role, while age, as a key factor in individual development, significantly influences students’ decision-making and behavior. Furthermore, emotion regulation difficulties, considered as a mediating factor in this study, can exacerbate the effects of alexithymia and increase the propensity for substance use. Individuals with emotion regulation difficulties struggle to manage their emotions appropriately and may resort to drug use as a coping mechanism. Thus, simultaneously examining these variables and understanding the complex relationships between them will help to more accurately identify the factors influencing substance use among Iranian students and provide a basis for designing and implementing effective prevention and treatment programs tailored to the psychological and social needs of students. Therefore, research in this area could lead to a deeper understanding of the factors influencing substance abuse among Iranian students. Since this group represents the future workforce of the country, understanding and managing this issue effectively can contribute significantly to improving public health and preventing the social harms associated with substance abuse. Therefore, the present study is designed with the aim of predicting drug use among Iranian students based on alexithymia, gender, age, ethnicity, and the mediating role of emotion regulation difficulties. This research examines how alexithymia, as a psychological trait, interacts with gender, age, and ethnicity to influence the propensity for drug use, while also exploring the mediating role of emotion regulation difficulties in this relationship. Another objective of this study is to identify the individual, social, and cultural factors affecting drug use among students and to examine their impact on risky behaviors. Furthermore, this study seeks to provide effective strategies for preventing drug use and treating related disorders by analyzing the relationships between these variables. The findings of this research can contribute to the development of evidence-based prevention and intervention programs in high school and offer practical solutions for reducing the inclination toward drug use in this target group. The present study aims to examine how alexithymia, gender, and age predict substance use among Iranian students, with a particular focus on the mediating role of emotion regulation difficulties. The study also seeks to identify individual, social, and cultural factors affecting substance use and provide practical strategies for prevention. To provide a clearer understanding of the research topic, the conceptual model of the study is presented in Fig. 1.
Methodology
Participants
The average age was 16.89 years (SD = 1.24), with 187 male students (49.21%) and 193 female students (50.79%). There were 111 students (29.21%) in tenth grade, 124 (32.63%) in eleventh grade, and 145 (38.16%) in twelfth grade. The age range of the sample, comprising high school students, was deliberately chosen to focus on one of the most critical developmental stages of adolescence. This period is pivotal due to cognitive, emotional, and social changes, particularly concerning substance use. While the age range is limited, the findings provide a foundational basis for future research across broader adolescent populations and serve as a valuable step toward understanding the contributing factors in this context.
Procedures
This study employed a descriptive-correlational research design utilizing structural equation modeling (SEM). The statistical population consisted of high school students studying in the 2023–2024 academic year in the cities of Khorramabad and Ardabil. These cities were deliberately selected for their distinct cultural, linguistic, and social characteristics, providing a robust framework to investigate the interplay of alexithymia, emotion regulation difficulties, and substance use within diverse cultural contexts. This selection aims to enhance the study’s generalizability by capturing a broad spectrum of demographic and sociocultural variations. The sample size was determined based on Klein’s (2015) principle, which recommends 10 to 20 participants per observable variable for SEM. Given the presence of 15 observable variables in the study and accounting for potential sample attrition, the initial sample size was set at 400 students to ensure adequate statistical power. The final sample comprised 380 participants after excluding 20 students due to incomplete responses. Missing data were handled using listwise deletion to maintain analytical rigor. A random cluster sampling method was employed due to logistical constraints. Ten high schools were randomly selected from the pool of all high schools in Khorramabad and Ardabil, followed by the random selection of two classes within each school. This approach ensured representation from a diverse range of schools and classes within the selected cities. Efforts were made to minimize potential biases associated with cluster sampling by prioritizing demographic diversity in the sampled schools and classes. Inclusion criteria for participation included being a student in the selected schools and providing informed consent. Exclusion criteria involved incomplete questionnaire responses or unwillingness to participate in the study. The purpose of the study, its procedures, ethical principles, and participants’ rights—such as voluntary participation and withdrawal at any stage—were clearly communicated to all participants before data collection. The research adhered to ethical guidelines as reviewed and approved by the Research Ethics Committee at Lorestan University of Medical Sciences (IR.LUMS.REC.1402.191). For data collection, standardized and validated tools were employed, including the Toronto Alexithymia Scale (TAS-20), the Difficulties in Emotion Regulation Scale – Short Form (DERS-SF), and the Addiction Potential Scale (APS). Descriptive statistics and pairwise correlations among variables were computed using SPSS version 22, and the hypothesized model was analyzed using AMOS version 24. Model fit indices such as RMSEA, CFI, and NFI were used to assess the adequacy of the proposed model, ensuring the results were reliable and interpretable.
Measures
Demographic characteristics
The participants’ demographic characteristics, including age and sex, were collected at the beginning of the questionnaire.
Short Form of the Difficulties in Emotion Regulation Scale (DERS-SF)
The Difficulties in Emotion Regulation Scale (DERS) was initially developed by Gratz and Roemer48 as a 36-item instrument to assess difficulties in emotion regulation. It includes six subscales: Nonacceptance, Lack of Emotional Clarity, Difficulty Engaging in Goal-Directed Behavior, Impulse Control Difficulties, Limited Access to Emotion Regulation Strategies, and Lack of Emotional Awareness. Kaufman et al.49 developed the short form of this questionnaire, where each subscale is measured by three items, resulting in a total of 18 items. The items corresponding to each subscale are Nonacceptance (12-25-29), Lack of Emotional Clarity (4-5-9), Difficulty Engaging in Goal-Directed Behavior (13-18-26), Impulse Control Difficulties (14-27-32), Limited Access to Emotion Regulation Strategies (16-28-35), and Lack of Emotional Awareness (2-8-10). The item numbers correspond to the original DERS by Gratz and Roemer (2004)49. Each item is scored on a 5-point Likert scale ranging from 1 (almost never) to 5 (almost always), with items 2 and 8 being reverse-scored. The total scale score ranges from 18 to 90, with higher scores indicating greater difficulties in emotion regulation. Kaufman et al.49 reported construct validity in adolescents through the correlation of the mentioned dimensions with the total score, which were 0.76, 0.70, 0.85, 0.76, 0.72, and 0.76, respectively. The content validity of the instrument was confirmed by 15 faculty members of the Islamic Azad University of Urmia50. They also reported that the reliability indices of the tool, using Cronbach’s alpha, were 0.79, 0.81, 0.89, 0.83, 0.85, and 0.84 for each subscale, respectively, with an overall reliability of 0.8850. In the present study, the Cronbach’s alpha for the overall DERS-SF was 0.81.
Toronto Alexithymia Scale (TAS-20)
The Toronto Alexithymia Scale (TAS-20) was developed by Bagby, Parker, and Taylor in 1994 to assess the level of alexithymia and consists of 20 items. The instrument includes three subscales: difficulty identifying feelings (DIF; items 1, 3, 6, 7, 9, 13, and 14), difficulty describing feelings (DDF; items 2, 4, 11, 12, and 17), and externally oriented thinking (EOT; items 5, 8, 10, 15, 16, 18, 19, and 20). The questionnaire is scored on a 5-point Likert scale ranging from 1 (strongly disagree) to 5 (strongly agree). The total score ranges from 20 to 100, with scores between 20 and 40 indicating low alexithymia, scores between 40 and 60 indicating moderate alexithymia, and scores above 60 indicating a high level of alexithymia51. The psychometric properties of this questionnaire have been examined and confirmed in both international and domestic studies51,52. In Besharat et al.’s52 study, concurrent validity was assessed by correlating the TAS-20 with measures of psychological well-being and distress, which were found to be significant. The Cronbach’s α coefficients for the total alexithymia score and the three subscales ranged from 0.53 to 0.85, indicating good internal consistency52. In the present study, the Cronbach’s alpha for the overall TAS-20 was calculated to be 0.79.
Addiction potential scale—Iranian version
This scale was originally developed by Weed et al.53 and has been validated in Iran. Zargar (2006) standardized this scale for the Iranian population. The questionnaire consists of 36 items and includes 5 lie scale items (12, 13, 15, 21, 33). Each item is rated on a continuum from 0 (strongly disagree) to 3 (strongly agree), with items 6, 12, 15, and 21 being reverse-scored. The minimum possible score is 0, and the maximum is 108. To obtain the overall score, the sum of the scores for all the items (except the lie scale items) is calculated, ranging from 0 to 108. Higher scores indicate a greater propensity for addiction. The reliability of this scale was reported to be 0.90 via Cronbach’s alpha (Zargar, Najarian, & Nami, 2006); in Hajihosseini et al.’s (2012) study, a reliability of 0.87 was obtained. In the present study, Cronbach’s alpha for the Addiction Potential Scale was calculated to be 0.83.
Results
Descriptive analysis
The mean (standard deviation) age of the participants was 16.89 (1.24) years; there were 187 male students (49.21%) and 193 female students (50.79%) across grades 10 (111 students, 29.21%), 11 (124 students, 32.63%), and 12 (145 students, 38.16%). Descriptive statistics for the study variables are presented in Table 1.
Assumptions of structural equation modeling
In Table 2, the means and standard deviations of the research variables are provided, along with the skewness and kurtosis indices. These indices fall within the acceptable range of − 2 to + 2, indicating that the data distribution is normal and suitable for structural equation modeling (SEM) (Kline, 2015). To ensure the assumptions of SEM were met, the normality of the data was evaluated using the Kolmogorov–Smirnov test, which confirmed the normal distribution of the research variables (p > 0.05). The correlation matrix of the research variables, presented in Table 2, shows significant relationships among all variables, supporting the suitability of the data for SEM analysis. Additionally, the Durbin-Watson statistic of 1.91 falls within the recommended range of 1.5–2.5, confirming the absence of autocorrelation in the data. To assess multicollinearity, tolerance coefficients and variance inflation factors (VIFs) were calculated. Tolerance values close to 1 and VIFs below the threshold of 2 demonstrate no significant multicollinearity issues. Further, the Kaiser–Meyer–Olkin (KMO) index of 0.89 and Bartlett’s test of sphericity (χ2 = 372.68, df = 79, p < 0.01) indicate that the data meet the requirements for SEM (Hair et al., 2014).
Model fit indices
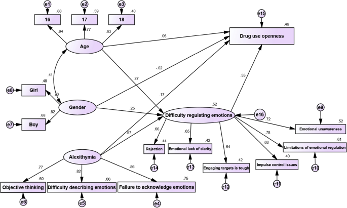
The overall fit of the conceptual model was assessed using multiple fit indices, which are presented in Table 3. The RMSEA value of 0.06 falls within the acceptable range of ≤ 0.08, indicating a close fit of the model to the data54. Similarly, the Comparative Fit Index (CFI = 0.94) and the Normed Fit Index (NFI = 0.91) exceed the threshold of 0.90, demonstrating an excellent model fit. The χ2/df ratio of 2.82 is below the critical value of 3, further supporting the adequacy of the model fit. These indices collectively indicate that the hypothesized model is robust and effectively captures the relationships among the research variables (Fig. 2).
Model fitting outcomes
The results in Table 3 confirm that the proposed model is well-fitted to the data. Standardized path coefficients for the hypothesized relationships are illustrated in Fig. 2. This visual representation highlights the direct and indirect effects of alexithymia, age, and gender on substance use propensity, mediated by emotion regulation difficulties.
Direct research pathways
Table 4 presents the direct effects of the research variables. Significant path coefficients (p < 0.05) were observed for the relationships involving alexithymia and emotion regulation difficulties. However, the direct paths from age and gender to substance use tendencies were not statistically significant, indicating that these demographic factors alone do not predict substance use propensity in this sample.
Indirect research avenues
The mediating role of emotion regulation difficulties was assessed using a bootstrap test with 2,000 samples. As shown in Table 5, the indirect paths from age, gender, and alexithymia to substance use propensity through emotion regulation difficulties were statistically significant Alexithymia exhibited a strong indirect effect on substance use propensity, mediated by emotion regulation difficulties (indirect effect = 0.31, p < 0.01). Age and gender also demonstrated significant indirect effects through emotion regulation difficulties, with coefficients of 0.14 (p < 0.01) and 0.13 (p < 0.01), respectively. Cumulatively, age, gender, and alexithymia accounted for 52% of the variance in emotion regulation difficulties. These variables, along with emotion regulation difficulties, explained 46% of the variance in substance use propensity among students.
Discussion
The present study aimed to predict substance use among Iranian students on the basis of alexithymia, gender, age, and the mediating role of difficulties in emotion regulation. Overall, difficulties in emotion regulation significantly mediated the relationships between predictor variables and the criterion variable. Additionally, age, gender, and alexithymia together accounted for 52% of the variance in difficulties in emotion regulation, whereas difficulties in emotion regulation, age, gender, and alexithymia collectively accounted for 46% of the variance in the readiness to use substances among students. On the basis of these findings, the first hypothesis is confirmed: alexithymia is capable of predicting substance use in students. This study is consistent with the findings of Kun et al.13 and Qassimi et al.14. The results suggest that alexithymia, which refers to the inability to identify, differentiate, and express emotions, can increase negative emotional burdens such as stress and anxiety due to the lack of tools necessary to process and manage these emotions. This deficiency in emotional regulation ability can drive individuals toward substance use as an ineffective coping strategy, primarily aimed at temporarily alleviating psychological pressures and unpleasant emotions. From the perspective of emotion regulation theories, individuals with alexithymia, owing to their inability to recognize and modulate their emotions, are more prone to risky behaviors such as substance use. The findings indicate that the impact of alexithymia on substance use is so prominent that demographic variables such as gender and age, which are typically considered significant in psychology studies, do not play a significant role in this context. It is possible that alexithymia, as a fundamental psychological construct, operates uniformly across individuals with different demographic characteristics and similarly affects risky behaviors. Therefore, enhancing emotion regulation skills and reducing alexithymia could be considered important preventive strategies for reducing substance use among adolescents.
However, the second hypothesis is rejected on the basis of the results of this study, meaning that age and gender are not capable of predicting substance use among students. This study contrasts with the findings of Goldstein et al.16, Tap et al.19, and Lu et al.17 and supports the results of Stewart et al.23, Wilkhu29, and Gerke et al.30. This result can be explained by the potential moderating role of deeper psychological variables such as alexithymia. Alexithymia, which refers to the inability to identify, understand, and express emotions, may significantly impact an individual’s ability to manage negative emotions and psychological stress. This inability to regulate emotions might lead an individual toward substance use as an ineffective coping strategy. The findings of this study suggest that alexithymia, as a central psychological factor, plays a more decisive role than age and gender in predicting risky behaviors such as substance use. In other words, demographic factors such as age and gender, which are typically emphasized in psychological research, become less prominent in the presence of alexithymia. This may be because alexithymia, as an emotion regulation issue, acts universally across individuals with various identities and sexual orientations, having similar effects on risky behaviors. Moreover, previous research on the effects of gender, age, and sexual orientation on substance use may have yielded different results because of the lack of control over intermediary psychological variables such as alexithymia. These findings suggest that focusing on enhancing emotion regulation skills and reducing alexithymia could be a more effective preventive strategy for reducing substance use among adolescents.
Additionally, the third hypothesis is confirmed on the basis of the results obtained, indicating that difficulties in emotion regulation as a mediator can predict substance use among students. This study aligns with the research of Halouani et al.41, Wuri and Nurhidayah15, Benzerouk et al.40, González-Roz et al.42, Moghaddasi and Moraveji43, and Wallace et al.44. This finding suggests that difficulties in emotion regulation may directly contribute to increased vulnerability to substance use. Specifically, students who struggle with managing their emotions and psychological stress may turn to substance use to alleviate their emotional discomfort. This difficulty in emotion regulation can significantly reduce an individual’s capacity to cope effectively with psychological challenges and environmental pressures. Severe difficulties in emotion regulation may weaken adaptive coping mechanisms and drive individuals toward substance use as a temporary solution for stress and anxiety. This phenomenon may be particularly pronounced during critical and stressful periods, highlighting the need to address emotional aspects in the design of preventive and therapeutic interventions. Recent studies emphasize the importance of focusing on emotion regulation skills in prevention and intervention programs aimed at reducing substance use and underscore the need for targeted interventions for vulnerable groups such as students. Overall, the findings underscore the necessity of developing and implementing educational and therapeutic programs that strengthen emotion regulation skills to reduce the risk of substance use among students. Among the variables examined, only age and gender did not significantly predict substance use among Iranian students, whereas alexithymia, both directly and through the mediating role of difficulties in emotion regulation, significantly predicted readiness for substance use.
Conclusion
This study’s findings highlight the significant roles of emotion regulation difficulties and alexithymia as predictors of substance use among students, emphasizing the importance of addressing psychological processes in understanding and preventing such behaviors. However, several limitations must be considered when interpreting these results, and future research directions should be designed to address these gaps and enhance the study’s contributions. A primary limitation of this research was the reliance on self-report questionnaires for data collection. Although these tools are widely used in psychological studies, they are subject to biases, such as social desirability and inaccurate self-assessment, which may compromise the validity of the findings. To overcome this limitation, future studies should adopt mixed-method approaches, integrating self-reports with in-depth interviews and direct observations. These methods can provide richer, more nuanced data, offering a comprehensive understanding of the psychological mechanisms underlying substance use. Additionally, this study focused primarily on alexithymia, emotion regulation difficulties, age, and gender as predictors. While these factors are crucial, the complexity of substance use behaviors necessitates the exploration of additional variables. Future research should consider personality traits, attachment styles, and the socioeconomic conditions of students, which may act as moderators or mediators in the observed relationships. Investigating these factors could uncover deeper insights into the psychological and social dimensions of substance use. Cultural and regional differences also warrant further investigation. This study was conducted in the cities of Khorramabad and Ardabil, chosen for their distinct cultural and social contexts. However, these differences may have influenced emotional expression and regulation, potentially affecting substance use patterns. Future studies should examine these cultural and ethnic variables more comprehensively and explore regional disparities in substance use behaviors. Such research would provide a broader understanding of the socio-cultural factors that contribute to substance use in diverse populations. Given the observed significance of emotion regulation difficulties, designing targeted preventive interventions is crucial. School-based programs that enhance emotion regulation skills and promote healthy coping strategies could play a pivotal role in reducing the risk of substance use among students. These interventions should be tailored to the developmental needs of adolescents and implemented in collaboration with educational authorities, psychologists, and counselors. Furthermore, such programs could be integrated into the curriculum of schools and universities, fostering resilience and emotional well-being in educational settings. Future research should aim to design more targeted and practical interventions, focusing on specific psychological, social, and cultural factors contributing to substance use. By addressing these areas, researchers can provide actionable insights to develop effective prevention and treatment strategies. Ultimately, such efforts will lead to a more comprehensive understanding of substance use patterns among students, contributing to the advancement of evidence-based practices and the promotion of healthier adolescent populations.
Data availability
The datasets generated during and/or analyzed during the current study are available from the corresponding author on reasonable request.
References
Walsh, Ó. & Nicholson, A. J. Adolescent health. Clin. Integr. Care 14, 100123. https://doi.org/10.1016/j.intcar.2022.100123 (2022).
Hatami Nejad, M., Mir, F. & Sepahvand, M. Developing a model of readiness to use drugs in Lorestan university students based on anxiety sensitivity and sensation seeking with the mediating role of negative affectivity: A descriptive study. J. Rafsanjan Univ. Med. Sci. 23(4), 222–236. https://doi.org/10.61186/jrums.23.4.222 (2024).
Nath, A., Choudhari, S.G., Dakhode, S.U., Rannaware, A., Gaidhane, A.M. Substance abuse amongst adolescents: An issue of public health significance. Cureus, 14(11). https://doi.org/10.7759/cureus.31193 (2022).
Hatami Nejad, M. et al. Investigating the relationships between sensation-seeking and addiction with accident risk among professional drivers with structural equation modeling approach. Archiv. Trauma Res. 12(3), 150–158. https://doi.org/10.48307/atr.2023.408685.1023 (2023).
Shah A, Banner N, Heginbotham C, Fulford B. 7. American Psychiatric Association Diagnostic and Statistical Manual of Mental Disorders, 5th edn. American Psychiatric Publishing, (2013). Arlington, VA. 8. Bechara, A., Dolan, S. and Hindes, A. (2002) Decision-making and addiction (Part II): myopia for the future or hypersensitivity to reward? Neuropsychologia, 40, 1690–1705. 9. Office of Public Sector Information (2005) The Mental Capacity Act 2005. Substance Use and Older People; 21(5):9 (2014).
John, M., Otene, I. & Antenyi, G. An overview of drug abuse: Causes, effects, and control measures. Asian J. Med. Health 21(11), 263–268. https://doi.org/10.9734/ajmah/2023/v21i11945 (2023).
Lubis, M. A., Putra, S., Ayuningtyas, E. & Pratiwi, R. Upaya Orangtua Dalam Mencegah Kecanduan Merokok Pada Remaja. Biblio Couns Jurnal Kajian Konseling dan Pendidikan 5(2), 176–180. https://doi.org/10.30596/bibliocouns.v5i2.10404 (2022).
Citaristi I (2022) United Nations Office on Drugs and Crime—UNODC. The Europa Directory of International Organizations 2022: Routledge; 2022. 248–52
Daniel, K. E., Southward, M. W. & Teachman, B. A. Investigating psychiatric symptoms as predictors of the reasons people do not regulate their emotions in daily life. Emotion 24(1), 241. https://doi.org/10.1037/emo0001260 (2024).
Luminet, O., Nielson, K.A. Alexithymia: Towards an experimental, processual affective science with effective interventions. Ann. Rev. Psychol., 76. https://doi.org/10.1146/annurev-psych-021424-030718: (2024).
Knopf, A. Emotion dysregulation can help predict severity of other disorders. Brown Univ. Child Adolesc. Psychopharmacol. Update 25(10), 8. https://doi.org/10.1002/cpu.30810 (2023).
Koppelberg, P., Kersting, A. & Suslow, T. Alexithymia and interpersonal problems in healthy young individuals. BMC psychiatry 23(1), 688. https://doi.org/10.1186/s12888-023-05191-z (2023).
Kun, B. et al. Differences in the associations between psychoactive substance use and alexithymia: A series of Meta-analyses. Clin. Psychol. Rev. 103, 102297. https://doi.org/10.1016/j.cpr.2023.102297 (2023).
Qassimi, F. et al. Substance use disorder, alexithymia, and personality disorders, what is the link? Pilot African study. OBM Neurobiol. 7(3), 1–19. https://doi.org/10.21926/obm.neurobiol.2303176 (2023).
Wuri, D. A. & Nurhidayah, S. Pelatihan regulasi emosi untuk menurunkan perilaku agresivitas pada anak. An-nizam 2(2), 167–173. https://doi.org/10.33558/an-nizam.v2i2.6261 (2023).
Goldstein, S.C., Newberger, N.G., Schick, M.R., Ferguson, J.J., Collins, S.E., Haeny, A.M., et al. A systematic meta-epidemiologic review on nonabstinence-inclusive interventions for substance use: Inclusion of race/ethnicity and sex assigned at birth/gender. Am. J. Drug Alcohol Abuse, 1–15. https://doi.org/10.1080/00952990.2024.2308087 (2024).
Lu, W., Xu, L., Goodwin, R. D., Muñoz-Laboy, M. & Sohler, N. Widening gaps and disparities in the treatment of adolescent alcohol and drug use disorders. Am. J. Prevent. Med. 64(5), 704–715. https://doi.org/10.1016/j.amepre.2023.01.036 (2023).
Pender, E. et al. Resources for the assessment and treatment of substance use disorder in adolescents. WikiJournal Med. 10(1), 1–25. https://doi.org/10.15347/WJM/2023.004 (2023).
Tap, S., van Stipriaan, E., Goudriaan, A. & Kaag, A. M. Sex-dependent differences in the neural correlates of cocaine and emotional cue-reactivity in regular cocaine users and non-drug using controls: Understanding the role of duration and severity of use. Authorea Preprints. https://doi.org/10.1159/000538599 (2023).
Deep, P. D., Ghosh, N., Gaither, C. & Rahaman, M. S. The factors affecting substance use and the most effective mental health interventions in adolescents and young adults. Psychoactives 3(4), 461–475. https://doi.org/10.3390/psychoactives3040028 (2024).
Osa, I. G. Juvenile delinquecy and substance abuse; the dynamic duo. Wukari Int. Stud. J. 7(1), 15–26 (2023).
Sonowal, M. Univariate analysis of predictors of substance use and substance use behaviour among adolescents. Int. J. Nursing Educ. Res. 11(1), 57–59. https://doi.org/10.52711/2454-2660.2023.00012 (2023).
Stewart, S. A., Copeland, A. L. & Cherry, K. E. Risk factors for substance use across the lifespan. J. Genet. Psychol. 184(2), 145–162. https://doi.org/10.1080/00221325.2022.2130025 (2023).
Hung J. Drug Abuse. Left-behind children’s juvenile delinquency and substance abuse in China: Policy examination and analysis: Springer; 2024. p. 85-101. (2024).
Mansur NAR, Kep M. Substance abuse and adolescence: causes, effects, and solutions: Penerbit Kbm Indonesia. (2024).
Volkow, N. D. & Blanco, C. Substance use disorders: A comprehensive update of classification, epidemiology, neurobiology, clinical aspects, treatment and prevention. World Psychiatry 22(2), 203–229. https://doi.org/10.1002/wps.21073 (2023).
Atrey I, Singh B. (2023) An analysis of juvenile delinquency in rajasthan: risk factors and protective factor. J. Res. Adminis.-SRA Int., 5(2). https://doi.org/10.53555/jrtdd.v6i6s.2534
Hardee JE, Becker JB. Sex differences in substance use disorders. https://doi.org/10.9734/ajmah/2023/v21i11945 (2024)
Wilkhu, P. Illicit drug use in English adolescent students–result of cumulative mediation analyses. J. Subst. Use 27(5), 487–496. https://doi.org/10.1080/14659891.2021.1961890 (2022).
Gerke, D. R., Atteberry-Ash, B., Call, J. & Hostetter, C. R. (2024) Adolescent substance use at the intersection of sexual orientation and gender identity. Subs. Use Addict. J. 10(1080/00952990), 2308087 (2024).
Torrens, M. Illicit drug use and co-morbidities: A gender perspective. Eur. Psychiatry 66(S1), S34. https://doi.org/10.1192/j.eurpsy.2023.130 (2023).
Iwakabe, S., Nakamura, K. & Thoma, N. C. Enhancing emotion regulation. Psychother. Res. 33(7), 918–945. https://doi.org/10.1080/10503307.2023.2183155 (2023).
Mazidi M. How alexithymia increases mental health symptoms in adolescence: Longitudinal evidence for the mediating role of emotion regulation. https://doi.org/10.31234/osf.io/ebt53 (2024).
Lyvers, M. & Thorberg, F. A. Alexithymia and alcohol use: evaluating the role of interoceptive sensibility with the revised multidimensional assessment of interoceptive awareness. J. Psychopathol. Behav. Assess. 46(2), 1–13. https://doi.org/10.1007/s10862-023-10034-y (2024).
Hatami Nejad M, Noroozi Homayoon M, Sadeghi M, Sadri Damirchi E. Development of a student social anxiety model based on uncompromising perfectionism and experiential avoidance with a mediating role of difficulty in emotion regulation. J. Appl. Psychol. Res. https://doi.org/10.22059/japr.2024.375061.644904 (2024).
Noroozi Homayoon, M., Akhavi Samarein, Z., Sadeghi, M., Hatami Nejad, M. & Jafari, M. M. Comparing the efficacy of emotion-focused therapy and transcranial direct current stimulation on impulsivity, emotional regulation, and suicidal ideation in young people with borderline personality disorder. J. Res. Psychopathol. https://doi.org/10.22098/jrp.2024.14488.1221 (2024).
Noroozi Homayoon, M., Sadri Damirchi, E., Sadeghi, M. & Hatami, N. M. Comparing the effectiveness of cognitive-emotional regulation training and transcranial direct current stimulation on difficulty in regulating emotions, rumination and quality of life in divorced women. Women’s Health Bull. https://doi.org/10.30476/whb.2024.103315.1300 (2024).
Altakroni, H. S. et al. Emotion regulation: Toward establishing a culturally based model of emotional expression; validation study. Int. J. Med. Dev. Countries 7(3), 487. https://doi.org/10.24911/IJMDC.51-1670688244 (2023).
Laslo-Roth, R., George-Levi, S. & Ben-Yaakov, L. Support me in the good times too: Interpersonal emotion regulation, perceived social support, and loneliness among mothers of children with autism spectrum disorder. J. Social Pers. Relationsh. 40(1), 55–75. https://doi.org/10.1177/02654075221113031 (2023).
Benzerouk, F. et al. Role of impulsivity and emotion dysregulation dimensions on core characteristics of binge drinking among university students. Psychol. Belgica 62(1), 286. https://doi.org/10.5334/pb.1167 (2022).
Halouani, N. et al. Impulsivity and emotion regulation in medical students. Eur. Psychiatry 66(S1), S739. https://doi.org/10.1192/j.eurpsy.2023.1552 (2023).
González-Roz, A., Postigo, Á., Castaño, Y. & Gervilla, E. Validation of the difficulties in emotion regulation scale (ders-28) in spanish young adult substance users. Curr. Psychol. https://doi.org/10.1007/s12144-024-05729-8 (2024).
Moghaddasi, M. & Moraveji, M. Comparison of early maladaptive schemas and difficulty in emotion regulation among adolescent boys and girls with and without marijuana use. J. Adolesc. Youth Psychol. Stud. 5(6), 124–134 (2024).
Wallace, A. L., Sullivan, R. M. & Wade, N. E. 28 Emotion regulation and functioning in young substance use initiators and controls. J. Int. Neuropsychol. Soc. JINS 29(s1), 818. https://doi.org/10.1017/S1355617723010147 (2023).
Ścigała, D. K., Fabris, M. A., Zdankiewicz-Ścigała, E., Kuc, K. & Longobardi, C. Interoceptive sensibility and alcohol craving in Polish prisoners: the role of alexithymia and emotional dysregulation. Front. Psychol. 15, 1356024. https://doi.org/10.3389/fpsyg.2024.1356024 (2024).
Pilkington, P. D., Karantzas, G. C., Faustino, B. & Pizarro-Campagna, E. Early maladaptive schemas, emotion regulation difficulties and alexithymia: A systematic review and meta-analysis. Clin. Psychol. Psychother. 31(1), e2914. https://doi.org/10.1002/cpp.2914 (2024).
Stellern, J. et al. Emotion regulation in substance use disorders: A systematic review and meta-analysis. Addiction 118(1), 30–47. https://doi.org/10.1111/add.16001 (2023).
Gratz, K. L. & Roemer, L. Multidimensional assessment of emotion regulation and dysregulation: Development, factor structure, and initial validation of the difficulties in emotion regulation scale. J. Psychopathol. Behav. Assess. 26, 41–54. https://doi.org/10.1023/B:JOBA.0000007455.08539.94 (2004).
Kaufman, E. A. et al. The difficulties in emotion regulation scale short form (DERS-SF): Validation and replication in adolescent and adult samples. J. Psychopathol. Behav. Assess. 38, 443–455. https://doi.org/10.1007/s10862-015-9529-3 (2016).
Monemi, A. & Zeinali, A. The role of difficulty in emotion regulation and impulsivity (five factor model) in predicting problematic mobile use in adolescents. Rooyesh-e-Ravanshenasi J. 11(1), 1–12 (2022).
Bagby, R. M., Parker, J. D. & Taylor, G. J. The twenty-item Toronto Alexithymia Scale—I. Item selection and cross-validation of the factor structure. J. Psychosom. Res. 38(1), 23–32. https://doi.org/10.1016/0022-3999(94)90005-1 (1994).
Besharat MA. Toronto Alexithymia Scale: Questionnaire, Instruction and Scoring (Persian Version). https://ijms.sums.ac.ir/article_39805.html (2013).
Weed, N. C., Butcher, J. N., McKenna, T. & Ben-Porath, Y. S. New measures for assessing alcohol and drug abuse with the MMPI-2: The APS and AAS. J. Personal. Assess. 58(2), 389–404. https://doi.org/10.1207/s15327752jpa5802_15 (1992).
Lt, Hu. & Bentler, P. M. Cutoff criteria for fit indexes in covariance structure analysis: Conventional criteria versus new alternatives. Struct. Equ. Model. Multidiscip. J. 6(1), 1–55. https://doi.org/10.1080/10705519909540118 (1999).
Acknowledgements
The authors thank the students and schools who participated in the study.
Funding
This research was conducted independently and without any financial support from any organization or institution.
Author information
Authors and Affiliations
Contributions
MHN and MNH: concept, design, definition of intellectual content, manuscript editing, and manuscript review. MHN, MS, ESD, and MNH: literature search, data acquisition, data analysis, manuscript preparation, manuscript editing, and manuscript review. MHN: data analysis, statistical analysis, manuscript preparation, manuscript editing, and manuscript review. MHN, MS, ESD, and MNH: manuscript editing and manuscript review.
Corresponding author
Ethics declarations
Competing interests
The authors declare no competing interests.
Ethics approval and consent to participate
This study was conducted in full adherence to ethical guidelines and standards to ensure the rights, well-being, and confidentiality of all participants. The research protocol was thoroughly reviewed and approved by the Research Ethics Committee at Lorestan University of Medical Sciences (IR.LUMS.REC.1402.191). Informed consent was obtained from participants and/or their legal guardians, who were fully briefed on the study’s aims, procedures, and their right to discontinue participation at any point without any adverse effects. All data collected has been securely maintained with strict confidentiality, solely for academic and research purposes.
Consent for publication
We affirm that this work is original and has not been published elsewhere, except as noted in the manuscript.
Additional information
Publisher’s note
Springer Nature remains neutral with regard to jurisdictional claims in published maps and institutional affiliations.
Rights and permissions
Open Access This article is licensed under a Creative Commons Attribution-NonCommercial-NoDerivatives 4.0 International License, which permits any non-commercial use, sharing, distribution and reproduction in any medium or format, as long as you give appropriate credit to the original author(s) and the source, provide a link to the Creative Commons licence, and indicate if you modified the licensed material. You do not have permission under this licence to share adapted material derived from this article or parts of it. The images or other third party material in this article are included in the article’s Creative Commons licence, unless indicated otherwise in a credit line to the material. If material is not included in the article’s Creative Commons licence and your intended use is not permitted by statutory regulation or exceeds the permitted use, you will need to obtain permission directly from the copyright holder. To view a copy of this licence, visit http://creativecommons.org/licenses/by-nc-nd/4.0/.
About this article
Cite this article
Hatami Nejad, M., Sadeghi, M., Sadri Damirchi, E. et al. Examining the Influence of Alexithymia, Gender, and Age on Drug Use among Iranian Students: the Mediating Role of Emotion Regulation Difficulties. Sci Rep 15, 3650 (2025). https://doi.org/10.1038/s41598-025-87394-w
Received:
Accepted:
Published:
Version of record:
DOI: https://doi.org/10.1038/s41598-025-87394-w
Keywords
This article is cited by
-
Relapse risk, frustration tolerance, and motivational readiness for change in substance use disorders
BMC Psychology (2025)
-
The Structural Model of the Effects of Insecure Attachment and Neuroticism on Internet Addiction among Iranian Adolescents: The Mediating Role of Alexithymia
Journal of Technology in Behavioral Science (2025)



