Abstract
Through a literature review, expert interviews, questionnaires, and statistical methods, this study constructs an evaluation index system and calculates the score for the integrated development of sports, culture, and tourism at sports event venues, specifically the Hemei Rural Football Super League (“Village Super League”) in Rongjiang, Guizhou. First, we reviewed and analyzed the relevant literature, which led to the formation of an initial index consisting of 18 items. The index was optimized after the analysis to include three main dimensions and 13 specific measurement items. The refined index demonstrated good reliability and validity and may thus provide a valuable tool for evaluating the sustainable development of sports, culture, and tourism integration in specific regions.
Similar content being viewed by others
Introduction
With China’s continuous socioeconomic advancement and the gradually improvement in the quality of life for the local population, tourism has become an increasingly common fact of daily life. The tourism industry is one of the most important and dynamic sectors of the new century, as it offers significant profitability. Sports tourism is an essential part of this industry1. With the increasing attention to the sports industry in the country, sports tourism has also experienced significant growth. China has issued a series of documents to promote the integration of the sports, culture, and tourism industries. In December 2021, the Chinese State Council issued the “14th Five-Year Plan for Tourism Development,” which emphasized the importance of promoting high-quality sports tourism programs2. In January 2022, China’s Ministry of Culture and Tourism, National Development and Reform Commission, and General Administration of Sports jointly issued the “Beijing-Zhangjiakou Sports, Culture, and Tourism Belt Construction Plan,” which clearly defined the goal of building a model for the integrated development of the sports, culture, and tourism industries3. In 2023, the General Administration of Sports initiated the Work Program on Restoring and Expanding Sports Consumption, which explicitly encourages and guides local governments to promote the integrated development of sports, culture, and tourism according to local conditions4. In November 2024, the General Administration of Sports issued the “Guiding Opinions on Sports to Promote the Forging of a Strong Sense of Community Among the Chinese Nation,” proposing that the integrated development of sports, culture, and tourism in areas dominated by ethnic minorities should be promoted. The document also emphasizes strengthening the construction of sports culture and sports tourism projects with Chinese national characteristics, as well as promoting the prosperity of sports culture in areas dominated by ethnic minorities and the development of the regional economy5.
Under the guidance of these documents, many tourist cities have begun to view sports events and related tourism activities as key strategies for enhancing their tourism appeal and responding to market competition6. Many tourism industries are integrating sports into their activities to attract more customers, thereby facilitating economic development and promoting local culture7. The link between sports and tourism is becoming more clearly defined8. Sports serve as an important cultural form that shapes modern society, national identity, and globalization processes9. Tourism is acknowledged as a means of preserving both the tangible and intangible aspects of indigenous cultural heritage10. Sports tourism also presents a new opportunity for tourism development11, with sports events increasingly seen as part of a broader tourism strategy aimed at elevating a city’s profile12.
The rising numbers of sports tourism destinations not only offer tourists a broader range of choices, but are also indicative of the trend for deeper integration between sports, culture, and tourism. Such developments are practical examples of a new development model encompassing sports, culture, and tourism that may help to capture the consumer potential of this field. However, a core issue for sports tourism destinations remains: How does a city maintain its unique cultural characteristics while enhancing its market appeal13? Evaluating the integration of sports, culture, and tourism has thus become a focal point for researchers around the world.
Yuandeng14explored the integration and development of the sports tourism industry with the cultural and creative industries, offering valuable insights for studying the specific modes of integration between cultures, sports, and tourism, as well as the synergistic development of these industries. Martin15 argued that surf tourism is a prime example of the integration of sport and tourism and provided a systematic review of research on surf tourism in international journals between 2011 and 2020. Cheng et al.16 measured the development index of the sports and tourism industries and analyzed the factors driving them, thereby providing empirical evidence for understanding the influencing factors and regional differences in the integrated development of the sports and tourism industries.
Both Chinese and international researchers have looked at various indicators from the sports, tourism, and cultural industries to evaluate the extent of their developmental integration. While such evaluation methods ensure the accuracy and objectivity of the resulting assessments, they overlook the potential interactions between indicators and the key factor of tourist perceptions. This oversight has resulted in an inability to galvanize positive word-of-mouth regarding the destination based on tourists’ own experiences, thus hindering the sustainable and healthy development of local tourism.
This study therefore constructed an index to evaluate the sustainable, integrated development of sports, culture, and tourism. Through a review and analysis of prior research, we developed a draft of a sports, culture, and tourism integration evaluation scale based on tourists’ perceptions. Visitors to the Torch Festival in Xichang and the Village Super League in Guizhou were used as research samples, and we developed a set of measures to evaluate the sustainable integration of sports, culture, and tourism. The index was designed to assess the level of integration among local sports, culture, and tourism activities to provide practically grounded recommendations for sustainable development of local sports tourism. The index underwent exploratory factor analysis (EFA) and confirmatory factory analysis (CFA) to ensure its reliability and validity. The resulting index provides a reliable tool for evaluating the integrated development of sports, culture, and tourism, thus significantly enhancing the theoretical and practical frameworks for promoting the sustainable development of this sector.
Literature review
Research on the relationship between sports, culture, and tourism
The academic field of sports studies has long recognized the close relationship between sports and various other socioeconomic dimensions, including the local economy, politics, history, and culture. Sports are not independent practices isolated from regional culture17. Wang18argued that, from an industrial perspective, sports tourism represents a high level of integration between the sports and tourism industries. While the tourism industry serves as a vehicle for sports tourism, the sports industry is its core. Taleghani and Ghafary19view sports tourism as part of the tourism industry, that just happens to combine sports and tourism. Researchers including Hinch and De la Barre20have proposed that a successful sports tourism destination requires successful attractions. Hinch and Higham21argue that sports have unique advantages over other types of cultural tourist attractions, as sports attractions can withstand the processes of commodification and are therefore more likely to provide tourists with authentic experiences. Hritz and Ross22suggest that people recognize the benefits of sports tourism in their cities, which can include enhanced cultural identity and social interaction opportunities. The commercial value of traditional culture has gained prominence in response to shifts in modern tourists’ preferences23. Liang24proposed that culture acts as a bridge connecting the sports and tourism industries, thus facilitating the expansion of the recreational sports industry. However, there is also a viewpoint suggesting that culture can create constraints for the development of sports tourism25. In reviewing the relevant literature, it is clear that most Chinese and international scholars view the relationship between sports, culture, and tourism in a positive light.
Quantitative research on sports, culture, and tourism
Chinese and international scholars have also conducted extensive quantitative research on the topic of sports, culture, and tourism. Hsiao26constructed a comprehensive index for low-carbon tourism using the analytic hierarchy process (AHP) and then quantitatively analyzed questionnaire data from 393 visitors to Taiwan’s Sun Moon Lake National Scenic Area to determine whether the index values were associated with visitors’ consumption intentions.
Yakimenko, et al.27developed an index over nine domains to evaluate the sustainable development and tourism potential of tourism and entertainment clusters. Lv28 applied AHP to analyze strategies for developing sports tourism resources to promote tourism, while Lozano-Oyola, et al.29 used data from cultural tourism destinations in the Andalusian region of Spain to construct a proposed indicator system to evaluate the sustainability of cultural tourism. Kim, et al.30conducted a survey among residents (N = 1567) of the F1 Korean Grand Prix host community; they developed and tested a multidimensional scale to assess the perceived social impact of large-scale sports tourism events. Tsekouropoulos, et al.31 conducted quantitative research on a sample of 448 residents. The research findings indicate that the impact of sporting events is multifaceted, and they affect many aspects of a tourism destination. Additionally, the effect of sporting events on the destination is connected with citizens’ tendencies towards entrepreneurship related to sporting events. Moradi, et al.32 used grounded theory (i.e., paradigm models) and systematic literature review techniques to construct a novel integrated model that addresses theoretical gaps in the sports tourism literature, particularly regarding destination competitiveness.
Research on the integration of sports, culture, and tourism
There has been relatively extensive research in China on the integration of sports, culture, and tourism. For example, Han33examined key indicators to conduct an in-depth study on the coupled and coordinated development of the sports and tourism industries. These indicators included: foreign exchange earnings from international tourism; the number of tourist attractions; the total number of star-rated hotels; the consumer price index for entertainment, education, and cultural goods and services (tourism sector); total sales of sports lottery tickets; public expenditure by local governments on culture, sports, and media; and the total output of the sports industry. Chang34 used indicators such as the number of cultural and artistic institutions, the output of the sports service industry, and the number of inbound tourists to construct an index to measure culture, sports, and tourism integration. A methodology combining the AHP and the fuzzy synthetic evaluation method was then applied to assess the level of culture, sports, and tourism integration in Shanxi Province comprehensively. Song et al.35comprehensively analyzed relevant research and used the registered capital of various industries and the number of service enterprises to establish an evaluation system with indicators to assess the development of the sports, culture, and tourism industries. To promote the integrated development of the sports and tourism industries, create new formats of these industries, and drive the development of the five “happiness industries”—tourism, culture, sports, health, and elder care—and to promote local industrial layout and high-quality development, an optimization model for the integration of sports industry digitalization and tourism industry has been proposed36. Yao, et al.37divided their evaluation system for integration of the three industries back into the three base subsystems: sports, tourism, and cultural industries. Using four dimensions—industry scale, industry efficiency, corporate institutions, and personnel—they established a total of 28 indicators to evaluate the development status of each subsystem.
Based on this review, it appears that Chinese research has primarily focused on selecting pre-existing indicators from the extant economic analyses of the sports, culture, and tourism industries. While this method avoids concerns related to objectivity in the calculated integration values, the lack of subjective evaluations from the perspectives of tourists makes it difficult to propose effective and justifiable suggestions to improve the destinations in a way that targets the tourists themselves.
Research framework
The theoretical frameworks referenced in this study are industrial integration theory and customer satisfaction theory:
Industrial integration theory
The concept of industrial convergence was first proposed by American scholar Rosenberg in 1963. In 1978, Nicholas Negroponte modeled the technological convergence between the computer, printing, and broadcasting film industries (as shown in Fig. 1), which opened the door to comprehensive academic research on industrial convergence38.
According to the theory of industrial integration, scholars have studied the integration between different industries and have achieved relatively rich results39. In this study, the integration model of the sports, culture, and tourism industries was designed using Nicholas Negroponte’s model, as shown in Fig. 2.
Customer satisfaction theory
Customer satisfaction theory was first proposed by Cardozo (1965). After years of development, the most mature model is the American Satisfaction Model (ACSI), which includes six components: customer expectations, perceived quality, perceived value, customer satisfaction, customer complaints, and customer loyalty40.
This study designed a conceptual framework for the perceived quality of the integration of the sports, culture, and tourism industries based on the needs of the study, referring only to the perceived quality component of the customer satisfaction model, as shown in Fig. 3.
Materials and methods
Procedure
This study selected indicators to evaluate the integration of sports, culture, and tourism based on the subjective perceptions tourists. The preliminary survey subjects were athletes and tourists who participated in the Xichang Torch Festival from August 12 to 14, 2023; the main survey subjects were athletes and tourists who participated in the Rongjiang Village Super League in Guizhou from August 23 to 26, 2023. All participants were asked to assess the local development of sports, culture, and tourism. As a token of appreciation for their time and effort, each participant was given a bottle of Nongfu Spring.
This study was approved by the Ethics Committee of the University of Malaya under approval number UM.TNC2/UMREC_2786. Informed consent was obtained from all participants prior to any data collection. The study was conducted in accordance with the Declaration of Helsinki.
Sample
The preliminary questionnaire was used during the 2023 Xichang Torch Festival to survey participating athletes and spectators. A total of 200 questionnaires were distributed, and all 200 were successfully collected, with 152 valid responses. EFA was then conducted on these 152 valid responses using SPSS25.041 software. Questions that did not meet the criteria were removed, which yielded the revised questionnaire.
The revised questionnaire was then applied to the on-site audience of the Guizhou Village Super League in August 2023. A total of 600 questionnaires were distributed, and 582 were successfully recovered, of which 433 were valid. SmartPLS442 software was used to analyze these 433 data points for CFA. A structural equation model was developed based on the results, whose internal consistency, reliability, and structural validity were all evaluated. During the evaluation process, unsuitable questionnaire items were removed, and the final formal scale was established.
Questionnaire
We conducted a search of the China National Knowledge Infrastructure (CNKI) database using the topics “sports tourism” and “sports, culture, tourism,” along with the keyword “evaluation indicators.” A total of 270 related articles were retrieved. Representative and practical indicators were selected from these 270 articles, which led to the initial draft of the tourist perceptions of sports, culture, and tourism integration questionnaire. The preliminary questionnaire consisted of three parts: the perceived event quality scale43, the perceived tourism development scale43, and the perceived cultural representation scale44. Questionnaire items are listed in Table 1.
Data analysis
SPSS Statistics 25.0 software was used to filter and process the data obtained from the questionnaires. Several analyses were performed on these data, including general descriptive statistical analysis, item analysis, and EFA. Additionally, SmartPLS 4 was used to conduct CFA.
Model and hypotheses
Based on previous research, a model was designed to evaluate the integration of sports, tourism, and cultural development (as shown in Fig. 3). The following three hypotheses were proposed:
Hypothesis 1
Perceived event quality is positively and significantly correlated with integrated development.
Hypothesis 2
Perceived tourism development is positively and significantly correlated with integrated development.
Hypothesis 3
Perceived cultural representation is positively and significantly correlated with integrated development.
Results and analysis
Item analysis and item-total correlation
In the item analysis phase, the critical ratio of upper-lower difference method was applied to determine the questionnaire items’ efficacy in distinguishing responses from different participants. This method involved ranking the participants’ questionnaire scores, with the top 33% of respondents defined as the upper group and the bottom 33% as the lower group. An independent samples t test was conducted on the scores of these two groups to assess the statistical significance of their differences, and the critical ratio of each item was calculated. If the p value was less than 0.05, the item was able to differentiate between responses, and the item should be retained. If the p value exceeded 0.05, the item was eliminated45. In the preliminary questionnaire, the p values for all 18 items were less than 0.05, so all items were retained.
Homogeneity testing was then used to determine which items should be eliminated from the item-total correlation test. This was achieved by calculating the Pearson’s product moment correlation coefficient between each item and the total score. If the correlation coefficient was statistically significant and its absolute value exceeded the threshold of 0.4, the item was considered to have a strong correlation with the total score, thus indicating high homogeneity. If the item did not meet this criterion, it was considered for removal46. After analysis using SPSS, all 18 items in the preliminary questionnaire passed the item-total correlation homogeneity test and met the statistical requirements; no items were removed (Table 2).
Exploratory factor analysis
SPSS Statistics 24.0 software was used to perform EFA on the 152 valid surveys collected during the 2023 Torch Festival in the city of Xichang. The Kaiser–Meyer–Olkin (KMO) test yielded a KMO value of 0.865, and the Bartlett’s sphericity test was statistically significant (sig. = 0.000, p < 0.01). This indicated that the data were suitable for EFA.
Principal component analysis was then used to screen the factors based on the following criteria: (1) loadings less than 0.5 or cross-loadings greater than 0.5 after rotation47; (2) items with loadings greater than 0.5 on two or more factors48; and (3) within a given factor, items whose content was obviously inconsistent with the intrinsic meaning of the factor49. Based on these criteria, five items (M2, M7, M8, M9, and M16) were removed, leaving 13 items in total. Table 3 provides the details for the variance decomposition, where three factors with eigenvalues greater than 1 were extracted, collectively accounting for 60.192% of the total variance. This indicated that the three extracted factors were well-constructed and effectively captured the information from the original scale. The rotated component matrix and the explanation of total variance can be found in Table 3. The remaining items formed the revised questionnaire.
Confirmatory factor analysis
Smart PLS 4.0.8 and partial least squares structural equation modeling (PLS-SEM) were used to perform CFA on the 433 valid surveys collected from the Guizhou Village Super League to verify whether the 13 items identified through EFA accurately measured the latent variables.
Reliability and validity test of the evaluation model
The reliability and validity of the PLS-SEM measurement model were evaluated through three indicators: reliability, convergent validity, and discriminant validity. Reliability refers to the consistency and reproducibility of the questionnaire. To verify whether the questionnaire’s observed variables suitably measured the model’s latent variables, the recommendations of Ahmad50were followed, and Cronbach’s alpha along with composite reliability (CR) were used to assess the model’s reliability. Cronbach’s alpha measures internal consistency and indicates whether a group of closely related items forms a set, while CR refers to the degree to which a series of items represents a latent construct51.
The three factors identified through EFA became the three latent variables. Each factor’s item means were then combined to create a latent variable for integrated development. Together, these four latent variables comprised the sports, culture, and tourism integration evaluation model. As shown in Table 4, Cronbach’s alpha values for the latent variables ranged from 0.688 to 0.750, and CR values ranged from 0.811 to 0.842—all above the 0.7 standard, which indicates that the measurement model demonstrated good reliability.
Validity was then used to assess whether the observed variables in the model reasonably measure the latent variables. Convergent validity evaluates the model, typically using average variance extracted (AVE) and outer loadings as detection measures. As shown in Table 4, the AVE values range from 0.521 to 0.572, which exceed the discriminative threshold of 0.5. Apart from M5, M11, M12, and M17, the item loadings were above the recommended 0.7 standard suggested by Hair, et al.52, according to their criteria, for items with outer loadings below 0.7 but above 0.4, if the Cronbach’s alpha does not increase after removing the item, the item should be retained. After reviewing the deletion of M5, M11, M12, and M17, the CR and AVE values of the latent variables did not show a significant increase, so all items were retained. In summary, the constructed model demonstrated good convergent validity.
Discriminant validity was assessed using the Fornell–Larcker criterion, where the square root of the AVE for each dimension must be greater than the correlations with other dimensions to establish sufficient differentiation between the two dimensions. As shown in Table 4, the square root of the AVE for each dimension is greater than the correlation coefficients with other dimensions, thus indicating that the model possesses strong discriminant validity.
Structural model explanatory power and goodness of fit test
Commonly used indicators to evaluate the overall explanatory power and goodness of fit in PLS-SEM include the coefficient of determination (R2), goodness of fit (GoF), and predictive relevance (Q2). When R2values are 0.700, 0.330, and 0.190, the model’s explanatory power is considered high, medium, and low, respectively53. The GoF value (\(\:GoF=\sqrt{AVE*{R}^{2}}\)) is a global fit index that measures the overall fit of the structural model, where GoF values of 0.100, 0.250, and 0.360 correspond to low, medium, and high model fit, respectively54. Q2 is a measure of the model’s predictive relevance, the necessary test being that it should be a positive value.
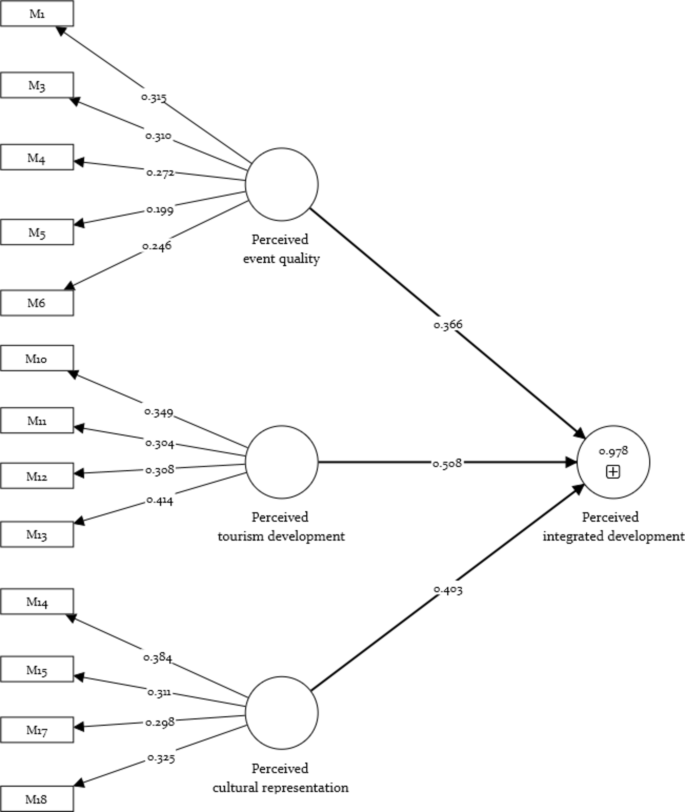
For the model in the present study, only the endogenous variable integrated development has R2and Q2values. The R2value is 0.978, which indicates a high level of explanatory power. The Q2 value is 0.585, which meets the predictive relevance requirements. The GoF value was calculated as follows: \(\:GoF=\sqrt{0.610*{0.978}^{2}}=0.764\). This indicates that the model constructed in this study has a high degree of fit. The model thus demonstrates strong explanatory power and high goodness of fit.
Path coefficients and hypothesis testing
The significance of the path coefficients in the proposed model was tested using the bootstrapping technique available in SmartPLS 4.0. The significance of the path coefficients was then determined by analyzing the t and p values. If the p value is less than 0.05 and the t value is greater than 1.96, the result is significant. If the p value is greater than or equal to 0.05 and the t value is less than or equal to 1.96, the result is not significant55. As shown in Table 5, all p values were less than 0.05, and all t values were greater than 1.96, which significantly indicates that the path coefficients are non-zero. Therefore, all paths passed the significance test, and the model design is valid. The path analysis results suggest that all three hypotheses proposed in this study are valid. Detailed results are shown in Table 6.
Index and weight calculation
Finally, the latent and observed variables from the PLS-SEM were converted into the final sports, culture, and tourism integration index. The evaluation index used a tree structure following the view of Wang56. The first level is the target level, which represents the sports, culture, and tourism integration index objective. The second level is the domain level, which represents the categorized indices from the three EFA-obtained factors: perceived event quality, perceived tourism development, and perceived cultural representation. The third level, the sub-index level, includes individual evaluation indicators, thus representing the 13 items retained after the EFA.
Based on the research findings of Wang, SEM was applied to determine the weight coefficients of each indicator. The SEM’s path coefficients were standardized to calculate the relevant variables’ weights. This process included: summing the path coefficients of each dimension and then dividing each dimension’s path coefficient by the total to calculate the weight for each dimension.
As shown in Fig. 4, the path coefficients for perceived event quality, perceived tourism development, and perceived cultural representation were 0.366, 0.508, and 0.403, respectively. Their total was 1.277. Thus, the weight of perceived event development was 0.366/1.277 = 0.287. The weights for perceived tourism development and perceived cultural representation were 0.398 and 0.316, respectively. Similarly, the weights of the observed variables were also calculated. For example, the path coefficients of the five indicators for perceived event quality were 0.315, 0.310, 0.272, 0.199, and 0.246, with a total sum of 1.342. Therefore, the weight for M1 was calculated as 0.315/1.342 = 0.235. The weight for M1 in the overall system of indicators was 0.287*0.235 = 0.067. The weights for all other observed variable indicators were calculated in the same way, as shown in Table 7. According to this evaluation index system, the integration of sports, culture, and tourism in Guizhou’s Village Super League is scored as the mean value of each index (Table 4) multiplied by its respective weight, then divided by 5 and multiplied by 100, i.e., S = (M1*0.067 + M3*0.066 + M18*0.078)/5*100 = (4.12*0.067 + 4.09*0.066 + 4.23*0.078)/5*100 = 82.27.
To summarize the above, this study first screened the indicators and constructed an evaluation index system for the integration of the sports, culture, and tourism industries (Table 1). The results of item analysis and item-total score correlation analysis showed that in the preliminary questionnaire, the p-value for all 18 items was less than 0.05, the correlation coefficients were statistically significant, and their absolute values exceeded the threshold value of 0.4 (Table 2). Therefore, all items in the questionnaire were retained. In the exploratory factor analysis, five items (M2, M7, M8, M9, and M16) that did not meet the criteria were deleted, and three factors were extracted, which together accounted for 60.192% of the total variance (Table 3). When testing the reliability and validity of the model, it was found that the Cronbach’s alpha values for the latent variables ranged from 0.688 to 0.750, the CR values ranged from 0.811 to 0.842, and the AVE values ranged from 0.521 to 0.572. Additionally, the square root of the AVE for each dimension was greater than the correlation coefficients with the other dimensions (Table 4). This indicates that the model has good reliability, convergent validity, and discriminant validity. The R2value of 0.978 indicates high explanatory power, while the Q2 value of 0.585 satisfies the requirement for predictive relevance. The GoF value is 0.764, indicating that the model constructed in this study has high goodness of fit. The path coefficients in this study were 0.403, 0.508, and 0.366, with all p-values less than 0.05 and all t-values greater than 1.96 (Table 5). The final analysis confirmed that all three hypotheses proposed in this study were valid (Table 6). Finally, the weights of each indicator in the index system were calculated (Table 7), and the integration score for sports, culture, and tourism in Guizhou’s Village Super League was calculated as 82.27 points based on these weights.
Discussion
Reasonableness of evaluation design
In reviewing the literature on the evaluation of integrated development of the sports, cultural, and tourism industries, it became clear that previous studies have primarily selected economic or industry indicators that are typically used to measure the sports, tourism, and cultural industries per se. These studies generally determined the evaluation dimensions first and then designed their survey questions accordingly. Although this method may meet specific research needs and ensures the objectivity of the integration scores, it may not fully align with the actual needs of tourists. This study therefore.
screened evaluation items through a review of relevant studies, while adopting the tourist’s perspective to better meet their practical needs. To better align the evaluation of sports, culture, and tourism integration with the actual beliefs and experiences of tourists—and to reflect the extent of the integration among these three industries more accurately—this study divided the process of designing the evaluation into two steps.
First, based on existing research, it was determined that the sports, culture, and tourism integration index would consist of three dimensions: perceived event quality, perceived tourism development, and perceived cultural representation. From the tourists’ perspective, 6 items were created for perceived event quality, 7 for perceived tourism development, and 5 for perceived cultural representation, comprising a total of 18 items in the preliminary questionnaire. Second, we interviewed five experts in fields related to sports, culture, and tourism to gather their opinions. Items that were approved by four or more experts were retained. Ultimately, the tourist perceptions of sports, culture, and tourism integration questionnaire was finalized, comprising three dimensions (perceived event quality, perceived tourism development, and perceived cultural representation) with a total of 18 test items.
Reliability of the evaluation index
This study employed internal consistency analysis, a widely used and effective method, to evaluate the questionnaire’s reliability. Cronbach’s alpha was selected to assess internal consistency. Given that the research questionnaire encompassed three main dimensions, internal consistency tests were performed on each of these dimensions separately. The results (Table 4) indicated that the Cronbach’s alpha of each dimension reached an acceptable level to validate the questionnaire’s internal consistency.
Referencing previous research, CFA was employed to evaluate the model’s validity, including both convergent and discriminant validity. Convergent validity is typically assessed using AVE and outer loadings. In this model, the AVE values exceeded the standard threshold of 0.5. Although the outer loadings for M5, M11, M12, and M17 were below 0.7, removing these items did not significantly increase the CR or AVE values of the latent variables. The model thus demonstrated good convergent validity. Discriminant validity was tested using the Fornell–Larcker criterion, with results showing that the square root of the AVE for each dimension exceeded the correlation with other dimensions, thus indicating good discriminant validity for the model. As a result, the indicators chosen to evaluate the integrated development of sports, culture, and tourism possessed good reliability and validity, which ensures the model’s overall reliability.
Evaluation indicators have good predictive power
According to Wang56, determining evaluation indicators is crucial; however, determining the weight of each indicator is indispensable for these indicators to be effective in practical applications. This study used normalized weight coefficients to determine the weight of each item in the overall evaluation index. We determined that the weight of perceived tourism development was the highest, followed by perceived cultural representation, and then, with the lowest weight, perceived event quality. The weights of the sub-indicators were relatively evenly distributed, with minimal differences. Based on the calculated weight coefficients, it was possible to measure and evaluate the integration of sports, culture, and tourism development in Guizhou Province. The sports, culture, and tourism sustainable integration index developed in this study went through multiple verification stages, including item analysis, EFA, and CFA. It demonstrated high internal consistency and good structural validity. This index has thus been validated to evaluate the integration of sports, culture, and tourism development. By using SEM and accurately calculating the weight of each indicator, this study bolstered the index’s predictive power, so it is ready for real-life prediction and evaluation tasks.
Conclusions
This study has two main conclusions. First, the sports, culture, and tourism sustainable integration index constructed in this study comprises three main dimensions: perceived event quality, perceived tourism development, and perceived cultural representation. This index consists of 13 specific items. The perceived event quality section included five items: the event’s attractiveness, the athletes’ technical levels, the event schedule, the refereeing and scoring standards, and the event’s interactivity. The perceived tourism development section consists of four items: tourism policy support, tourism market regulation, the development potential of tourism-allocated resources, and the degree of tourism resource protection. Finally, perceived cultural representation includes four items: the diversity of cultural activities, the experience of those activities, the integration of local cultural elements, and souvenirs that reflect local cultures and artistic creativity.
Second, the preliminary questionnaire was developed based on a literature review and expert consultation. We then conducted item analysis, including EFA and CFA, on the valid survey data. During the data analysis stage, substandard indicators were removed to ensure the reliability and accuracy of the remaining indicators, thereby enhancing the index’s evaluation efficacy. Based on the consolidated indicators, we used SEM to verify the outer loadings and path coefficients of each indicator, which we then used to determine the indicator weights. These operations ensured the accuracy and plausibility of the weight distribution, thereby enhancing the index’s prediction and practical application value. The final sports, culture, and tourism integration index constructed via these methods is precise and theoretically grounded.
The research conducted in this paper on evaluating the integration of sports, culture, and tourism development has both similarities and differences with previous evaluation studies. Liu et al.57measured the quality of tourism development in three dimensions: tourism economic efficiency, structure, and environment. Kang58 constructed a comprehensive evaluation system for the high-quality development of the sports industry using the hierarchical analysis method, focusing on four dimensions: industrial foundation, industrial quality, industrial efficiency, and industrial power.
Yu et al.59constructed an evaluation system for the high-quality development of cultural tourism, incorporating the five development concepts and combining the characteristics of both the cultural industry and tourism industries. Shi43 evaluated the quality of development for sporting event tourism destinations using SPSS 22.0 and AMOS 17.0 data analysis software. Liu et al.60 used the gray correlation and coupling coordination degree model to empirically analyze the integration of China’s sports and cultural industries from 2015 to 2020.
Although all of these studies use quantitative methods, they either focus on evaluating a single industry or the integration of two industries, with few analyses of the integration of three industries. Additionally, existing studies on evaluating the integration and development of three industries mainly select indicators at the industry level, such as the studies by Chang34, Wu61 and Chen.
It is worth noting that the present study differs from previous research in its selection of evaluation indicators, which are based on tourists’ perceptions and the calculation of integration scores, and thus produce different results. Although there are some shortcomings in this study, it more accurately responds to tourists’ evaluations of the integration between the sports, culture, and tourism industries in tourist destinations. Additionally, it offers better suggestions for improving this integration, thus promoting the development of the local economy.
Data availability
Data Availability Statement : The data presented in this study are available at Baidu Netdisk https://pan.baidu.com/s/1Q-UTy-V9wjI-pL6bC06ZGw?pwd=5maa.
References
Dastgerdi, M., Salimi, M., Ranjbar, N. & Khosromanesh, R. Iranian Sport Tourism Development Model. Sports Bus. J. 2, 13–32 (2022).
China, C. P. s. G. o. t. P. s. R. o. Circular of the State Council on the Issuance of the 14th Five-Year Plan for Tourism Development, < (2021). https://www.gov.cn/zhengce/zhengceku/2022-01/20/content_5669468.htm
China, C. P. s. G. o. t. P. s. R. o. Ministry of Culture and Tourism National Development and Reform Commission General Administration of Sport of China on the issuance of the Beijing-Zhangzhou Sports, Culture and Tourism Belt Construction Plan notice, (2022). https://www.gov.cn/zhengce/zhengceku/2022-01/31/content_5671462.htm
China, G. A. o. S. o. China’s State General Administration of Sports Issues Work Program on Restoring and Expanding Sports Consumption, < (2023). https://www.sport.gov.cn/n20001280/n20067608/n20067635/c25816720/content.html
China, G. A. o. S. o. Guiding Opinions on Sports to Promote the Forging of a Strong Sense of Community among the Chinese Nation, (2024). https://www.sport.gov.cn/n20001280/n20745751/c28291911/content.html
Shi, R. Study on the influence of the special characteristics of sports events on tourists’ retraveling–Explained analysis based on structural equation model. Price:Theory Pract. 192–195. https://doi.org/10.19851/j.cnki.cn11-1010/f.2022.02.056 (2022).
Yang, J. J., Lo, H. W., Chao, C. S., Shen, C. C. & Yang, C. C. Establishing a sustainable sports tourism evaluation framework with a hybrid multi-criteria decision-making model to explore potential sports tourism attractions in Taiwan. Sustainability 12, 1673 (2020).
Higham, J. & Hinch, T. Tourism, sport and seasons: the challenges and potential of overcoming seasonality in the sport and tourism sectors. Tour. Manag. 23, 175–185 (2002).
Cho, Y. & Leary, C. Modern sports in Asia: cultural perspectives. Sport Soc. 15, 1323–1328 (2012).
Ruhanen, L. & Whitford, M. Cultural heritage and indigenous tourism. J. Herit. Tourism. 14, 179–191. https://doi.org/10.1080/1743873X.2019.1581788 (2019).
Radicchi, E. Tourism and sport: Strategic synergies to enhance the sustainable development of a local context. Phys. Cult. Sport Stud. Res. Educational Dev. 57, 44–57 (2013).
Gratton, C., Shibli, S. & Coleman, R. Sport and Economic Regeneration in cities. Urban Stud. 42, 985–999. https://doi.org/10.1080/00420980500107045 (2005).
Lian, Y., Wang, X. A. & Case Study and Application of customer satisfaction evaluation system in Tourist destinations based and TDCSI. TOURISM TRIBUNE, 9–13 (2004).
Yuandeng, Y. Research on the integrated development model of sports tourism industry and cultural and creative industry. Tob. Regul. Sci., 948–958 (2022).
Martin, S. A. From shades of grey to web of Science: a systematic review of surf tourism research in international journals (2011–2020). J. Sport Tourism. 26, 125–146 (2022).
Cheng, M., Zhang, L. & Li, D. Analysis of the coupled and coordinated development of sports and tourism industries and the driving factors. Sci. Rep. 13, 16725. https://doi.org/10.1038/s41598-023-44025-6 (2023).
Wen, Z. & Chen, Z. Exploration into the Regional sports Cultural Theory for the development of the western ethnic traditional sports. J. Chengdu Sport Univ., 14–18 (2008).
Wang, Z. & Shen, K. Research on Construction of sports and Leisure characteristic towns from the perspective of industry convergence. Sports Cult. Guide, 77–81 (2018).
Taleghani, G. R. & Ghafary, A. Providing a management model for the development of sports tourism. Procedia-Social Behav. Sci. 120, 289–298 (2014).
Hinch, T. & De la Barre, S. Culture, sport and tourism: the case of the Arctic Winter games. Sport Tourism Destinations, 260 (2007).
Hinch, T. & Higham, J. Sport, tourism and authenticity. Eur. Sport Manage. Q. 5, 243–256 (2005).
Hritz, N. & Ross, C. The perceived impacts of sport tourism: an urban host community perspective. J. Sport Manage. 24, 119–138 (2010).
Ma, X., Wang, R., Dai, M. & Ou, Y. The influence of culture on the sustainable livelihoods of households in rural tourism destinations. J. Sustainable Tourism. 29, 1235–1252 (2021).
Liang, F. Promoting the integrated development and path optimization of sports industry and tourism industry. Int. J. Front. Sociol. 2, 114–122 (2020).
Hudson, S., Hinch, T., Walker, G. & Simpson, B. Constraints to sport tourism: a cross-cultural analysis. J. Sport Tourism. 15, 71–88 (2010).
Hsiao, T. Y. Developing a dual-perspective low-carbon tourism evaluation index system for travel agencies. J. Sustainable Tourism. 24, 1604–1623 (2016).
Yakimenko, M., Zhertovskaja, E., Gorelova, G. & Pshenichnykh, Y. Elaboration of the system of indicators for the territorial tourist potential evaluation based on the cluster approach to tourism development. Revista ESPACIOS 39 (2018).
Lv, X. Evaluation and development countermeasures of sports Tourism resources based on AHP. Inform. Syst. Econ. 4, 30–36 (2023).
Lozano-Oyola, M., Blancas, F. J., González, M. & Caballero, R. Sustainable tourism indicators as planning tools in cultural destinations. Ecol. Ind. 18, 659–675 (2012).
Kim, W., Jun, H. M., Walker, M. & Drane, D. Evaluating the perceived social impacts of hosting large-scale sport tourism events: scale development and validation. Tour. Manag. 48, 21–32 (2015).
Tsekouropoulos, G., Gkouna, O., Theocharis, D. & Gounas, A. Innovative sustainable tourism development and entrepreneurship through sports events. Sustainability 14, 4379 (2022).
Moradi, E., Ehsani, M., Saffari, M. & Hosseini, R. N. Developing an integrated model for the competitiveness of sports tourism destinations. J. Destination Mark. Manage. 26, 100743 (2022).
Han, Z. & Tang, K. Research on evaluation of Coupling and Coordinated Development of Sports Industry and Tourism Industry in Shandong Province. J. Dezhou Univ. 39, 74–78 (2023).
Chang, C. Research on the Fusion Development ofShanxi’s Culture, Sports and Tourism Industries Master thesis, Shanxi University of Finance & Economics, (2020).
Song, C., Yin, T. & Li, G. Research on the Industrial Intergration Development of the Beijing-Zhangjiakou sports-Culture-Tourism Belt. J. Hebei Univ. Econ. Bus. 44, 46–55. https://doi.org/10.14178/j.cnki.issn1007-2101.20230705.001 (2023).
Pang, J. A. & Hierarchical Analysis Structure model for the Integration and Optimization of Sports Industry Digitalization and Tourism Industry. Appl. Math. Nonlinear Sci. (2023).
Yao, B., He, X. & Xiao, Q. Research on Integration Development of sports-tourism-culture industry based on coupling coordination model–taking Zhangjiakou City, Hebei Province as an Example. J. Hebei Univ. Sci. Technology(Social Sciences). 21, 17–24 (2021).
Han, S. Research on Converging Development of China’s Sports Industry and Pension Industry in the Context of Population Ageing PHD thesis, Beijing Sport University, (2018).
Moraes, E. B. et al. Integration of Industry 4.0 technologies with Education 4.0: advantages for improvements in learning. Interactive Technology Smart Education 20, 271–287 (2023).
Liu, H. Research on Satisfaction Evaluation of Chinese Higher Education Students Based on PLS Path Modeling Technology Doctor thesis, JiangSu University, (2011).
IBM, C. SPSS Statistics 25.0.0, (2017). https://www.ibm.com/docs/en/spss-statistics/25.0.0
Ringle, C. & Wende, S. SmartPLS4, (2024). https://www.smartpls.com/
Shi, R. & Perspective, P. H. D. Research on the Development of Sports Event Tourism Destination Based on the Stakeholders-Regions-Industries Three-dimensional thesis, Beijing Sports University (2020).
Li, l. The Effects of Rural Culture and Tourism Integration on Tourist Satisfaction: An Empirical Analysis based on the Theory of Scenes. Journal of Technical Economics & Management, 100–104 (2021).
Zheng, H., Zhang, Q., An, A. & Jiang, Q. The compilation of Spor ts Par Ticipation Scale for the elder ly in Urban communities. J. Capital Univ. Phys. Educ. Sports. 35, 420–427. https://doi.org/10.14036/j.cnki.cn11-4513.2023.04.008 (2023).
Zhu, D., Zhao, P. & Chen, M. Development of sports Morality Intensity Scale. J. Wuhan Inst. Phys. Educ. 48, 57–61. https://doi.org/10.15930/j.cnki.wtxb.2014.10.029 (2014).
Kim, J. H. The antecedents of memorable tourism experiences: the development of a scale to measure the destination attributes associated with memorable experiences. Tour. Manag. 44, 34–45 (2014).
Xu, W., Yao, J., Huang, R., Peng, Y. & Zeng, M. The design of large - scale sports Event Service audience satisfaction scale. J. Chengdu Sport Univ. 43, 61–67 (2017).
Feng, S. & Bai, K. The Constitution of Man-made Tourism Destination Crisis attributes: a perspective of Scale Development. Tourism Tribune. 31, 90–101 (2016).
Ahmad, S., Zulkurnain, N. & Khairushalimi, F. Assessing the validity and reliability of a measurement model in Structural equation modeling (SEM). Br. J. Math. Comput. Sci. 15, 1–8 (2016).
Wang, S., Fan, J., Zhao, D., Yang, S. & Fu, Y. Predicting consumers’ intention to adopt hybrid electric vehicles: using an extended version of the theory of planned behavior model. Transportation 43, 123–143 (2016).
Hair, J. F., Hult, G. T. M., Ringle, C. & Sarstedt, M. A Primer on Partial Least Squares Structural Equation Modeling (PLS-SEM) (Sage, 2014).
He, Q. & Tan, G. A. Study on tourists’ prior knowledge, perceptions and behaviors in Culture Ecology Protection Area Tourism. Tourism Sci. 37, 98–119. https://doi.org/10.16323/j.cnki.lykx.2023.05.002 (2023).
Xu, Y. & Huang, M. The influence of principals’Creative Leadership on Kindergarten teachers’ creative teaching performance—test based on Chain Mediating Effect Model. Stud. Preschool Educ. 65–78. https://doi.org/10.13861/j.cnki.sece.2023.09.005 (2023).
Zhou, Y. D., Li, Q. S. & Xu, K. Study on student satisfaction of college entrepreneurship education based on PLS-SEM. Stud. Psychol. Behav. 16, 421–426 (2018).
Wang, M. Construction of the government performance evaluation index in the satisfaction of Public sports service–taking Shanghai as Example. China Sport Sci. 10 https://doi.org/10.16469/j.css.2013.10.009 (2013).
Liu, Y. & Han, Y. Factor structure, institutional environment and high-quality development of the tourism economy in China. Tourism Tribune. 35, 28–38. https://doi.org/10.19765/j.cnki.1002-5006.2020.03.008 (2020).
Kang, L. Research on comprehensive evaluation of high-quality development of sports industry PHD thesis, Shanghai Sports University, (2022).
Yu, L. High-quality development of Cultural Industry: construction of evaluation Index System and its policy significance. Econ. Geogr. 41, 147–153. https://doi.org/10.15957/j.cnki.jjdl.2021.06.016 (2021).
Liu, Y., Song, L. & Zhang, X. Integration degree of China’s sports Industry and Cultural Industry Based on Grey Relational Analysis and Coupling Coordination Model. J. Wuhan Sports Univ. 56, 60–67. https://doi.org/10.15930/j.cnki.wtxb.2022.08.007 (2022).
Wu, X. Research on the level of integration of sports industry with culture and tourism industry in Chongqing and the influencing factors Master thesis, Chengdu Sport University, (2023).
Chen, S. & Song, G. Measuring and analyzing the Integrated Development of Culture, Sports and Tourism Industries in mountainous provinces–taking Guizhou as an Example. Guizhou Social Sci. 387, 134–142. https://doi.org/10.13713/j.cnki.cssci.2022.03.016 (2022).
Acknowledgements
The authors would like to thank the editors and anonymous reviewers for their thoughtful and constructive comments.
Funding
This research was funded by Shanxi Province Postdoctoral Special Fund, grant number G211”, the National Physical Fitness and Sports Industry Research Center, grant number GT-01202002 and “the Neijiang Normal University Scientific Research Innovation Team, grant number X22B003.
Author information
Authors and Affiliations
Contributions
Conceptualization, J.L. and Y.T.; methodology, Y.T.; software, Y.T.; validation, J.L., Y.T. and C.X.; formal analysis, Y.T.; investigation, C.X.; data curation, C.X.; writing—original draft preparation, Y.T.; writing—review and editing, C.X.; visualization, Y.T.; supervision, J.L.; funding acquisition, J.L. All authors have read and agreed to the published version of the manuscript.
Corresponding author
Ethics declarations
Competing interests
The authors declare no competing interests.
Institutional review board statement
Not applicable.
Informed consent Statement
Not applicable.
Additional information
Publisher’s note
Springer Nature remains neutral with regard to jurisdictional claims in published maps and institutional affiliations.
Rights and permissions
Open Access This article is licensed under a Creative Commons Attribution-NonCommercial-NoDerivatives 4.0 International License, which permits any non-commercial use, sharing, distribution and reproduction in any medium or format, as long as you give appropriate credit to the original author(s) and the source, provide a link to the Creative Commons licence, and indicate if you modified the licensed material. You do not have permission under this licence to share adapted material derived from this article or parts of it. The images or other third party material in this article are included in the article’s Creative Commons licence, unless indicated otherwise in a credit line to the material. If material is not included in the article’s Creative Commons licence and your intended use is not permitted by statutory regulation or exceeds the permitted use, you will need to obtain permission directly from the copyright holder. To view a copy of this licence, visit http://creativecommons.org/licenses/by-nc-nd/4.0/.
About this article
Cite this article
Tang, Y., Li, J. & Xing, C. Construction of an evaluation indicator system for the integrated development of sports, culture and tourism based on tourist perceptions. Sci Rep 15, 3330 (2025). https://doi.org/10.1038/s41598-025-87526-2
Received:
Accepted:
Published:
Version of record:
DOI: https://doi.org/10.1038/s41598-025-87526-2






